đa kênh. Do đó, giả thuyết H12 đã được khẳng định trong nghiên cứu này.
Tuy nhiên, bảng kết quả của bảng 4.12 cũng cho thấy giả thuyết H11 không đạt cả ba yêu cầu về (1)- giá trị T-value = 1.553 < 1.650 là mức tối thiểu cần đạt được; (2)- giá trị P-Value = 0.120 > 0.05 là mức cao nhất có thể đạt được; và (3)- chỉ số CI trái dấu. Như vậy, năng lực đổi mới sáng tạo tác động gián tiếp đến kết quả hoạt động kinh doanh thông qua năng lực xây dựng & phát triển thương hiệu chưa được khẳng định trong nghiên cứu này. Nói cách khác, giả thuyết H11 về sự tồn tại điều tiết trung gian của NL xây dựng & phát triển thương hiệu đến mối quan hệ giữa NL đổi mới sáng tạo và kết quả hoạt động kinh doanh của các DNBLVN chưa được khẳng định trong nghiên cứu này.
c) Kết quả đánh giá tổng mức độ tác động
Dưới đây là bảng báo cáo tổng hợp về tổng mức tác động của giữa các biến trong nghiên cứu:
Sự tác động giữa các biến | Hệ số Beta chuẩn hóa | Độ lệch chuẩn | Hệ số T- Value | Hệ số P- Value |
Năng lực hấp thụ ảnh hưởng tới năng lực xây dựng & phát triển thương hiệu (AC BC) | 0.679 | 0.037 | 18.443 | 0.000 |
Năng lực hấp thụ ảnh hưởng tới năng lực tích hợp đa kênh (AC CC) | 0.412 | 0.058 | 7.149 | 0.000 |
Năng lực đổi mới sáng tạo ảnh hưởng tới năng lực xây dựng & phát triển thương hiệu (IC BC) | 0.096 | 0.054 | 1.794 | 0.036 |
Năng lực đổi mới sáng tạo ảnh hưởng tới năng lực tích hợp đa kênh (IC CC) | 0.259 | 0.060 | 4.307 | 0.000 |
Năng lực hấp thụ ảnh hưởng tới kết quả hoạt động kinh doanh (AC FP) | 0.462 | 0.051 | 8.998 | 0.000 |
Năng lực đổi mới sáng tạo ảnh hưởng tới kết quả hoạt động kinh doanh (IC FP) | 0.190 | 0.059 | 3.235 | 0.001 |
Năng lực xây dựng & phát triển thương hiệu ảnh hưởng tới kết quả hoạt động kinh doanh (BC FP) | 0.393 | 0.080 | 4.900 | 0.000 |
Năng lực tích hợp đa kênh ảnh hưởng tới kết quả hoạt động kinh doanh (CC FP) | 0.426 | 0.049 | 8.622 | 0.000 |
Số năm thành lập DNBL ảnh hưởng tới kết quả hoạt động kinh doanh (Firmage FP) | 0.035 | 0.050 | 0.695 | 0.244 |
Quy mô DNBL ảnh hưởng tới kết quả hoạt động kinh doanh (Firmsize FP) | 0.073 | 0.056 | 1.305 | 0.096 |
Loại hình DNBL ảnh hưởng tới kết quả hoạt động kinh doanh (Firmtype FP) | -0.021 | 0.054 | 0.399 | 0.345 |
Có thể bạn quan tâm!
-
Mô Hình Nghiên Cứu Thực Tế Về Tác Động Của Năng Lực Động Đến Kết Quả Hoạt Động Kinh Doanh Của Các Dnblvn -
Đánh Giá Sự Ảnh Hưởng Của Môi Trường Ngành Đến Doanh Nghiệp Bán Lẻ Việt Nam -
Kết Quả Phân Tích Mô Hình Đo Lường Với Các Biến Bậc 1 -
Đánh Giá Sự Ảnh Hưởng Của Năng Lực Xây Dựng & Phát Triển Thương Hiệu Tới Kết Quả Hoạt Động Kinh Doanh Của Các Doanh Nghiệp Bán Lẻ Việt Nam -
Thực Trạng Năng Lực Tích Hợp Đa Kênh Của Các Dnblvn -
Định Hướng Nâng Cao Năng Lực Động Của Các Doanh Nghiệp Bán Lẻ Việt Nam
Xem toàn bộ 235 trang tài liệu này.
Bảng 4.15: Báo cáo kết quả tổng mức tác động
Nguồn: Kết quả xử lý số liệu khảo sát 2020 Đi sâu hơn nữa để tìm hiểu về mức độ tác động trong các mối quan hệ thì thấy: (1)- Với nhóm tác động giữa năng lực động tổng quát tới năng lực động cụ
thể của DNBLVN:
Một là, NL hấp thụ (AC) cho thấy sự ảnh hưởng tích cực và mạnh mẽ nhất đến biến NL xây dựng & phát triển thương hiệu (BC) (giả thuyết H1) với hệ số 𝛽= 0.679; T-value = 18.443; P-value = 0.000; f2 = 0.817. Như vậy, có thể khẳng định sự ảnh hưởng rất mạnh mẽ của NL hấp thụ đến NL xây dựng & phát triển thương hiệu của các DNBLVN. Do vậy, giả thuyết H1 về sự ảnh hưởng tích cực của NL hấp thụ đến NL xây dựng & phát triển thương hiệu của các DNBLVN được khẳng định.
Hai là, NL hấp thụ có ảnh hưởng đáng kể và cùng chiều đến NL tích hợp đa kênh (giả thuyết H2) với với hệ số 𝛽= 0.412; T-value = 7.149; P-value = 0.000; f2 =
0.211 đạt ở mức khá. Kết quả này cho thấy việc gia tăng và phát triển NL hấp thụ có thể ảnh hưởng tích cực và đáng kể đến kết quả của NL tích hợp đa kênh. Nói cách khác, giả thuyết H2 về sự ảnh hưởng tích cực của NL hấp thụ đến NL tích hợp đa kênh của các DNBLVN được chấp nhận.
Ba là, NL đổi mới sáng tạo (IC) cho thấy mức độ tác động ở mức trung bình khá đến biến năng lực tích hơp đa kênh (CC) (giả thuyết H4) với các giá trị đạt được là hệ số 𝛽= 0.259; T-value = 4.307; P-value = 0.000; f2 = 0.083 cùng khoảng tin cậy CI đạt yêu cầu (cùng dấu dương và không chứa giá trị “0”). Như vậy, có thể thấy việc các DNBLVN nâng cao khả năng đổi mới sáng tạo cho phép DN cải thiện và nâng cao NL tích hợp đa kênh. Từ đó có thể khẳng định giả thuyết H4 về sự ảnh hưởng tích cực của NL đổi mới sáng tạo đến NL tích hợp đa kênh của các DNBLVN được chấp nhận.
Bốn là, NL đổi mới sáng tạo (IC) cho thấy mức độ tác động khá nhỏ đến biến NL xây dựng & phát triển thương hiệu (BC) (giả thuyết H8) với hệ số 𝛽= 0.096; T- value = 1.794; P-value=0.036 và hệ số dự báo mức độ tác động f2 đạt 0.016, cùng khoảng tin cậy CI đạt yêu cầu (cùng mang dấu dương và không chưa giá trị “0”). Như vậy, có thể kết luận NL đổi mới sáng tạo có ảnh hưởng nhất định đến NL xây dựng & phát triển thương hiệu, tuy nhiên mức độ ảnh hưởng của NL đổi mới sáng tạo đến NL xây dựng & phát triển thương hiệu là khá nhỏ.
(2)- Với tác động của các thành tố năng lực động tới kết quả hoạt động kinh doanh của DNBLVN
Thứ nhất, sự ảnh hưởng của NL hấp thụ đến kết quả hoạt động kinh doanh của các DNBLVN là tích cực và mạnh mẽ nhất với hệ số hệ số 𝛽= 0.462, T-Value = 8.998 và P-Value = 0.000. Mặc dù kết quả kiểm định giả thuyết nghiên cứu tác động trực tiếp giữa hai biến số này (giả thuyết H5) chưa được khẳng định nhưng nghiên cứu lại cho thấy sự tác động gián tiếp của năng lực hấp thụ đến kết quả hoạt động kinh doanh thông qua biến trung gian là năng lực xây dựng & phát triển thương hiệu (giả thuyết H9) và năng lực tích hợp đa kênh (giả thuyết H10). Như vậy, với hệ số 𝛽 cao nhất, năng lực hấp thụ là yếu tố có ảnh hưởng mạnh mẽ nhất đến kết quả hoạt động kinh
doanh của các DNBLVN.
Thứ hai, sự ảnh hưởng của NL tích hợp đa kênh đến kết quả hoạt động kinh doanh (giả thuyết H8) là tích cực và đáng kể với hệ số β= 0.426; T-value = 8.622; P- value = 0.000; f2 = 0.295 cùng khoảng tin cậy CI đạt yêu cầu (cùng dấu dương và không chứa giá trị “0”). Các giá trị đạt được ở giả thuyết H8 cho phép khẳng định việc tồn tại sự tác động ở mức độ mạnh mẽ thứ hai của NL tích hợp đa kênh đến kết quả hoạt động kinh doanh của các DNBLVN. Nói cách khác, giả thuyết H8 về sự ảnh hưởng của NL tích hợp đa kênh đến kết quả hoạt động kinh doanh của các DNBLVN được khẳng định.
Thứ ba, phân tích sự tác động của NL xây dựng & phát triển thương hiệu đến kết quả hoạt động kinh doanh của các DNBLVN (giả thuyết H7) thì thấy có sự ảnh hưởng tích cực và mạnh mẽ của việc nâng cao năng lực xây dựng & phát triển thương hiệu đến việc cải thiện kết quả hoạt động kinh doanh của các DN. Với hệ số hệ số 𝛽= 0.393; T-value = 4.900; P-value = 0.000; f2 = 0.170 cùng khoảng tin cậy CI đạt yêu cầu (cùng dấu dương và không chứa giá trị “0”) có thể khẳng định sự ảnh hưởng tích cực và mạnh mẽ thứ ba của NL xây dựng & phát triển thương hiệu đến kết quả hoạt động kinh doanh của các DNBLVN.
Thứ tư, xem xét sự ảnh hưởng của năng lực đổi mới sáng tạo đến kết quả hoạt động kinh doanh thì thấy năng lực đổi mới sáng tạo có tác động tích cực và mạnh mẽ thứ tư đến kết quả hoạt động kinh doanh của các DNBLVN với hệ số 𝛽= 0.190. Mặc dù kết quả kiểm định mối quan hệ trực tiếp (giả thuyết H6) và mối quan hệ gián tiếp của năng lực đổi mới sáng tạo – năng lực xây dựng & phát triển thương hiệu – kết quả hoạt động kinh doanh (giả thuyết H11) chưa được khẳng định, nhưng năng lực tích hợp đa kênh với vai trò là biến trung gian (giả thuyết H2) đã giúp thúc đẩy tích cực mối quan hệ giữa năng lực đổi mới sáng tạo với kết quả hoạt động kinh doanh.
(4)- Với tác động của biến kiểm soát
Xét về sự ảnh hưởng của biến kiểm soát tới kết quả hoạt động kinh doanh, với ba biến là thời gian thành lập doanh nghiệp (Firmage), quy mô doanh nghiệp (Firmsize) và loại hình doanh nghiệp (Firmtype) thì cả ba biến này đều không thể hiện mối quan hệ đáng kể với kết quả hoạt động kinh doanh của các DNBLVN (giá trị T-Value đều nhỏ hơn 1.65 và giá trị CI đều khác dấu). Điều này cho thấy sự khác biệt về đặc điểm DNBL thông qua quy mô, số năm thành lập và loại hình DNBL không tạo nên sự khác biệt quá lớn về kết quả nghiên cứu được chỉ ra.
4.3.2.4 Hệ số xác định R2adj
Vì giá trị R2 và R2adj chỉ được dùng để đo lường cho các biến nội sinh. Trong mô hình nghiên cứu có 3 biến nội sinh là biến NL xây dựng & phát triển thương hiệu (BC);
adj
NL tích hợp đa kênh (CC) và kết quả hoạt động kinh doanh của DN (FP). Kết quả đo lường chỉ số R2 và R2 được thể hiện trong bảng 4.17:
Bảng 4.16: Bảng giá trị hệ số R2; R2adj
R2 | R2 adj | |
Năng lực xây dựng & phát triển thương hiệu (BC) | 0.522 | 0.518 |
Năng lực tích hợp đa kênh (CC) | 0.320 | 0.314 |
Kết quả hoạt động kinh doanh (FP) | 0.618 | 0.604 |
Nguồn: Kết quả xử lý số liệu khảo sát 2020
Kết quả từ bảng 4.16 của mô hình cấu trúc cho thấy hệ số R2adj của ba biến nội sinh là NL xây dựng & phát triển thương hiệu (BC); NL tích hợp đa kênh (CC) và kết quả hoạt động kinh doanh (FP) đều đạt từ 0.314 trở lên. Điều này cho thấy khả năng giải thích mạnh mẽ của mô hình, các yếu tố NL hấp thụ và NL đổi mới sáng tạo đều ảnh hưởng đáng kể và tích cực đến các biến nội sinh là NL xây dựng & phát triển thương hiệu (BC); NL tích hợp đa kênh (CC) và kết quả hoạt động kinh doanh (FP). Đồng thời kết quả đạt được của biến kết quả hoạt động kinh doanh cũng chịu ảnh hưởng tích cực và đáng kể từ tất cả các biến ngoại sinh và biến trung gian trong mô hình: NL hấp thụ (AC); NL đổi mới sáng tạo (IC); NL xây dựng & phát triển thương hiệu (BC) và NL tích hợp đa kênh (CC).
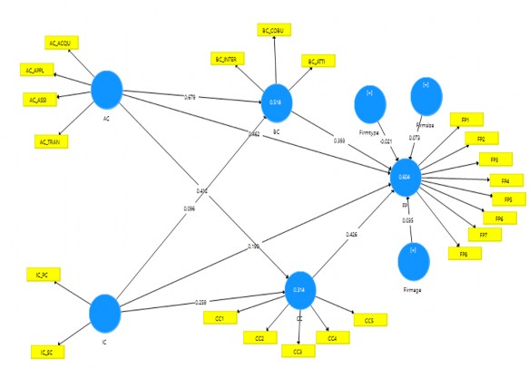
Dưới đây là phần tổng hợp kết quả mô hình cấu trúc với đầy đủ các báo cáo về mối quan hệ và tổng mức tác động giữa các biến trong mô hình nghiên cứu:

Hình 4.9: Kết quả kiểm định giả thuyết
(kết quả thể hiện chỉ số R2adj (trong các biến nội sinh); và tổng mức tác động (trên các đường dẫn))
Nguồn: Kết quả xử lý số liệu khảo sát 2020
4.3.3 Đánh giá các phát hiện nghiên cứu từ nghiên cứu định lượng
4.3.3.1 Đánh giá sự ảnh hưởng của năng lực hấp thụ tới năng lực xây dựng &phát triển thương hiệu của doanh nghiệp bán lẻ Việt Nam
Bảng báo cáo kết quả tổng mức tác động (bảng 4.15) cho thấy tồn tại sự tác động tích cực, mạnh mẽ của NL hấp thụ tới NL xây dựng & phát triển thương hiệu. Xét trong tổng hợp về mức độ ảnh hưởng thì đây là yếu tố có mức độ ảnh hưởng cao nhất với hệ số Beta đạt tới 0.679 và hệ số f2 đạt mức rất cao là 0.817. Kết quả về sự ảnh hưởng của NL hấp thụ đến NL xây dựng & phát triển thương hiệu được tìm ra trong nghiên cứu này cũng phù hợp với kết quả của các tiền nghiên cứu về mối quan hệ giữa NL hấp thụ với NL xây dựng & phát triển thương hiệu của Barrales-Molina & cộng sự (2014); Tavani & cộng sự (2014); Brodie & cộng sự (2017). Theo đó, NL hấp thụ cho thấy khả năng của DN trong việc thu nhận, đồng hóa, chuyển đổi và ứng dụng các tri thức, kinh nghiệm từ bên ngoài vào hoạt động kinh doanh của DNBL nói chung và vào việc xây dựng & phát triển thương hiệu nói riêng. Việc DNBL có được khả năng thích nghi và tận dụng nguồn tri thức bên ngoài cho phép xây dựng chiến lược thương hiệu phù hợp với xu thế của thời đại, với đặc điểm của ngành và với yêu
cầu và mong muốn của khách hàng. Thêm vào đó, nếu một DN có được khả năng hấp thụ tốt thì cũng đồng nghĩa với việc DNBL đó có thể tạo được một môi trường làm việc “mở”, tạo điều kiện để các đối tác và các bên liên quan xây dựng mối quan hệ lâu dài và bền vững với DN. Từ đó, việc đồng xây dựng & phát triển thương hiệu giữa DNBL và các bên liên quan càng trở nên dễ dàng và mang lại hiệu quả cao hơn.
4.3.3.2 Đánh giá sự ảnh hưởng của năng lực hấp thụ tới năng lực tích hợp đakênh của doanh nghiệp bán lẻ Việt Nam
NL hấp thụ là yếu tố có tác động mạnh đến NL tích hợp đa kênh với hệ số Beta là 0.412 và hệ số f2 đạt 0.211 cho thấy mức độ dự báo khá cao. Kết quả nghiên cứu này cho thấy việc DNBL nắm bắt và ứng dụng các tri thức mới từ bên ngoài có thể giúp cải thiện mạnh mẽ khả năng mở rộng và phối tích hợp đa kênh. Quan điểm về mối quan hệ đáng kể và tích cực của NL hấp thụ đến NL tích hợp đa kênh phù hợp và tương thích với kết quả nghiên cứu của da Costa & cộng sự (2018) cũng như những phân tích và nhận định của Zahra & George (2002). Rõ ràng, nếu một DN có khả năng thu nhận, lĩnh hội và ứng được các thành tự khoa học công nghệ mới nói chung và các công nghệ mới trong ngành bán lẻ nói riêng thì DN hoàn toàn có thể tận dụng những công nghệ và những tri thức mới đó vào việc mở rộng hệ thống bán lẻ của mình. Việc mở rộng hệ thống bán lẻ nhờ vào sự tác động của NL hấp thụ không chỉ đơn thuần là mở rộng số lượng điểm bán hay số lượng cửa hàng/ siêu thị mà còn liên quan tới việc mở rộng theo chiều sâu, nghĩa là gia tăng sự phối hợp giữa các kênh bán lẻ mà DNBL hiện đang đồng thời sử dụng. Nếu không có một khả năng hấp thụ tri thức và công nghệ tốt thì DNBL khó có thể tạo được một hệ thống tích hợp đa kênh hiệu quả, góp phần sáng tạo và gia tăng giá trị cho khách hàng.
4.3.3.3 Đánh giá sự ảnh hưởng của năng lực đổi mới sáng tạo tới năng lực xâydựng & phát triển thương hiệu của doanh nghiệp bán lẻ Việt Nam
Kết quả nghiên cứu cho thấy có tồn tại sự ảnh hưởng tác động của NL đổi mới sáng tạo đến NL xây dựng & phát triển thương hiệu của DNBLVN với mức độ giải thích thấp (hệ số Beta đạt 0.096 và f2 đạt 0.016). Kết quả này được xem là phù hợp với một số nghiên cứu trước đó đã chỉ ra rằng NL đổi mới sáng tạo có ảnh hưởng tích cực đến NL xây dựng & phát triển thương hiệu như nghiên cứu của Halliday & Trott (2010); Flikkema & cộng sự (2019); Paswan & cộng sự (2020). Tuy nhiên, mức độ ảnh hưởng của NL đổi mới sáng tạo đến NL xây dựng & phát triển thương hiệu được phát hiện trong nghiên cứu này là tương đối thấp. Lý giải cho điều này là do NL đổi mới sáng tạo được lựa chọn trong nghiên cứu này tập trung vào hai khía cạnh: NL đổi mới sáng tạo quy trình hoạt động kinh doanh và NL đổi mới sáng tạo dịch vụ bán lẻ. Khía cạnh đổi mới sáng tạo quy trình hoạt động kinh doanh tập trung nhiều vào
việc đổi mới & cải tiến phong cách quản trị cũng như thay đổi phương pháp, kỹ năng làm việc và môi trường làm việc của DN. Khía cạnh đổi mới sáng tạo dịch vụ bán lẻ tập trung vào việc sử dụng những tri thức và công nghệ bán lẻ mới vào việc thay đổi và cải tiến cách thức bán lẻ của DN. Do vậy, với cách tiếp cận của hai khía cạnh đổi mới sáng tạo này thì việc NL đổi mới sáng tạo ảnh hưởng với mức độ nhỏ đến NL xây dựng & phát triển thương hiệu là việc có thể giải thích và chấp nhận được.
4.3.3.4 Đánh giá sự ảnh hưởng của năng lực đổi mới sáng tạo tới năng lực tíchhợp đa kênh của doanh nghiệp bán lẻ Việt Nam
Kết quả kiểm định giả thuyết nghiên cứu cho thấy có sự ảnh hưởng một cách tích cực của NL đổi mới sáng tạo đến NL tích hợp đa kênh với mức độ tác động và khả năng giải thích đáng kể (hệ số Beta đạt 0.259 và f2 đạt 0.083). Kết quả nghiên cứu này tương tự với kết quả nghiên cứu của Wilson & Daniel (2007); Cao & Li (2018); Du & cộng sự (2018) khẳng định mối quan hệ tích cực và đáng kể giữa NL đổi mới sáng tạo đến NL tích hợp đa kênh. Theo đó, NL đổi mới sáng tạo đóng vai trò là yếu tố tiền đề giúp thiết lập các kỹ thuật và công nghệ bán lẻ mới, từ đó giúp NL tích hợp đa kênh có thể tận dụng và phát triển để mở rộng hệ thống bán lẻ cũng như để tạo nên sự phối tích hợp giữa các kênh bán lẻ này. Bản chất của NL tích hợp đa kênh là xây dựng một hệ thống bán lẻ đồng nhất trên mọi kênh, mọi điểm bán lẻ mà DNBL đang triển khai. Chính vì lẽ đó, để đạt được hiệu quả của tích hợp đa kênh thì rất cần thiết việc đổi mới, cải tiến và sáng tạo trong toàn DN nói chung cũng như đổi mới sáng tạo với chính dịch vụ bán lẻ của DN nói riêng.
4.3.3.5 Đánh giá sự ảnh hưởng của năng lực hấp thụ tới kết quả hoạt động kinhdoanh của doanh nghiệp bán lẻ Việt Nam
Kết quả từ bảng 4.16 đã cho thấy sự tác động tích cực và mạnh mẽ của NL hấp thụ tới kết quả hoạt động kinh doanh của các DNBLVN với hệ số Beta về tổng mức tác động là 0.462. Đáng chú ý là năng lực hấp thụ không ảnh hưởng trực tiếp tới kết quả hoạt động kinh doanh mà ảnh hưởng gián tiếp thông qua các biến trung gian là NL xây dựng & phát triển thương hiệu và NL tích hợp đa kênh. Mặc dù một số nghiên cứu trước đây đã chỉ ra mối quan hệ trực tiếp của năng lực hấp thụ tới cải thiện kết quả hoạt động kinh doanh của DN nhưng các nghiên cứu này thường tập trung xem xét sự tác động đơn lẻ của năng lực hấp thụ mà không xem xét trong sự tác động của đồng thời năng lực hấp thụ và các năng lực động khác tới kết quả hoạt động kinh doanh của DN (Zahra & George, 2002; Latukha & Veselova, 2019). Ở nghiên cứu này, năng lực hấp thụ được xem như một dạng năng lực động tổng quát, tạo tiền đề cho các năng lực động cụ thể của DNBL được nuôi dưỡng và phát triển. Với vai trò và vị trí đó, việc năng lực hấp thụ chưa thể hiện rõ mức độ tác động trực tiếp tới kết
quả hoạt động kinh doanh được xem là hợp lý. Trong một số nghiên cứu trước đây của Flatten & cộng sự (2011); Chien & Tsai (2012); Banjongprasert (2013) khi xem năng lực hấp thụ như là yếu tố tiền đề giúp nuôi dưỡng các năng lực động cụ thể cũng cho thấy sự tác động gián tiếp cùng chiều và mạnh mẽ của năng lực hấp thụ tới kết quả hoạt động kinh doanh của DN. Với hệ số Beta về tổng mức tác động là 0.462, phát hiện nghiên cứu cho thấy NL hấp thụ được xem là tiền đề quan trọng nhất giúp các DNBLVN cải thiện kết quả hoạt động kinh doanh. Theo đó, việc các DNBLVN tăng cường khả năng nhận dạng và nắm bắt các cơ hội từ bên ngoài cũng như tăng cường khả năng lĩnh hội tri thức để từ đó cải tiến và vận dụng vào chính DN mình; góp phần tạo nên các tri thức mới để cải thiện hoạt động kinh doanh của DN. Việc chú trọng nuôi dưỡng và phát triển NL hấp thụ cho phép các DNBLVN tạo dựng nền tảng thương hiệu tốt và hệ thống bán lẻ đa kênh tích hợp hiệu quả, trên cơ sở đó giúp DNBL hoàn thành mục tiêu chiến lược cũng như cải thiện kết quả hoạt động kinh doanh.
4.3.3.6 Đánh giá sự ảnh hưởng của năng lực đổi mới sáng tạo tới kết quả hoạt
động kinh doanh của doanh nghiệp bán lẻ Việt Nam
Kết quả nghiên cứu đã khẳng định mối quan hệ tích cực giữa NL đổi mới sáng tạo với kết quả hoạt động kinh doanh của các DNBLVN với hệ số Beta là 0.190. Xét về đặc điểm và mức độ tác động, sự ảnh hưởng thuận chiều của năng lực đổi mới sáng tạo tới kết quả hoạt động kinh doanh của DNBLVN được thể hiện chủ yếu thông qua mối quan hệ giữa năng lực đổi mới sáng tạo – năng lực tích hợp đa kênh và kết quả hoạt động kinh doanh. Như vậy, kết quả nghiên cứu cho thấy năng lực đổi mới sáng tạo có tác động gián tiếp đến kết quả hoạt động kinh doanh của các DNBLVN; trong đó, năng lực tích hợp đa kênh đóng vai trò là yếu tố trung gian. Phát hiện nghiên cứu này đã góp phần củng cố thêm kết quả của các tiền nghiên cứu về vai trò tổng quát của năng lực đổi mới sáng tạo và cơ chế tác động gián tiếp của NL đổi mới sáng tạo đến kết quả hoạt động kinh doanh của Gunday & cộng sự (2011) và Tsai (2015). Xét về bản chất, để đo lường được kết quả của đổi mới sáng tạo thì cần phải có thời gian nhất định, bởi lẽ việc đổi mới và cải tiến không phải là quyết định được thực hiện trong một thời gian ngắn và kết quả mang lại từ sự đổi mới và cải tiến này cũng cần một khoảng thời gian tương đối dài để đánh giá và so sánh. Thêm vào đó, tùy vào mỗi thời điểm, mỗi ngành kinh doanh mà sự đổi mới sáng tạo sẽ tập trung vào những khía cạnh và nội dung khác nhau. Với hai khía cạnh được sử dụng để phản ánh cho NL đổi mới sáng tạo của các DN trong ngành bán lẻ là đổi mới sáng tạo quy trình hoạt động kinh doanh và đổi mới sáng tạo dịch vụ bán lẻ thì khía cạnh đổi mới sáng tạo dịch vụ bán lẻ được xem là có phần tác động nhiều hơn. Rõ ràng rằng, một DNBL






