cộng sự, 2014). Để tránh sai lệch do số lượng yếu tố dự đoán hoặc độ phức tạp của mô hình gây ra, R2adj được khuyến nghị sử dụng thay vì R2. Xuất phát từ quan điểm đó, trong nghiên cứu này, tác giả lựa chọn sử dụng chỉ số R2adj để đánh giá mức độ và khả năng giải thích của các biến. Cohen (1989) trích dẫn trong Nguyễn Minh Hà & Vũ Hữu Thành (2020) cho rằng chỉ số R2adj nếu đạt các mức 0.02; 0.13; 0.26 thì tương ứng với mức độ giải thích của biến ngoại sinh đến biến nội sinh là yếu; trung bình và đáng kể.
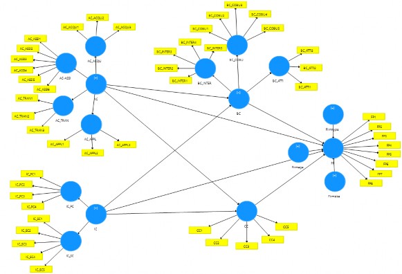
Căn cứ từ các giả thuyết nghiên cứu và từ đặc điểm của các biến nghiên cứu, tác giả xây dựng mô hình đo lường các yếu tố năng lực động ảnh hưởng đến kết quả hoạt động kinh doanh của các DNBLVN như sau:

Hình 3.2: Mô hình nghiên cứu thực tế về tác động của năng lực động đến kết quả hoạt động kinh doanh của các DNBLVN
Nguồn: Tổng hợp trên phần mềm Smart-PLS3
KẾT LUẬN CHƯƠNG 3
Chương 3 thực hiện thiết kế nghiên cứu và mô tả và phương pháp nghiên cứu được lựa chọn trong luận án. Luận án sử dụng đồng thời cả hai phương pháp nghiên cứu định tính và nghiên cứu định lượng. Phương pháp nghiên cứu định tính được sử dụng nhằm hai mục đích: (1)- Tiền thẩm định bảng hỏi (pre-test) thông qua phỏng vấn 25 chuyên gia trong lĩnh vực nghiên cứu; và (2)- Tìm hiểu thực trạng năng lực động và kết quả hoạt động kinh doanh của DNBLVN thông qua phỏng vấn chuyên sâu nhà quản trị của 07 DNBLVN đựa lựa chọn. Với phương pháp định lượng là phương pháp được chủ yếu sử dụng trong nghiên cứu, chương 3 đã làm rõ quy trình và cách thức phân tích dữ liệu. Kỹ thuật phân tích dữ liệu để kiểm định mô hình và giả thuyết nghiên cứu được sử dụng chủ yếu là kỹ thuật phân tích cấu trúc một phần nhỏ nhất (PLS-SEM). Lý giải cho việc sử dụng kỹ thuật PLS-SEM cho phân tích vì mô hình nghiên cứu tương đối phức tạp, với sự tồn tại của các mối quan hệ trực tiếp, gián tiếp và biến kiểm soát.
CHƯƠNG 4: KẾT QUẢ NGHIÊN CỨU VỀ
NĂNG LỰC ĐỘNG CỦA CÁC DOANH NGHIỆP BÁN LẺ VIỆT NAM
4.1 Khái quát chung về doanh nghiệp bán lẻ Việt Nam và các yếu tố môi trường ảnh hưởng đến doanh nghiệp bán lẻ Việt Nam
4.1.1 Khái quát chung về doanh nghiệp bán lẻ Việt Nam
Số lượng và quy mô doanh nghiệp bán lẻ Việt Nam
Về số lượng doanh nghiệp, tính đến 2019 tổng số lượng doanh nghiệp trên cả nước đang hoạt động là 758,610 doanh nghiệp, tăng 43,855 doanh nghiệp so với năm 2018 đạt mức tăng trưởng 6.14% (Tổng cục thống kê, 2019). So với thời điểm 2015, mức độ tăng trưởng về số lượng doanh nghiệp đạt 88.6%. Điều này cho thấy sự phát triển mạnh mẽ của nền kinh tế Việt Nam. Xét về cơ cấu hình thức sở hữu, các doanh nghiệp Nhà nước chiếm 1.18%, các doanh nghiệp ngoài Nhà nước chiếm 96.23%, các doanh nghiệp có vốn đầu tư nước ngoài tăng, chiếm 2.59%. Có thể thấy hiện nay, xu hướng thành lập và phát triển doanh nghiệp ngoài Nhà nước và doanh nghiệp có vốn đầu tư nước ngoài đạt tốc độ tăng trưởng nhanh. Cùng với xu thế chung, số lượng các doanh nghiệp kinh doanh trong lĩnh vực bán lẻ cũng đạt mức độ tăng trưởng cao trong thời gian qua.
Theo số liệu niên giám thống kê, tổng số lượng doanh nghiệp bán lẻ đang hoạt động trên cả nước năm 2019 là 52,675 doanh nghiệp, đạt mức tăng trưởng 2.03% so với 2018 và 4.32% so với 2017. Trong ba năm 2017 - 2019, số lượng DN hoạt động trong lĩnh vực bán lẻ ngày càng gia tăng. Sự gia tăng về số lượng DNBL kéo theo sự gia tăng về số lượng lao động làm việc tại các DNBLVN ngày càng tăng cao (xem bảng 4.1).
Bảng 4.1: Tổng số doanh nghiệp bán lẻ trên cả nước
2017 | 2018 | 2019 | |
Số lượng DNBL trên cả nước (Đvt: doanh nghiệp) | 50,490 | 51,628 | 52,675 |
Số lượng lao động làm việc tại các DNBL trên cả nước (Đvt: người) | 417,308 | 448,170 | 467,344 |
Có thể bạn quan tâm!
-
Các Yếu Tố Môi Trường Ảnh Hưởng Đến Doanh Nghiệp Bán Lẻ -
Bảng Tổng Hợp Thang Đo Của Các Nhân Tố -
Quy Trình Và Nội Dung Phân Tích Dữ Liệu Trong Nghiên Cứu Định Lượng -
Đánh Giá Sự Ảnh Hưởng Của Môi Trường Ngành Đến Doanh Nghiệp Bán Lẻ Việt Nam -
Kết Quả Phân Tích Mô Hình Đo Lường Với Các Biến Bậc 1 -
Đánh Giá Các Phát Hiện Nghiên Cứu Từ Nghiên Cứu Định Lượng
Xem toàn bộ 235 trang tài liệu này.
Nguồn: Niên giám thống kê các năm
Trong một vài năm trở lại đây, tốc độ gia tăng số lượng doanh nghiệp thành lập mới có sự suy giảm đáng kể, đặc biệt năm 2019 số lượng doanh nghiệp đăng ký thành lập mới trong lĩnh vực bán lẻ giảm 5.86% so với 2018. Tuy nhiên, mặc dù số lượng doanh nghiệp đăng ký thành lập mới giảm nhưng tổng số lượng doanh nghiệp bán lẻ trên cả nước đến 2019 vẫn đạt 52,675 doanh nghiệp, chiếm tới 7.88% tổng số doanh nghiệp đang hoạt động (Niên giám thống kê 2020).
Xét theo quy mô hoạt động, nhóm các DNBLVN có quy mô siêu nhỏ (có số
lượng nhân sự dưới 10 người và vốn đăng ký kinh doanh dưới 1 tỷ đồng) chiếm tỷ trọng lớn, với 44,394 doanh nghiệp năm 2017 và 46,677 doanh nghiệp năm 2019, đạt mức tăng trưởng giai đoạn 2017 – 2019 là 5.14%. Như vậy, số lượng các DNBLVN có quy mô nhỏ, vừa và lớn chiếm tỷ trọng nhỏ hơn nhưng lại là những DNBL đóng góp phần lớn tỷ trọng doanh thu vào tổng giá trị hàng hóa bán lẻ của toàn ngành.
Bảng 4.2: Cơ cấu DNBL trên cả nước theo quy mô
Đvt: doanh nghiệp
DNBL siêu nhỏ | DNBL có quy mô nhỏ, vừa và lớn | Tổng số DNBL | |
Năm 2017 | 44,394 | 6,096 | 50,940 |
Năm 2018 | 45,212 | 6,416 | 51,628 |
Năm 2019 | 46,677 | 5,998 | 52,675 |
Nguồn: Niên giám thống kê qua các năm
Trong số các DNBL tại Việt Nam, tỷ trọng số lượng các DNBL nước ngoài bao gồm các DNBL có vốn đầu tư trực tiếp và liên doanh với nước ngoài chiếm tỷ trọng 17% số các DNBL có quy mô lớn (Liên Nguyễn, 2020). Con số này được dự báo còn tiếp tục tăng lên với tổng vốn đăng ký đầu tư trực tiếp FDI vào ngành bán lẻ năm 2019 là 8154.9 triệu USD. Trong thời gian tới, khi các DNBL nước ngoài giải ngân số vốn đăng ký này thì số lượng DNBL ngoại dự kiến sẽ tăng mạnh tại Việt Nam.
Tổng mức bán lẻ hàng hóa và doanh thu dịch vụ tiêu dùng
Nhìn chung, tổng mức giá trị bán lẻ hàng hóa và doanh thu từ dịch vụ tiêu dùng của Việt Nam trong những năm qua đạt mức tăng trưởng khá và đồng đều, với đặc trưng là sức mua tiêu dùng tăng cao. Tốc độ tăng trưởng của giá trị bán lẻ hàng hóa trong giai đoạn 2017 – 2019 dao động trong khoảng từ 10.1% đến 11.8%. Trong đó, tính riêng giá trị bán lẻ hàng hóa mang lại phần lớn tổng mức giá trị của toàn lĩnh vực (xem bảng 4.3). Những chỉ số này cho thấy sự tăng trưởng và đóng góp đáng kể của mảng bán lẻ hàng hóa đến sự tăng trưởng và phát triển của toàn thị trường cũng như tiềm năng cơ hội phát triển cho các doanh nghiệp bán lẻ trong thời gian tới. Trong đó, các ngành hàng có mức độ tăng trưởng và đóng góp khác nhau.
Bảng 4.3: Thống kê doanh thu từ bán lẻ hàng hóa của Việt Nam giai đoạn 2017 - 2019
2017 | 2018 | 2019 | |
Tổng giá trị bán lẻ hàng hóa (đvt: nghìn tỷ đồng) | 2,937.3 | 3,306.1 | 3,751.3 |
Tỷ trọng trên tổng mức giá trị bán lẻ hàng hóa và doanh thu từ dịch vụ tiêu dùng | 74.7% | 75.2% | 75.9% |
Tốc độ tăng trưởng | + 10.9% | + 12.4% | + 11.8% |
Nguồn: Tổng hợp từ Báo cáo kinh tế - xã hội qua các năm
Một số chỉ tiêu phản ánh kết quả hoạt động kinh doanh của các DNBL Với quy mô và tốc độ tăng trưởng cao, trong những năm vừa qua kết quả hoạt động kinh doanh của các DNBLVN đã đạt được những tăng trưởng nhất định (xem bảng 4.4). Trong đó, doanh thu thuần của toàn ngành đạt tốc độ tăng trưởng doanh thu thuần trung bình là 12.38%. Lợi nhuận trước thuế của các DNBLVN mặc dù giảm vào năm 2018 nhưng đến 2019 đã tăng mạnh từ mức 7991 nghìn tỷ đồng (2018) lên 13423 nghìn tỷ đồng (2019). Cùng với đó là các chỉ số khả quan về tỷ suất lợi nhuận trong toàn ngành. Những chỉ tiêu kết quả hoạt động kinh doanh này cho thấy tiềm năng và sự tăng trưởng tốt của ngành bán lẻ Việt Nam nói chung và của các DNBLVN
nói riêng.
Bảng 4.4: Một số chỉ tiêu phản ánh kết quả hoạt động kinh doanh của các DNBLVN giai đoạn 2017 – 2019
Năm 2017 | Năm 2018 | Năm 2019 | |
Doanh thu thuần (tỷ đồng) | 744,458 | 850,602 | 965,372 |
Lợi nhuận trước thuế (tỷ đồng) | 12,269 | 7,991 | 13,423 |
Tỷ suất lợi nhuận (%) | 1.64 | 0.94 | 1.39 |
Nguồn: Niên giám thống kê qua các năm
4.1.2 Đánh giá sự ảnh hưởng của môi trường vĩ mô đến doanh nghiệp bán lẻ Việt Nam
4.1.2.1 Yếu tố kinh tế
Thứ nhất, về tốc độ tăng trưởng GDP (thể hiện trong hình 4.1). Việt Nam được xếp vào nhóm quốc gia có tốc độ tăng trưởng GDP cao. Xét về mức độ tăng trưởng và đóng góp vào GDP theo lĩnh vực thì thấy, khu vực dịch vụ nói chung và lĩnh vực bán buôn bán lẻ nói riêng có mức độ tăng trưởng cao. Trong đó, lĩnh vực bán buôn bán lẻ luôn là lĩnh vực nằm trong nhóm Top 2 lĩnh vực có mức tăng trưởng cao nhất và tỷ lệ đóng góp lớn nhất vào mức tăng trưởng chung của toàn khu vực dịch vụ trong thời gian qua (xem hình 4.2).
Thứ hai, xét về số lượng DN thành lập mới và tạm dừng/giải thể. Năm 2018, số lượng DN thành lập mới trong lĩnh vực này tăng chỉ tăng 7.03%; năm 2019 tốc độ tăng chỉ còn 2.25%. Điều này cho thấy số lượng DN gia nhập trong ngành bán lẻ trong thời gian gần đây có chiều hướng tăng ít hơn; đây được xem là một cơ hội tốt cho các DN bán lẻ hiện tại do sức ép cạnh tranh từ các đối thủ mới gia nhập sẽ được giảm đáng kể.
2.91% | |||||
8.00%
7.00%
6.00%
5.00%
4.00%
3.00%
2.00%
1.00%
0.00%
6.81%
7.08%
7.02%
2017 2018 2019 2020
Hình 4.1: Tốc độ tăng trưởng GDP giai đoạn 2017 – 2020
Nguồn: Tổng hợp từ Báo cáo KT-XH qua các năm
10.00%
8.00%
6.00%
4.00%
2.00%
0.00%
8.82%
7.44%8.36%
7.03%8.51%
8.82%
5.53%
2.34%
2017 2018 2019 2020
Tốc độ tăng trưởng của Khu vực dịch vụ
Tốc độ tăng trưởng của Lĩnh vực bán buôn bán lẻ
Hình 4.2: Tốc độ tăng trưởng lĩnh vực bán buôn bán lẻ 2017-2020
Nguồn: Tổng hợp từ Báo cáo KT-XH qua các năm
Thứ ba, xét về vấn đề lạm phát. CPI qua các năm có sự tăng ở mức độ vừa phải và đạt được mục tiêu kỳ vọng vĩ mô với chỉ số cụ thể qua giai đoạn 2017 – 2020 lần lượt là 3.53%; 3.54%; 2.79% và 3.23%. Đây được coi là tín hiệu tốt cho phát triển nền kinh tế cũng như kích thích tiêu dùng trên cả nước.
4.1.2.2 Yếu tố chính trị - luật pháp
Là một quốc gia có nền chính trị tương đối ổn định, Việt Nam được coi là môi trường đầu tư an toàn và hấp dẫn với các DN. Xét về các yếu tố luật pháp với ngành bán lẻ, các văn bản pháp luật có thể được chia thành các nhóm như sau: (1)- hệ thống pháp luật điều chỉnh hoạt động với các loại hình DN nói chung. (2)- hệ thống pháp luật điều chỉnh riêng với hoạt động bán lẻ, gồm 02 nhóm: (i) – Nhóm áp dụng cho mọi loại hình chủ thể bán lẻ, gồm có: Nghị định 59/2006/NĐ-CP của Chính phủ chỉ rõ tên một số loại hàng hóa, dịch vụ thuộc các nhóm “cấm”, “hạn chế” hoặc “kinh doanh có điều kiện” đối với bán lẻ. (ii) – Nhóm áp dụng riêng với chủ thể bán lẻ có vốn đầu tư nước ngoài như: “Nghị định 23/2007/NĐ-CP” của Chính phủ, “Thông tư 08/2013/TT-BCT” của Bộ Công thương. (3)- các chính sách ưu đãi, thúc đẩy sự phát triển của ngành bán lẻ, được thể hiện trong Luật Đầu tư 2014 và Nghị định 118/2015- NĐ-CP của Chính phủ với các ưu đãi dành riêng cho ngành và được áp dụng theo mô hình bán lẻ và địa điểm đặt cơ sở bán lẻ.
Ngoài ra, với sự bùng phát của dịch Covid-19, Chính phủ đã đưa ra hàng loạt các văn bản, chỉ thị nhằm hỗ trợ doanh nghiệp như Chỉ thị số 11/CT-TTg của thủ tướng Chính phủ ngày 04/03/2020; Nghị quyết số 42/NQ-CP của Chính phủ ngày 09/04/2020. Có thể thấy, sự vào cuộc nhanh, kịp thời và quyết liệt của Chính phủ đã phần nào giúp các DN nói chung cũng như các DN bán lẻ nói riêng khắc phục được những khó khăn mà dịch bệnh đưa lại, duy trì và ổn định phần nào hoạt động kinh doanh và sẵn sàng bứt phá ngay khi dịch bệnh có dấu hiệu được kiểm soát và yêu cầu giãn cách xã hội được dỡ bỏ.
4.1.2.3 Yếu tố văn hóa – xã hội
Việt Nam là quốc gia có dân số đông thứ 15 trên thế giới, đạt 97.58 triệu người năm 2020 và tốc độ tăng trưởng dân số bình quân trong giai đoạn 2016 – 2020 là 1.13% (Tổng hợp từ Báo cáo dân số Việt Nam qua các năm). Với đặc điểm cơ cấu dân số vàng (dân số trong độ tuổi lao động đến năm 2020 là 53.4 triệu người, chiếm 54.72% tổng dân số cả nước), Việt Nam đã cho thấy một thị trường tiềm năng với sức mua tiêu dùng lớn do số lượng dân số trong độ tuổi lao động cao – họ vừa là lực lượng lao động chính vừa là nhóm dân số trực tiếp tạo ra thu nhập và có khả năng chi tiêu cao. Đây cũng là nguyên nhân chính đẩy tốc độ tăng trưởng chi tiêu cho hộ gia đình của Việt Nam tăng nhanh trong thời gian qua, đạt tốc độ tăng trưởng 10.5%/năm trong giai đoạn 2017 – 2019 và đạt trung bình 714 USD/ tháng (Tổng cục thống kê, 2017, 2018, 2019).
Trong những năm vừa qua, Việt Nam là một trong những quốc gia có tốc độ đô thị hóa nhanh nhất thế giới (Tổng cục thống kê, 2019). Tính đến 2019, trên cả nước đã có 833 đô thị với tỷ lệ đô thị hóa tăng đều qua các năm từ 2017 – 2019, lần lượt là 37.5%; 38.4% và 38.4%; dự báo tốc độ đô thị hóa năm 2020 sẽ đạt 40% và còn tiếp tục tăng cao trong 10 năm sắp tới (Tâm An, 2019). Điều này được xem là cơ hội lớn cho các DN bán lẻ vì số lượng đô thị tăng lên đi kèm với sự gia tăng về thu nhập, sức mua tiêu dùng của người dân tại các khu đô thị, bên cạnh đó là sự gia tăng nhanh chóng của lực lượng lao động tại các khu vực thành thị giúp các DN dễ dàng tìm kiếm lực lượng lao động bổ sung. Tuy nhiên, tốc độ đô thị hóa nhanh về số lượng nhưng về chất lượng lại chưa được đảm bảo cũng được xem là thách thức cho các DN bán lẻ. Thực tế các vấn đề tồn tại của việc thành thị hóa ở Việt Nam bao gồm: (1) – việc phát triển, mở rộng còn chưa hài hòa; (2) – chưa đồng bộ về số lượng, quy mô, diện tích và chất lượng ở các khu đô thị; (3) – chưa đảm bảo tính liên kết trong từng đô thị, giữa các đô thị và giữa khu vực đô thị với khu vực nông thôn. Những tồn tại này được xem là những thách thức đặt ra cho các DN bán lẻ nội địa khi mở rộng phạm vi kinh doanh sang các khu vực đô thị cần cân nhắc kỹ về chất lượng đô thị cũng như
bài toán cung ứng tại các đô thị này.
4.1.2.4 Yếu tố công nghệ
Sự phát triển của khoa học kỹ thuật công nghệ, đặc biệt là cuộc Cách mạng công nghiệp 4.0 đã tác động mạnh mẽ đến ngành bán lẻ (Nielsen, 2020). Những tác động gồm: (1)- Số lượng người dùng Internet ngày càng cao với tốc độ tăng trưởng rất cao. (2)- Phương tiện và mục đích sử dụng Internet ngày càng đa dạng với 145.8 triệu kết nối mạng di động trong năm 2020 và 65 triệu người/68.75 triệu người dùng Internet hiện đang sử dụng các phương tiện truyền thông xã hội như Zalo, Facebook, Instagram… (Nielsen, 2020). (3)- Số lượng người mua sắm online tại Việt Nam gia tăng nhanh chóng, đặc biệt trong giai đoạn giãn cách xã hội nửa đầu 2020 với hơn 23 triệu người Việt đã mua sắm online, tương đương chiếm 1/3 dân số cả nước (Nielsen, 2020). (4)- Niềm tin của người dân Việt Nam đối với mua sắm trực tuyến đang thay đổi theo hướng tích cực với số lượng người dùng hài lòng với dịch vụ mua sắm online cũng gia tăng và có tới 63% người dùng khẳng định sẽ tiếp tục mua sắm trực tuyến ngay cả sau thời kỳ Covid 19 (Nielsen, 2020). (5)- Công nghệ bán lẻ dựa trên nền tảng CMCN 4.0 như robot bán hàng tự động, máy bán hàng thông minh hay việc ứng dụng về Dữ liệu lớn Big Data và trí tuệ nhân tạo AI cho phép DN theo dõi, thu thập và phân tích hành vi và sở thích của người tiêu dùng để từ đó tạo ra các dịch vụ cũng như cung ứng các trải nghiệm tốt nhất cho khách hàng (Nguyễn Phương Linh, 2018).
Ngoài các yếu tố tác động tích cực, sự phát triển công nghệ cũng mang lại những khó khăn nhất định cho các doanh nghiệp bán lẻ Việt Nam. Điển hình là sự cạnh tranh ngày càng gay gắt với các DNBL nước ngoài hoạt động theo hình thức online, với kinh nghiệm, vốn, trình độ quản lý và quy mô lớn có thể dễ dàng xâm nhập và phát triển mạnh mẽ tại Việt Nam.
4.1.2.5 Yếu tố tự nhiên
Năm 2020 chứng kiến sự bùng phát mạnh trên phạm vi toàn cầu của dịch viêm Covid-19, gây ảnh hưởng nghiêm trọng đến moi mặt kinh tế - xã hội của hầu khắp các quốc gia trên thế giới. Tại Việt Nam, Covid-19 đã ảnh hưởng tới cả các hoạt động thương mại quốc tế và kinh doanh nội địa trong thời gian qua. Xét về lĩnh vực bán lẻ hàng hóa, dịch bệnh Covid-19 tuy không làm giảm mạnh tổng mức bán lẻ hàng hóa của 2020 so với 2019 những đã làm cho tốc độ tăng trưởng đạt mức thấp nhất từ 10 năm trở lại đây (đạt mức tăng 2.6% so với 2019) (Tổng cục thống Kê, 2020).
Xét về yếu tố tự nhiên, tác động biến đổi khí hậu xuất hiện mạnh đã gây ra tình trạng hạn hán, xâm nhâp mặn tại các tỉnh đồng bằng sông Cửu Long. Điển hình vào giai đoạn đầu năm 2020, tình trạng hạn hán và xâm nhập mặn nghiêm trọng tại các tỉnh miền Tây thuộc vùng Nam bộ Việt Nam đã gây ảnh hưởng nghiêm trọng tới






