hành dựa trên việc đo lường kết quả thể hiện của chất lượng dịch vụ theo cảm nhận thực tế của khách hàng. Mô hình SERVPERF được phát hiện là có sự vượt trội so với những mô hình trước đó không chỉ bởi tính hiệu quả của thang đo mà còn do có thể giảm số lượng tiêu chí cần đo đến 50% (Hartline và Ferrell, 1996; Babakus và Boller, 1992; Bolton và Drew, 1991). Nhiều nghiên cứu đã được thực hiện bằng cách áp dụng mô hình SERVPERF như nghiên cứu của Beerli và cộng sự (2004) ở Tây Ban Nha, Wang và cộng sự (2003) ở Trung Quốc, Lee và Hwan (2005) ở Đài Loan…
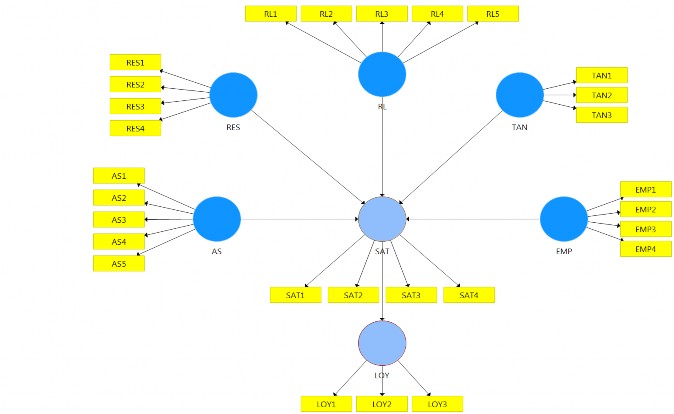
Hình 3.2 dưới đây mô tả mô hình nghiên cứu đề xuất với bảy nhóm biến:

Hình 3.2 Mô hình nghiên cứu đề xuất về các nhân tố tác động đến sự hài lòng và trung thành của khách hàng
Giải thích ký hiệu của các biến tiềm ẩn và thành phần chỉ báo của biến tiềm ẩn trong mô hình nghiên cứu các nhân tố tác động đến sự hài lòng và lòng trung thành của khách hàng được mô tả trong bảng 3.2 dưới đây:
Bảng 3.2 Mô tả biến tiềm ẩn (Latent Variables) và thành phần chỉ báo của biến tiềm ẩn(Indicators) – Mô hình nghiên cứu các nhân tố tác động đến
sự hài lòng và lòng trung thành của khách hàng
Thành phần chỉ báo | Ký hiệu | Nguồn | |
Độ tin cậy (RL) | Thẻ quốc tế tôi đang dùng có đầy đủ các tính năng/ dịch vụ đúng như người cung cấp đã cam kết ban đầu | RL1 | Lê Thị Thu Hồng & cộng sự (2014), Dinh & Pickler (2012), Saad & cộng sự (2016) |
Giao dịch thẻ đem lại cho tôi sự tin cậy ngay từ lần đầu tiên | RL2 | Beerli & cộng sự (2004), Cronin & Talor (1992), Shanka (2012), Saad & cộng sự (2016) | |
Sao kê giao dịch thẻ được gửi đến cho tôi đều đặn và đúng hạn | RL3 | Quan (2014), Anjalika & Priyanath (2018) | |
Tôi chưa bao giờ gặp phải lỗi từ nhà phát hành khi giao dịch thẻ | RL4 | Lê Thị Thu Hồng & cộng sự (2014), Anjalika & Priyanath (2018) | |
Khi tôi gặp khó khăn trong việc sử dụng thẻ, nhân viên dịch vụ thẻ (nhân viên chăm sóc khách hàng) luôn tìm cách hỗ trợ giải quyết một cách chân thành | RL5 | Shanka (2012), Beerli & cộng sự (2004), Hồng & cộng sự (2004), Dinh & Pickler (2012), Saad & cộng sự (2016) | |
Khả năng đáp ứng (RES) | Tôi dễ dàng liên hệ được với trung tâm dịch vụ khách hàng khi cần | RES1 | Dinh & Pickler (2012), Shanka (2012), Beerli & cộng sự (2004)) |
Nhân viên chăm sóc khách hàng sẵn sàng trả lời toàn bộ câu hỏi của tôi | RES2 | Saad & cộng sự (2016), Shanka (2012), Anjalika & Priyanath (2018) | |
Nhân viên chăm sóc khách hàng sẵn sàng phục vụ tôi bất cứ lúc nào | RES3 | Shanka (2012), Beerli & cộng sự (2004), Lê Thị Thu Hồng & cộng sự (2004), Dinh & Pickler (2012), Saad |
Có thể bạn quan tâm!
-
Mô Hình Lý Thuуết Thống Nhất Chấp Nhận Và Sử Dụng Công Nghệ -
Doanh Số Sử Dụng Thẻ (Bao Gồm Cả Doanh Số Rút Tiền Mặt) -
Xây Dựng Mô Hình Nghiên Cứu Về Các Nhân Tố Tác Động Đến Hành Vi Sử Dụng Thẻ Ngân Hàng Quốc Tế Tại Việt Nam -
Bảng Tổng Hợp Giả Thuyết Nghiên Cứu Về Các Nhân Tố Tác Động Đến Ý Định Sử Dụng Thẻ Ngân Hàng Quốc Tế -
Bảng Tổng Hợp Giả Thuyết Nghiên Cứu Về Các Nhân Tố Tác Động Tới Sự Hài Lòng Và Trung Thành Của Khách Hàng -
Thống Kê Mô Tả Kết Quả Khảo Sát Lòng Trung Thành Của Khách
Xem toàn bộ 174 trang tài liệu này.
& cộng sự (2016), Beerli (2004), Quan (2014) | |||
Trong quá trình đăng ký phát hành thẻ, các câu hỏi của tôi được trả lời nhanh chóng và nhiệt tình bởi nhân viên tư vấn | RES4 | Saad & cộng sự (2016), Shanka (2012) | |
Sự đảm bảo (AS) | Các thông tin liên quan đến thẻ và tài khoản thẻ của tôi luôn được bảo mật | AS1 | Saad & cộng sự (2016) |
Tôi thấy an toàn khi sử dụng thẻ để giao dịch | AS2 | Shanka (2012), Dinh & Pickler (2012), Anjalika & Priyanath (2018) | |
Nhân viên dịch vụ thẻ có kiến thức tốt về sản phẩm thẻ | AS3 | Saad & cộng sự (2016), Anjalika & Priyanath (2018) | |
Nhân viên tư vấn khiến tôi thấy tự tin khi sử dụng thẻ | AS4 | Dinh & Pickler (2012), Anjalika & Priyanath (2018) | |
Các giao dịch thẻ của tôi luôn được ghi nhận chính xác trên hệ thống | AS5 | Saad & cộng sự (2016) | |
Sự thấu hiểu (EMP) | Các chương trình khuyến mãi (tích điểm, hoàn tiền) cho sản phẩm thẻ hấp dẫn và quan tâm đến lợi ích của khách hàng | EMP1 | Lê Thị Thu Hồng & cộng sự (2014), Anjalika & Priyanath (2018) |
Người phát hành thẻ luôn tạo điều kiện để tôi có thể được nâng hạng thẻ | EMP2 | Quan (2014) | |
Nhân viên dịch vụ thẻ luôn tư vấn để đem lại lợi ích tốt nhất cho cá nhân tôi khi sử dụng thẻ | EMP3 | Anjalika & Priyanath (2018) | |
Phí sử dụng thẻ (phí phát hành/ phí thường niên) phù hợp và | EMP4 | Muhammad Awan & cộng sự (2011) |
tương xứng với lợi ích tôi nhận được từ thẻ | |||
Phương tiện hữu hình (TAN) | Trang web giới thiệu sản phẩm thẻ chuyên nghiệp và dễ sử dụng | TAN1 | Quan (2014), Beerli và cộng sự (2004) |
Tài liệu hướng dẫn sử dụng thẻ đầy đủ và chi tiết | TAN2 | Saad & cộng sự (2016), Quan (2014), Shanka (2014) | |
Hầu hết các máy POS chấp nhận thẻ của tôi | TAN3 | Đề xuất của tác giả & kết quả phỏng vấn chuyên gia | |
Sự hài lòng (SAT) | Tôi thấy hài lòng khi sử dụng thẻ để thanh toán online | SAT1 | Đề xuất của tác giả & kết quả phỏng vấn chuyên gia |
Tôi thấy hài lòng khi quẹt thẻ để thanh toán tại các điểm chấp nhận thẻ | SAT2 | Đề xuất của tác giả & kết quả phỏng vấn chuyên gia | |
Nhìn chung, tôi thấy hài lòng với thẻ đang sử dụng | SAT3 | Shanka (2012), Quan (2014) | |
Tôi sẽ nói những điều tốt/ tích cực về thẻ cho bạn bè và người thân | SAT4 | Shanka (2012) | |
Lòng trung thành (LOY) | Tôi dự định tiếp tục sử dụng thẻ lâu dài/trong tương lai | LOY1 | Shanka (2012), Anjalika & Priyanath (2018) |
Tôi sẽ giới thiệu/ động viên bạn vè và người thân sử dụng thẻ quốc tế | LOY2 | Shanka (2012), Anjalika & Priyanath (2018), Saad & cộng sự (2016) | |
Nếu giao dịch có thể thanh toán bằng thẻ quốc tế, tôi sẽ không sử dụng hình thức thanh toán khác | LOY3 | Đề xuất của tác giả & kết quả phỏng vấn chuyên gia |
Nguồn: tổng hợp của tác giả
![]()
Giả thuyết nghiên cứu
Dựa trên nghiên cứu cơ sở lý thuyết, nghiên cứu tổng quan các công trình trên thế giới và tại Việt Nam kết hợp với phân tích thực trạng sử dụng thẻ ngân hàng, luận án xây dựng các giả thuyết nghiên cứu như sau:
![]()
Giả thuyết nghiên cứu về các nhân tố tác động đến ý định sử dụng thẻ ngân hàng quốc tế của khách hàng
Nhận thức tính dễ sử dụng (Perceived Ease of Use – PEU)
Nhận thức về tính dễ sử dụng được hiểu là mức độ mà một sản phẩm hay dịch vụ mới được khách hàng cảm nhận là không khó để có thể học, để hiểu và đưa vào vận hành hay sử dụng (Rogers, 2010). Hay theo định nghĩa của Davis (1989), nhận thức về tính dễ sử dụng là mức độ mà người dùng tin rằng sử dụng một hệ thống đặc thù sẽ không cần nỗ lực. Khi khách hàng không cần phải tốn công sức để học và hiểu về cách sử dụng một sản phẩm dịch vụ nào đó thì họ sẽ có thái độ dễ dàng chấp nhận việc sử dụng sản phẩm hay dịch vụ đấy hơn. Các nghiên cứu trong lĩnh vực ngân hàng cũng đã chỉ ra mối quan hệ rõ rệt giữa PEU và thái độ chấp nhận của khách hàng đối với các sản phẩm công nghệ ngân hàng. Shaikh & Karjaluoto (2015) phân tích dữ liệu thu thập được từ 210 khách hàng Pakistan và kết luận nhận thức của khách hàng về tính dễ sử dụng dịch vụ mobile banking có mối tương quan cùng chiều với thái độ chấp nhận của họ. Raza & cộng sự (2017) cũng đã tìm ra mối quan hệ thuận chiều rõ rệt giữa nhận thức dễ sử dụng với thái độ chấp nhận sử dụng dịch vụ ngân hàng di động của khách hàng tại Pakistan. Tuy nhiên trong nghiên cứu của mình, Aboelmaged & Gebba (2013) xác nhận rằng PEU không có ảnh hưởng đáng kể đến thái độ của cá nhân đối với việc áp dụng ngân hàng di động. Hu & cộng sự (2019) dựa trên mô hình TAM điều chỉnh cũng đã kết luận rằng thái độ chấp nhận dịch vụ Fintech của khách hàng ở Trung Quốc không chịu sự tác động của nhận thức về tính dễ sử dụng hay nói cách khác, nhân tố này không có tác động đến thái độ chấp nhận sử dụng dịch vụ của khách hàng.
Có thể thấy từ phần lớn các nghiên cứu trên cho rằng khi khách hàng nhận thức rằng thẻ quốc tế là dễ sử dụng, họ sẽ có thái độ tích cực hơn với thẻ quốc tế
Giả thuyết H1a - “Nhận thức tính dễ sử dụng có tương quan cùng chiều với Thái độ”
Ngoài ra các nghiên cứu cũng chỉ ra bằng chứng thực nghiệm cho thấy nhận thức tính dễ sử dụng PEU có liên kết đáng kể với ý định, cả trực tiếp và gián tiếp thông qua tác động của nó đối với nhận thức tính hữu ích (Venkatesh & Davis, 2000). Amin (2007) đã sử dụng mô hình TAM để phân tích ý định sử dụng thẻ tín dụng di động của các khách hàng ngân hàng Malaysia, kết quả cho thấy PEU là một yếu tố dự báo quan trọng về ý định sử dụng thẻ tín dụng di động của khách hàng. Rouibah & cộng sự (2011) đã phát hiện ra rằng PEU có tác động trực tiếp và cùng chiều đến ý định sử dụng ngân hàng Internet ở Malaysia. Jahangir & Begum (2008) đã kết luận rằng PEU ảnh hưởng tích cực và đáng kể đến ý định sử dụng dịch vụ ngân hàng điện tử của khách hàng. Abeka (2012) đã thử nghiệm các yếu tố ảnh hưởng đến quyết định sử dụng dịch vụ ngân hàng internet tại bốn quốc gia Đông Phi và kết luận rằng PEU có tác động tích cực và mạnh mẽ đến quyết định của khách hàng. Ngược lại, Al- Sharafi & cộng sự đã sử dụng PLS - SEM để phân tích ý định của khách hàng ngân hàng tại Jordan và thấy rằng PEU không thể dự đoán ý định chấp nhận và sử dụng dịch vụ ngân hàng trực tuyến. Như vậy, khi khách hàng nhận thức rằng thẻ quốc tế là dễ sử dụng, họ sẽ có ý định sử dụng thẻ quốc tế hơn
Giả thuyết H1b: “Nhận thức tính dễ sử dụng có tương quan cùng chiều với Ý định sử dụng”
Theo Davis (1989) nhận thức tính dễ sử dụng là một yếu tố quyết định trực tiếp đến nhận thức tính hữu ích, vì một hệ thống hay sản phẩm càng không tốn nỗ lực để vận hành thì việc sử dụng nó càng giúp tăng hiệu suất công việc (Venkatesh & Davis, 2000). Hu và cộng sự (2019), (Taylor & Todd, 1995b), Rouibah & cộng sự (2011), Al-Sharafi & cộng sự (2017), Rogers (2010), Abadi & cộng sự (2012b), và Aboelmaged & Gebba (2013) kết luận rằng PEU là yếu tố giải thích trực tiếp nhận thức tính hữu ích. Một số tác giả khác đã không tìm thấy bằng chứng về tác động trực tiếp từ PEU đến ý định sử dụng dịch vụ nhưng lại tìm thấy tác động của PEU lên nhận thức tính hữu ích là rất đáng kể. Lee (2009) và Sanayei & Bahmani (2012) cho rằng PEU không có tác động trực tiếp đến ý định sử dụng, mặc dù nó ảnh hưởng đến
nhận thức tính hữu ích, từ đó dẫn đến sự chấp nhận mạnh mẽ hơn của khách hàng đối
với dịch vụ ngân hàng trực tuyến và ngân hàng internet. Khi khách hàng nhận thức rằng thẻ quốc tế là dễ sử dụng, họ sẽ thấy thẻ quốc tế có tính hữu ích hơn
Giả thuyết H1c - “Nhận thức tính dễ sử dụng có tương quan cùng chiều với Nhận thức tính hữu ích”
Nhận thức tính hữu ích (Perceived Usefulness - PU)
Davis (1989) định nghĩa Nhận thức tính hữu ích (PU) là mức độ mà một người tin rằng sử dụng một hệ thống cụ thể sẽ nâng cao hiệu suất công việc của người đó. Theo Hu & cộng sự (2019) và (Ryu, 2018), khách hàng sẽ chấp nhận dịch vụ nếu họ nghĩ rằng dịch vụ mang lại các tác động tích cực. Các nghiên cứu khác nhau cũng đã đưa ra thảo luận về tác động của PU đối với ý định sử dụng một cách trực tiếp và cả gián tiếp thông qua sự tác động của PU lên thái độ của người sử dụng (ATT). Taylor & Todd (1995) và Cheng & cộng sự (2006) thấy rằng PU có tác động trực tiếp và gián tiếp đến ý định sử dụng dịch vụ của khách hàng. Lee (2009) chứng minh rằng PU có liên quan chặt chẽ đến ý định sử dụng ngân hàng trực tuyến tại Đài Loan. Hơn nữa, nó có ảnh hưởng gián tiếp thông qua thái độ về ý định hành vi. Bằng chứng PU có tác động đáng kể đến ATT đã được tìm thấy trong các nghiên cứu của Abadi & cộng sự (2012); Aboelmaged & Gebba (2013); Hu & cộng sự (2019); Lee (2009); Raza & cộng sự (2017); Sanayei & Bahmani (2012); Takele & Sira (2013). Khi nhận thức về tính hữu ích của thẻ quốc tế tăng lên, khách hàng sẽ có thái độ tích cực hơn với thẻ quốc tế
Giả thuyết H2a - “Nhận thức tính hữu ích có tương quan cùng chiều với Thái
độ”
Vương Đức Hoàng Quân & Trịnh Hoàng Nam (2017) đã sử dụng kết hợp các
mô hình Lý thuyết hành vi dự định (TPB) và Thuyết chấp nhận công nghệ (TAM), đồng thời áp dụng phương trình cấu trúc SEM để xác định các nhân tố tác động tới ý định sử dụng thẻ tín dụng của khách hàng Việt Nam. Bằng việc sử dụng dữ liệu từ 426 khách hàng sau khi thực hiện khảo sát online, nghiên cứu cho thấy nhận thức về tính hữu ích có tác động tích cực đến ý định sử dụng thẻ tín dụng của khách hàng Việt Nam. Bên cạnh đó, Sanayei & Bahmani (2012) đã tiến hành khảo sát 349 khách hàng ở ngân hàng quốc gia Iran và cho thấy PU là yếu tố đầu tiên giải thích ý định sử
dụng ngân hàng internet ở Iran. Al-Sharafi & cộng sự (2017) phát hiện ra rằng PU là yếu tố có tác động mạnh thứ hai đến ý định sử dụng của khách hàng đối với các dịch vụ ngân hàng trực tuyến ở Jordan. Rouibah & cộng sự (2011) đã sử dụng phương pháp PLS-SEM, so sánh ba mô hình giải thích ý định hành vi của khách hàng là TRA, TPB và TAM để kiểm tra ý định chấp nhận dịch vụ ngân hàng điện tử của 239 khách hàng cá nhân tại Malaysia. Kết quả cho thấy PU có beta cao thứ hai trong số 5 yếu tố (ATT, PU, SN, PEU, PBC). PU cũng được phát hiện có tác động tích cực đáng kể đến ý định sử dụng thẻ tín dụng đối với khách hàng của ngân hàng Malaysia (Amin, 2007, 2013). Tại Việt Nam, Đào Mỹ Hằng & cộng sự (2018) cũng tìm ra tác động tích cực của nhận thức về tính hữu ích tới ý định sử dụng dịch vụ Fintech
Giả thuyết H2b - “Nhận thức tính hữu ích có tương quan cùng chiều với Ý định sử dụng”
Thái độ (Attitude - ATT)
Thái độ (ATT) đề cập đến đánh giá chủ quan của người dùng và xu hướng cá nhân liên quan đến sản phẩm, dịch vụ nhất định theo định nghĩa của Hu và cộng sự (2019) hay của nhóm tác giả (Lifen Zhao & cộng sự, 2010). Thái độ được tìm ra là một yếu tố tác động trực tiếp đến ý định sử dụng, nhưng bản thân thái độ cũng có thể bị ảnh hưởng bởi các yếu tố khác như Nhận thức tính dễ sử dụng hay nhận thức tính hữu ích. Lê Văn Huy & Trương Thị Vân Anh (2008) đã đề xuất mô hình nghiên cứu về sự chấp nhận E-Banking tại Việt Nam và tìm thấy tác động tích cực của ATT lên ý định chấp nhận sử dụng dịch vụ e-banking của khách hàng. Amin (2013) xếp hạng thái độ là yếu tố chi phối lớn nhất đến việc dự đoán ý định của khách hàng về việc chọn thẻ tín dụng ở Malaysia. Aboelmaged & Gebba (2013) đã kiểm tra tác động của các biến trong mô hình TAM và TPB đối với ý định sử dụng ngân hàng di động, kết quả cho thấy ATT là yếu tố có tính dự báo quan trọng nhất. Sanayei & Bahmani (2012) cho rằng ATT là yếu tố có ảnh hưởng tích cực mạnh thứ hai đến ý định của khách hàng sử dụng ngân hàng internet ở Iran. Thái độ ATT cũng được tìm thấy là có tác động tích cực và có mối quan hệ mật thiết tới ý định sử dụng ngân hàng di động theo kết quả nghiên cứu của Abadi & cộng sự (2012); Raza & cộng sự (2017); Shaikh & Karjaluoto (2015). Hu & cộng sự (2019) đã tìm thấy kết quả tương tự khi






