Theo đó, những khách hàng được khảo sát về cơ bản có sự hài lòng tương đối cao với chất lượng dịch vụ thẻ quốc tế mà họ nhận được, giá trị trung bình của các thành phần chỉ báo dao động từ 4,6594 – 4,9128. Kết quả khảo sát cho thấy về cơ bản khách hàng sử dụng thẻ quốc tế có sự hài lòng khi sử dụng thẻ để thực hiện các giao dịch thanh toán trực tuyến cũng như thanh toán trực tiếp tại các điểm chấp nhận thẻ với điểm trung bình lần lượt là 4,9128/7 và 4,7547/7. Với những khách hàng được hỏi đã sử dụng thẻ quốc tế thì nhìn chung họ thấy hài lòng (điểm trung bình 4,7332/7) và họ sẽ nói những điều tốt và tích cực về thẻ quốc tế cho người thân (điểm trung bình 4,6594/7). Độ đồng thuận trong mẫu khảo sát có thể thấy là tương đối cao khi độ lệch chuẩn của các thành phần chỉ báo lớn nhất cũng chỉ là 0,1009
Kết quả khảo sát khách hàng về lòng trung thành của khách hàng với dịch vụ thẻ ngân hàng quốc tế được thể hiện ở Bảng 3.9.
Bảng 3.9 Thống kê mô tả kết quả khảo sát Lòng trung thành của khách
hàng
Nội dung | Cỡ mẫu | Trung bình | Độ lệch chuẩn | |
LOY1 | Tôi dự định tiếp tục sử dụng thẻ lâu dài/trong tương lai | 367 | 4,7820 | 0,0992 |
LOY2 | Tôi sẽ giới thiệu/ động viên bạn vè và người thân sử dụng thẻ quốc tế | 367 | 4,9264 | 0,0922 |
LOY3 | Nếu giao dịch có thể thanh toán bằng thẻ quốc tế, tôi sẽ không sử dụng hình thức thanh toán khác | 367 | 4,9046 | 0,0769 |
Có thể bạn quan tâm!
-
Mô Hình Nghiên Cứu Đề Xuất Về Các Nhân Tố Tác Động Đến Sự Hài Lòng Và Trung Thành Của Khách Hàng -
Bảng Tổng Hợp Giả Thuyết Nghiên Cứu Về Các Nhân Tố Tác Động Đến Ý Định Sử Dụng Thẻ Ngân Hàng Quốc Tế -
Bảng Tổng Hợp Giả Thuyết Nghiên Cứu Về Các Nhân Tố Tác Động Tới Sự Hài Lòng Và Trung Thành Của Khách Hàng -
Kết Quả Kiểm Định Độ Tin Cậy Và Độ Hợp Lệ Của Các Nhóm Biến -
Giải Pháp Và Kiến Nghị Để Phát Triển Thẻ Ngân Hàng Quốc Tế Tại Việt Nam -
Nghiên cứu các nhân tố tác động đến hành vi sử dụng thẻ ngân hàng quốc tế tại Việt Nam - 17
Xem toàn bộ 174 trang tài liệu này.
Nguồn: tác giả tổng hợp từ kết quả khảo sát
Tương tự với kết quả khảo sát sự hài lòng, lòng trung thành của khách hàng với dịch vụ thẻ quốc tế ở mức trung bình cao. Độ lệch chuẩn của các thành phần chỉ báo dao động từ 0,0769 – 0,0992 cho thấy độ đồng thuận trong kết quả khảo sát tương đối cao.
Kết quả khảo sát cho thấy về cơ bản khách hàng sử dụng thẻ quốc tế có dự định tiếp tục sử dụng thẻ lâu dài với điểm trung bình là 4,7820/7. Không chỉ vậy, họ sẽ giới thiệu/ động viên người thân của mình sử dụng thẻ quốc tế (điểm trung bình 4,9264/7).
![]()
Phương pháp nghiên cứu
Luận án sử dụng phương pháp thống kê mô tả để mô tả đặc điểm nhân khẩu - xã hội của người tham gia trả lời bảng câu hỏi.
Phương pháp nghiên cứu định lượng PLS-SEM (mô hình phương trình cấu trúc bình phương nhỏ nhất - Partial Least Square Structural Equation Model) được sử dụng trong luận án thay cho các phương pháp nghiên cứu định lượng thế hệ đầu gồm Phương pháp hệ số tin cậy Cronbach’s Alpha, Phương pháp phân tích nhân tố khám phá (EFA), và sau đó xây dựng hàm hồi qui nhị phân (binary logistic regression) do các phương pháp định lượng thế hệ đầu hiện nay đã bộc lộ nhiều hạn chế, trong đó có khả năng giải thích mối liên hệ nhân quả giữa các biến giải thích. Do vậy, luận án sử dụng phương pháp thống kê thế hệ kế tiếp PLS-SEM với việc sử dụng phần mềm SmartPLS 3.2.8 để thực hiện phân tích thống kê nhằm mô tả mối quan hệ giữa các biến thông qua mô hình đường dẫn (paths), từ đó chỉ rõ được hiệu ứng trung gian của các nhân tố tuyến giữa, phân tách được tác động riêng lẻ và tác động tổng thể của nhân tố tuyến đầu tới nhân tố tuyến cuối. Hơn nữa, mô hình phương trình cấu trúc bình phương nhỏ nhất PLS-SEM còn có ưu điểm là cho phép xử lý các dữ liệu có phân phối không phải là phân bố chuẩn hoặc vi phạm một số giả định của hồi quy tuyến tính cổ điển, và trong PLS-SEM đã chứa đầy đủ các kỹ thuật phân tích đường dẫn, hồi quy, kiểm định.
CHƯƠNG 4. PHÂN TÍCH KẾT QUẢ NGHIÊN CỨU
![]()
Kết quả phân tích các nhân tố tác động đến ý định sử dụng thẻ ngân hàng quốc tế tại Việt Nam
![]()
Kết quả mô hình sơ bộ
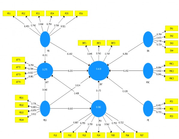
Từ mô hình nghiên cứu đề xuất, tác giả tiến hành chạy kiểm định mô hình PLS-SEM lần 1.

Hình 4.1 Kết quả mô hình PLS-SEM lần 1
Nguồn: Kết quả từ phần mềm PLS-SEM 3.2.8
Sau khi tiến hành kiểm định sơ bộ mô hình đề xuất bằng thuật toán PLS lần 1, kết quả cho thấy một số chỉ số trong mô hình không đáp ứng được yêu cầu về độ tin cậy với hệ số tải dưới 0,7, trong đó PD1, PD6, PU5 và PE1 có các giá trị trong khoảng 0,4 đến 0,7. Hair & cộng sự (2019) đề xuất rằng các chỉ số này nên được loại bỏ nếu sau khi loại bỏ, mô hình đạt được kết quả hệ số phương sai trích AVE và giá trị độ
tin cậy tổng hợp CR tăng lên. Theo đó, tất cả các chỉ số trên được tác giả thực hiện loại bỏ để đảm bảo tính hợp lệ của mô hình tổng thể, với các giá trị CR và AVE đạt được cao hơn. Mô hình rút gọn sau khi loại bỏ biến như sau:

Hình 4.2 Mô hình nghiên cứu rút gọn
![]()
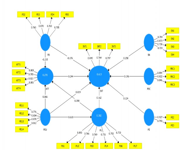
Kết quả mô hình PLS-SEM rút gọn
Sau khi tiến hành loại bỏ các chỉ báo có hệ số tải không đạt yêu cầu, tác giả thực hiện kiểm định lại mô hình. Kết quả kiểm định cho thấy hệ số tải của tất cả các chỉ báo đều lớn hơn 0,706, có nghĩa là đủ điều kiện để chấp nhận tất cả các nhân tố bao gồm chỉ báo và biến tiềm ẩn của mô hình. Với kết quả này, tác giả tiếp tục phân tích và kiểm định mô hình đã được kiểm chứng tính phù hợp ban đầu.

Hình 4.3 Kết quả mô hình PLS-SEM
Nguồn: Kết quả từ phần mềm PLS-SEM 3.2.8
![]()
Kết quả kiểm định mô hình
Kết quả kiểm định Độ tin cậy và Độ hợp lệ của các nhóm biến
Để đảm bảo độ tin cậy và hợp lệ của các nhóm biến thì giá trị độ tin cậy tổng hợp CR phải lớn hơn 0,7 và hệ số phương sai trích AVE phải lớn hơn 0,5 để đảm bảo giá trị hội tụ (Convergent Validity). Nếu giá trị hội tụ không thỏa mãn, do biến quan sát không có tương quan với những biến khác trong cùng nhân tố, nghĩa là biến tiềm ẩn không được giải thích tốt bởi các thành phần chỉ báo của nó.
Bảng 4.1 cung cấp thêm bằng chứng về độ tin cậy đồng nhất của mô hình, với các giá trị độ tin cậy tổng hợp (CR) nằm trong khoảng 0,7 đến 0,9. Một số tác giả khác đề xuất hệ số Cronbach Alpha là một tiêu chí khác để đánh giá độ tin cậy, nếu
theo hệ số Cronbach Alpha thì biến tiềm ẩn PE không đạt được mức tối thiểu là 0,7, nhưng tác giả cho rằng hệ số tin cậy tổng hợp CR sẽ có lợi hơn trong việc đánh giá độ tin cậy như được đề xuất bởi Hair và cộng sự (2019). Giá trị hội tụ của mô hình cũng đạt yêu cầu, nghĩa là tất cả các chỉ báo đều hội tụ, có mối tương quan cao để giải thích biến tiềm ẩn. Hệ số phương sai trích trung bình đều cao hơn 0,5, như được đề xuất bởi Hair và cộng sự (2019).
Bảng 4.1 Kết quả kiểm định Độ tin cậy và Độ hợp lệ của các nhóm biến
Cronbach's Alpha | rho_A | CR | AVE | |
PD | 0,809 | 0,819 | 0,875 | 0,637 |
ATT | 0,840 | 0,850 | 0,893 | 0,676 |
INT | 0,722 | 0,726 | 0,844 | 0,644 |
PU | 0,867 | 0,876 | 0,900 | 0,602 |
PBC | 0,815 | 0,824 | 0,890 | 0,730 |
PE | 0,669 | 0,781 | 0,851 | 0,742 |
PEU | 0,834 | 0,841 | 0,890 | 0,669 |
SN | 0,788 | 0,812 | 0,862 | 0,612 |
Nguồn: Kết quả từ phần mềm PLS-SEM 3.2.8
Kết quả kiểm định HTMT cho Giá trị phân biệt (Discriminant Validity)
Tiếp theo, tác giả thực hiện kiểm định độ giá trị phân biệt. Giá trị phân biệt là mức độ mà các yếu tố khác biệt với nhau và không tương quan với nhau. Giá trị phân biệt có thể được kiểm định bằng nhiều phương pháp, bao gồm hệ số tải chéo, hệ số Fornell-Larcker. Trong nghiên cứu của mình, tác giả sử dụng hệ số Heterotrait- Monotrait (HTMT) của Henseler & cộng sự (2015). Theo tiêu chí này, giá trị HTMT không thể quá cao để tránh gặp vấn đề là biến tiềm ẩn được giải thích tốt hơn bởi những chỉ báo thành phần của biến tiềm ẩn khác hơn là những chỉ báo của chính nó.
Để đảm bảo giá trị phân biệt, HTMT cần <0,85. Tất cả các giá trị HTMT trong Bảng 4.2 đều đạt kết quả dưới 0,85, đáp ứng ngưỡng tối đa của tiêu chí này.
Bảng 4.2 Kết quả kiểm định HTMT cho Giá trị phân biệt
ATT | PEU | INT | PBC | PD | PE | PU | |
PEU | 0,356 | ||||||
INT | 0,603 | 0,736 | |||||
PBC | 0,221 | 0,550 | 0,612 | ||||
PD | 0,411 | 0,409 | 0,685 | 0,358 | |||
PE | 0,385 | 0,311 | 0,569 | 0,222 | 0,402 | ||
PU | 0,162 | 0,399 | 0,469 | 0,722 | 0,338 | 0,135 | |
SN | 0,362 | 0,476 | 0,760 | 0,385 | 0,473 | 0,434 | 0,338 |
Nguồn: Kết quả từ phần mềm PLS-SEM 3.2.8
Kết quả kiểm định đa cộng tuyến giữa các biến tiềm ẩn cho mô hình cấu trúc
Đa cộng tuyến là hiện tượng xảy ra khi các biến tiềm ẩn có tương quan chặt chẽ với nhau. Điều này làm cho hệ số R2 và các hệ số hồi quy có sự sai lệch. Để kiểm định hiện tượng đa cộng tuyến, tác giả thực hiện kiểm định hệ số phóng đại phương sai VIF. Nếu hệ số phóng đại phương sai VIF > 2 thì có dấu hiệu đa cộng tuyến, nếu VIF > 10 thì chắc chắn có đa cộng tuyến còn nếu VIF <2 thì mô hình không bị đa cộng tuyến
Bảng 4.3 Hệ số phóng đại phương sai VIF
PD | ATT | INT | PU | PBC | PE | PEU | SN | |
PD | 1,038 | 1,239 | ||||||
ATT | 1,477 | |||||||
INT | ||||||||
PU | 1,647 | 1,878 | ||||||
PBC | 1,360 | |||||||
PE | 1,227 | |||||||
PEU | 1,619 | 1,657 | 1,000 | |||||
SN | 1,396 |
Nguồn: Kết quả từ phần mềm PLS-SEM 3.2.8
Kết quả bảng 4.3 cho thấy mô hình không gặp hiện tượng đa cộng tuyến do hệ số phóng đại phương sai của tất cả các biến tiềm ẩn đều nhỏ hơn 2, lớn nhất chỉ bằng 1.878
Kết quả kiểm định mức ý nghĩa thông qua thuật toán Bootstrap

Hình 4.4 Kết quả kiểm định mức ý nghĩa thông qua thuật toán
Bootstrap
Nguồn: Kết quả từ phần mềm PLS-SEM 3.2.8
Hệ số R2 đạt mức ý nghĩa thống kê. Với 61,3% giải thích cho biến INT, bên cạnh đó 27% ATT được giải thích bởi PEU và PU và 38,2% PU được giải thích bởi PEU. Phương pháp Bootstrap cho thấy tất cả giá trị t-value đều cao hơn nhiều so với 1,96, trừ PEU→ATT (t-values có giá trị 1,299) và PEU→INT (t-values có giá trị 0,634), khẳng định rằng gần như tất cả các biến trong mô hình đều có ý nghĩa thống kê.






