Đặc điểm công việc | Alamdar Hussain Khan và công sự (2011) Trần Kim Dung (2005) Parker P.Christopher và Cộng sự (2003) | |
4 | Điều kiện làm việc | Mosammod Mahamuda Parvin (2011) Alamdar Hussain Khan & cộng sự (2011) |
Có thể bạn quan tâm!
-
Cơ Sở Lý Luận Và Thực Tiễn Về Môi Trường Làm Việc Tại Doanh Nghiệp -
Các Yếu Tố Liên Quan Đến Môi Trường Làm Việc Tại Doanh Nghiệp -
Nghiên Cứu Thực Tiễn Về Môi Trường Làm Việc Đối Với Các Doanh Nghiệp Tại Việt Nam -
Các Loại Sản Phẩm Dịch Vụ Game Online Của Gosu Cung Cấp Trên Thị Trường -
Phân Tích Tình Hình Nguồn Vốn Và Tài Sản Của Công Ty Giai Đoạn 2018-2020 -
Mức Chi Tặng Quà Cho Người Người Lao Động Vào Dịp Lễ Tết
Xem toàn bộ 161 trang tài liệu này.
(Nguồn: Tác giả tự tổng hợp, 2020)
Nhằm khảo sát đánh giá của nhân viên về môi trường làm việc khi làm việc tại Chi nhánh Công ty Cổ phần Trực tuyến GOSU- Thành phố Huế, đề tài đã thực hiện nghiên cứu định lượng thông qua phương pháp điều tra tổng thể đối với đối tượng nghiên cứu là nhân viên làm việc tại Chi nhánh Công ty Cổ phần Trực Tuyến GOSU- Thành phố Huế. Sau khi tìm hiểu, nghiên cứu các nghiên cứu trước đây tác giả đề xuất khung nghiên cứu cho đề tài như sau:

Sơ đồ 1. 2: Khung nghiên cứu đề xuất
(Nguồn: Tác giả tự tổng hợp, 2020)
1.2.4. Thiết kế thang đo và mã hóa
Bảng hỏi được thiết kế gồm 3 phần chính:
- Phần 1: Lời giới thiệu
- Phần 2: Nội dung chính của nhân viên trong Công ty đánh giá về môi trường làm việc: Với 29 câu hỏi để đo lường môi trường làm việc của nhân viên tại Chi nhánh Công ty Cổ phần Trực tuyến GOSU- Thành phố Huế. Gồm 29 câu hỏi và được chia thành 6 yếu tố chính đó là:
(1) Cơ sở vật chất và tinh thần được đo lường bằng 6 biến quan sát.
(2) Mối quan hệ giữa đồng nghiệp được đo lường bằng 5 biến quan sát.
(3) Bản chất công việc được đo lường bằng 4 biến quan sát.
(4) Chính sách đãi ngộ được đo lường bằng 4 biến quan sát.
(5) Môi trường làm việc trực tuyến đo lường 4 biến quan sát
(6) Bầu không khí làm việc được đo lường bằng 5 biến quan sát.
Tất cả 29 câu hỏi đều được thiết kế theo thang đo Likert mức độ từ 1: Rất không
đồng ý đến 5: Rất đồng ý.
- Phần 3: Thông tin về cá nhân của nhân viên như: Giới tính, độ tuổi, vị trí công tác, số năm công tác, thu nhập trung bình…Những câu hỏi này được dùng để mô tả mẫu điều tra và được sử dụng trong một số kiểm định. Các câu hỏi này được thiết kế theo thang đo thứ bậc hoặc định danh.
Nội dung bảng câu hỏi dùng để tập trung vào thu thập ý kiến, đánh giá của nhân viên về các nhân tố về môi trường làm việc và sự hài lòng trong công việc tại Chi nhánh Công ty Cổ phần Trực tuyến GOSU-Thành phố Huế.
Để kết quả xác thực hơn bảng câu hỏi được điều chỉnh thông qua phỏng vấn thử 10 nhân viên trong Công ty, xem họ có hiểu đúng được ý nghĩa, mục đích và cách dùng từ đã phù hợp với văn hóa Công ty hay chưa, họ có đồng ý cung cấp các thông tin được hỏi không. Sau khi được điều chỉnh theo sự góp ý, bảng hỏi được sử dụng cho khảo sát chính thức.
Thiết kế thang đo
Tất cả các biến quan sát trong các thành phần đều sử dụng thang đo Likert với 5 mức độ: 1- rất không đồng ý, 2- không đồng ý, 3- phân vân, 4- đồng ý,5- rất đồng ý. Và được kí hiệu như sau:
- Yếu tố Cơ sở vật chất và tinh thần gồm (6 biến), kí hiệu CSVC1 đến CSVC6.
- Yếu tố Mối quan hệ giữa đồng nghiệp (6 biến), kí hiệu QHĐN1 đến QHĐN5.
- Yếu tố Bản chất công việc (4 biến), kí hiệu BCCV1 đến BCCV4.
- Yếu tố Chính sách đãi ngộ (4 biến), kí hiệu CSĐN1 đến CSĐN4.
- Yếu tố Môi trường làm việc trực tuyến (4 biến), kí hiệu MTTT1 đến MTTT4.
- Yếu tố Bầu không khí làm việc (5 biến), kí hiệu BKK1 đến BKK5.
- Yếu tố Sự hài lòng về môi trường làm việc (3 biến), kiếu hiệu SHL1 đến SHL3. Cụ thể nội dung các thang đo được trình bày ở bảng dưới đây:
Bảng 1. 3: Bảng thang đo đánh giá của nhân viên về môi trường làm việc.
Biến quan sát | Kí hiệu | Nguồn | |
Công ty có cơ sở vật chất tốt, hiện đại | CSVC1 | ||
CƠ SỞ VẬT CHẤT VÀ TINH THẦN | Nhân viên được trang bị đầy đủ các thiết bị cần thiết để hỗ trợ cho công việc hiệu quả | CSVC2 | Trần Kim Dung (2005) Nguyễn Liên Sơn (2008) |
Không gian làm việc năng động và linh hoạt | CSVC3 | ||
Công ty bố trí vị trí các bộ phận hợp lý | CSVC4 | ||
Nơi làm việc thoáng mát, sạch sẽ, môi trường làm việc không bị ô nhiễm | CSVC5 | ||
Thời gian làm việc tại Công ty hợp lý | CSVC6 | ||
Cấp trên luôn thấu hiểu và thông cảm những khó khăn trong công việc của Anh/Chị | QHĐN1 | Phan Thị Minh Lý (2011) |
Cấp trên đối xử công bằng với Anh/Chị và các đồng nghiệp khác | QHĐN2 | Trần Kim Dung (2005) Nguyễn Liên Sơn ( 2008) | |
Anh/Chị thoải mái khi trao đổi trực tiếp và giao tiếp với cấp trên | QHĐN3 | ||
Đồng nghiệp của Anh/Chị gần gũi, thoải mái và hòa đồng | QHĐN4 | ||
Đồng nghiệp trong công ty sẵn sàng chia sẻ, hỗ trợ, giúp đỡ nhau khi cần thiết | QHĐN5 | ||
Anh/Chị và đồng nghiệp luôn hợp tác tốt với nhau trong công việc | QHĐN6 | ||
BẢN CHẤT CÔNG VIỆC | Công việc của Anh/Chị phù hợp với khả năng chuyên môn nghiệp vụ | BCCV1 | Trần Kim Dung (2005) Nguyễn Liên Sơn ( 2008) |
Công việc tạo điều kiện cải thiện kỹ năng và kiến thức | BCCV2 | ||
Công việc có nhiều khó khăn và thử thách | BCCV3 | ||
Khối lượng công việc hợp lý | BCCV4 | ||
CHÍNH SÁCH ĐÃI NGỘ | Chính sách đãi ngộ rõ ràng và được thực hiện đầy đủ | CSĐN1 | Dựa trên kết quả phỏng vấn |
Công ty luôn thực hiện đầy đủ chế độ bảo hiểm cho nhân viên (Chế độ trợ cấp ốm đau, thai sản, tử tuất, chế độ hưu trí) | CSĐN2 | ||
Công ty có chính sách đãi ngộ phù hợp với nhân viên | CSĐN3 | ||
Chính sách đãi ngộ hữu ích và hấp dẫn | CSĐN4 | ||
MÔI TRƯỜNG TRỰC TUYẾN | Anh/Chị thấy thuận tiện khi sử dụng các công cụ trực tuyến trong trao đổi công việc | MTTT1 | Dựa trên kết quả phỏng vấn |
Công ty sử dụng công cụ trao đổi tài liệu tối ưu, hiệu quả, đảm bảo tính bảo mật cao | MTTT2 | ||
Các thông tin, sự kiện, chương trình thường xuyên được cập nhật trên Website, Group Công ty | MTTT3 | ||
Việc trao đổi thống nhất công việc trong môi trường làm việc trực tuyến linh hoạt, tiết kiệm thời gian | MTTT4 | ||
Bầu không khí làm việc thoải mái, | BKK1 | ||
không căng thẳng và áp lực | |||
Bầu không khí tập thể đoàn kết, mọi người luôn có tinh thần tích cực trong công việc | BKK2 | Trần Kim | |
Công ty thường xuyên tổ chức các phong trào thi đua nội bộ | BKK3 | ||
BẦU KHÔNG | Dung (2005) | ||
KHÍ LÀM VIỆC | Nguyễn Liên | ||
Công ty thường xuyên tổ chức các hoạt động giải trí vào các dịp đặc biệt | BKK4 | ||
Sơn (2008) | |||
Công ty thường xuyên tổ chức các hoạt động tình nguyện xã hội, các chương trình ý nghĩa để nhân viên cùng tham gia | BKK5 | ||
Anh/Chị cảm thấy hài lòng khi làm | SHL1 | Trần Kim | |
việc tại Công ty | Dung (2005) | ||
SỰ HÀI LÒNG | Anh/Chị có thái độ tích cực và muốn gắn bó lâu dài với Công ty | SHL2 | Nguyễn Liên Sơn |
Anh/Chị cảm thấy làm việc tại Công ty là một quyết định đúng đắn | SHL3 | ( 2008) |
(Nguồn: Tác giả tự tổng hợp, 2020)
CHƯƠNG 2: ĐÁNH GIÁ CỦA NHÂN VIÊN VỀ MÔI TRƯỜNG LÀM VIỆC TẠI CHI NHÁNH CÔNG TY CỔ PHẦN TRỰC TUYẾN GOSU- THÀNH PHỐ HUẾ
2.1. Tổng quan về Công ty Cổ phần Trực Tuyến GOSU
2.1.1. Quá trình hình thành và phát triển của Chi nhánh Công ty Cổ phấn Trực tuyến GOSU tại Thành phố Huế
Công ty Cổ phần Trực tuyến GOSU tại Thành phố Huế là đơn vị thuộc mô hình Công ty Cổ phần, hoạt động theo Luật Doanh nghiệp và các quy định hiện hành khác nhau của nước Cộng Hòa Xã Hội Chủ Nghĩa Việt Nam. Được hành lập vào ngay 18 tháng 09 năm 2012. GOSU phấn đấu trở thành doanh nghiệp dẫn đầu về công nghệ và nội dung số đầu tiên tại Tỉnh Thừa Thiên Huế, Công ty GOSU mong muốn tạo nên một thương hiệu Việt.
Hành trình lập nghiệp từ khi thành lập 2012 cho đến nay:
- Năm 2012: “Lập nghiệp - Nối vòng tay lớn”- Học hỏi kinh nghiệm người đi trước
- Năm 2013: “Together We Can”- Làm dịch vụ bằng đam mê
- Năm 2014: “We Are One”- Đứng lên, giai đoạn hồi sức tích lũy
- Năm 2015: “One Life- One Dream”- Tăng tốc để bắt nhịp cùng thị trường game
sôi động
- Năm 2016: “We Share-We Build Up”- Thay đổi nhận thức, cùng chia sẻ
- Năm 2017:” Teamwork Makes Dreamwork”- Gắn kết đội ngũ vững mạnh
- Năm 2018-2020: “Sea To Ocean” - Vươn ra biển lớn
- Năm 2021-2025: “Unicorn”
Thông tin về doanh nghiệp:
- Tên tiếng Việt: CHI NHÁNH CÔNG TY CỔ PHẦN TRỰC TUYẾN GOSU TẠI THÀNH PHỐ HUẾ
- Tên tiếng Anh: GOSU ONLINE CORP
- Địa chỉ: Số 02 Lê Qúy Đôn, Phường Phú Hội, Thành Phố Huế
- Holine: 19007189
- Website: www.gosu.vn
- Logo của Công ty

Hình ảnh 2. 1: Logo Công ty Cổ phần Trực tuyến GOSU
2.1.2. Chức năng, nhiệm vụ và cơ cấu tổ chức
2.1.2.1. Chức năng và nhiệm vụ
Chức năng:
Với mục đích đem lại nhiều sự lựa chọn về sản phẩm dịch vụ game online chất
lượng cho khách hàng GOSU thực hiện các chức năng sau:
- Hoạt động sản xuất kinh doanh trong lĩnh vực công nghệ nội dung số, ngành game online
- Cung cấp đa dạng các dịch vụ game online, thiết kế hình ảnh nhân vật và nội dung phù hợp với thuần phong mỹ tục
Nhiệm vụ
- Xây dựng và tổ chức thực hiện các kế hoạch ngắn hạn và dài hạn về kinh doanh dịch vụ ngành game online theo quy địn của Nhà nước và hướng dẫn của Bô Thông Tin Truyền thông, đồng thời hoạch định chiến lược kinh doanh và phát triển theo kế hoạch và mục tiêu của Công ty
- Không ngừng học hỏi, nâng cao trình độ chuyên môn nghiệp vụ về kiến thức ngành công nghệ nôi dung số, tăng hiệu quả sản xuất kinh doanh, giảm chi phí để thoải mãn nhu cầu của khách hàng, nắm bắt được nhu cầu thị trường ngành game và xây
dựng phương án sản xuất kinh doanh, vận hành dịch vụ có hiệu quả.
- Sản phẩm đến với khách hàng phải có giá trị tích cực, quy định rõ ràng về các nhiệm vụ trong quá trình tham gia đăng nhập.
- Sử dụng hiệu quả và bảo toàn nguồn vốn kinh doanh, cơ sở vật chất kỹ thuật hạ tầng của Công ty.
- Hoàn thành tốt đối với các nhiệm vụ đối với Nhà nước, chăm lo đời sống vất chất và tinh thần của người lao động.
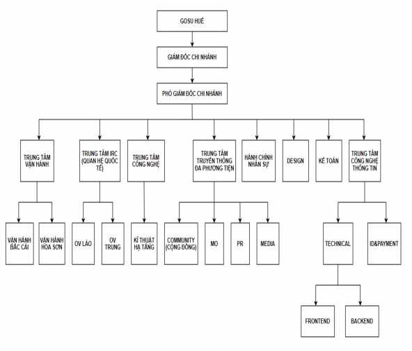
2.1.2.2. Cơ cấu tổ chức
Cơ cấu tổ chức bộ máy của Công ty được thể hiện qua sơ đồ như sau:

Sơ đồ 2. 1: Cơ cấu tổ chức bộ máy quản lý
(Nguồn: Bộ phận Hành chính Nhân sự Công ty GOSU)






