(4) Tiếp cận (Access): Liên quan đến việc tạo mọi điều kiện dễ dàng cho khách hàng trong việc tiếp cận dịch vụ như rút ngắn thời gian chờ đợi của khách hàng, địa điểm phục vụ và giờ mở của thuận lợi cho khách hàng.
(5) Lịch sự (Courtesy): Nói lên tính cách phục vụ niềm nở tôn trọng và thân thiện với khách hàng.
(6) Thông tin (Communication): Liên quan đến việc giao tiếp, thông đạt cho khách hàng bằng ngôn ngữ mà họ hiểu biết dễ dàng và lắng nghe những vấn đề liên quan đến họ như giải thích dịch vụ, chi phí, giải quyết khiếu nại thắc mắc.
(7) Tín nhiệm (Credibility): Nói lên khả năng tạo lòng tin cho khách hàng, làm cho khách hàng tin cậy vào công ty. Khả năng này thể hiện qua tên tuổi của công ty, nhân cách của nhân viên phục vụ giao tiếp trực tiếp với khách hàng.
(8) An toàn (Security): Liên quan đến khả năng đảm bảo sự an toàn cho khách hàng, thể hiện qua sự an toàn về vật chất, tài chính cũng như bảo mật thông tin.
(9) Hiểu biết khách hàng (Understanding/Knowing the customer): Thể hiện qua khả năng hiểu biết nhu cầu của khách hàng thông qua việc tìm hiểu những đòi hỏi của khách hàng, quan tâm đến cá nhân họ và nhận dạng được khách hàng thường xuyên.
(10) Hình ảnh trực quan (Tangibles): Thể hiện qua ngoại hình, trang phục của nhân viên phục vụ, các trang thiết bị phục vụ cho dịch vụ.
Tuy mô hình 10 thành phần chất lượng dịch vụ nêu trên thể hiện được tính bao quát hầu hết mọi khía cạnh của dịch vụ nhưng có nhược điểm là phức tạp trong việc đo lường chất lượng dịch vụ. Hơn nữa, mô hình này mang tính lý thuyết và có nhiều thành phần của mô hình chất lượng dịch vụ không đạt được giá trị phân biệt. Cho nên, Parasuraman và cộng sự (1988, 1991) đã kết hợp các biến có tính tương quan lại với nhau và giảm xuống còn 5 thành phần như: (1) hình ảnh trực quan; (2) tin cậy; (3) đáp ứng; (4) năng lực phục vụ; (5) sự đồng cảm và đưa ra bộ thang đo Servqual gồm 21 biến quan sát để đo lường chất lượng kỳ vọng và dịch vụ cảm nhận của khách hàng.
Trong đó, bao gồm:
Có thể bạn quan tâm!
-
Chất lượng dịch vụ thẻ ghi nợ tại các ngân hàng thương mại Việt Nam - 1 -
Chất lượng dịch vụ thẻ ghi nợ tại các ngân hàng thương mại Việt Nam - 2 -
Chất Lượng Dịch Vụ Trên Quan Điểm Ngân Hàng Thương Mại -
Phương Pháp Nghiên Cứu Chất Lượng Dịch Vụ Thẻ Ghi Nợ Theo Cảm Nhận Của Khách Hàng -
Tổng Quan Tình Hình Hoạt Động Của Các Ngân Hàng Thương Mại Việt Nam -
Tổng Số Lượng Thẻ Ngân Hàng Đã Phát Hành Lũy Kế
Xem toàn bộ 142 trang tài liệu này.
Hình ảnh trực quan (Tangibility)
* Công ty có trang thiết bị rất hiện đại
* Các cơ sở vật chất của công ty trông rất bắt mắt
* Nhân viên công ty ăn mặc rất tươm tất
* Các sách ảnh giới thiệu của công ty có liên quan đến dịch vụ trông rất đẹp
* Công ty bố trí thời gian làm việc và phương tiện vật chất thuận lợi
Độ tin cậy (Reliability)
* Khi công ty hứa làm điều gì đó vào thời gian nào đó thì họ sẽ làm.
* Khi bạn gặp trở ngại, công ty chứng tỏ mối quan tâm thực sự muốn giải quyết trở ngại đó.
* Công ty thực hiện dịch vụ đúng ngay từ lần đầu.
* Công ty cung cấp dịch vụ đúng như thời gian họ đã hứa.
* Công ty thông báo khi nào thì dịch vụ được thực hiện.
Khả năng đáp ứng (Responsiness)
* Nhân viên công ty phục vụ bạn một cách tận tình.
* Nhân viên công ty luôn sẵn sàng giúp bạn.
* Nhân viên công ty không bao giờ quá bận đến nỗi không đáp ứng yêu cầu của bạn.
Năng lực phục vụ (Assurance)
* Cách cư xử của nhân viên gây niềm tin cho bạn.
* Bạn cảm thấy an toàn trong khi giao dịch với công ty.
* Nhân viên công ty luôn niềm nở với bạn.
* Nhân viên công ty có đủ hiểu biết để trả lời câu hỏi của bạn.
Sự đồng cảm (Empathy)
* Công ty luôn đặc biệt chú ý đến bạn.
* Công ty có nhân viên biết quan tâm đến bạn.
* Công ty thể hiện sự chú ý đặc biệt đến những quan tâm nhiều nhất của bạn.
* Nhân viên công ty hiểu được những nhu cầu đặc biệt và lợi ích của bạn.
Mô hình tổng hợp chất lượng dịch vụ của Brogowicz và cộng sự (1990)
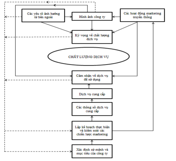
Khoảng cách chất lượng dịch vụ có thể tồn tại ngay cả khi khách hàng chưa hề sử dụng dịch vụ nhưng được nghe người khác nói về dịch vụ đó, hoặc nghe qua quảng cáo hay các phương tiện truyền thông khác.Điều cần thiết là phải gắn kết được nhận thức của khách hàng tiềm năng về chất lượng dịch vụ cung cấp với nhận thức thực tế của khách hàng về chất lượng dịch vụ sau khi họ đã sử dụng dịch vụ.Mô hình này tích hợp khung quản lý truyền thống, sự thiết kế - vận hành dịch vụ
và các hoạt động marketing. Mục đích của mô hình là xác định các khía cạnh liên quan đến chất lượng dịch vụ trong khung quản lý truyền thống về việc lập kế hoạch, thực hiện và kiểm soát.
Vấn đề nghiên cứu: Những yếu tố đóng góp vào các khoảng cách của thông tin và phản hồi, thiết kế, thực hiện và truyền thông, các nhà quản lý dịch vụ làm thế nào để có thể giảm thiểu khoảng cách thông qua hiệu quả của nhiệm vụ lập kế hoạch, thực hiện và kiểm tra.
Mô hình xem xét ba yếu tố gồm: (1). hình ảnh công ty, (2). các yếu tố ảnh hưởng từ bên ngoài và (3). các hoạt động marketing truyền thống như các yếu tố ảnh hưởng tới chất lượng kỹ thuật và chức năng kỳ vọng của sản phẩm (Sơ đồ 1.4.).

Sơ đồ 1.4. Mô hình tổng hợp chất lượng dịch vụ
Mô hình đánh giá dựa trên kết quả thực hiện của Cronin và Taylor (1992)
Cronin và Taylor (1992) đã nghiên cứu các khái niệm, phương pháp đo lường chất lượng dịch vụ và mối quan hệ với sự hài lòng cũng như thiện chí mua hàng của
khách hàng, từ đó đưa ra kết luận rằng yếu tố nhận thức là công cụ dự báo tốt hơn về chất lượng dịch vụ.
Vấn đề nghiên cứu: Vai trò của các giá trị trong việc xác định dịch vụ, cách thức giá trị ảnh hưởng đến quyết định mua hàng.
Việc đo lường chất lượng dịch vụ theo mô hình Servperf của Cronin và Taylor được xem là một phương pháp thuận tiện và rõ ràng trong việc đo lường chất lượng dịch vụ dựa trên đo lường thông qua kết quả thể hiện của chất lượng dịch vụ. Cronin và Taylor lập luận rằng khung phân tích theo mô hình Servqual của Parasuraman và cộng sự (1985) dễ gây nhầm lẫn giữa sự hài lòng và thái độ của khách hàng. Các tác giả này cho rằng chất lượng dịch vụ có thể được định nghĩa “tương tự như một thái độ”, và thay vì “kết quả thực hiện theo như mong đợi” thì “kết quả thực hiện thực tế” sẽ xác định chất lượng dịch vụ tốt hơn.
Theo đó, chất lượng dịch vụ được đánh giá chỉ thông qua nhận thức của khách hàng mà không có đánh giá về chất lượng dịch vụ trong sự kỳ vọng của khách hàng, không có trọng số cho từng thành phần chất lượng dịch vụ.
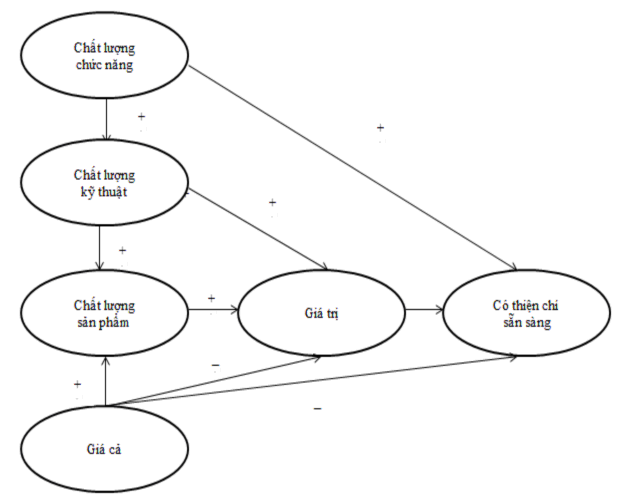
Mô hình giá trị nhận thức của Sweeney và cộng sự (1997)
Giá trị được định nghĩa như một sự so sánh giữa những gì khách hàng nhận được và những gì công ty cung cấp, hay nói cách khác, giá trị là sự so sánh giữa những lợi ích và sự hy sinh (Zeithaml và cộng sự, 1988).
Vấn đề nghiên cứu: Tác động của các giá trị chức năng, giá trị tình cảm và giá trị xã hội đến chất lượng sản phẩm, chất lượng dịch vụ, giá trị cảm nhận, giá trị đồng tiền và thiện chí mua.
Sự ảnh hưởng của chất lượng dịch vụ đối với giá trị và thiện chí mua hàng hay sử dụng một dịch vụ cụ thể có thể thấy thông qua hai mô hình:
Mô hình 1: Cho thấy ngoài những nhận thức về chất lượng sản phẩm và giá cả, nhận thức về chất lượng chức năng và chất lượng kỹ thuật đều có ảnh hưởng trực tiếp tới nhận thức về giá trị.
Mô hình 2: Cho thấy nhận thức về chất lượng chức năng không những có ảnh hưởng trực tiếp tới thiện chí mua của khách hàng mà còn ảnh hưởng tới nhận thức về kỹ thuật, từ đó tiếp tục ảnh hưởng tới nhận thức về chất lượng sản phẩm.
Tuy nhiên, cả hai nhận thức trên đều không ảnh hưởng trực tiếp tới nhận thức về giá trị. Từ những phân tích về các chỉ số và mối quan hệ trong hai mô hình trên, một mô hình sửa đổi (Sơ đồ 1.5.) được xây dựng dựa trên mô hình 2 và bổ sung giả
thiết rằng chất lượng kỹ thuật cũng có ảnh hưởng trực tiếp tới giá trị cảm nhận được từ mô hình 1.

Sơ đồ 1.5. Mô hình giá trị nhận thức
Mô hình tiền đề và trung gian của Dabholkar và cộng sự (2000)
Đây là mô hình có thể được xem là toàn diện về chất lượng dịch vụ. Bên cạnh việc cung cấp sự hiểu biết sâu sắc hơn về các khái niệm chất lượng dịch vụ, mô hình xem xét các yếu tố tiền đề, trung gian, và kết quả của chất lượng dịch vụ như các yếu tố được xem là tiền đề giúp chất lượng dịch vụ tốt hơn và mối quan hệ giữa chất lượng dịch vụ với sự hài lòng của khách hàng và ý định hành vi của khách hàng (Sơ đồ 1.6.).
Vấn đề nghiên cứu: Vai trò của hành vi mua thực tế và ý định mua lại tác động tới sự đánh giá của khách hàng về chất lượng dịch vụ và sự hài lòng của họ, các tiền đề về sự hài lòng của khách hàng khi nó có mối liên quan tới các tiền đề của chất lượng dịch vụ.

Sơ đồ 1.6. Mô hình tiền đề và trung gian
Mô hình chất lượng dịch vụ trong ngân hàng trực tuyến của Broderick và Vachirapornpuk (2002)
Một trong những thách thức lớn đối với kênh cung cấp dịch vụ qua internet là làm thế nào để các công ty dịch vụ có thể quản lý chất lượng dịch vụ từ xa bởi kênh cung cấp này đã đem đến một sự thay đổi lớn trong mối quan hệ tương tác với khách hàng và hành vi của khách hàng.
Vấn đề nghiên cứu: Mô hình có thể được áp dụng trong các dịch vụ trực tuyến khác không? Mối tương quan của các thực thể có thay đổi khi các biến số về nhân khẩu thay đổi?
Trong nghiên cứu của mình, hai tác giả đã đề xuất và thử nghiệm một mô hình chất lượng dịch vụ ngân hàng trực tuyến (Sơ đồ 1.7.). Nghiên cứu đã tiến hành quan sát những người tham gia và phân tích tường thuật của các trang web xã hội của Anh để tìm hiểu khách hàng nhận thức về ngân hàng qua internet thế nào và các yếu tố của mô hình này. Trong bối cảnh kinh doanh dịch vụ internet, năm yếu tố quan trọng được coi là có ảnh hưởng chính đến nhận thức về chất lượng dịch vụ, bao gồm: kỳ vọng của khách hàng về dịch vụ, hình ảnh và danh tiếng của tổ chức dịch vụ, các khía cạnh liên quan đến thiết lập dịch vụ, sự tiếp xúc dịch vụ thực tế và sự tham gia của khách hàng.

Sơ đồ 1.7. Mô hình chất lượng dịch vụ trong ngân hàng trực tuyến
Quá trình phát triển của lý thuyết chất lượng dịch vụ được thể hiện thông qua các mô hình đánh giá chất lượng dịch vụ trên đây chính là các công cụ đo lường chất lượng dịch vụ. Tùy vào từng điều kiện cụ thể, theo từng loại hình dịch vụ, công cụ đo lường phù hợp sẽ được lựa chọn sử dụng và điều chỉnh cho phù hợp với thực tế nghiên cứu.
1.3. Khoảng trống dành cho nghiên cứu của luận án
Những nghiên cứu trong và ngoài nước liên quan đến đề tài luận án
Chất lượng dịch vụ ngân hàng là một trong những đề tài được nhiều nhà nghiên cứu quan tâm bởi (1). những lợi ích đáng kể của thu nhập từ dịch vụ ngân hàng mang lại và (2). cùng với sự phát triển như vũ bão của khoa học công nghệ thì sản phẩm dịch vụ ngân hàng ngày càng trở nên hiện đại, đa dạng và đóng góp vai trò rất lớn đối với nền kinh tế. Dựa trên sự quan tâm của các nghiên cứu về chất lượng dịch vụ ngân hàng, Nguyễn Thành Công (2015) đã tổng hợp một số công trình nghiên cứu liên quan:
Avkiran (1994) xây dựng bộ công cụ đo lường chất lượng dịch vụ ngân hàng bán lẻ tại các chi nhánh thuộc ngân hàng thương mại Úc. Johnston (1997) đã tiến hành phân tích đánh giá sự tác động của các sáng kiến cải tiến chất lượng dịch vụ đến sự hài lòng và không hài lòng của khách hàng ở Anh. Bahia và Nantel (2000) xây dựng một bộ mô hình đo lường tiêu chuẩn tổng quát có thể đo lường chất lượng dịch vụ cảm nhận đối với các loại hình dịch vụ ngân hàng trên cơ sở kết hợp 10 thành phần chất lượng dịch vụ Servqual của Parasuraman và cộng sự (1985) và yếu tố 7Ps trong lý
thuyết marketing hỗn hợp. Xin Guo và cộng sự (2008) đã xây dựng bộ mô hình đo lường chất lượng dịch vụ trên cơ sở công cụ đo lường Servqual…
Nguyễn Thành Công (2015) cũng đưa ra kết luận sau khi hệ thống hóa các mô hình đo lường chất lượng dịch vụ cho thấy không có định nghĩa và mô hình chất lượng dịch vụ nào được các nhà nghiên cứu chấp nhận hoàn toàn cũng như không có bất kỳ định nghĩa tổng quát nào về hoạt động đo lường chất lượng dịch vụ được thừa nhận. Tuy nhiên, phần lớn các mô hình và định nghĩa trên đều ủng hộ quan điểm đánh giá và đo lường chất lượng dịch vụ thông qua việc so sánh sự khác biệt giữa kỳ vọng và cảm nhận của người tiêu dùng khi sử dụng dịch vụ. Trong đó, 5 thành phần chất lượng của mô hình Servqual của Parasuraman (1985) thể hiện tính bao quát phần lớn tất cả thành phần chất lượng của các mô hình khác (Nguyễn Thành Công, 2015).
Ở Việt Nam, các nghiên cứu về chất lượng dịch vụ ngân hàng chủ yếu là các nghiên cứu thực nghiệm với việc sử dụng lại các mô hình lý thuyết đã có. Tùy thuộc vào lĩnh vực nghiên cứu mà xác định các yếu tố cụ thể theo mô hình, điều này cũng được ứng dụng vào các nghiên cứu trong lĩnh vực ngân hàng, cụ thể:
Công trình của Lê Văn Huy và Phạm Thị Thanh Thảo (2008) về Phương pháp đo lường chất lượng dịch vụ trong lĩnh vực ngân hàng đã đề xuất được phương pháp đo lường chất lượng dịch vụ ngân hàng. Tuy nhiên, bộ công cụ được sử dụng để đo lường chất lượng dịch vụ ngân hàng còn mang tính cảm tính và chưa được kiểm chứng về sự phù hợp của từng yếu tố.
Bài báo của Nguyễn Văn Thắng (2010), Chất lượng dịch vụ trong ngân hàng điện tử. Tác giả nhấn mạnh đầu tư và phát triển dịch vụ ngân hàng điện tử là một trong những biện pháp gia tăng tính cạnh tranh, nâng cao vị thế của một ngân hàng trên thị trường. Để làm được điều này, các ngân hàng thương mại Việt Nam cũng phải nâng cao chất lượng dịch vụ sao cho đáp ứng và thỏa mãn được yêu cầu về chất lượng dịch vụ của khách hàng. Dựa vào mô hình Servqual, tác giả đã đánh giá thực trạng chất lượng dịch vụ ngân hàng điện tử tại Việt Nam. Tuy nhiên, kết quả đánh giá chưa được kiểm định hay đo lường mà chỉ dựa trên cảm tính, chủ quan của tác giả. Điều này làm cho nghiên cứu chưa thuyết phục.
Trong công trình nghiên cứu đăng Tạp chí Khoa học đào tạo Ngân hàng (2011), Hà Nam Khánh Giao nghiên cứuvề Mức độ hài lòng của khách hàng sử dụng thẻ thanh toán tại Thành phố Hồ Chí Minh, tác giả sử dụng mô hình Servperf để đánh giá độ hài lòng của khách hàng sử dụng thẻ thanh toán tại Thành phố Hồ Chí Minh. Nghiên cứu đã sử dụng thang đo Likert 5 điểm, gồm 29 biến quan sát để đo lường 9 thành phần như tính tin cậy, tính thấu cảm, tính đáp ứng, tính bảo đảm, tính hữu hình,
tính thuận tiện, tính dễ tiếp cận, giá cả và giải quyết phàn nàn. Kết quả khảo sát và phân tích hồi quy tương quan cho thấy chỉ có 4 biến số là tính tin cậy, tính thuận tiện, giá cả và giải quyết phàn nàn là tác động có ý nghĩa thống kê đến độ hài lòng.
Luận án tiến sỹ kinh tế của Phạm Thùy Giang (2012), Nghiên cứu so sánh chất lượng dịch vụ ngân hàng bán lẻ giữa ngân hàng 100% vốn nước ngoài và ngân hàng thương mại cổ phần của Việt Nam. Luận án đã tổng hợp hệ thống cơ sở lý luận chất lượng dịch vụ ngân hàng bán lẻ của ngân hàng, đánh giá được chất lượng dịch vụ ngân hàng bán lẻ thông qua sử dụng bộ công cụ đã được hiệu chỉnh Servqual. Tuy nhiên, luận án cho thấy mức độ giải thích của bộ công cụ đối với biến phụ thuộc là chất lượng dịch vụ ngân hàng bán lẻ chưa cao.
Luận án tiến sỹ kinh tế của Hà Thạch (2012) về Giải pháp nâng cao chất lượng dịch vụ tại chi nhánh Ngân hàng NN&PTNT tỉnh Quảng Nam trong điều kiện hội nhập kinh tế quốc tế đã tổng hợp được một số mô hình và tiêu chí đánh giá chất lượng dịch vụ ngân hàng. Kết quả sau khi phân tích EFA và kiểm tra độ tin cậy Cronbach’s Alpha đã cho thang đo chất lượng dịch vụ ngân hàng trên địa bàn tỉnh Quảng Nam gồm 7 thành phần ((1) đáp ứng, (2) đảm bảo, (3) hữu hình về cơ sở vật chất, (4) chuyên nghiệp, (5) đồng cảm, (6) tin cậy và (7) hữu hình về con người) với 29 biến quan sát.
Trần Văn Thắng và Phạm Long (2013) đã xây dựng được mô hình nghiên cứu mối quan hệ giữa chất lượng dịch vụ ngân hàng điện tử với sự thỏa mãn và lòng trung thành của khách hàng khi nghiên cứu cho trường hợp Việt Nam mà cơ sở là dựa vào các tiêu chí phản ánh chất lượng dịch vụ của các mô hình đánh giá chất lượng dịch vụ trên thế giới. Nghiên cứu đã rút ra được kết luận rằng nếu ngân hàng nâng cao được chất lượng tổng thể dịch vụ ngân hàng thì sẽ có thể thỏa mãn được khách hàng và tạo được khách hàng trung thành.
Các công trình trên đã nghiên cứu về chất lượng dịch vụ, sự thỏa mãn và lòng trung thành trong môi trường ngân hàng nhưng chưa tập trung vào dịch vụ thẻ ghi nợ nội địa tại các ngân hàng thương mại Việt Nam, hay chỉ nghiên cứu về chất lượng dịch vụ dựa trên cảm nhận của khách hàng mà chưa có các nghiên cứu thể hiện mối liên hệ giữa chất lượng dịch vụ đối với sự phát triển bền vững của ngân hàng.
Đối với mỗi quốc gia, mở rộng thanh toán không dùng tiền mặt đem lại nhiều lợi ích, đó là: giúp thu hút những lượng tiền nhàn rỗi trong xã hội để tăng nguồn vốn cho đầu tư, mở rộng sản xuất; nâng cao sự kiểm soát khối lượng tiền trong nền kinh tế của Ngân hàng Nhà nước, góp phần thúc đẩy điều hành chính sách tiền tệ quốc gia; hỗ trợ các cơ quan chức năng tăng cường công tác phòng, chống tham nhũng, tội phạm kinh tế, nâng
cao lòng tin của nhân dân vào chủ trương của Ðảng và Nhà nước. Ðặc biệt, đối với Việt Nam, một quốc gia đang phát triển với hệ thống ngân hàng còn non trẻ, thì việc thúc đẩy thanh toán không dùng tiền mặt còn góp phần tái cấu trúc hoạt động ngân hàng một cách thiết thực và hiệu quả thông qua việc đa dạng hóa các dịch vụ ngân hàng, đáp ứng được các yêu cầu ngày càng cao của xã hội trong lĩnh vực tài chính, ngân hàng. Ngoài ra, việc không sử dụng tiền mặt trong lưu thông còn là một trong những thước đo quan trọng của việc ứng dụng công nghệ thông tin đối với các dịch vụ ngân hàng thương mại.
Bên cạnh các phương tiện thanh toán truyền thống, các phương tiện thanh toán mới trên nền tảng công nghệ hiện đại ngày càng phát triển, đa dạng hóa và dần đi vào cuộc sống. Thẻ ngân hàng là một trong số các phương tiện thanh toán hiện đại phổ biến hiện nay. Nắm bắt được xu hướng này nhiều ngân hàng Việt Nam đang không ngừng nghiên cứu ứng dụng công nghệ hiện đại trong thanh toán thẻ nhằm thu hút khách hàng, đặt biệt là khách hàng của một quốc gia có cơ cấu dân số trẻ, những người luôn yêu thích và nhạy bén với công nghệ hiện đại. Kể từ khi Vietcombank phát hành thí điểm thẻ ngân hàng đầu tiên vào năm 1996, tính đến cuối quý III/2015, tổng số lượng thẻ phát hành lũy kế đạt trên 96,26 triệu thẻ (theo Vụ Thanh toán – Ngân hàng Nhà nước Việt Nam). Từ những năm đầu phát triển thị trường, 100% thẻ ngân hàng đều là thẻ nội địa (thẻ ghi nợ). Đến hơn 10 năm sau, tỷ lệ thẻ nội địa có sự sụt giảm, nhưng vẫn chiếm hơn 91% trong cơ cấu các loại thẻ. Với quy mô dân số hơn 90 triệu dân và đang bước vào giai đoạn dân số vàng, cùng với sự phát triển của công nghệ và xu hướng thương mại điện tử ngày càng phổ biến là những yếu tố cơ bản giúp thị trường thẻ ở Việt Nam phát triển nhanh trong vài năm qua và còn nhiều tiềm năng hơn nữa. Qua đó, thấy được tầm quan trọng đặc biệt trong việc nâng cao chất lượng dịch vụ thẻ ghi nợ tại các ngân hàng thương mại Việt Nam.
Bên cạnh đó, sau khi tổng quan các công trình nghiên cứu liên quan đến đề tài, tác giả luận án thấy rằng gần như các nghiên cứu khi đánh giá chất lượng dịch vụ chỉ quan tâm đến cảm nhận, đánh giá của khách hàng khi sử dụng dịch vụ mà chưa có công trình nghiên cứu nào quan tâm đến yếu tố phát triển bền vững của ngân hàng khi cung cấp dịch vụ theo nhu cầu của khách hàng.
Trên cơ sở đó, luận án sẽ nghiên cứu chất lượng dịch vụ thẻ ghi nợ của các ngân hàng thương mại Việt Nam trên 2 khía cạnh:
(1). Sự đảm bảo chất lượng dịch vụ thẻ ghi nợ đồng thời đảm bảo tiêu chí phát triển bền vững của các ngân hàng thương mại;
(2). Đánh giá chất lượng dịch vụ thẻ ghi nợ theo cảm nhận của khách hàng.
KẾT LUẬN CHƯƠNG 1
Ở chương 1, luận án đã tổng hợp được các lý thuyết, nghiên cứu về chất lượng dịch vụ, đặc biệt là những vấn đề cơ bản về chất lượng dịch vụ thẻ ghi nợ tại các ngân hàng thương mại. Qua đó, khái niệm, tính năng, các chủ thẻ tham gia cũng như quy trình cung cấp dịch vụ thẻ ghi nợ tại các ngân hàng thương mại đã được luận án trình bày một cách nghiêm túc. Hơn nữa khoảng trống của nghiên cứu cũng được chỉ ra rõ ràng trong chương 1, làm nền tảng cho việc xây dựng phương pháp nghiên cứu ở chương 2 và để có các kết quả nghiên cứu ở các chương 3 và 4.
Chương 2
PHƯƠNG PHÁP NGHIÊN CỨU
2.1. Phương pháp nghiên cứu chất lượng dịch vụ thẻ ghi nợ của hệ thống ngân hàng thương mại Việt Nam trên quan điểm phát triển bền vững
Luận án sử dụng kết hợp nhiều phương pháp nghiên cứu cơ bản, cụ thể: Phương pháp nghiên cứu tại bàn, phương pháp tổng hợp và phân tích, phương pháp so sánh, phương pháp logic biện chứng, phương pháp thống kê.
Các mô hình quản lý chất lượng dịch vụ theo ISO 9001:2008
Dữ liệu thứ cấp, bao gồm; tính năng, quy trình thanh toán, chủ thể tham gia dịch vụ thẻ ghi nợ; kết quả hoạt động kinh doanh của hệ thống ngân hàng thương mại Việt Nam; thực trạng dịch vụ thẻ ghi nợ tại các ngân hàng thương mại Việt Nam. Dữ liệu thứ cấp được tác giả luận án thu thập thông qua sách, báo, báo cáo, giáo trình, tạp chí, internet.
2.1.1. Lựa chọn mô hình quản lý chất lượng dịch vụ theo ISO 9001:2008
Tổ chức Tiêu chuẩn hóa quốc tế (ISO - International Standard Organization) được thành lập từ năm 1947, có trụ sở đặt tại Geneva - Thụy Sĩ. ISO là một hội đoàn toàn cầu của hơn 150 các các cơ quan tiêu chuẩn quốc gia (mỗi thành viên của ISO là đại diện cho mỗi quốc gia của mình), Tổng cục Tiêu chuẩn Đo lường Chất lượng Việt Nam là thành viên chính thức của ISO từ năm 1977.
Tiêu chuẩn ISO 9001 là tiêu chuẩn đưa ra các yêu cầu của hệ thống quản lý chất lượng. Đây là tiêu chuẩn chính dùng làm căn cứ đánh giá sự phù hợp của hệ thống quản lý chất lượng của các tổ chức áp dụng. Các yêu cầu về hệ thống quản lý chất lượng của tiêu chuẩn ISO 9001 được thể hiện ở các nguyên tắc và điều khoản.
Mô hình cách tiếp cận theo quá trình: cải tiến liên tục chất lượng quản lý nhằm nâng cao và đảm bảo chất lượng sản phẩm dịch vụ (Nguyễn Đình Phan & Đặng Ngọc Sự, 2012).






