Ý KIẾN | ||
3 | Chúng tôi thăm dò ý kiến khách hàng ít nhất mỗi năm một lần để đánh giá chất lượng sản phẩm của chúng tôi. | 8/10 |
4 | Chúng tôi nhanh chóng phát hiện những thay đổi cơ bản trong môi trường ngành dệt may thời trang. | 8/10 |
THANG ĐO VỐN XÃ HỘI BÊN NGOÀI | ||
1 | Các đối tác kinh doanh và doanh nghiệp của chúng tôi có thể giữ lời hứa với nhau. | 7/10 |
2 | Doanh nghiệp của chúng tôi thường được đối tác kinh doanh giới thiệu cơ hội kinh doanh mới | 7/10 |
3 | Các đối tác kinh doanh cố gắng tránh gây tổn hại đến lợi ích của chúng tôi một cách tốt nhất | 7/10 |
4 | Các đối tác kinh doanh duy trì mối quan hệ mật thiết với chúng tôi | 7/10 |
5 | Đối tác kinh doanh duy trì tình bạn cá nhân với doanh nghiệp của chúng tôi | 7/10 |
THANG ĐO VỐN XÃ HỘI BÊN TRONG | ||
1 | Trong doanh nghiệp của chúng tôi, tất cả đồng nghiệp có mục tiêu và tầm nhìn chung | 8/10 |
2 | Trong doanh nghiệp của chúng tôi, tất cả các phòng ban/bộ phận thường giữ lời hứa của họ với nhau | 7/10 |
3 | Trong doanh nghiệp của chúng tôi, đồng nghiệp tại các phòng ban/bộ phận khác nhau duy trì mối quan hệ chặt chẽ | 7/10 |
4 | Trong doanh nghiệp của chúng tôi, các đồng nghiệp đều có hoài bảo nhằm đạt được các mục tiêu chung | 9/10 |
5 | Trong doanh nghiệp của chúng tôi, mỗi phòng ban bộ phận đều cố gắng hết sức để tránh làm tổn hại đến lợi ích của các bộ phận/phòng ban khác | 6/10 |
Có thể bạn quan tâm!
-
Phần Iii: Xác Nhận Lại Mối Quan Hệ Giữa Các Yếu Tố -
Phần Ii: Thảo Luận Thang Đo Yếu Tố Nghiên Cứu -
Tác động của vốn xã hội đối với kết quả kinh doanh của doanh nghiệp - trường hợp nghiên cứu ngành Dệt may khu vực phía Nam, Việt Nam - 26 -
= “Hoàn Toàn Không Đồng Ý”, 2 = “Rất Không Đồng Ý”, 3 = “Không Đồng Ý”, 4 = “Phân Vân”, 5 = “Đồng Ý”, 6 = “Rất Đồng Ý” Và 7 = “Hoàn Toàn -
= “Hoàn Toàn Không Đồng Ý”, 2 = “Rất Không Đồng Ý”, 3 = “Không Đồng Ý”, 4 = “Phân Vân”, 5 = “Đồng Ý”, 6 = “Rất Đồng Ý” Và 7 = “Hoàn Toàn -
Nhóm Các Yếu Tố Tác Động Đến Kết Quả Kinh Doanh
Xem toàn bộ 295 trang tài liệu này.
Ý KIẾN | ||
6 | Trong doanh nghiệp của chúng tôi, các đồng nghiệp ở các phòng ban/bộ phận khác nhau thường xuyên trao đổi kiến thức hoặc thông tin thông qua các cuộc trò chuyện không chính thức | 8/10 |
THANG ĐO HIỆP HỘI NGÀNH NGHỀ | ||
1 | Tôi đã thiết lập mối quan hệ tốt với các hiệp hội ngành nghề | 7/10 |
2 | Tôi thường nhận được sự tin tưởng từ các hiệp hội ngành nghề | 8/10 |
3 | Tôi thường nhận được sự chia sẻ thông tin từ các hiệp hội ngành nghề | 7/10 |
4 | Tôi thường nhận được sự giúp đỡ từ các hiệp hội ngành nghề | 6/10 |
THANG ĐO ĐỐI TÁC KINH DOANH | ||
1 | Tôi đã thiết lập và duy trì mối quan hệ tốt với các đối tác kinh doanh | 8/10 |
2 | Tôi thường nhận được sự chia sẻ thông tin từ các đối tác kinh doanh | 7/10 |
3 | Tôi thường nhận được sự giúp đỡ từ các đối tác kinh doanh | 6/10 |
THANG ĐO ĐỒNG NGHIỆP | ||
1 | Tôi đã thiết lập mối quan hệ tốt với đồng nghiệp trong doanh nghiệp | 6/10 |
2 | Tôi thường nhận được sự tin tưởng từ các đồng nghiệp trong doanh nghiệp | 7/10 |
3 | Tôi thường nhận được sự chia sẻ kiến thức từ các đồng nghiệp trong doanh nghiệp | 8/10 |
4 | Tôi thường nhận được sự giúp đỡ từ các đồng nghiệp trong doanh nghiệp | 9/10 |
4.8 Kết luận
Thông qua thảo luận với 10 chuyên gia trong ngành dệt may, kết quả này được dùng hiệu chỉnh thang đo cho phù hợp với thực tiễn ngành dệt may. Kết quả hiệu chỉnh như sau: Kết quả kinh doanh: 4 biến quan sát; Đổi mới sản phẩm: 4 biến quan sát; Tiếp thu kiến thức: 4 biến quan sát; VXBN: 5 biến quan sát; VXBT: 6 biến quan sát; VXLD là thang đo đa hướng có 3 thành phần: Hiệp hội ngành nghề 4 biến quan sát; Đối tác kinh doanh 3 biến quan sát; và Đồng nghiệp 4 biến quan sát. Như vậy, mô hình nghiên cứu có 34 biến quan sát đo lường cho 6 yếu tố. Trong đó, sau khi thảo luận với các chuyên gia có 30 biến quan sát được sử dụng lại của các tác giả trước nhưng có hiệu chỉnh và 4 biến quan sát thuộc thang đo thành phần hiệp hội ngành nghề được khám phá từ nghiên cứu định tính, có kế thừa từ thang đo của Nguyen và Huỳnh (2012).
PHỤ LỤC 3
NGHIÊN CỨU KHÁM PHÁ ĐỊNH LƯỢNG
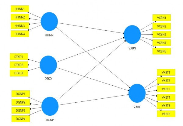
Thông qua kết quả nghiên cứu định tính ở mục 2.3, tác giả nhận thấy có sự tương tác nội tại giữa các nhân tố được xem là thành phần VXH của doanh nghiệp: VXLD Vốn xã hội lãnh đạo, VXBTVốn xã hội bên trong và VXBNVốn xã hội bên ngoài.
Theo đó, VXLD được dự
đoán là có
ảnh hưởng dương và trực tiếp đến VXBT và
VXBN, điều này khác với những nghiên cứu trước đây của Nguyen & Huỳnh (2012) không nhận thấy mối quan hệ giữa các nhân tố thành phần này của VXH doanh nghiệp. Để củng cố dự đoán này, và qua đó xây dựng mô hình nghiên cứu chính thức, tác giả thực hiệc cuộc nghiên cứu khám phá bằng phương pháp nghiên cứu định lượng với công cụ kiểm định mô hình bằng kỹ thuật PLSSEM – mô hình cấu trúc bình phương tối thiểu phần riêng (Hair & cộng sự, 2017). Theo Hair & cộng sự (2017), PLSSEM được cho là được sử dụng chủ yếu để phát triển các lý thuyết trong nghiên cứu khám phá, với các lợi thế là có thể dự đoán được các mối quan hệ trong mô hình với yêu cầu về cỡ mẫu không lớn. Sau khi thực hiện nghiên cứu khám phá, tác giả sẽ thực hiện nghiên cứu chính thức để khẳng định các mối quan hệ được dự đoán trong nghiên cứu khám phá này.
1. Thiết kế nghiên cứu khám phá:
1.1. Mục tiêu nghiên cứu: Kiểm định mối quan hệ giữa các thành phần VXLD với VXBT và VXBN. Qua đó xây dựng mô hình lý thuyết cho nghiên cứu của luận án.
1.2. Câu hỏi nghiên cứu: Liệu rằng các thành phần của VXLD có ảnh hưởng đến VXBN và VXBT?
1.3. Các giả thuyết nghiên cứu: Theo như lập luận ở mục 2.3.5, khái niệm vốn xã hội lãnh đạo là một khái niệm đa hướng, cấu thành từ ba nhân tố: Hiệp hội ngành nghề (HHNN), đồng nghiệp (ĐGNP) và đối tác kinh doanh (ĐTKD). Các giả thuyết nghiên cứu được đề xuất trong nghiên cứu khám phá này là:
H1er: Hiệp hội ngành nghề có tác động dương và trực tiếp lên Vốn xã hội bên trong H2er: Hiệp hội ngành nghề có tác động dương và trực tiếp lên Vốn xã hội bên ngoài H3er: Đối tác kinh doanh có tác động dương và trực tiếp lên Vốn xã hội bên trong
H4er: Đối tác kinh doanh có tác động dương và trực tiếp lên Vốn xã hội bên ngoài H5er: Đồng nghiệp có tác động dương và trực tiếp lên Vốn xã hội bên trong
H6er: Đồng nghiệp có tác động dương và trực tiếp lên Vốn xã hội bên ngoài
Mô hình nghiên cứu khám phá mối quan hệ giữa VXLD với VXBT và VXBN như sau:

2. Thiết kế mẫu nghiên cứu:
2.1. Thang đo lường các khái niệm nghiên cứu
Dựa vào Phụ lục 2 về kết quả nghiên cứu hiệu chỉnh thang đo cho các nhân tố
VXLD, VXBT và VXBN; tác giả lượng (Phụ lục 3).
thiết kế
bảng hỏi cho nghiên cứu khám phá định
2.2. Xác định cỡ mẫu nghiên cứu khám phá
Theo quan điểm kích thước mẫu tối thiểu cho kiểm định mô hình PLSSEM, cỡ
mẫu bằng 10 lần số lớn nhất trong mũi tên của biến tiềm ẩn ở mọi vị trí trong mô hình cấu trúc, thì cỡ mẫu tối thiểu cho nghiên cứu khám phá này là Nmin = 3x10 =30 (Hair & cộng sự, 2017).
Theo quan điểm xác định cỡ mẫu dựa vào độ nhạy thống kê: với số lượng biến độc lập tối đa trong mô hình nghiên cứu khám phá đề xuất là 3; để đạt độ nhạy thống kê là 80% cho việc phát hiện giá trị R2 nhỏ nhất là 0.25 (với xác suất sai số 5%) thì cỡ mẫu tối thiểu cho nghiên cứu này là: Nmin = 37 (Cohen 1992, trích dẫn từ Hair & cộng sự, 2017).
Từ những lập luận trên đây và điều kiện triển khai nghiên cứu khám phá, tác giả đã phát ra 100 phiếu khảo sát và thu về 98 phiếu hợp lệ.
2.3. Đối tượng khảo sát
Đôí tượng khảo sát là các công ty dệt may có bộ phận thiết kế hoặc bộ phận kỹ thuật để nghiên cứu và phát triển sản phẩm mới. Đối tượng cung cấp thông tin là lãnh đạo cấp cao và lãnh đạo cấp trung tại các doanh nghiệp dệt may thời trang.
3. Bảng hỏi cho nghiên cứu khám phá
(Đính kèm ở cuối Phụ lục 3)
4. Kết quả nghiên cứu khám phá
4.1. Kiểm định mô hình đo lường của nghiên cứu khám phá
Bảng PL3.1 Construct Reliability and Validity
Cronbach's Alpha | rho_A | Composite Reliability | Average Variance Extracted (AVE) | |
DGNP | 0.792 | 0.834 | 0.866 | 0.621 |
DTKD | 0.602 | 0.610 | 0.788 | 0.554 |
HHNN | 0.845 | 0.886 | 0.896 | 0.685 |
VXBN | 0.887 | 0.895 | 0.917 | 0.690 |
VXBT | 0.879 | 0.881 | 0.909 | 0.624 |
Bảng PL 3.2 Outer loading
DGNP | DTKD | HHNN | VXBN | VXBT | |
DGNP1 | 0.888 | ||||
DGNP2 | 0.846 | ||||
DGNP3 | 0.655 |
0.740 | |||||
DTKD1 | 0.732 | ||||
DTKD2 | 0.703 | ||||
DTKD3 | 0.795 | ||||
HHNN1 | 0.910 | ||||
HHNN2 | 0.758 | ||||
HHNN3 | 0.892 | ||||
HHNN4 | 0.734 | ||||
VXBN1 | 0.794 | ||||
VXBN2 | 0.856 | ||||
VXBN3 | 0.904 | ||||
VXBN4 | 0.829 | ||||
VXBN5 | 0.762 | ||||
VXBT1 | 0.748 | ||||
VXBT2 | 0.775 | ||||
VXBT3 | 0.825 | ||||
VXBT4 | 0.865 | ||||
VXBT5 | 0.753 | ||||
VXBT6 | 0.768 |
Bảng PL3.3 Cross loading
DGNP | DTKD | HHNN | VXBN | VXBT | |
DGNP1 | 0.888 | 0.356 | 0.200 | 0.691 | 0.579 |
DGNP2 | 0.846 | 0.300 | 0.199 | 0.371 | 0.460 |
DGNP3 | 0.655 | 0.244 | 0.252 | 0.365 | 0.490 |
DGNP4 | 0.740 | 0.276 | 0.164 | 0.423 | 0.403 |
DTKD1 | 0.254 | 0.732 | 0.302 | 0.422 | 0.459 |
DTKD2 | 0.207 | 0.703 | 0.035 | 0.355 | 0.299 |
DTKD3 | 0.367 | 0.795 | 0.181 | 0.510 | 0.398 |
HHNN1 | 0.269 | 0.187 | 0.910 | 0.292 | 0.362 |
HHNN2 | 0.194 | 0.180 | 0.758 | 0.262 | 0.164 |
HHNN3 | 0.233 | 0.164 | 0.892 | 0.285 | 0.250 |
HHNN4 | 0.126 | 0.219 | 0.734 | 0.171 | 0.241 |
VXBN1 | 0.479 | 0.508 | 0.274 | 0.794 | 0.457 |
VXBN2 | 0.627 | 0.541 | 0.189 | 0.856 | 0.600 |
VXBN3 | 0.532 | 0.500 | 0.265 | 0.904 | 0.518 |
VXBN4 | 0.457 | 0.438 | 0.379 | 0.829 | 0.491 |
VXBN5 | 0.433 | 0.424 | 0.190 | 0.762 | 0.410 |
VXBT1 | 0.471 | 0.546 | 0.176 | 0.561 | 0.748 |
VXBT2 | 0.525 | 0.470 | 0.238 | 0.556 | 0.775 |
VXBT3 | 0.472 | 0.377 | 0.191 | 0.371 | 0.825 |
VXBT4 | 0.490 | 0.328 | 0.279 | 0.436 | 0.865 |
0.539 | 0.397 | 0.477 | 0.502 | 0.753 | |
VXBT6 | 0.421 | 0.330 | 0.085 | 0.370 | 0.768 |
Bảng PL3.4 Fornell Larcker criterian
DGNP | DTKD | HHNN | VXBN | V X BT | |
DGNP | 0,788 | ||||
DTKD | 0,379 | 0,745 | |||
HHNN | 0,257 | 0,222 | 0,827 | ||
VXBN | 0,615 | 0,584 | 0,310 | 0,831 | |
VXBT | 0,623 | 0,526 | 0,318 | 0,602 | 0,7 90 |
4.2. Kiểm định mô hình cấu trúc của nghiên cứu khám phá:






