3.4.2.5. Kết quả giải quyết TTHC
Bảng 3.15 phản ánh kết quả tổng hợp ý kiến đánh giá của DN và người dân về thời gian và kết quả giải quyết TTHC. Phần lớn DN và người dân đánh giá cao về những vấn đề liên quan đến thời gian trả kết quả giải quyết TTHC (Điểm trung bình 3,83) và giải thích rõ ràng, thỏa đáng nếu trễ hẹn (Điểm trung bình 4,14). Điều này cho thấy, quá trình giải quyết TTHC của các trung tâm HCC tại Quảng Bình là khá tốt.
Bảng 3.15. Đánh giá của DN và người dân về kết quả giải quyết DVHCC
Chỉ tiêu | Trung bình | Độ lệch chuẩn | |
KQDV1 | Kết quả giải quyết chính xác ngay lần đầu tiên | 3,69 | 0,81 |
KQDV2 | Tôi nhận được kết quả đúng thời gian đã hẹn | 3,83 | 0,88 |
KQDV3 | Kết quả hồ sơ tôi nhận được là chính xác, đầy đủ, đúng quy định | 3,74 | 0,89 |
KQDV4 | Nếu trễ hẹn, tôi luôn nhận được giải thích rõ ràng, thỏa đáng | 4,14 | 0,89 |
Có thể bạn quan tâm!
-
Tỷ Lệ Tthc Được Xây Dựng Và Áp Dụng Ở Các Địa Phương Theo Tiêu Chuẩn Quốc Gia Tcvn Iso 9001:2008 -
Chỉ Số Sipas 2019 Của Tỉnh Quảng Bình So Với Các Tỉnh Khu Vực Miền Trung -
Đánh Giá Của Dn Và Người Dân Về Cơ Sở Vật Chất -
Biểu Đồ Ipma Của Các Biến Tiềm Ẩn (Latent Variables) -
Giải Pháp Nâng Cao Chất Lượng Cung Ứng Dịch Vụ Hành Chính Công Tại Quảng Bình -
Hoàn Thiện Các Tthc Theo Hướng Đơn Giản Hóa, Dễ Thực Hiện
Xem toàn bộ 203 trang tài liệu này.
(Nguồn: Tổng hợp số liệu điều tra)
Tuy vậy, trong một số trường hợp DN và người dân vẫn bị trễ hẹn đã ảnh hưởng rất lớn đến công việc của DN và người dân. Điều này cũng đồng nghĩa rằng thời gian giải quyết TTHC sẽ bị kéo dài thêm so với thời hạn theo quy định đã được niêm yết công khai. Đây cũng chính là nguyên nhân làm giảm sự hài lòng của DN và người dân đối với chất lượng cung ứng DVHCC hiện nay ở tỉnh Quảng Bình. Theo kết quả khảo sát, trong số 6 loại TTHC được nghiên cứu ghi nhận từ kết quả phỏng vấn DN và người dân thì thủ tục hồ sơ đất đai có thời gian trung bình để hoàn tất thủ tục là 21,16 ngày; tiếp đến là lĩnh vực xây dựng (bình quân 13,91 ngày); thấp nhất là thủ tục ngân hàng, với thời gian bình quân 1,13 ngày. Kết quả này giúp chúng ta có cơ sở để khẳng định thêm một lần nữa là việc giải quyết thủ tục đất đai cho DN và người dân ở trên địa bàn tỉnh Quảng Bình đang còn nhiều vướng mắc, là vấn đề cần phải được tháo gỡ nhằm cải thiện sự hài lòng của DN và người dân về chất lượng cung ứng DVHCC. Kết quả khảo sát của SIPAS cũng khá tương đồng với kết quả điều tra khi có gần 60% số người được hỏi cho rằng họ cần phải đi lại 2 lần mới giải quyết được công việc. Việc thông báo khi giải quyết TTHC bị trễ hẹn cũng chỉ đạt 50%.
3.4.2.6. Mức độ hài lòng đối với toàn bộ quá trình thực hiện DVHCC
Bảng 3.16 thể hiện sự hài lòng của DN và người dân đối với chất lượng cung ứng DVHCC ở tỉnh Quảng Bình. Kết quả thống kê cho thấy, trong số 333 DN và người dân được phỏng vấn thì có đến gần 75% ý kiến đồng ý và hoàn toàn đồng ý với phát biểu “Nói chung tôi hài lòng với chất lượng cung ứng DVHCC”. Điểm trung bình đối với chỉ tiêu “Tôi cho rằng DVHCC đã đáp ứng được những nhu cầu của tôi” là 3,53. Như vậy, đánh giá một cách tổng thể thì DN và người dân đã có sự nhìn nhận, đánh giá khá tích cực đối với chất lượng cung ứng DVHCC ở trên địa bàn tỉnh Quảng Bình. Điều này cho thấy những nỗ lực của địa phương trong thời gian qua đã có các chính sách cải cách nhằm nâng cao sự hài lòng của DN và người dân đối với chất lượng cung ứng DVHCC.
Bảng 3.16. Đánh giá mức độ hài lòng của DN và người dân về DVHCC
Chỉ tiêu | Trung bình | Độ lệch chuẩn | |
HLDV1 | Tôi sẽ cảm thấy thoải mái và thuận tiện khi sử dụng DVHCC ở lần tiếp theo | 3,45 | 0,90 |
HLDV2 | Tôi cho rằng DVHCC đã đáp ứng được những nhu cầu của tôi | 3,53 | 0,89 |
HLDV3 | Nói chung tôi hài lòng với chất lượng cung ứng DVHCC | 3,59 | 0,88 |
(Nguồn: Tổng hợp số liệu điều tra)
Qua thực hiện phỏng vấn sâu một số DN và người dân cũng cho thấy, khi so với các năm trước chất lượng DVHCC đã có sự cải thiện đáng kể, đặc biệt là ở cấp cơ sở:
“Nếu như so với trước đây thì tất cả mọi thứ đã tốt hơn nhiều, cán bộ giao tiếp có phần gần gũi hơn, hướng dẫn cho người dân rõ ràng. Người dân cảm thấy yên tâm hơn khi hồ sơ được giải quyết theo quy trình, có trật tự, có giấy hẹn. Chị cảm đánh giá như vậy là tốt lắm rồi!” [NVT - huyện Tuyên Hóa]. “Mặc dù chưa phải hoàn toàn tốt nhưng anh thấy việc giải quyết các TTHC cho người dân cũng như DN của các anh là chấp nhận được. Bây giờ có những vấn đề gì trở ngại thì cũng được báo lại cho người dân, chứ trước đây là hoàn toàn không có, mờ mịt. Anh đánh giá chất lượng đạt được khoảng 7/10 điểm” [BVH - huyện Bố Trạch].
3.5. Phân tích các nhân tố ảnh hưởng đến sự hài lòng về chất lượng dịch vụ hành chính công tại Quảng Bình
Việc đánh giá mô hình cấu trúc tuyến tính (PLS-SEM) được thực hiện qua hai bước. Thứ nhất là đánh giá mô hình đo lường và bước thứ hai là đánh giá mô hình cấu trúc.
3.5.1. Đánh giá mô h nh đo lường
Như đã đề cập ở Chương 2, để đánh giá mô hình đo lường cần dựa trên 4 vấn đề sau: (1) Độ tin cậy nhất quán nội tại, (2) Giá trị hội tụ, (3) Giá trị phân biệt và (4) Dò tìm đa cộng tuyến.
3.5.1.1 Độ tin cậy nhất quán nội tại (Internal Consistency Reliability)
Việc đánh giá độ tin cậy nhất quán nội tại được thực hiện thông qua 2 chỉ số là Cronbach's Alpha và Độ tin cậy tổng hợp (Composite Reliability - CR). Cronbach's Alpha và chỉ số CR chỉ ra các biến trong thang đo có hội tụ vào một cấu trúc tiềm ẩn duy nhất. Nếu Cronbach's Alpha > 0,7 thì thang đo đảm bảo độ tin cậy. Kết quả phân tích (bảng 3.17) cho thấy tất cả các nhân tố trên đều thỏa mãn điều kiện trên 0,7. So với hệ số Cronbach's Alpha, chỉ số CR được xem là một chỉ báo tốt hơn phản ánh độ tin cậy tổng hợp vì nó sử dụng các tải trọng tiêu chuẩn của các biến quan sát. Thang đo sẽ đạt yêu cầu nếu Độ tin cậy tổng hợp > 0,7 [65]. Kết quả xử lý số liệu ở Bảng 3.17 đã cho thấy chỉ số Độ tin cậy tổng hợp đều lớn hơn ngưỡng cho phép, điều đó khẳng định thang đo đảm bảo độ tin cậy.
Bảng 3.17: Bảng tính chi tiết chỉ số Cronbach's Alpha và Độ tin cậy tổng hợp
Cronbach's Alpha | Độ tin cậy tổng hợp | |
CBCC | 0,897 | 0,918 |
CSVC | 0,898 | 0,920 |
KQDV | 0,861 | 0,905 |
TCDV | 0,705 | 0,812 |
TTHC | 0,846 | 0,897 |
HLDV | 0,871 | 0,921 |
Nguồn: Kết quả xử lý số liệu điều tra từ phần mềm Smart-PLS 3.0
3.5.1.2. Giá trị hội tụ (Convergent Validity)
Việc đánh giá giá trị hội tụ của các biến tiềm ẩn dựa trên các chỉ số hệ số tải nhân tố bên ngoài (Outer loadings) và phương sai trích AVE. Nếu hệ số tải nhân tố bên ngoài của một biến > 0,7 thì được tính là lý tưởng, hệ số tải thấp (nhỏ hơn 0,4) sẽ
bị loại và khoảng giữa 0,4 đến 0,7 nên được xem xét trước khi xóa. Nhà nghiên cứu sẽ loại biến nếu việc loại biến đó làm tăng giá trị của độ tin cậy tổng hợp (CR) hay giá trị phương sai trích trung bình AVE nằm trên ngưỡng đề nghị. Ngược lại, biến sẽ được giữ lại nếu việc loại biến này lại có đóng góp về giá trị nội dung tức làm giảm giá trị CR và AVE[78]. Kết quả ở Bảng 3.18 cho thấy, ngoại trừ biến TCDV3 do sự đóng góp giá trị nội dung thấp (hệ số tải nhân tố bên ngoài bằng 5,598) thì giá trị các biến còn lại đều thõa mãn tiêu chuẩn giá trị hội tụ.
Bảng 3.18. Hệ số tải nhân tố (outer loadings) của các biến quan sát
CBCC | CSVC | KQDV | TCDV | TTHC | HLDV | |
CBCC1 | 0,733 | |||||
CBCC2 | 0,823 | |||||
CBCC3 | 0,833 | |||||
CBCC4 | 0,817 | |||||
CBCC5 | 0,795 | |||||
CBCC6 | 0,713 | |||||
CBCC7 | 0,774 | |||||
CSVC1 | 0,751 | |||||
CSVC2 | 0,794 | |||||
CSVC3 | 0,793 | |||||
CSVC4 | 0,693 | |||||
CSVC5 | 0,822 | |||||
CSVC6 | 0,849 | |||||
CSVC7 | 0,803 | |||||
KQDV1 | 0,791 | |||||
KQDV2 | 0,873 | |||||
KQDV3 | 0,852 | |||||
KQDV4 | 0,839 | |||||
TCDV1 | 0,647 | |||||
TCDV2 | 0,699 | |||||
TCDV4 | 0,803 | |||||
TCDV5 | 0,729 | |||||
TTHC1 | 0,789 | |||||
TTHC2 | 0,882 | |||||
TTHC3 | 0,878 | |||||
TTHC4 | 0,754 | |||||
HLDV1 | 0,863 | |||||
HLDV2 | 0,903 | |||||
HLDV3 | 0,907 |
Nguồn: Kết quả xử lý số liệu điều tra từ phần mềm SmartPLS 3.0
Bên cạnh đó, theo Fornell và Larcker (1981), giá trị của tổng phương sai trích AVE phải bằng hoặc trên 0,5 thì đạt yêu cầu, nghĩa là biến tiềm ẩn có thể giải thích được hơn một nửa phương sai của nó với trung bình. Nếu AVE nhỏ hơn 0,5 thì nhân tố hoặc biến tiềm ẩn đó thường bị xem xét loại bỏ ra khỏi mô hình nghiên cứu [65]. Kết quả ở Hình 3.10 cho thấy giá trị phương sai trích được trung bình (AVE) dao động từ 0,521 đến 0,795 đều lớn hơn 0,5. Do đó, kết quả kiểm định độ hội tụ của thang đo đều đạt yêu cầu.

Hình 3.10. Phương sai trích AVE
Nguồn: Kết quả xử lý số liệu điều tra từ phần mềm SmartPLS 3.0
3.5.1.3. Giá trị phân biệt (Discriminant validity)
Theo Henseler và cộng sự, giá trị phân biệt là mức độ phân biệt một khái niệm của một biến tiềm ẩn cụ thể từ khái niệm của những biến tiềm ẩn khác [78]. Để đạt giá trị phân biệt, tương quan giữa hai khái niệm phải nhỏ hơn 0,85 và hệ số căn bậc hai của giá trị AVE phải lớn hơn hệ số tương quan giữa các khái niệm (inter-construct correlations). Theo kết quả vùng điều kiện của Fornell và Larcker từ Bảng 3.19, tất cả các căn bậc hai của AVE đều có hệ số cao hơn 0,5 (từ 0,722 đến 0,891) đạt yêu cầu. Tương quan giữa hai khái niệm đều nhỏ hơn 0,85. Ngoài ra, trong từng nhân tố, căn bậc hai của AVE đều có giá trị cao hơn hệ số tương quan của các nhân tố khác trong cùng một cột. Do đó, các nhân tố đều đạt giá trị phân biệt [65].
Bảng 3.19: Bảng hệ số tải chéo các nhân tố
CBCC | CSVC | HLDV | KQDV | TCDV | TTHC | |
CBCC | 0,785 | |||||
CSVC | 0,232 | 0,788 | ||||
HLDV | 0,715 | 0,316 | 0,891 | |||
KQDV | 0,366 | 0,13 | 0,502 | 0,839 | ||
TCDV | 0,229 | 0,027 | 0,244 | 0,203 | 0,722 | |
TTHC | 0,245 | 0,208 | 0,365 | 0,239 | 0,193 | 0,828 |
Nguồn: Kết quả xử lý số liệu điều tra từ phần mềm SmartPLS 3.0
Bên cạnh đó, giá trị phân biệt còn được đánh giá qua tiêu chí HTMT (Heterotrait - Monotrait) < 0,9 [16]. Như thể hiện trong Sơ đồ 3.11, tất cả các giá trị HTMT đều dưới ngưỡng 0,90, điều này xác nhận rằng giá trị phân biệt được thiết lập cho các cấu trúc phản ánh của nghiên cứu này.

Hình 3.11. Hệ số Heterotrait - Monotrait
3.5.1.4. Dò tìm đa cộng tuyến
Hiện tượng đa cộng tuyến trong mô hình cấu trúc được đánh giá qua hệ số phóng đại phương sai (Variance Inflation Factor – VIF). Nếu hệ số phóng đại phương sai không vượt quá 5 thì mô hình được xem như không vi phạm đa cộng tuyến [76].
Bảng 3.20: Hệ số phóng đại phương sai (VIF)
Hệ số VIF | Biến | Hệ số VIF | |
CBCC1 | 1,635 | KQCV1 | 1,834 |
CBCC2 | 2,324 | KQCV2 | 2,667 |
CBCC3 | 2,418 | KQCV3 | 2,257 |
CBCC4 | 2,312 | KQCV4 | 1,816 |
CBCC5 | 2,183 | TCDV1 | 1,521 |
CBCC6 | 1,992 | TCDV2 | 1,653 |
CBCC7 | 2,296 | TCDV4 | 1,365 |
CSVC1 | 1,912 | TCDV5 | 1,306 |
CSVC2 | 2,166 | TTHC1 | 1,581 |
CSVC3 | 2,222 | TTHC2 | 3,094 |
CSVC4 | 1,655 | TTHC3 | 2,956 |
CSVC5 | 2,592 | TTHC4 | 1,574 |
CSVC6 | 3,074 | HLDV1 | 2,018 |
CSVC7 | 2,342 | HLDV2 | 2,498 |
HLDV3 | 2,626 |
Nguồn: Kết quả xử lý số liệu điều tra từ phần mềm SmartPLS 3.0
Kết quả bảng thống kê ở Bảng 3.20 cho thấy các biến quan sát trong mô hình nghiên cứu không bị hiện tượng đa cộng tuyến do hệ số phóng đại phương sai < 5, do vậy mô hình thỏa mãn điều kiện để thực hiện các phân tích tiếp theo.
3.5.2. Đánh giá mô h nh cấu trúc và kiểm định giả thuyết
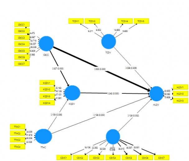
Sau khi thực hiện phân tích mô hình đo lường, mô hình bên trong (mô hình cấu trúc) được phân tích để ước lượng cụ thể mối quan hệ giữa các biến tiềm ẩn. Đánh giá kết quả mô hình cấu trúc được thực hiện thông qua phân tích Bootstrap phi tham số (kiểm định Bootstrap).

Hình 3.11: Mô hình kết quả được lấy từ PLS Bootstrap output
Nguồn: Kết quả xử lý số liệu điều tra từ phần mềm SmartPLS 3.0
Bootstrap là kỹ thuật lấy mẫu lại bằng phương pháp thay thế. Bootstrap được sử dụng trong SEM-PLS để cung ứng khoảng tin cậy cho tất cả các ước lượng tham số, xây dựng cơ sở để suy luận thống kê. Bootstrap đối xử với các mẫu được quan sát như thể nó đại diện cho tổng thể mẫu và kết quả PLS đối với tất cả các mẫu bootstrap cung cấp các giá trị trung bình và sai số chuẩn cho mỗi hệ số các đường dẫn. Thông tin của T-test thể hiện cho ý nghĩa thống kê của mối quan hệ của mô hình đường dẫn.
Nghiên cứu này thực hiện Bootstrap 5000 lần như khuyến cáo đã thực hiện [55], việc đánh giá mô hình đo lường bao gồm các nội dung sau: (1) Đánh giá sự phù hợp của mô hình, (2) Đo lường hệ số R2 và (3) Kiểm định giả thuyết nghiên cứu bằng hệ số đường dẫn Path Coefficient và giá trị T-value.
3.5.2.1. Đánh giá sự phù hợp của mô hình:
Để đo lường mức độ phù hợp của mô hình với thực tế nghiên cứu, chỉ số SRMR (Standardized Root Mean Square Residual) cần được xem xét. Theo Henseler






