Có TK 421 - Lợi nhuận sau thuế chưa phân phối.
Trường hợp lỗ, ghi:
Nợ TK 421 - Lợi nhuận sau thuế chưa phân phối.
TK 641, 642
Có 911 - Xác định kết quả kinh doanh
TK 632
TK 911
TK 511
Có thể bạn quan tâm!
-
Tài Khoản Sử Dụng Tài Khoản 711 – Thu Nhập Khác Bên Nợ: -
Phương Pháp Xác Định Giá Vốn Bán Hàng -
Các Nghiệp Vụ Phát Sinh Hạch Toán Chi Phí Thuế Tndn Hiện Hành -
Thuận Lợi, Khó Khăn Và Phương Hướng Phát Triển Thuận Lợi -
Minh Họa Một Số Nghiệp Vụ Phát Sinh Trong Kỳ -
Minh Họa Một Số Nghiệp Vụ Phát Sinh
Xem toàn bộ 129 trang tài liệu này.
Kết chuyển giá vốn hàng
bán
Kết chuyển doanh thu
thuần hoạt động SXKD
Kết chuyển CPBH,
CPQLDN
TK 711
Kết chuyển doanh thu
hoạt động khác
TK 635
TK 515
Kết chuyển chi phí tài
chính
Kết chuyển doanh thu
hoạt động tài chính
TK 811
TK 421
Kết chuyển chi phí hoạt
động khác
Kết chuyển lỗ
Kết chuyển lãi
Sơ đồ 2.10: Sơ đồ hạch toán TK xác định kết quả hoạt động kinh doanh
CHƯƠNG 3: GIỚI THIỆU CHUNG VỀ CÔNG TY TƯ VẤN THIẾT KẾ GIAO THÔNG VẬN TẢI
PHÍA NAM (TEDI SOUTH)
3.1. Thông tin chung về công ty Cổ phần Tư vấn Thiết kế Giao thông vận tải Phía Nam
Công ty Cổ phần Tư vấn Thiết kế Giao thông vận tải Phía Nam (gọi tắt là TEDI SOUTH) là một trong những đơn vị Tư vấn chuyên nghiệp hàng đầu trong lĩnh vực xây dựng công trình giao thông của cả nước. Công ty có tiền thân là Công ty Khảo sát Thiết kế Giao thông vận tải Phía Nam được thành lập theo Quyết định số 912/QĐ/TCCB-LĐ ngày 25 tháng 03 năm 1995 của Bộ Giao thông vận tải, số ĐKKD 102275 do Uỷ ban Kế hoạch Thành phố Hồ Chí Minh cấp ngày 29 tháng 12 năm 1995.
Ngày 31 tháng 12 năm 1995, công ty đổi tên thành Công ty Tư vấn Thiết kế GTVT phía Nam theo Quyết định số 4625/QĐ/TCCB-LĐvủa Bộ Giao thông vận tải.
Công ty thực hiện cổ phần hóa ngày 21 tháng 11 năm 2005 theo quyết định của Bộ Trưởng bộ Giao thông vận tải về việc phê duyệt phương án và chuyển Công ty Cổ phần Tư vấn Thiết kế GTVT Phía Nam thành công ty cổ phần.
Tháng 4 năm 2006, công ty chính thức trở thành Công ty Cổ phần Tư vấn Thiết kế GTVT Phía Nam, hoạt động theo giấy chứng nhận ĐKKD số 4103004591 do Sở Kế hoạch Đầu tư thành phố Hồ Chí Minh cấp ngày 10 tháng 04 năm 2006 và thay đổi lần thứ 7 ngày 10 tháng 09 năm 2012.
Vốn điều lệ: 32.784.000.000 đồng
Giấy chứng nhận đăng kí kinh doanh: số 0300422323
Địa chỉ trụ sở chính: 92 Nam Kỳ Khởi Nghĩa, Phường Bến Nghé, Quận 1, Thành phố Hồ Chí Minh
Điện thoại: (08) 38299988
Số fax: (08) 38292661
Email: tedisouth@hcm.vnn.vn
Website: www.tedisouth.com
3.2. Đặc điểm hoạt động kinh doanh của công ty Cổ phần Tư vấn Thiết kế GTVT Phía Nam
Hoạt động kiến trúc và tư vấn kỹ thuật có liên quan:
Hoạt động đo đạc bản đồ.
Thiết kế công trình giao thông (cầu, hầm, đường bộ,..). Thiết kế kỹ thuật công trình hạ tầng đô thị.
Thiết kế công trình cấp thoát nước đô thị. Thiết kế tổng mặt bằng xây dựng công trình.
Thiết kế kiến trúc công trình dân dụng và công nghiệp. Tư vấn xây dựng. Khảo sát địa chất, địa hình xây dựng công trình. Giám sát thi công xây dựng công trình giao thông (cầu, đường bộ).
Tư vấn quản lý chi phí. Thiết kế điện công trình đường dây và trạm. Thẩm tra dự án đầu tư và thẩm tra thiết kế.
Quản lý đầu tư dự án xây dựng công trình. Tư vấn đấu thầu. Tư vấn quản lý chất lượng, tư vấn đầu tư (trừ tư vấn tài chính, kế toán).
Tư vấn giám sát công tác xây dựng và hoàn thiện công trình giao thông đường sắt.
Lập báo cáo đánh giá tác động môi trường chiến lược và báo cáo đánh giá tác động mối trường.
Xây dựng công trình đường sắt, đường bộ.
Kinh doanh bất động sản, quyền sử dụng đất thuộc chủ sở hữu, chủ sử dụng hoặc đi thuê.
Tải hành khách đường bộ khác.
Kiểm tra và phân tích kỹ thuật.
Nghiên cứu và phát triển thực nghiệm khoa học tự nhiên và kỹ thuật.
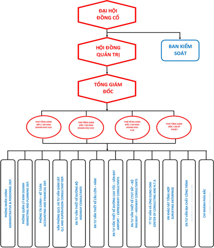
3.3. Cơ cấu
![]()
Đại hội đồng cổ đông
Là cơ quan có thẩm quyền cao nhất tại công ty, các cổ đông có quyền bỏ phiếu và tham dự đại hội cổ đông được tôt chức mỗi năm một lần. Đại hội cổ đông có quyền và nhiệm vụ: Thảo luận và thông qua các vấn đề như báo cáo tài chính hàng năm, báo cáo của ban kiểm soát về tình hình công ty, báo cáo của hội động quản trị…, có quyền ra quyết định thông qua các nghị quyết về phê chuẩn BCTC năm, số lượng các thành viên của Hội đồng quản trị, lựa chọn tổ chức kiểm toán…
![]()
Hội đồng quản trị
Là cơ quan có đầy đủ quyền hạn để thực hiện tất cả các quyền nhân danh công ty trừ những thẩm quyền thuộc về Đại hội đồng cổ đông. Hội đồng quản trị có quyền và nghĩa vụ: Quyết định kế hoạch phát triển và ngân sách hàng năm, bổ nhiệm và bãi bỏ các cán bộ quản lý công ty theo đề nghị của Tổng giám đốc điều hành và quyết định mức lương của họ, quyết định cơ cấu tổ chức của công ty.
![]()
Ban kiểm soát
Được Hội đồng quản trị tham khảo ý kiến về việc chỉ định công tác kiểm toán độc lập, kiểm tra các báo cáo hàng năm, thảo luận về những vấn đề khó khăn và tồn tại phát hiện từ các kết quả kiểm toán, xem xét những kết quả điều tra nội bộ và ý kiến phản hồi của ban quản lý.
![]()
Tổng giám đốc công ty
Là người đại diện pháp nhân cho công ty, do Đại hội đồng cổ đông bầu ra, chịu trách nhiệm mọi hoạt động của công ty như giao dịch với khách hàng, ký kết hợp đồng kinh tế, điều hành bộ máy quản lý công ty và có thẩm quyền bổ nhiệm, tuyển chọn nhân viên.
![]()
Các Phó Tổng giám đốc
Giúp Tổng giám đốc điều hành hoạt động của công ty theo sự phân công và ủy quyền của Tổng giám đốc, được nhân danh Tổng giám đốc giải quyết công việc thuộc lĩnh vực được phân công, theo dòi và cùng quyết định cũng như có những hành động khắc phục, xây dựng và thường xuyên cải tiến quy trình làm việc của các bộ phận.

Sơ đồ 3.1: Cơ cấu bộ máy quản lý
![]()
Các đơn vị trực thuộc
Hiện nay Công ty có 04 phòng quản lý và 06 đơn vị trực thuộc là chức năng đơn vị sản xuất của Công ty:
Các phòng quản lý gồm: phòng Nhân chính, phòng Quản lý kinh doanh (QLKD), phòng Tài chính kế toán (TCKT), Văn phòng Quản lý dự án (QLDA). Các phòng này có chức năng tham mưu, giúp việc giám đốc Công ty trong quản lý, điều hành công việc. Trưởng phòng, phó phòng do Tổng giám đốc Công ty bổ nhiệm, chịu trách nhiệm trước lãnh đạo Công ty về mọi công việc thuộc chức năng, nhiệm vụ của phòng.
Các đơn vị thuộc khối trực tiếp sản xuất trong Công ty bao gồm: Xí nghiệp Tư vấn thiết kế Cầu đường, Xí nghiệp Tư vấn thiết kế Đường Bộ, Xí nghiệp Tư vấn Địa chất công trình, Xí nghiệp Tư vấn công trình giao thông Sắt bộ, Trung tâm Tư vấn và ứng dụng công nghệ mới, Chi nhánh phía Bắc. Đây là các đơn vị trực thuộc công ty, hạch toán kinh doanh phụ thuộc, hoạt động theo sự phân cấp của Công ty.
3.4. Cơ cấu tổ chức kế toán tại công ty
![]()
Tổng quan về tổ chức bộ máy kế toán tại công ty
Kế toán trưởng: Là người đứng đầu phòng kế toán của toàn công ty, có quyền điều hành toàn diện công tác chuyên môn đối với nhân viên trong phòng kế toán, công việc cụ thể:
Tổ chức thực hiện đúng chế độ thể lệ kế toán thích hợp với điều kiện công ty
Là trợ lý kinh tế tổng hợp, giám đốc, tham mưu về quản lý tài chính đem lại hiệu quả kinh tế cho công ty.
Tổ chức và chịu trách nhiệm chính trong công tác kiểm tra các hoạt động tài chính của công ty.
Kế toán tổng hợp: Tổng hợp báo cáo quyết toán, kế toán kết quả kinh doanh, kế toán về tài sản cố định.
Kế toán tiền mặt: Theo dòi thu chi tiền mặt, công nợ, tạm ứng cá nhân, theo dòi bốn xí nghiệp của một trung tâm và phòng đường sắt, quyết toán bảo hiểm xã hội, kinh phí công đoàn
Kế toán thanh toán: Theo dòi các khoản phải thu, phải trả qua ngân hàng, ghi hóa đơn giá trị gia tăng, làm nhiệm vụ chuyển tiền, nhận tiền ở ngân hàng khi có các chứng từ hợp lệ.
Thủ quỹ: Theo dòi tình hình thu chi tiền mặt, tiền gửi, tiền vay ngân hàng, thực hiện thu chi hằng ngày, quản lý tiền mặt và các chứng KHOẢN có giá trị như tiền.
Kế toán trưởng
Kế toán tiền mặt
Kế toán thanh toán
Kế toán tài sản cố định
Kế toán tổng hợp
Thủ quỹ
Sơ đồ 3.2: Sơ đồ tổ chức bộ máy kế toán Công ty TEDI SOUTH
![]()
Chuẩn mực và chế độ kế toán áp dụng
Ngày 22 tháng 12 năm 2014, Bộ Tài chính đã ban hành Thông tư số 200/2014/TT/BTC (“ Thông tư 200”) hướng dẫn chế độ kế toán doanh nghiệp. Thông tư này thay thế cho Chế độ kế toán doanh nghiệp ban hành theo quyết định số 15/2006/QĐ-BTC ngày 20 tháng 03 năm 2006 (“Quyết định 15”) và Thông tư 244/2009/TT-BTC ngày 31 tháng 12 năm 2009 của Bộ Tài chính. Ban Giám đốc đã áp dụng Thông tư 200 trong việc lập và trình bày báo cáo tài chính.
![]()
Chính sách kế toán chủ yếu mà công ty áp dụng
Niên độ kế toán chính thức được tính từ ngày 01/01 đến ngày 31/12 hằng năm.
Đơn vị tiền tệ sử dụng trong ghi chép kế toán và nguyên tắc, phương pháp chuyển đổi các đồng tiền khác: VND- tỷ giá thực tế.
Phương pháp kế toán:
Hạch toán hàng tồn kho kê khai thường xuyên, giá gốc hàng tồn kho được xác định theo phương pháp bình quân gia quyền.
Nguyên tắc ghi tài sản cố định theo nguyên giá trừ đi hao mòn lũy kế và khấu hao theo đường thẳng.
Hạch toán ngoại tệ theo tỷ giá thực tế, xuất ngoại tệ theo phương pháp bình quân gia quyền cố định.
![]()
Hình thức sổ kế toán
Hính thức sổ kế toán áp dụng: Chứng từ ghi sổ
Các loại sổ:
Sổ cái
Sổ quỹ
Các sổ, thể kế toán chi tiết
Bảng kê, sổ theo dòi thuế
Trình tự ghi sổ kế toán theo hình thức kế toán ghi sổ Chứng từ ghi sổ:
Chứng từ kế toán hoặc Bảng kê chứng
từ kế toán cùng loại
CHỨNG TỪ GHI SỔ
Sổ, thẻ kế toán chi tiết
Sổ Cái
Bảng tổng hợp chi tiết
Bảng cân đối số phát sinh
BÁO CÁO TÀI CHÍNH
Sổ Quỹ
Sơ đồ 3.3: Hình thức sổ kế toán






