
Hình I.2. 16 Bình C2 trên màn hình điều khiển

Hình I.2. 17 Bình C2 trên giàn
Có thể bạn quan tâm!
-
Báo cáo thực tập cao đẳng nghề dầu khí - 4 -
Báo cáo thực tập cao đẳng nghề dầu khí - 5 -
Báo cáo thực tập cao đẳng nghề dầu khí - 6 -
Báo cáo thực tập cao đẳng nghề dầu khí - 8 -
Báo cáo thực tập cao đẳng nghề dầu khí - 9 -
Báo cáo thực tập cao đẳng nghề dầu khí - 10
Xem toàn bộ 113 trang tài liệu này.
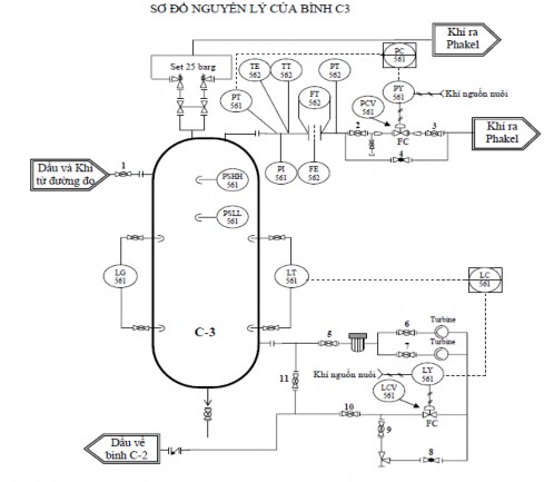
2.5.3. Bình C3
Bình chịu áp lực C3 hay còn gọi là bình đo được lắp ở Block 4 của giàn MSP, dùng để tách dầu và khí, đo lưu lượng dầu và khí của từng giếng khai thác. Bình C3 là bình tách dầu khí cấp I, nhận Dầu lẫn Khí từ các giếng cần đo, qua cụm phân dòng của giếng đó đi xuống đường đo phía dưới tại Block 1,2 rồi đi vào bình đo. Dầu sau khi được tách cấp I ở bình C3 sẽ đi qua đồng hồ đo lưu lượng dầu và sau đó được đẩy tiếp sang bình C2 để tách cấp II. Lượng khí đồng hành sau khi tách cấp I tại bình C3 sẽ được đưa qua đồng hồ để đo lưu lượng khí rồi đi qua bình C1 để vào hệ thống thu gom chung hoặc đốt ở fakel của giàn.
Những đặc tính cơ bản của bình tách C3 là :
- Áp suất làm việc cho phép của bình P = 16 KG/cm2
- Áp suất thử thủy lực của bình C1 Pttl = 20 KG/cm2
- Áp suất làm việc của van an toàn Pvat = 18,4 KG/cm2

Hình I.2. 18 Nguyên tắc hoạt động bình C3

Hình I.2. 19 Bình C3 trên màn hình điều khiển

Hình I.2. 20 Bình C3 trên giàn
2.5.4. Bình C4
Bình chịu áp lực C4 hay còn gọi là bình gọi dòng phục vụ cho công tác gọi dòng giếng khoan sau khi khoan hay sửa giếng. Chất lỏng từ các giếng sau khi khoan hay sửa giếng còn rất bẩn ( dầu lẫn dung dịch khoan, nước…). Hỗn hợp chất lỏng – khí từ giếng gọi dòng qua cụm phân dòng chuyển qua đường gọi dòng phía dưới tại Bloc-1,2 , rồi đi vào bình C4. Sau khi tách ở bình C4, khí được đốt ở fakel của giàn, chất lỏng bẩn (nướ c, dung dịch khoan…) được xả xuống biển, còn dầu sau khi tách được đẩy tiếp sang bình C2.
Những đặc tính cơ bản của bình tách C4 là :
- Áp suất làm việc cho phép của bình gọi dòng P = 12 kG/cm2
- Áp suất thử thủy lực của bình C4 Pttl = 15 kG/cm2
- Áp suất làm việc của van an toàn Pvat = 13,8 KG/cm2
- Dung tích của bình gọi dòng V = 5,2 m3
- Nhiệt độ thành lớn nhất T = 100oC

Hình I.2. 21 Nguyên tắc hoạt động bình C4

Hình I.2. 22 Bình C4 trên màn hình điều khiển

Hình I.2. 23 Bình C4 trên giàn
2.5.5. Bình V100
Khí gaslift cao áp (8-9 at) từ giàn MSP 4 chuyển đến sẽ được đưa vào bình V100 để xử lý lại ( tách các tạp chất và condensate để thu được khí khô) đồng thời cũng tăng áp suất cho khí gaslift lên 100at. Sau đó sẽ chuyển khí gaslift cao áp đến hệ thống phân phối khí.

Hình I.2. 24 Bình V-100 trên giàn
2.5.6. Bình tách áp suất thấp C5 (tách condensat)
Áp suất làm việc cho phép là 25at, đường kính là 500mm, thể tích chứa là 0.8m3. Trong quá trình khí tách ra từ bình chứa, có thể dầu vẫn còn lẫn trong khí. Do đó, trước khi khí được đưa ra đốt bỏ ở fakel, nó sẽ được tách ra khỏi lượng dầu này. Sau khí tách thì khí được đem đốt còn dầu đẩy trở lại bình chứa.

Hình I.2. 25 Bình C5 trên giàn
2.5.7. Bình tách khí và hệ thống làm sạch khí
Để tách khí mốt cách triệt để, tận thu dầu lẫn trong khí đồng thời lấy khí sử dụng, thì sau khi khí ra khỏi bình tách và bình chứa chúng sẽ q ua bình sấy khí. Dầu tách trở lại bình chứa còn khí sẽ qua một hệ thống làm sạch khí. Khí này không được đốt bỏ mà được sử dụng để điều khiển các van thủy lực và cung cấp khí nén cho máy diesel hoạt động. Hệ thống làm sạch có một đường dẫn ống nước kỹ thuật làm mát. Dòng khí và dòng nước làm mát đi ngược chiều nhau. Khí có nhiệt độ cao, khi gặp lạnh làm dầu và các chất bẩn lắng xuống khi về bình chứa. Khí tiếp tục đi vào bình tách nhiều tầng, bình này có tác dụng sấy khô khí. Khí đi vào phía dưới cùng của bình đó sẽ lên bậc tách thứ 2 và 3. Khí sau khi ra khỏi bình nó qua một thiết bị quay li tâm làm sạch khí thêm 1 lần nữa. Khí nặng sẽ xuống phía dưới về bình sấy còn khí sạch về nhánh dẫn. Nhánh này có thể dẫn ra fakel hay đi
vào hệ thống máy nén khí nguồn nuôi. Đường dẫn khí nén đến máy diesel có hai đường. Các nhánh đều có van điều chỉnh dòng chảy, có van chất lưu điều chỉnh lưu lượng về máy dầu. Trên bình này còn có van an toàn, khi khí quá áp suất cho phép thì van xả về fakel đốt bỏ. Hệ thống này còn có các van mim điều chỉnh lưu lượng khí trong bình. Dầu nhẹ (condensat) sẽ thoát ra ngoài ở đáy bình, khi ra nó qua một phin lọc.

Hình I.2. 26 Bình tách khí và hệ thống làm sạch khí
2.5.8. Trạm phân phối khí gaslift cho các giếng
Tuỳ thuộc vào lưu lượng khai thác để điều chỉnh các van mim mở bao nhiêu % nhằm điều chỉnh lưu lượng khí gaslift vào mỗi giếng.Ở mỗi đường ống đưa khí gaslift vào giếng thì có đồng hồ kiểm tra áp suất và đo lưu lượng. Condensate được tách ra thả vào giếng.






