2.4. Các đường ống công nghệ và chức năng
2.4.1. Các đường ống công nghệ chính

Hình I.2. 9 Các đường ống công nghệ chính
2.4.1.1. Đường xả
Dẫn dầu từ cụm manifold về bình chứa trong trường hợp khẩn cấp. Đây là một đường ống quan trọng trong quá trình thu gom. Khi có sự cố xảy ra, các đường ống chính và dự phòng không thể hoạt động được thì van an toàn sẽ nổ, toàn bộ dầu sẽ được đưa từ đường làm việc chính, qua đường xả và về bình 100. Ngoài ra, trong quá trình gọi dòng hay tiến hành đưa dầu về bình đo thì ta cũng có thể sử dụng đường xả.
Có thể bạn quan tâm!
-
Báo cáo thực tập cao đẳng nghề dầu khí - 3 -
Báo cáo thực tập cao đẳng nghề dầu khí - 4 -
Báo cáo thực tập cao đẳng nghề dầu khí - 5 -
Báo cáo thực tập cao đẳng nghề dầu khí - 7 -
Báo cáo thực tập cao đẳng nghề dầu khí - 8 -
Báo cáo thực tập cao đẳng nghề dầu khí - 9
Xem toàn bộ 113 trang tài liệu này.
2.4.1.2. Đường thu gom chính
Dầu khai thác từ đầu giếng , qua đường làm việc trên cây thông khai thác và dẫn vào đường làm việc chính trên cụm manifold. Trong trường hợp bình thường, các van khác thường đóng lại, chỉ có các van dẫn dầu về đường làm việc chính là được mở. Dòng dầu theo đường ống làm việc chính dẫn về bình tách C1.
2.4.1.3. Đường thu gom dự phòng
Đường làm việc này là phương án dự phòng cho đường ống thu gom chính.
Khi đường ống thu gom chính cần được bảo dưỡng hay gặp sự cố thì dầu sẽ chuyển sang đường ống phụ và cũng dẫn về bình tách. Đôi lúc do trên giàn có nhiều giếng cùng khai thác một lúc thì cả 2 đường ống sẽ cùng làm việc.

Hình I.2. 10 Đường thu gom dự phòng
2.4.1.4. Đường dẫn về bình đo
Theo lịch phân bố làm việc của từng giếng, người ta sẽ bố trí thực hiện đo lưu lượng khí dầu trong một giếng. Khi đó, người ta đóng các van vào các đường ống làm việc khác, chỉ mở van cầu trên đường xả để dẫn dầu vào đường đo.Từ bình đo,khí sẽ được tách ra, dầu thu được đi qua đồng hồ đo turbuquant để đo lưu lượng tức thời của giếng và lưu lượng này sẽ được báo về phòng điều khiển trung tâm. Khí thu được sẽ dẫn ra đốt bỏ ở phaken. Dầu thì được vẫn chuyển trở lại bình 100 để thực hiện tách khí sơ bộ rồi chuyển đi các giàn khác.
2.4.1.5. Đường dẫn về bình gọi dòng
Dùng để gọi dòng sản phẩm khi giếng được khoan hay sau khi giếng sửa
chữa. Đường gọi dòng có đường kính 108mm. Khi gọi dòng người ta thường bơm dung dịch nhẹ vào khoảng không vành xuyến. Thường người ta sử dụng đường tuần hoàn thuận để tiến hành gọi dòng. Trong quá trình gọi dòng thì đường ra thường có dầu, sản phẩm đi lên trong quá trình gọi dòng sẽ dẫn tới bình gọi dòng.Bình này cũng có tác dụng tách khí. Khí sau khi tách sẽ được đưa ra phakel để đốt, còn dầu sẽ được đưa về bình chứa.
2.4.2. Các đường ống công nghệ phụ
Hệ thống khai thác hiện tại của giàn MSP-8 có 3 đường công nghệ phụ: đường dập giếng, đường tuần hoàn thuận, đường tuần hoàn nghịch.

Hình I.2. 11 Các đường ống công nghệ phụ
2.4.2.1. Đường dập giếng
Có tác dụng dập giếng trong trường hợp xảy ra sự cố phun trào. Hiện nay ở một số giếng đường này nối với đoạn ống dẫn để thu hồi dầu về giếng. Đường kính ống là 102mm. Đường dập giếng được gắn với đầu giếng ở cấp ống chống nhỏ nhất. Trên đường này có một ống dẫn khí nối với cụm Manifold để xả về đường 100. Khi cần xả áp ở khoảng không vành xuyến cũng theo đường này về bình 100 trước khi đưa ra phakel đốt bỏ. Trên đường ống dập giếng có van một chiều để khi bơm dung dịch dập giếng thì nó chỉ cho lưu chất đi vào khoảng không vành xuyến mà không cho nó chảy ngược lại ống dẫn. Ngoài ra nó còn được lắp đặt một van thủy lực ở đầu dẫn vào giếng từ ống chung cho tất cả các
giếng, van có các thông số làm việc.
80/350. Van này được mở bằng dầu thủy lực. nó được điều khiển tự động, chỉ cần
ấn nút trên bảng điều khiền thì dầu thủy lực sẽ tác động vào van tự mở. Áp lực đóng mở van được cung cấp bởi một máy nén khí. Máy nén khí tạo áp lực trong acquy thủy lực nhỏ hơn 40at thì máy tự động bơm nén và khi đạt gần 60at thì nó sẽ tự ngừng hoạt động. Trong khoảng áp suất này thì acquy thủy lực sẽ tạo đủ áp lực đóng mở khi cần khi cần thiết. Máy nén khí hoạt động thường xuyên vì khí nén thường xuyên sử dụng cho việc khác nhau trên giàn. Nhờ van này mà chúng ta có thể tiến hành dập giếng được yêu cầu bằng cách mở van cho dung dịch dập giếng đi vào giếng đó. Đường dập giếng cò nhánh, mỗi nhánh đều có van. Đường này có thể cho ta dập giếng trong hoặc ngoài cần. Tùy theo yêu cầu và áp suất của vỉa mà chúng ta dùng các dung dịch dập giếng khác nhau. Thường dùng nước, trong trường hợp áp suất thủy tĩnh của cột nước tạo ra không đủ lớn thì người ta dùng dung dịch có tỷ trọng lớn hơn.
2.4.2.2. Đường tuần hoàn ngược
Được thiết kế đối diện với đường dập giếng. Nó thường được dùng khi
cần rửa giếng.Dung dịch rửa giếng sẽ được bơm vào khoảng ngoài ống khai thác và nó sẽ lên theo đường trong cần. Ở đầu đường dẫn vào mỗi giếng từ đường ống chung cho tất cả các giếng bao giờ cũng được gắn van, van có thông số làm việc 50/160. Tác dụng các van này là cũng hoàn toàn tương tự như các van ở đường dập giếng. Đướng kính ống là 76mm. Nếu cần thiết người ta có thể dùng đường tuần hoàn ngược để đóng giếng ở phía ngoài cần.
Đối với giếng khai thác bằng phương pháp gaslift thì người ta còn gắn một đoạn ống để nén khí trong quá trình khai thác và tất nhiên có van để đóng một đầu không cho khí nén xuống đi vào đường dẫn chung của đường tuần hoàn ngược.
Cả đường dập giếng và đường tuần hoàn nghịch đều không qua cụm Manifold. Chỉ có một đường dẫn khí xả từ đường dập giếng về cụm
Manifold như trình bày ở trên. Trên đường này có gắn van, khi tiến hành bơm dập giếng thì van này sẽ đóng lại.
2.4.2.3. Đường tuần hoàn thuận
Đường này dùng để gọi dòng sản phẩm hay rửa giếng. Khi cần rửa giếng thì người ta bơm dung dịch vào trong cần và đi lên phía ngoài khoảng không vành xuyến. Người ta gọi là rửa thuận. Trong trường hợp gọi dòng thì người ta phải bơm dung dịch nhẹ vào trong cần nhằm làm giảm áp suất cột dung dịch phía trên, tạo được sự chênh áp giữa vỉa và đáy giếng. Đường tuần hoàn thuận sẽ nối với cụm Manifold. Dung dịch tuần hoàn sẽ được bơm qua cây thông khai thác vào giếng. Đường kính ống là 76 mm.
Mỗi đường ống ngoài các van được đề cập còn có các loại van được lắp đặt với các thông số làm việc khác nhau.Nói chung cả 3 đường ống đều được nối vào 1 đương ống chung đến máy bơm. Đường ống này có đường kính là 89 mm.
2.5. Hệ thống các bình tách và bình chứa
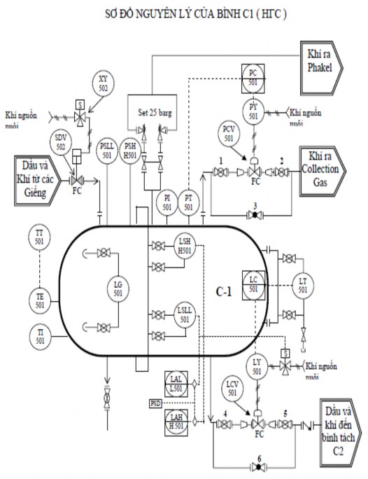
2.5.1. Bình C1
Bình chịu áp lực C1 hay còn gọi là bình tách НГС có chức năng nhiệm vụ là nhận trực tiếp sản phẩm (Dầu, khí, nước, v.v.) từ các giếng khai thác qua đường thu gom tại Block 1,2 , qua van SDV-502 và tách Dầu và Khí cấp I trong hệ thống công nghệ khai thác. Bình tách C1 được lắp đặt tại Block 03 của các Giàn cố định MSP thuộc XNKTDK. Dầu sau khi được tách cấp I ở bình C1 sẽ được đẩy tiếp sang bình C2 để tách cấp II . Dầu sau khi tách cấp II tại bình C2 sẽ được các máy bơm dầu bơm sang các giàn công nghệ trung tâm 2 và 3 để tách nước rồi mới bơm đi tàu chứa dầu hoặc cũng có thể bơm thẳng từ MSP đi tàu chứa. Lượng khí đồng hành sau khi tách cấp I tại bình C1 sẽ được đưa vào hệ thống thu gom chung và đưa sang các Giàn nén (Giàn nén Trung tâm – CCP hoặc Giàn nén Nhỏ – CGCS). Khí nén cáo áp được vận chuyển về bờ, một phần được sử dụng để khai thác các giếng bằng phương pháp GASLIFT.
Những đặc tính cơ bản của bình tách C1 là :
- Áp suất làm việc cho phép của bình: P = 22 kG/cm2
- Áp suất thử thủy lực của bình C1: Pttl = 27,5 kG/cm2
- Áp suất làm việc của van an toàn: Pvat = 25 KG/cm2

Hình I.2. 12 Nguyên tắc hoạt động bình C1

Hình I.2. 13 Bình C1 trên màn hình điều khiển

Hình I.2. 14 Bình C1 trên giàn
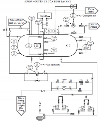
2.5.2. Bình C2
Bình chịu áp lực C2 hay còn gọi là bình 100 M3 có chức năng nhiệm vụ là nhận dầu và một lượng khí nhỏ từ bình C1, C3, C4 và từ đường xả tại Block 1,2 , tách dầu và khí cấp II trong hệ thống công nghệ khai thác dầu khí. Bình tách C2 được lắp đặt tại Block 03 của các MSP thuộc XNKTDK. Lượng dầu sau khi tách sẽ được các máy bơm dầu bơm vào đường ống vận chuyển Dầu chung. Khí thấp áp từ bình C1 sẽ được đốt tại fakel của giàn.
Những đặc tính cơ bản của bình tách C2 là :
- Áp suất làm việc cho phép của bình: P = 6 kG/cm2
- Áp suất thử thủy lực của bình C2: Pttl = 9 kG/cm2
- Áp suất làm việc của van an toàn: Pvat = 6,9 KG/cm2
- Dung tích của bình: V = 100 m3
- Nhiệt độ thành lớn nhất: T = 200oC

Hình I.2. 15 Nguyên tắc hoạt động bình C2






