(3) Cá tính và giá trị: Thương hiệu cũng có thể có những cá tính và giá trị tương tự như người, có thể được diễn tả bằng những khía cạnh: sự chân thành, sự sôi nổi, năng lực, sự tinh tế, và sự góc cạnh..
(4) Lịch sử, di sản và kinh nghiệm: thương hiệu có thể có những liên tưởng liên quan đến quá khứ và những sự kiện đáng nhớ trong lịch sử hình thành của nó. Loại liên tưởng này cũng có thể gắn với những kinh nghiệm hoặc quãng đời nổi bật của cá nhân, hoặc liên quan đến những hành vi và trải nghiệm trong quá khứ của bạn bè, gia đình và những người khác…Do đó, những liên tưởng này thường mang tính chất riêng có, dù đôi khi chúng có thể có điểm chung. Nếu không, những liên tưởng này có thể mang tính đại chúng và có thể được chia sẻ rộng rãi.
2.3 MỘT SỐ NGHIÊN CỨU TRƯỚC ĐÂY
Trong nghiên cứu “Ảnh hưởng của những nỗ lực tiếp thị đến hình ảnh thương hiệu và nhận biết thương hiệu”, tác giả Diệp Thị Phương Thảo (2011) sử dụng mô hình các yếu tố của marketing mix, bao gồm hình ảnh cửa hàng, cường độ phân phối, chi tiêu quảng cáo và giá khuyến mãi ảnh hưởng đến hình ảnh thương hiệu và nhận biết thương hiệu.

Hình 2. 2 - Mô hình ảnh hưởng của những nỗ lực tiếp thị đến hình ảnh thương hiệu và nhận biết thương hiệu của Diệp Thị Phương Thảo (2011)
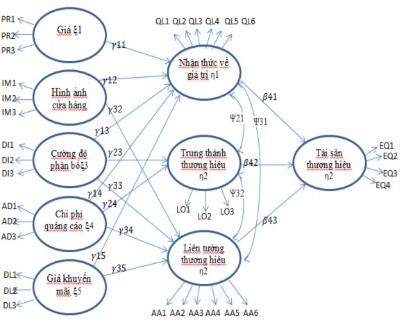
Một nghiên cứu khác của các tác giả: Boonghee Yoo, Naveen Donthu và Sungho Lee (2000) nghiên cứu ảnh hưởng của các yếu tố marketing mix, bao gồm giá, hình ảnh cửa hàng, cường độ phân phối, chi phí quảng cáo và giá khuyến mãi đến nhận thức về giá trị, trung thành với thương hiệu và liên tưởng thương hiệu.

Hình 2. 3 - Mô hình ảnh hưởng của các yếu tố của marketing mix đến nhận thức về giá trị, trung thành với thương hiệu và liên tưởng thương hiệu của Boonghee Yoo, Naveen Donthu và Sungho Lee (2000).
Một nghiên cứu dựa trên mô hình nghiên cứu của Kim & Hyun (2011), nghiên cứu “Hiệu quả từ chiến lược tiếp thị với hình ảnh doanh nghiệp và tài sản thương hiệu như một lợi thế cạnh tranh bền vững” của các tác giả: Alireza Amini, Mahdi Darani, Minoo Afshani, Zahra Amini (2012) về mối quan hệ giữa các nỗ lực
marketing, bao gồm kênh phân phối, giá, xúc tiến và dịch vụ sau bán hàng ảnh hưởng đến hình ảnh doanh nghiệp và nhận thức về giá trị, trung thành thương hiệu, liên tưởng thương hiệu.

Hình 2. 4 - Mô hình hiệu quả các những chiến lược tiếp thị với hình ảnh doanh nghiệp và tài sản thương hiệu như một lợi thế cạnh tranh bền vững của Alireza Amini, Mahdi Darani, Minoo Afshani, Zahra Amini (2012).
Tổng hợp một số nghiên cứu trước đây:
Bảng 2. 1 - Tổng hợp một số nghiên cứu trước đây:
Tác giả | Yếu tố marketing mix | Yếu tố đại diện của tài sản thương hiệu | Ngành nghiên cứu | Cỡ mẫu | |
1 | Diệp Thị Phương Thảo (2011) | - Hình ảnh cửa hàng, - Cường độ phân phối - Chi phí quảng cáo - Giá khuyến mãi | - Nhận biết thương hiệu - Hình ảnh thương hiệu | Yamaha, Honda, SYM, Suzuki | 235 |
2 | Boonghee Yoo, Naveen Donthu và Sungho Lee (2000) | - Hình ảnh cửa hàng, - Cường độ phân phối - Chi phí quảng cáo - Giá khuyến mãi - Giá | - Nhận thức về giá trị - Trung thành với thương hiệu - Liên tưởng thương hiệu | Adidas, Asics, LA Gear, Nike, Puma, Agfa, Fuji, Kodak, Samsung… | 196 |
3 | Alireza Amini, Mahdi Darani, Minoo Afshani, Zahra Amini (2012) | - Dịch vụ sau bán hàng - Kênh phân phối - Xúc tiến - Giá | - Nhận thức về giá trị - Trung thành với thương hiệu - Liên tưởng thương hiệu - Hình ảnh doanh nghiệp | Samsung tại thành phố Tehran | 317 |
Có thể bạn quan tâm!
-
Ảnh hưởng của một số yếu tố marketing mix lên liên tưởng thương hiệu của khách hàng tổ chức - Tình huống của Ngân hàng thương mại cổ phần Quân đội tại Tp.Hồ Chí Minh - 1 -
Ảnh hưởng của một số yếu tố marketing mix lên liên tưởng thương hiệu của khách hàng tổ chức - Tình huống của Ngân hàng thương mại cổ phần Quân đội tại Tp.Hồ Chí Minh - 2 -
Ảnh hưởng của một số yếu tố marketing mix lên liên tưởng thương hiệu của khách hàng tổ chức - Tình huống của Ngân hàng thương mại cổ phần Quân đội tại Tp.Hồ Chí Minh - 3 -
Thang Đo Được Sử Dụng Trong Mô Hình Nghiên Cứu -
Kiểm Tra Độ Tin Cậy Của Thang Đo -
Đánh Giá Thang Đo Bằng Hệ Số Tin Cậy Cronbach’S Alpha
Xem toàn bộ 115 trang tài liệu này.
Trong nghiên cứu của Diệp Thị Phương Thảo (2011) phân tích 235 bảng câu hỏi thu thập được từ các khách hàng của hãng xe Honda, SYM, Suzuki đã cho thấy quảng cáo và cường độ phân phối ảnh hưởng tích cực đến nhận biết thương hiệu. Quảng cáo và hình ảnh cửa hàng ảnh hưởng tích cực đến hình ảnh thương hiệu. Giá khuyến mãi ảnh hưởng tiêu cực đến hình ảnh thương hiệu. Vì theo định nghĩa của Keller (1991), Aaker (1993) và nhiều tác giả khác thì tổng hợp các liên tưởng thương hiệu sẽ tạo nên hình ảnh thương hiệu. Đồng thời, Keller (1991) và Aaker (1993) thường dùng hai khái niệm này để thay thế cho nhau nên đề tài này rất gần với nghiên cứu của tác giả. Do đó, nghiên cứu đã vận dụng đề tài này một cách linh hoạt và dùng khái niệm liên tưởng thương hiệu thay thế cho hình ảnh thương hiệu trong đề tài. Đây là một nghiên cứu cho ngành xe máy nên việc kết thừa nghiên cứu này để nghiên cứu trong lĩnh vực ngân hàng phải có những điều chỉnh phù hợp với đặc điểm của ngân hàng.
Trong nghiên cứu của Boonghee Yoo, Naveen Donthu và Sungho Lee (2000) phân tích 196 bảng câu hỏi là các khách hàng sử dụng 12 thương hiệu lớn như Adidas, Asics, LA Gear, Nike, Puma, Agfa, Fuji, Kodak, Samsung…đã cho thấy quảng cáo, hình ảnh cửa hàng, cường độ phân phối và giá có ảnh hưởng tích cực đến tài sản thương hiệu, giá khuyến mãi có ảnh hưởng tiêu cực đến tài sản thương hiệu, bao gồm liên tưởng thương hiệu, nhận thức về giá trị và trung thành với thương hiệu. Đây cũng là đề tài khá gần với nghiên cứu nên sẽ được vận dụng vào nghiên cứu này một cách có chọn lọc và việc kế thừa phải điều chỉnh cho phù hợp với đặc điểm của ngân hàng.
Trong nghiên cứu của Alireza Amini, Mahdi Darani, Minoo Afshani, Zahra Amini (2012) phân tích 317 bảng câu hỏi là các khách hàng sử dụng sản phẩm samsung tại thành phố Tehran đã cho thấy phân phối, giá, xúc tiến và dịch vụ sau bán hàng đều có ảnh hưởng tích cực đến hình ảnh cửa hàng và tài sản thương hiệu, bao liên tưởng thương hiệu, nhận thức về giá trị và trung thành với thương hiệu. Nghiên cứu này có thể giúp tác giả xem xét đề xuất thang đo liên tưởng thương hiệu .
2.4 MÔ HÌNH NGHIÊN CỨU
2.4.1 Đề xuất mô hình nghiên cứu
Dựa trên cơ sở lý thuyết và các mô hình nghiên cứu trên, cụ thể là thay thế thành phần hình ảnh thương hiệu thành liên tưởng thương hiệu và giữ lại 4 yếu tố của marketing mix, bao gồm hình ảnh cửa hàng, cường độ phân phối, chi phí quảng cáo và giá khuyến mãi trong mô hình nghiên cứu của Diệp Thị Phương Thảo (2011), loại bỏ yếu tố giá, nhận thức về giá trị và trung thành thương hiệu trong mô hình nghiên cứu của Boonghee Yoo, Naveen Donthu và Sungho Lee (2000), giữ lại yếu tố liên tưởng thương hiệu trong mô hình nghiên cứu của Alireza Amini, Mahdi Darani, Minoo Afshani, Zahra Amini (2012), tác giả đề xuất mô hình nghiên cứu như sau:

Hình 2. 5 – Đề xuất mô hình nghiên cứu
2.4.2 Các giả thuyết kỳ vọng về tác động của các yếu tố của marketing mix đến liên tưởng thương hiệu
Hình ảnh cửa hàng (hình ảnh chi nhánh/phòng giao dịch)
Việc thiết kế và quản lý kênh phân phối là một công cụ marketing quan trọng góp phần gia tăng liên tưởng thương hiệu, giúp cho sản phẩm đến với người tiêu dùng một cách hiệu quả nhất (Srivastava và Shocker, 1991). Đặc biệt, đối với các
ngân hàng thì việc phân phối thông qua hệ thống chi nhánh/phòng giao dịch có tác động rất lớn đến liên tưởng thương hiệu. Liên tưởng của khách hàng sẽ theo chiều hướng tích cực đối với những cửa hàng có hình ảnh đẹp hơn là đối với những cửa hàng có hình ảnh xấu (Dodds và các cộng sự, 1991). Một cửa hàng đẹp luôn thu hút được sự chú ý, được khách hàng viếng thăm và giao dịch thường xuyên. Hình ảnh cửa hàng sẽ cung cấp cho khách hàng sự hài lòng, kích thích sự truyền miệng tích cực từ người này qua người khác (Rao và Monroe, 1989; Zeithaml, 1988). Do đó, phân phối thông qua hệ thống các cửa hàng với hình ảnh đẹp sẽ tạo ra liên tưởng tích cực hơn việc phân phối thông qua các cửa hàng với một hình ảnh không đẹp.
Giả thuyết 1: Hình ảnh cửa hàng (hình ảnh chi nhánh/phòng giao dịch) có tác động tích cực đến liên tưởng thương hiệu
Cường độ phân phối
Việc phân phối được thực hiện thông qua một số lượng các trung gian phân phối. Phân phối là chuyên sâu khi sản phẩm được đặt trong một số lượng lớn các cửa hàng phủ khắp thị trường. Nhằm nâng cao hình ảnh sản phẩm, nhận được sự hỗ trợ lớn từ nhà bán lẻ và đáp ứng được nhu cầu thị trường, các doanh nghiệp thường có xu hướng phân phối độc quyền hoặc có chọn lọc chứ không phải phân phối rộng khắp, điều này khá phù hợp với đặc điểm phân phối của ngân hàng. Qua đó, người tiêu dùng sẽ cảm thấy hài lòng vì sản phẩm trong hệ thống trung gian phân phối đáp ứng được tối đa nhu cầu của khách hàng (Ferris, Oliver và De Kluyver, 1989; Smith, 1992).
Ngoài ra, việc phân phối qua số lượng lớn các trung gian phân phối sẽ làm giảm thời gian mà khách hàng tìm kiếm sản phẩm dịch vụ, cung cấp sự tiện lợi khi khách hàng mua và làm cho khách hàng dễ dàng có được các dịch vụ liên quan tới sản phẩm. Khi hệ thống các trung gian phân phối tăng, khách hàng sẽ có nhiều thời gian, sự tiện ích về địa điểm và cảm nhận được nhiều giá trị hơn đối với sản phẩm, dịch vụ. Kết quả giá trị sẽ gia tăng do việc giảm thời gian và công sức khách hàng
thực hiện để có được sản phẩm, dịch vụ. Giá trị gia tăng dẫn đến khách hàng hài lòng hơn về sản phẩm dịch vụ mà họ đã chọn, theo đó liên tưởng thương hiệu theo chiều hướng tích cực cũng tăng lên.
Giả thuyết 2: Cường độ phân phối có tác động tích cực đến liên tưởng thương hiệu
Chi tiêu quảng cáo
Chi tiêu quảng cáo có tác động tích cực đến việc tạo ra liên tưởng thương hiệu cho khách hàng (Boulding, Lee và Staelin, 1994; Chay và Tellis, 1991; Johnson, 1984; Lindsay, 1989; Maxwell, 1989). Quảng cáo là một tín hiệu gợi ý bên ngoài quan trọng cho chất lượng sản phẩm (Milgrom và Roberts, 1986), chi tiêu nhiều cho quảng cáo cho thấy các công ty đang đầu tư mạnh để thương hiệu được liên kết tới bộ nhớ của khách hàng, trong đó hàm ý sản phẩm có chất lượng cao. Do đó, chi phí quảng cáo có ảnh hưởng tích cực đến liên tưởng thương hiệu (Cobb-Walgren, Beal và Donthu, 1995), qua đó đóng một vai trò quan trọng trong việc gia tăng liên tưởng thương hiệu. Lịch trình quảng cáo lặp đi lặp lại làm gia tăng xác suất mà thương hiệu được xem xét, được gợi nhớ, làm cho khách hàng nghĩ tới thương hiệu đó như một thói quen và cuối cùng là đơn giản hóa sự lựa chọn thương hiệu (Hauser và Wernerfeldt, 1990). Khi người tiêu dùng cảm nhận được doanh nghiệp nỗ lực cao trong quảng cáo, điều này tạo thành một chỉ số niềm tin rằng người phụ trách tiếp thị có sản phẩm đó (Kirmani, Amna và Wright, 1989). Các chi phí quảng cáo có tác động tích cực, không chỉ đối với tài sản thương hiệu mà còn trên mỗi thành phần của nó: lòng trung thành thương hiệu, nhận biết thương hiệu, nhận thức về giá trị và liên tưởng thương hiệu (Cobb-Walgren, Rúp và Donthu, 1995). Những thương hiệu đạt được kiến thức thông qua truyền thông tiếp thị và đầu tư quảng cáo là công cụ quảng cáo chính cho các sản phẩm trong thị trường tiêu dùng (Villarejo và Sánchez, 2005). Do đó, việc chi một số tiền lớn cho quảng cáo có tác động tích cực đến liên tưởng thương hiệu (Shimp, 1997).
Giả thuyết 3: Chi tiêu quảng cáo có tác động tích cực đến liên tưởng thương hiệu






