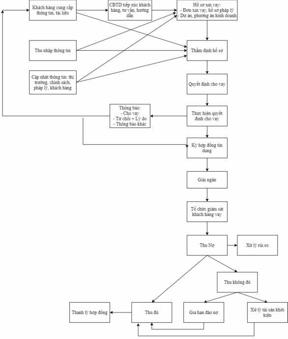
Bước 2: Phân tích cho vay
Phân tích cho vay là phân tích khả năng hiện tại và tương lai của khách hàng về sử dụng vốn, khả năng hoàn trả và thu hồi vốn lẫn lãi. Mục đích của bước này là tìm ra các tình huống có thể gây ra rủi ro và kiểm tra tính trân thực của hồ sơ. Các nguồn thông tin có thể phân tích như: các tài liệu thuyết minh về việc vay vốn như giấy phép kinh doanh, phương án sản xuất...; các tài liệu kế toán; các thông tin phi tài chính và thông tin tài chính;...
Bước 3: Quyết định cho vay
Trên cơ sở quyết định của hội đồng thẩm định cho vay, CBTD có trách nhiệm thông báo cho khách hàng về quyết định cho vay hoặc từ chối cho vay, tùy vào kết quả phân tích và thẩm định. Nếu chấp nhận cho vay, CBTD sẽ hướng dẫn khách hàng ký kết hợp đồng. Nếu từ chối vay, ngân hàng sẽ có văn bản trả lời và giải thích lý do không cho vay.
Bước 4: Giải ngân
Giải ngân là khâu tiếp theo sau khi hợp đồng được ký kết, ngân hàng phát tiền
vay cho khách hàng trên cơ sở mức vay trong hợp đồng.
Bước 5: Giám sát khoản vay
Giám sát khoản vay là khâu quan trọng nhằm đảm bảo số tiền cho vay được sử dụng đúng mục đích, đúng tiến độ, quá trình sản xuất diễn ra thuận lợi... mục đích của giám sát khoản vay là ngăn chặn được ý đồ sử dụng khoản vay không hợp lý của khách hàng và kịp thời đưa ra biện pháp xử lý nếu phát hiện rủi ro có thể xảy ra.
Bước 6: Thu nợ
Có thể bạn quan tâm!
-
Thực trạng hoạt động cho vay khách hàng cá nhân tại Ngân hàng Thương mại cổ phần Quân đội – Chi nhánh Huế - 1 -
Thực trạng hoạt động cho vay khách hàng cá nhân tại Ngân hàng Thương mại cổ phần Quân đội – Chi nhánh Huế - 2 -
Tổng Quan Về Hoạt Động Cho Vay Khách Hàng Cá Nhân Tại Ngân Hàng -
Các Nhân Tố Ảnh Hưởng Đến Hoạt Động Cho Vay Khách Hàng Cá Nhân Của Ngân Hàng Thương Mại. -
Thực Trạng Cho Vay Khách Hàng Cá Nhân Tại Ngân Hàng Thương Mại Cổ Phần Quân Đội -
Tình Hình Tài Sản, Nguồn Vốn Của Ngân Hàng Tmcp Quân Đội –Chi Nhánh Huế Năm 2017 - 2019
Xem toàn bộ 91 trang tài liệu này.
Nếu khách hàng hoàn trả đủ khoản vay cả gốc và lãi cho ngân hàng thì ngân hàng sẽ tiến hành thanh lý hợp đồng. Ngược lại, nếu khách hàng chưa có khả năng chi trả ngân hàng sẽ tiến hành gia hạn đáo nợ hoặc xử lý tài sản khởi kiện theo quyền được hưởng của ngân hàng dựa trên hợp đồng ký kết và quy định của nhà nước.
Bước 7: Thanh lý hợp đồng
Các khoản vay khi đến hạn ngân hàng sẽ tiến hành thanh lý hợp đồng.
Sơ đồ 2. 1: Sơ đồ Quy trình cho vay của ngân hàng thương mại

(Nguồn: Giáo trình Nghiệp vụ ngân hàng thương mại – PGS.TS. Nguyễn Thị Mùi, 2008)
1.2.5.Vai trò của hoạt động cho vay khách hàng cá nhân
Đối với NHTM
Dưới áp lực cạnh tranh giữa các ngân hàng ngày càng gay gắt, do đó các ngân hàng đã xác định cho mình chiến lược ngân hàng bán lẻ, trong đó có hoạt động cho vay KHCN. Hoạt động cho vay KHCN nói riêng và nghiệp vụ bán lẻ của ngân hàng nói chung sẽ góp phần làm tăng thị phần, đưa hình ảnh của ngân hàng đến với đông đảo khách hàng, cung cấp cho khách hàng danh mục sản phẩm đa dạng, phục vụ tối đa nhu cầu của khách hàng. Từ đó, mở rộng mối quan hệ với đa dạng khách hàng, đa dạng hóa hoạt động kinh doanh, phan tán rủi ro và gia tăng lợi nhuận.
Đối với khách hàng là người đi vay:
Cùng với sự phát triển kinh tế và hội nhập quốc tế, nhu cầu của khách hàng là cá nhân ngày càng tăng cao về đời sống tinh thần và phát triển trong hoạt động sản xuất kinh doanh của mình. Vì vậy, hoạt động cho vay KHCN của NHTM giải quyết tốt nhu cầu cấp bách về vốn trong kinh doanh và nâng cao khả năng sản xuất, sự cạnh tranh; nâng cao đời sống khách hàng, giúp họ được hưởng một mức sống cao hơn dù chưa đủ khả năng chi trả ở hiện tại.
Đối với nền kinh tế
Hoạt động tín dụng KHCN, có tác dụng tích cực trong việc kích cầu tiêu dùng, tạo hiệu ứng hoạt động sản xuất kinh doanh được diễn ra liên tục, tăng quy mô sản xuất. Chính điều này đã làm cho toàn bộ quá trình sản xuất, trao đổi, phân phối và tiêu dùng nhanh chóng hiệu quả, đây là dấu hiệu của sự phát triển nền kinh tế. Khi nền kinh tế phát triển kéo theo đời sống của nhân dân cũng được nâng cao, đảm bảo an sinh xã hội.
1.3. Hiệu quả hoạt động cho vay khách hàng cá nhân
1.3.1.Sự cần thiết của việc thúc đẩy hiệu quả cho vay khách hàng cá nhân
Hiệu quả cho vay khách hàng cá nhân có ảnh hưởng đến kết quả kinh doanh của ngân hàng, để đánh giá hiệu quả cho vay khách hàng của một ngân hàng ta phải tìm hiểu sự cần thiết trong việc đánh giá hiệu quả hoạt động cho vay khách hàng cá nhân.
Một là, đẩy mạnh hiệu quả hoạt động cho vay khách hàng cá nhân là một nhân tố quyết định sự phát triển của NHTM.
Hiệu quả hoạt động cho vay KHCN được nâng cao sẽ làm tăng khả năng sinh lời cho ngân hàng do giảm được sự chậm trễ, chi phí nghiệp vụ, chi phí quản lý và các chi phí khác nếu không thu hồi được vốn. Đồng thời, đẩy mạnh hiệu quả hoạt động cho vay KHCN sẽ đảm bỏ khả năng thanh toán, nâng cao uy tín của ngân hàng và nâng cao thế mạnh của ngân hàng trong cạnh tranh.
Hai là, đẩy mạnh hoạt động cho vay KHCN là sự cần thiết để nâng cao chất
lượng cuộc sống, ổn định xã hội.
Cùng với sự phát triển kinh tế, nhu cầu vay vốn của khách hàng cũng tăng, đặc biệt là KHCN. Do đó, hoạt động cho vay ngày càng phát triển nhằm cung cấp các phương tiện giao dịch đáp ứng mọi nhu cầu của xã hội. Chính vì vậy, hiệu quả của hoạt động cho vay KHCN ngày càng được quan tâm. Thông qua nguồn vốn cho vay các cá nhân, hộ gia đình sản xuất kinh doanh giúp họ tạo công ăn, việc làm, nâng cao mức sống và ổn định thu nhập góp phần làm ổn định xã hội.
1.3.2.Các chỉ tiêu phản ánh hiệu quả hoạt động cho vay khách hàng cá nhân
1.3.2.1. Các chỉ tiêu định tính
Thứ nhất, uy tín của ngân hàng. Một ngân hàng có uy tín sẽ có khả năng thu hút nhiều khách hàng. Đồng thời, nếu một ngân hàng có số lượng khách hàng đông đảo và là những khách hàng có uy tín thì đó là một dấu hiệu cho thấy hiệu quả tín dụng của ngân hàng là khả quan. Ngoài ra, ngân hàng phải thực sự trở thành bạn của khách hàng, sẵn sàng giúp đỡ, chia sẻ khó khăn với khách hàng. Ngân hàng cũng có thể là người cung cấp các thông tin bổ ích về thị trường, về tiến bộ khoa học công nghệ cho khách hàng.
Thứ hai là chất lượng của khách hàng vay vốn:
Bảo đảm sự tồn tại và phát triển của ngân hàng, tức là hoạt động cho vay phải mang lại cho ngân hàng thu nhập đủ để trang trải các chi phí liên quan và có lãi, hạn chế thấp nhất nguy cơ rủi ro.
Khách hàng phải tuân thủ đúng các nguyên tắc vay vốn. Mục đích sử dụng vốn vay đã kí kết trong hợp đồng tín dụng (HĐTD) đã được cả hai bên phân tích và đánh giá kĩ lưỡng cả về hiệu quả, tính khả thi cũng như mức độ phù hợp với chính sách phát triển kinh tế – xã hội chung của ngành, địa phương và của cả nước. Ngoài ra, sự năng động, nhạy bén trong kinh doanh của khách hàng và sự giúp đỡ hiệu quả của ngân hàng sẽ tạo điều kiện để khách hàng đạt lợi nhuận cao nhất và đó chính là điều kiện để khách hàng thực hiện đầy đủ nghĩa vụ trả nợ, bảo đảm sự tồn tại và phát triển của ngân hàng.
Cuối cùng, sự ổn định của nền tài chính quốc gia. Sự ổn định của nền tài chính
– tiền tệ quốc gia giúp nâng cao năng lực sản xuất, năng lực công nghệ cho doanh
nghiệp, giải quyết công ăn việc làm, tăng thu nhập, nâng cao mức sống dân cư.
1.3.2.2. Các chỉ tiêu định lượng
1.3.2.2.1. Nhóm chỉ tiêu về quy mô
a. Doanh số cho vay (DSCV)
Doanh số cho vay là chỉ tiêu phản ánh số tiền ngân hàng thương mại đã giải ngân cho khách hàng vay vốn dựa trên cơ sở hợp đồng cho vay trong một thời kỳ nhất định. Chỉ tiêu này thể hiện quy mô đầu tư vốn cho nền kinh tế của ngân hàng trong thời kỳ đó và được tính toán như sau:
DSCV trong kỳ = Dư nợ cho vay cuối kỳ – Dư nợ cho vay đầu kỳ + DSTN trong kỳ
Tỷ trọng doanh số cho vay khách hàng cá nhân (tỷ trọng DSCV KHCN):
Tỷ trọng DSCV KHCN =
DSCV KHCN
Tổng doanh số cho vay
x 100%
Dựa vào chỉ tiêu này, ngân hàng có thể biết được doanh số cho vay khách hàng cá nhân chiếm bao nhiêu phần trăm so với tổng doanh số cho vay của ngân hàng thương
mại trong từng thời kì nhất định. Tỷ lệ này càng cao càng thể hiện rò sự chú ý vào việc phát triển tín dụng khách hàng cá nhân của ngân hàng thương mại trong nền kinh tế.
b. Doanh số thu nợ (DSTN)
Doanh số thu nợ là chỉ tiêu phản ánh tất cả các khoản vốn gốc mà ngân hàng thương mại thu được từ khách hàng trong một thời kì nhất định kể cả vốn thanh toán khi kết thúc hợp đồng vay vốn hay vốn gốc thanh toán một phần và được tính toán như sau:
DSTN trong kì = Dư nợ cho vay đầu kì – Dư nợ cho vay cuối kì + DSCV trong kỳ
ô
Tỷ trọng doanh số thu nợ khách hàng cá nhân:
Tỷ trọng DSTN KHCN = Tổng doanh s
DSTN KHCN
thu nợ
x 100%
Chỉ tiêu này phản ánh tỷ trọng doanh số thu nợ KHCN trong tổng doanh số thu nợ của ngânn hàng. Tỷ lệ này càng cao thể hiện công tác thu nợ KHCN của ngân hàng ngày càng được cải thiện và việc thắt chặt công tác thẩm định cho vay ngay từ ban đầu nhằm hạn chế rủi ro.
c. Dư nợ cho vay (DNCV)
Dư nợ cho vay là chỉ tiêu phản ánh số tiền mà ngân hàng thương mại đã giải ngân cho khách hàng nhưng chưa thu lại được vào một thời điểm nhất định (thường là cuối kỳ kinh doanh). Trong đó, dư nợ cho vay cuối kì được tính như sau:
DNCV cuối kỳ = DNCV đầu kỳ + DSCV trong kỳ – DSTN trong kỳ
Thông thường, chỉ số dư nợ cho vay cao chứng tỏ ngân hàng thương mại cho vay nhiều, uy tín ngân hàng thương mại tương đối tốt, có khả năng thu hút được khách hàng. Ngược lại, nếu dư nợ cho vay thấp thì chứng tỏ ngân hàng thương mại còn yếu kém về khả năng mở rộng và phát triển hoạt động tín dụng, khả năng marketing của ngân hàng thương mại kém. Mặc dù vậy, không thể chỉ dựa vào chỉ
tiêu này để đánh giá tình hình tín dụng của ngân hàng thương mại, mà nó phải được xem xét trong mối quan hệ với mức độ an toàn và tính lành mạnh của các khoản vay.
Tỷ trọng dư nợ cho vay khách hàng cá nhân:
DNCV KHCN
Tỷ trọng DNCV KHCN = Tổng dư nợ cho va x 100%
y
Dựa vào chỉ tiêu này, ngân hàng sẽ biết được dư nợ cho vay khách hàng cá nhân chiếm bao nhiêu phần trăm so với tổng dư nợ ngân hàng thương mại trong từng thời kỳ nhất định.Tỷ lệ này càng cao càng thể hiện sự chú ý phát triển mở rộng cho tín dụng khách hàng cá nhân của ngân hàng thương mại trong nền kinh tế.
Nếu chỉ tiêu này tăng liên tục qua nhiều thời kì có thể nói rằng dư nợ cho vay khách hàng cá nhân đang có xu hướng tăng. Dù vậy, khi đánh giá chúng ta cần xem xét cả số tương đối và số tuyệt đối để có cái nhìn toàn diện.
1.3.2.2.2. Nhóm chỉ tiêu tăng trưởng
a. Tốc độ tăng trưởng DSCV
Tốc độ tăng trưởng DSCV(%) =
DSCV năm nay DSCV năm trước
DSCV năm trước
x 100%
Chỉ tiêu này dùng để so sánh tốc độ tăng trưởng tín dụng qua các năm nhằm đánh giá khả năng cho vay, tìm kiếm khách hàng và đánh giá tình hình thực hiện kế hoạch tín dụng của ngân hàng thương mại. Nếu như các nhân tố khác cố định thì tỷ lệ này càng cao phản ánh việc mở rộng cho vay của ngân hàng càng tốt, ngược lại nếu tỷ lệ này thấp chứng tỏ hoạt động của ngân hàng là chưa tốt.
b. Tốc độ tăng trưởng dư nợ cho vay
Tốc độ tăng trưởng DNCV =
DNCV năm nay DNCV năm trước
DNCV năm trước
x 100%
Chỉ tiêu này dùng để so sánh tăng trưởng dư nợ cho vay qua các năm nhằm đánh giá khả năng mở rộng và phát triển cho vay của ngân hàng thương mại.
Dư nợ cho vay cao và tăng trưởng thường phản ánh khả năng mở rộng cho vay hay mở rộng thị phần của ngân hàng khá hiệu quả. Ngược lại, dư nợ cho vay thấp phản ánh ngân hàng không có khả năng mở rộng hoạt động tín dụng hay khả năng tiếp thị của ngân hàng chưa tốt. Tuy nhiên, không thể đánh giá chỉ tiêu này một cách độc lập hoàn toàn mà cần phải kết hợp các chỉ tiêu khác để đánh giá một cách chính xác nhất.
1.3.2.2.3. Nhóm chỉ tiêu rủi ro
a. Chỉ tiêu nợ xấu
Nợ xấu là loại nợ thuộc nhóm 3 đến nhóm 5 trong 5 nhóm nợ được phân loại theo Văn bản hợp nhất 22/VBHN – NHNN 2014, bao gồm nợ dưới tiêu chuẩn, nợ nghi ngờ và nợ có khả năng mất vốn.
Theo theo Văn bản hợp nhất 22/VBHN – NHNN 2014, các nhóm nợ được phân nhóm như sau:
Nhóm 1 (nợ đủ tiêu chuẩn)
Khách hàng đang nợ trong hạn và được đánh giá có khả năng thu hồi đầy đủ
cả gốc và lãi đúng hạn.
Khách hàng đang bị nợ quá hạn dưới 10 ngày và vẫn được đánh giá có khả năng
thu hồi đầy đủ gốc và lãi bị quá hạn và khoản lãi và gốc trong thời hạn còn lại.
Nhóm 2 (Nợ cần chú ý)
Khách hàng bị nợ quá hạn từ 10 - 90 ngày.
Khách hàng được gia hạn nợ lần đầu.
Nhóm 3 (Nợ dưới tiêu chuẩn)
Khách hàng nợ quá hạn từ 91 đến 180 ngày.






