ra có sự biến đổi liên tục làm cho các tín hiệu dễ bị nhiễu khi hoạt động, vì vậy chế tạo mạch lặp điện áp để tránh sự nhiễu trước khi đưa tín hiệu tới pic là điều cần thiết.
Cũng giống như đã trình bày về cảm biến, mạch sẽ nhận được các tín hiệu như:3.9 và 1.1 V khi quay trái, quay phải và ở vị trí trung gian là 2.5 V

Hình 4.9 Mạch lặp điện áp tín hiệu
Mạch hiển thị tín hiệu.
Mạch hiển thị được thiết kế nhằm mục đích giúp cho sự nhận biết tín hiệu hay mứcthay đổi khác nhau giữa các tín hiệu của các mạch giả tín hiệu dưới dạng số. Và thể hiện chiều quay của vô lăng, khi chúng ta quay trái hay quay phải,
Có thể bạn quan tâm!
-
Cấu Tạo Và Hoạt Động Của Các Bộ Phận. -
Các Hư Hỏng Thường Gặp Và Cách Khắc Phục. -
Thiết kế chế tạo mô hình hệ thống lái trợ lực điện - 8 -
Thiết kế chế tạo mô hình hệ thống lái trợ lực điện - 10 -
Thiết kế chế tạo mô hình hệ thống lái trợ lực điện - 11
Xem toàn bộ 92 trang tài liệu này.

Hình 4.10 Mạch hiển thị tín hiệu

Hình 4.11 Mạch in hiển thị tín hiệu

Hình 4.12 Mạch hiển thị thực tế
Đặc biệt mạch dùng led 7 đoạn để hiển thị và các IC như: 74LS138,74LS47, dùng để chốt và lọc tín hiệu để hiển thị số một cách tối ưa nhất, tiết kiệm chân cho led khi đưa vào pic.
Hầu như tất cả các mạch điện điều khiển đều có mạch reset hay còn gọi là nút reset, khi nhấn nút thì nó cho phép mạch bắt đầu lại từ đầu .nghĩa là các tín hiệu vào hay tín hiệu suất đều thể hiện lại từ đầu.

Hình 4.13 Mạch reset
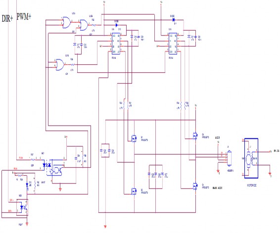
Mạch công suất .
Hệ thống lái trợ lực điện bằng motor DC hiện nay khá phổ biến ở thị trường việt nam nhưng để thiết kế mạch điều khiển mô tơ hoạt động được không những cung cấp điện áp 12V mà phải tính toán dòng điện cho phù hợp với mô tơ.
Với hãng Suzuki dùng motor với dòng tương đối lớn để kích motor trợ lực thông qua cơ cấu trung gian trục vít–bánh vít, để đạt được điều đó việc tính toán và thiết kế mạch công suất với 4 mosfet có nhiệm vụ thiết lập mạch cầu H có thể đáp ứng dòng khoảng 10A–40A là nhất thiết.

Hình 4.14 Mạch công suất

Hình 4.15 Mạch công suất thực tế
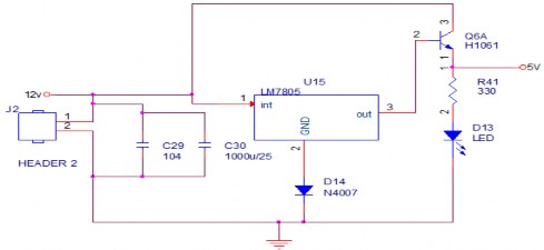
Mạch nguồn.
Mạch nguồn là bộ phận không thể thiếu trong bất kỳ mạch điều khiển nào, sở dĩ chế tạo mạch nguồn là vì: Các linh kiện trên thị trường việt nam luôn có sự khác nhau về nguồn điện cung cấp và tùy vào thiết kế mạch cho thiết bị khác nhau, dẫn đến khác nhau về nguồn cung cấp,nhưng để khắc phục được điều đó thì mô hình được thiết kế mạch cho từng cụm mạch trong mạch điều khiển, có nhiều kiểu thiết kế mạch tăng áp, hạ áp, sử dụng IC như: LM7805 ,LM7809, hay LM7905, LM7909, ở đây mô hình dùng IC LM7805 cho hạ điện áp từ 12V-5V

Hình 4.16 Mạch nguồn 5V
Cổng nối
Cổng nối dùng để kết nói chân từ mạch điện ra ngoài mạch và ngược lại từ ngoài vào trong mạch thông qua chân của cổng nối. Ở đây mô hình được minh họa cho cổng 4 chân nhận dòng tín hiệu từ bên ngoài vào mạch.

Hình 4.17 Cổng nối
Sơ đồ mạch điều khiển

Hình 4.18 Mạch điều khiển

Hình 4.19 Mạch điều khiển thực tế.
Với các lưa đồ: Quay, Đèn và Ngắt sẽ minh họa cho quá trình điều khiển từ lúc bắt đầu đến lúc kết thúc, sẽ giúp cho người đọc có cách nhìn tổng quan hơn về hệ thống.
Lưu đồ tổng quát mô hình: Chú giải:
- Đường màu xanh thể hiện tín hiệu điều khiển động cơ.
- Đường màu đen thể hiện tín thể bằng LED. Thể hiện tín hiệu không thực hiện quay mô tơ.
- Đường màu vàng thể hiện vòng tuần hoàn của chu kỳ hoạt động.





