Đây là thương hiệu đầu tiên tôi nghĩ đến khi có ý định lựa chọn tour Đà Nẵng - Hội An | TH1 | Zaeema và Hassan (2016) |
Tôi cảm thấy tin tưởng khi lựa chọn tour Đà Nẵng - Hội An 3N2Đ của Du lịch Đại Bàng | TH2 | Zaeema và Hassan (2016) |
Du lịch Đại Bàng mang lại cho tôi sự đảm bảo, tin cậy và an toàn | TH3 | Zaeema và Hassan (2016) |
Quyết định mua | ||
Tôi quyết định mua tour Đà Nẵng - Hội An 3N2Đ vì tour này đáp ứng được nhu cầu của tôi | QD1 | Zaeema và Hassan (2016) |
Tôi thấy quyết định mua tour Đà Nẵng - Hội An 3N2Đ của mình là hoàn toàn đúng đắn | QD2 | Zaeema và Hassan (2016) |
Tôi sẽ giới thiệu tour Đà Nẵng - Hội An 3N2Đ cho bạn bè, người thân của mình | QD3 | Zaeema và Hassan (2016) |
Có thể bạn quan tâm!
-
Nghiên cứu các yếu tố ảnh hưởng đến quyết định mua của du khách đối với tour Đà Nẵng – Hội An 3N2Đ của Công ty cổ phần Truyền thông quảng cáo và Dịch vụ du lịch Đại Bàng - 2 -
Lý Luận Về Quyết Định Mua Tour Du Lịch Của Khách Hàng: -
Các Nhân Tố Ảnh Hưởng Đến Quyết Định Lựa Chọn Sản Phẩm Du Lịch: -
Tình Hình Kết Quả Hoạt Động Kinh Doanh Của Ctcpttqcdlđb -
Kiểm Định Độ Tin Cậy Của Thang Đo Các Nhân Tố Ảnh Hưởng Đến Quyết Định Mua Tour Đà Nẵng – Hội An 3N2Đ -
*chuẩn Chủ Quan + 0.207*dịch Vụ Giá Trị Gia Tăng + 0.207*uy Tín Thương Hiệu
Xem toàn bộ 105 trang tài liệu này.
CHƯƠNG II: CÁC YẾU TỐ ẢNH HƯỞNG ĐẾN QUYẾT ĐỊNH MUA CỦA DU KHÁCH ĐỐI VỚI TOUR ĐÀ NẴNG – HỘI AN 3N2Đ CỦA CÔNG TY CỔ PHẦN TRUYỀN THÔNG QUẢNG CÁO VÀ DU LỊCH ĐẠI BÀNG.
2.1. Tổng quan về CTCPTTQCDLĐB
2.1.1. Giới thiệu chung về công ty
Tên công ty: CÔNG TY CỔ PHẦN TRUYỀN THÔNG QUẢNG CÁO VÀ DU LỊCH ĐẠI BÀNG (EAGLE TOURIST)
Địa chỉ
Trụ sở chính: 115 Phạm Văn Đồng, phường Vỹ Dạ, thành phố Huế Các chi nhánh của công ty:
o Chi nhánh Quảng Bình: 39 Trương Pháp, thành phố Đồng Hới
o Văn phòng giao dịch Huế: 24 Chu Văn An, thành phố Huế
o Văn phòng giao dịch Đà Nẵng: 250 Thanh Thủy, Quận Hải Châu, thành phố Đà Nẵng
Điện thoại: 1800545460
Email: booking@dulichdaibang.com Website: https://dulichdaibang.com/
https://vinavivu.com/
Logo công ty:

Hình 6. Logo công ty
(Nguồn: phòng Marketing, CTCPTTQCDLĐB)
2.1.2. Quá trình hình thành và phát triển
Công ty cổ phần Truyền thông quảng cáo và Dịch vụ du lịch Đại Bàng thành lập ngày 25 tháng 10 năm 2012. Trải qua 8 năm hình thành và phát triển, với tầm nhín và sứ mệnh đúng đắn dựa trên những giá trị cốt lòi bền vững, Công ty Cổ phần truyền thông quảng cáo và dịch vụ du lịch Đại Bàng – Eagle Tourist đã trở thành thương hiệu du lịch uy tín tại Huế cung như khu vực miền Trung.
2.1.3. Tầm nhìn, sứ mệnh và giá trị cốt lòi.
Tầm nhìn: Chúng tôi sẽ là công ty hoạt động sâu và rộng trong lĩnh vực hospitality. Chúng tôi sẽ là một trong mười công ty du lịch lớn nhất Việt Nam vào năm 2025 và sẽ kinh doanh tốt tất cả các mảng trong ngành dịch vụ. Và lúc này chi nhánh của chúng tôi sẽ có mặt tại các thị trường trọng điểm trên thế giới. Nhân viên của chúng tôi là sự tinh túy về kiến thức, kỹ năng, đạo đức, trách nhiệm. Chúng tôi luôn đảm bảo chế độ cho nhân sự một cách tốt nhất và luôn là công ty có chế độ đãi ngộ nhân sự tốt nhất Việt Nam. Kinh doanh gắn liền với làm từ thiện luôn là tôn chỉ hoạt động của chúng tôi.
Sứ mệnh: Chúng tôi mang đến cho khách hàng những trải nghiệm văn hóa địa phương với giá rẻ nhất. Chúng tôi sẽ nâng cao giá trị các địa điểm du lịch tại Việt Nam và những nơi chúng tôi đưa khách đến. Chúng tôi tìm mọi cách để nâng cao giá trị của đối tác với triết lý “win – win”. Chúng tôi miệt mài làm việc để xây dựng một thương hiệu du lịch Việt Nam mang tầm quốc tế. Mọi nguồn lực của chúng tôi sẽ tập trung đầu tư vào con người và công nghệ. Chúng tôi kinh doanh để tạo ra những điều tốt đẹp cho cộng đồng Việt Nam và cộng đồng những nơi chúng tôi đến.
Giá trị cốt lòi:
- Công nghệ: Luôn là công ty dẫn đầu về việc áp dụng những công nghệ tốt nhất vào công việc.
- Con người quốc tế: Mỗi nhân viên công ty đều có thể làm Giám đốc – làm Đại sứ quốc tế cho công ty.
- Chuyên nghiệp: Cung cấp cho khách hàng những dịch vụ tốt nhất với giá rẻ nhất và tốc độ nhanh nhất.
- Kỷ luật: Làm cho được những gì đã cam kết – những gì mình đã nói – những gì công ty đã đề ra.
- Hợp tác: Tất cả các thành viên trong công ty luôn hợp tác với nhau để hoàn thành công việc một cách tốt nhất. Luôn trao đổi kinh nghiệm, thông tin để tất cả đều giỏi. Công ty luôn mở rộng cánh cửa hợp tác với tất cả các đối tác khách hàng có thiện chí. Sáng tạo: Luôn đánh cao mọi ý tưởng cho dù ý tưởng đó như thế nào.
2.1.4. Lĩnh cực hoạt động của doanh nghiệp:
Công ty hoạt động kinh doanh trong hai lĩnh vực truyền thông quảng cáo và dịch vụ du lịch, nhân viên của công ty là đội ngũ nhân sự trẻ, được đào tạo bài bản, nhạy bén trong công việc, tích cực trau dồi các kiến thức mới để áp dụng và công việc.
Bộ phần truyền thông quảng cáo không ngừng đưa ra những giải pháp mới để hỗ trợ cho bộ phận du lịch hoạt động trơn tru. Phát triển theo hướng thương mại điện tử đòi hỏi phải làm việc khoa học và gắn kết giữa hai bộ phận.
Bộ phận lữ hàng du lịch là bộ phận hoạt động chính của công ty đóng vai trò chủ lực trong chiến lược phát triển kinh doanh của công ty. Về sản phẩm dịch vụ, bên cạnh các sản phẩm du lịch truyền thống như hệ thống các tour Di sản miền Trung, các tour miền Nam, miền Bắc và tour nước ngoài thì công ty còn đi đầu trong việc xây dựng và khai thác thành công các tour du lịch độc đáo như du lịch cộng đồng khám phá văn hóa dân tộc Cơ Tu tại Nam Đông và Tour hoàng hôn phá trên phá Tam Giang (Thừa Thiên Huế) nổi bật với dự án E-Park Tam Giang Lagoon – khu vui chơi giải trí nằm trên hệ thống đầm phá lớn nhất Đông Nam Á. Với Du Lịch Đại Bàng – Eagle Tourist, mọi nhu cầu khách hàng đều được đáp ứng, những tour du lịch trong và ngoài nước được khởi hành hàng ngày do công ty tổ chức và phối hợp. Ngoài ra, Du Lịch Đại Bàng còn có các dịch vụ hỗ trợ như đặt vé máy bay, đặt phòng khách sạn, xe bus…
Hiện tại Công ty cổ phần truyền thông quảng cáo và dịch vụ du lịch Đại Bàng đã được cấp giấy phép lữ hành quốc tế là đơn vị đi đầu trong việc tổ chức các chương trình du lịch quốc tế như: Du lịch Hàn Quốc, Du Lịch Nhật Bản, Du Lịch Thái Lan, Du lịch Singapore – Malaysia, Du lịch Hoa Kỳ, các chương trình du lịch châu Âu.
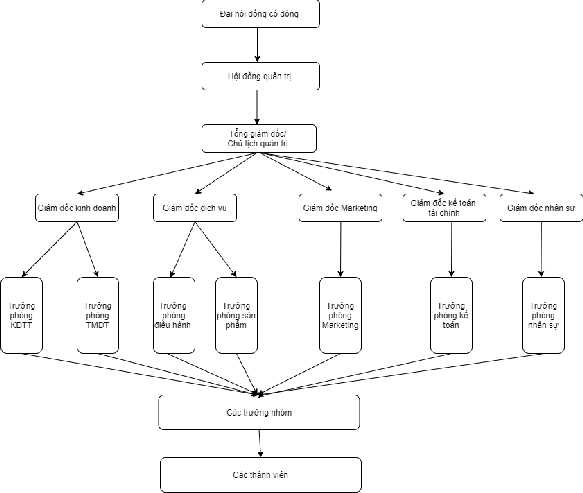
Cơ cấu tổ chức

Hình 7. Cơ cấu tổ chức
(phòng nhân sự CTCPTTQCDLĐB)
Chức năng của các phòng ban:
Phòng giám đốc: Là một bộ phận nòng cốt, chủ đạo của Công ty. Chịu trách nhiệm về mọi mặt hoạt động của công ty trước Hội đồng các thành viên và pháp luật hiện hành. Phòng giám đốc Công ty du lịch Đại Bàng được du khách và nhân viên trong công ty tin tưởng tuyệt đối bởi phòng luôn sẵn sàng đáp ứng những nhu cầu về chất lượng dịch vụ tốt nhất cho du khách. Phòng giám đốc còn là đơn vị chịu trách nhiệm về công tác đối ngoại, cân nhắc, ra những quyết định liên quan tới chủ trương, chính sách, mục tiêu và chiến lược của Công ty. Đồng thời, đề xuất các chiến lược kinh doanh cũng như phát triển thị trường tiêu thụ trong và ngoài nước.
Phòng kinh doanh thị trường: Phòng Kinh doanh là bộ phận tham mưu, giúp việc cho Tổng giám đốc về công tác bán các sản phẩm và dịch vụ của Công ty; công tác nghiên cứu và phát triển sản phẩm, phát triển thị trường; công tác xây dựng và phát triển mối quan hệ khách hàng. Chịu trách nhiệm trước Tổng giám đốc về các hoạt động đó trong nhiệm vụ, thẩm quyền được giao. Theo dòi, hỗ trợ, tổng hợp báo cáo cho Ban Tổng Giám đốc về tình hình hoạt động của toàn công ty và các hợp đồng góp vốn liên doanh. Xây dựng kế hoạch, chiến lược kinh doanh theo tháng, quý, năm. Giám sát và kiểm tra chất lượng công việc, sản phẩm của các bộ phận khác nhằm mang đến khách hàng chất lượng dịch vụ cao. Có quyền nghiên cứu, đề xuất với lãnh đạo các chiến lược kinh doanh. Nghiên cứu đề xuất, lựa chọn đối tác đầu tư liên doanh, liên kết. Nghiên cứu về thị trường, đối thủ cạnh tranh.
Phòng thương mại điện tử: Phòng có chức năng chính là tiếp cận các khách hàng trên Internet. Tổ chức tiếp cận qua các chương trình quảng cáo đã chạy trước đó. Phát triển các hệ thống website bán hàng, tìm kiếm khách hàng thông qua các kênh bán hàng của công ty như facebook, website, phát triển hệ thống CTV. Tạo doanh thu lợi nhuận và quản lý hệ thống website, fanpage của công ty.
Phòng dịch vụ khách hàng: Phòng dịch vụ khách hàng bao gồm hai bộ phận chính là bộ phận điều hành và chăm sóc khách hàng, bộ phận điều hành chuyên điều hành các hoạt động về tour và điều hành xe du lịch, xe cho thuê, bộ phận chăm sóc khách hàng chuyên thực hiện các hoạt động hỗ trợ, cung cấp thông tin cho các khách hàng, thực hiện các công việc sau khi khách hàng sử dụng các dịch vụ đồng thời đây cũng là bộ phận chuyên cung cấp thông tin về khách hàng tiềm năng cho các bộ phận khác và đưa ra các ý tưởng để công ty đưa ra các chiến lược sắp tới.
Phòng marketing: Phòng có các chức năng chính là quản trị các website của công ty, đăng tải các bài viết về du lịch, kinh nghiệm du lịch, ẩm thực du lịch, đăng các chương trình tour, dịch vụ do sale và điều hành đưa nội dung để thu hút sự quan tâm của đông đảo du khách, SEO các từ khóa lên Top. Bên cạnh đó, phòng còn liên kết chặt chẽ với các phòng ban trong công ty thành một thể thống nhất để sẵn sàng đăng tin chào bán tour, dịch vụ và nghiên cứu xúc tiến trao đổi link với nhiều Website
có uy tín, có chất lượng… Ngoài ra, phòng còn có chức năng là chuyên tạo lập, thiết kế và cũng tham gia vào quản trị web cho công ty, thực hiện chạy các chương trình quảng cáo, hay các hoạt động online marketing, tổ chức sự kiện quảng bá của công ty. Phòng cũng kiêm chức năng thiết kế đồ họa như các banner, các băng rôn quảng cáo, các chương trình, các tour… để quảng bá, giới thiệu cho khách hàng.
Phòng kế toán: bộ phận kế toán có chức năng thực hiện những công việc về nghiệp vụ chuyên môn tài chính kế toán theo đúng quy định của nhà nước về chuẩn mực kế toán, nguyên tắc kế toán. Theo dòi, phản ánh sự vận động của vốn kinh doanh của công ty dưới mọi hình thái và cố vấn cho ban lãnh đạo về các vấn đề liên quan. Tham mưu cho ban giám đốc về chế độ kế toán và những thay đổi của chế độ qua từng thời kỳ trong hoạt động kinh doanh.
Phòng nhân sự: bộ phận nhân sự có chức năng nhiệm vụ nghiên cứu, hoạch định tài nguyên nhân sự, tuyển dụng, đào tạo và phát triển, quản trị lương bổng, tương quan lao động, dịch vụ và quỹ phúc lợi, y tế và an toàn lao động trong toàn doanh nghiệp. Ngoài ra, còn có nhiệm vụ nhắc nhở các nhân viên thực hiện đúng các quy định của công ty về thời gian, trang phục …
2.1.5. Tình hình nhân sự
Bảng 2. Tình hình nhân sự
Năm 2017 | Năm 2018 | Năm 2019 | So sánh 2018/2017 | So sánh 2019/2018 | |||||||
SL | Tỷ lệ % | SL | Tỷ lệ % | SL | Tỷ lệ % | +/- | % | +/- | % | ||
Tổng số lao động | 50 | 100 | 56 | 100 | 61 | 100 | 6 | 112 | 5 | 108.9 | |
Giới tính | Nam | 26 | 52 | 27 | 48.2 | 29 | 47.5 | 1 | 103.8 | 2 | 107.4 |
Nữ | 24 | 48 | 29 | 51.8 | 32 | 52.5 | 5 | 133.3 | 3 | 110.3 | |
Trình độ | Đại học | 42 | 84 | 45 | 80.4 | 48 | 78.7 | 3 | 107.1 | 3 | 106.7 |
Cao đẳng, Trung cấp | 8 | 16 | 11 | 19.6 | 13 | 21.3 | 3 | 137.5 | 2 | 118.2 | |
(phòng nhân sự CTCPTTQCDLĐB)
Có thể thấy số lượng nhân viên làm việc tại Công ty CP TTQC & DVDL Đại Bàng tăng liên tục qua từng năm. Điều này cho thấy công ty đang trong quá trình phát triển thêm và mở rộng quy mô. Theo bảng trên, tổng số lao động năm 2018 tăng 12% so với năm 2017, năm 2019 so với năm 2018 tăng 8,9%. So với một vài công ty du lịch khác trên địa bàn tỉnh Thừa Thiên Huế thì tình hình thay đổi lao động của công ty giai đoạn 2017 - 2019 là không lớn do công ty đã đi vào hoạt động khá lâu.






