ra. Sự suy giảm của công nghệ thông tin đã làm gia tăng tốc độ di chuyển của các thành phần chất lượng cao hơn của chuỗi giá trị từ các CM đến các địa điểm chi phí thấp, bị chi phối bởi nhu cầu chi phí hiệu quả của các công ty đầu tàu.
1.1.2. Phân công lao động trong mạng lưới sản xuất công nghiệp điện tử
Có thể nói trong bất cứ PNs nào cũng có sự xuất hiện của các các công ty đầu tàu và các nhà cung cấp. Thông thường, các công ty đầu tàu trong ngành điện tử là những nhà lắp ráp cuối cùng. Nhưng sự phân chia các nhà cung cấp lại phức tạp hơn các ngành khác rất nhiều. Các nhà cung cấp có thể sản xuất các linh kiện phụ tùng một cách độc lâp rồi bán chúng ra thị trường. Họ cũng có thể là những nhà thầu phụ, các nhà sản xuất theo hợp đồng. Việc sản xuất của các nhà cung cấp phụ thuộc vào thiết kế, yêu cầu kĩ thuật của các công ty đầu tàu hay các công ty lắp ráp cuối cùng. Tuy nhiên, tùy vào các đặc điểm của ngành, của từng linh kiện, phụ tùng mà các loại nhà sản xuất theo hợp đồng lại được chia nhỏ tiếp.
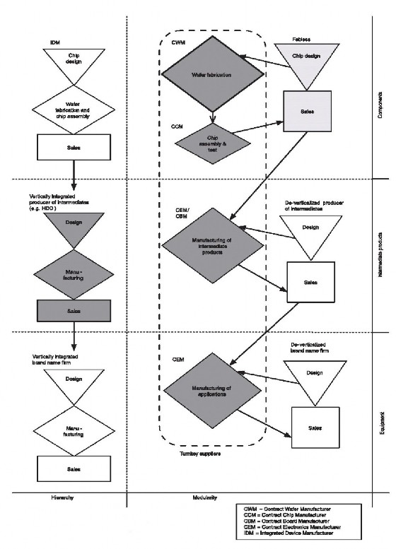
GPNs có sự phân công lao động dựa trên chuyên môn hóa cao độ theo chiều dọc và đặc trưng riêng của từng ngành công nghiệp. Trong công nghiệp điện tử quy trình sản xuất được chia ra 3 mảng chính là: sản xuất các linh kiện (bao gồm các miếng bán dẫn, con chip và các vi mạch), sản xuất bán thành phẩm (ổ đĩa, card âm thanh, bảng mạch in (PCB: printed circuit board), cuối cùng là sản xuất thiết bị hoàn chỉnh.
Linh kiện quan trọng nhất là Chip điện tử, nó có rất nhiều kích cỡ với chi phí sản xuất và mức độ phức tạp rất khác nhau bởi vì nó được sản xuất để có thể tích hợp với nhiều thiết bị khác nhau như: máy tính, điện thoại di động, máy nghe nhạc mp3, lò vi sóng và cả robot công nghiệp. Ngành công nghiệp bán dẫn sản xuất ra những con chip điện tử. Việc sản xuất các linh kiện bán dẫn phải trải qua một quy trình phức tạp từ thiết kế, chế tạo các khuôn đúc (mask) để tạo ra wafer bằng silicon. Có thể xem Mask là cái khuôn đúc vi mạch lên tấm silicon. Một con chip cần tới khoảng 20 đến 30 mask. Cuối cùng chip sẽ được cắt rời (mỗi tấm wafer 300mm có thể tạo được khoảng 90 con chip Pentium IV) [13]. Việc sản
xuất wafer cũng cần một lượng vốn lớn, công nghệ phức tạp cần phải có những nhà máy đủ lớn để đạt được hiệu quả kinh tế theo quy mô, từ đó tiết kiệm chi phí sản xuất. Chính vì vậy tầm quan trọng của ngành công nghiệp bán dẫn không chỉ ở quy mô của nó mà còn vì nó tạo ra những linh kiện không thể thiếu trong các thiết bị điện tử. Các con chip là sản phẩm cuối cùng trong công nghiệp bán dẫn, nhưng lại là đầu vào của việc sản xuất thiết bị và lắp ráp và nó là một sản phẩm vô cùng quan trọng trong công nghiệp điện tử.
Một vài sản phẩm điện tử chỉ là bán thành phẩm bởi vì nó chỉ là các thiết bị phải kết hợp với nhau chứ không phải là một thiết bị đầu cuối hoàn chỉnh. ví dụ ổ đĩa, card âm thanh hay bảng mạch in (PCBs: printed ciruit boards) có mặt trong hầu hết các thiết bị. Hầu hết các sản phẩm này được dùng để lắp ráp thành thiết bị hoàn chỉnh, chỉ có một số ít được bán ra để người tiêu dùng tự nâng cấp máy tính.
Bên trái hình 5 mô tả quy trình sản xuất chuyên môn hóa theo chiều dọc, còn bên phải chỉ ra các loại nhà sản xuất theo hợp đồng ứng với mỗi khâu. Tầng cao nhất là các nhà sản xuất các thiết bị tích hợp - IDM (intergrated device manufactures) chuyên thiết kế và sản xuất các linh kiện bán dẫn tại chính nhà máy của mình (ví dụ như Intel). Tầng ở giữa là các nhà sản xuất bán thành phẩm (thí dụ hãng sản xuất ổ cứng Seagate). Cuối cùng ở cấp độ thấp nhất là các nhà sản xuất thiết bị tạo ra thương hiệu (ví dụ như Dell), họ lắp ráp các linh kiện, phụ tùng vào với nhau tạo nên một sản phẩm hoàn thiện. Các nhà sản xuất theo hợp đồng được chia ra nhiều loại phụ thuộc vào đặc điểm của các linh kiện, phụ tùng. Trong trường hợp công nghiệp điện tử thì có các loại nhà sản xuất theo hợp đồng là: CWMs – nhà sản xuất wafer theo hợp đồng, CCMs – nhà sản xuất chip theo hợp đồng, CEMs – nhà sản xuất thiết bị theo hợp đồng, CBMs – nhà sản xuất bảng mạch theo hợp đồng. Tuy nhiên ở khâu cuối cùng có thể GPNs không cần đến các CEMs, mà là các công ty cung cấp dịch vụ lắp ráp.
Hình 5: Mạng lưới sản xuất trong công nghiệp điện tử

Nguồn: Ingeborg Vind & Niels Fold, 2007
CMs đóng vai trò vô cùng quan trọng trong chuỗi giá trị. Giá trị sản xuất của CMs chiếm từ 15-20 % tổng giá trị tăng thêm trong ngành công nghệ thông tin [34]. Các công ty này có lợi nhuận lên đến hàng tỷ đô la. Những đối thủ canh tranh nặng kí nhất của họ là những nhà thầu phụ khác chủ yếu ở Đài Loan, là người lắp ráp sản phẩm cho các BLs, nhưng vẫn giữ thiết kế sản phẩm của riêng mình (thí dụ các công ty sản xuất máy tính xách tay bán sản phẩm dưới các thương hiệu Dell, Compad….). Các nhà thầu phụ quy mô nhỏ không hề bị biến mất. Hầu hết các công ty nhỏ đều tập trung vào các khu vực có chi phí sản xuất thấp đóng vai trò là nhà cung cấp các thiết bị tiêu chuẩn giá rẻ cho các CMs và BLs.
Với sự phân công lao động như trên chúng ta có thể thấy được chuỗi sản xuất phức tạp bao gồm rất nhiều sản phẩm riêng lẻ. Thí dụ, trong quy trình sản xuất một chiếc điện thoại đi động tại một công ty hàng đầu EU, công ty đã chuyển đổi toàn bộ quá trình sản xuất của mình cho các CMs. CMs quản lý các khâu sản xuất đơn giản, hoàn thiện sản phẩm (lắp ráp cuối cùng, phần mềm ứng dụng, kiểm tra) và các công tác hậu cần khi vận chuyển đến thị trường Châu Âu. Cuối cùng CMs điều hành một trung tâm hoàn thiện sản phẩm lớn tại Hungary với công suất lên tới 7 triệu thiết bị cầm tay mỗi năm. Trung tâm này nhận cấc thiết bị cầm tay chưa được cài phần mềm từ nhà máy của CMs tại Nam Trung Quốc. Các nhà sản xuất Trung Quốc lắp ráp bảng mạch, lắp ráp thiết bị, bao gồm cả các chức năng hỗ trợ như các miếng plastic đính kèm. Các bảng mạch phức tạp được lấy từ các CMs ở Trung Quốc với sự hỗ trợ của những kĩ sư tại nhà máy ở Đức. Những thiết bị đó được chuyển tới trung tâm ở Hungary để cài đặt phần mềm theo yêu cầu của các công ty hay các nhà bán lẻ. Mỗi thiết bị đều được cài đặt phần mềm với ngôn ngữ phù hợp với từng yêu cầu cụ thể của mỗi khách hàng. Sau khi đóng gói, các thiết bị này được đưa tới 15 nước khác nhau ở EU.
1.1.3. Sự phát triển của mạng lưới sản xuất toàn cầu trong công nghiệp điện tử
Khối lượng sản xuất phụ tùng trong công nghiệp điển tử toàn cầu ngày càng tăng lên đáng kể. Năm 2005, doanh thu ngành fabless (thiết kế chip lập trình)
đạt 18% tổng doanh thu ngành công nghiệp bán dẫn toàn cầu [37]. Năm 2002, 19% tổng sản lượng wafer toàn cầu do các CWM sản xuất và tỷ trọng sản xuất của các nhà sản xuất theo hợp đồng tăng nhanh hơn sự phát triển của ngành [59]. Năm 2006 theo số liệu của IC Insights, ngành công nghiệp bán dẫn tăng trưởng 8% trong khi sản lượng do các nhà sản xuất wafer theo hợp đồng làm ra tăng tới 32%. Năm 2004 tổng giá trị thiết bị điện tử toàn cầu đạt 1 nghìn tỷ USD trong đó các CEM đóng góp 18%(1). Như vậy chúng ta có thể thấy sản xuất bán dẫn ngày càng đóng vai trò quan trọng trong công nghiệp điện tử. Khoảng 80% công ty trong ngành công nghiệp này lựa chọn hình thức sản xuất không nhà máy, tức là chỉ đảm nhiệm khâu thiết kế, còn thuê ngoài toàn bộ hoạt động sản xuất chip.
Trong mạng lưới sản xuất công nghiệp điện tử, Châu Á nổi lên là một vùng trung tâm của hoạt động sản xuất. Hệ thống sản xuất của các CM chính ở Châu Á vô cùng phức tạp, với các cụm công nghiệp lớn tập trung ở Malaysia, Thái Lan, Trung Quốc và Trụ sở chính của các MNCs và một vài nhà máy nhở ở Singapore, Hong Kong, Đài Loan, Nhật Bản. Flextronics, nhà sản xuất theo hợp đồng lớn nhất thế giới, đã có một mạng lưới phức tạp ở Châu Á (bảng 1). Flextronics đã có trụ sở chính cho khu vực Châu Á đặt tại Singaore (với danh nghĩa là trụ sở chính toàn cầu) và 25 cơ sở khác khắp Châu Á. Các nhà máy tại Châu Á thuê tới 50 000 công nhân (hơn một nửa số lao động của Flextronics toàn cầu), diện tích sản xuất rộng trên 1 km2 hơn 3/4 tổng diện tích của tập đoàn (thông tin từ công ty 2003). Hai trung tâm sản xuất chính tập trung ở Singapore và miền nam Malaysia và khu Pearl River Delta (PRD) miền nam Trung Quốc, cùng với các nhà máy khác ở các khu công nghệ cao ở Trung Quốc (Thượng Hải, Nam Ninh, Bắc Kinh) và Malaysia (Kuala Lumpur, Penang). Hơn thế, Felextronincs còn có rất nhiều nhà
máy sản xuất của các nhà cung cấp chính về các bộ phận plastic, nắp kim loại, và các trung tâm thiết kế. Các công đoạn sản xuất chính chỉ tập trung ở một số nhà máy nắm giữ kĩ thuật công nghệ. Miền nam Malaysia đã đặc biệt tập trung vào sản phẩm máy in, các nhà máy PRD tập trung vào các thiết bị điện tử và thông tin
1 Technology Forecasters, Purchasing.com, 2005
di động, Thượng Hải là các thiết bị cơ sở cho viễn thông. Các đối thủ cạnh tranh chính của Flextronics tại Mỹ là Solectron, Sanmina-SCI, Celestica và Jabil, cũng có sự phân công lao động trong mạng lưới như vậy, dù là nhỏ hơn.
Bảng 1: Mạng lưới sản xuất của Flextronics ở Châu Á Năm 2003
Location | Type of Facility | |
Japan | Tokyo | Sales Office |
Nagoya | Assembly | |
China | Beijing | Assembly |
Qingdao | Enclosures | |
Changzhou | Enclosures | |
Nanjing | Assembly | |
Shanghai | Assembly Plastics Industrial Park Planned | |
Dongguan | Plastics enclosure Ass | |
Gongming(shenzhen) | Plastics | |
Xixiang (shenzhen) | Assembly Plastics | |
Shenzhen | Enclosures | |
Guanlan/Shajing | Plastics | |
Doumen (zhuhai) | Industtrial Park | |
Guangzhou | R&D | |
Hong Kong | Asia HQ | |
Plastics HQ North Asia | ||
India | Bangalore | Assembly |
Thailand | Samutprakara | Enclosures |
Malaysia | Penang | Assembly |
Shah Alam | Assembly | |
Melaka | Assembly | |
Senai | Assembly Plastics | |
Tampoi | Assembly Plastics | |
Singapore | Woodland | Plastics |
Changi | HQ, R&D |
Có thể bạn quan tâm!
-
Một Số Lý Thuyết Về Mạng Lưới Sản Xuất Toàn Cầu -
Đặc Điểm Chung Của Mạng Lưới Sản Xuất Toàn Cầu -
Toàn Cầu Hóa Kinh Tế Và Sự Thay Đổi Bản Chất Của Quá Trình Cạnh Tranh -
Những Thay Đổi Trong Ngành Công Nghiệp Ô Tô Thế Giới -
Sản Lượng Ô Tô Của Một Số Nước Châu Âu Năm 2003 Và 2005 -
Tỷ Trọng Xuất Nhập Khẩu Máy Móc, Linh Kiện Phụ Tùng Năm 2003
Xem toàn bộ 112 trang tài liệu này.
Assembly: Lắp ráp PCB và lắp ráp hệ thống Enclosures: Miếng nắp kim loại Plastics : tạo khuôn đúc cho các miếng nắp nhựa và linh kiện
Nguồn: Tổng hợp từ website của công ty www.flextronics.com
Các nhà sản xuất theo hợp đồng ở Châu Âu, Đài Loan cũng làm theo chiến lược này. Elcoteq – Phần Lan là nhà sản xuất theo hợp đồng nhỏ nhất, vẫn giữa một mạng lưới sản xuất tập trung ở Trung Quốc với 3 nhà máy tại Bắc Kinh, Dongguan và Thâm Quyến. Các CMs Đài Loan có vị trí thế giới của mình: trụ sở
chính và các nhà máy thiết kế, phát triển sản phẩm đặt tại Đài Loan, các nhà máy giới thiệt sản phẩm ở khu công nghệ cao ở Châu Mỹ như là Slicon Valley, các khối sản xuất tập trung chủ yếu ở Trung Quốc.
Các doanh nghiệp điện tử đầu tàu hiện diện nhiều tại các cụm công nghiệp ở Singapore. Trong ngành sản xuất ổ cứng máy tính (HDD), các nhà cung cấp địa phương đã phát triển các bí quyết công nghệ và tìm hiểu thị trường thông qua tích lũy kinh nghiệm từ các công ty đầu tàu như là Seagate, Conner Peripherals (năm 1996 đã sát nhập vào Seagate), Western Digital, Mator (bị Seagate mua lại tháng 5 năm 2006). Sự hiện diện của các công ty đầu tàu tại cụm công nghiệp về HDD ở Singapore giúp các doanh nghiệp ở quốc gia này sát nhập với các nhà cung cấp lớn trên thế giới trong suốt thập niên 1990. Singapore đóng vai trò vô cùng quan trọng trong mạng lưới sản xuất HDD của Seagate và cả những công ty đầu tàu khác nữa. MMI, một nhà cung cấp tại Singapore, nắm giữ các nhà cung cấp hàng đầu thế giới và các đối tác chiến lược của Seagete, bao gồm cả trụ sở chính đặt tại Singapore và các đối tác lâu dài từ khi nó trở thành OEM cho Seagate năm 1989. Thông qua mạng lưới sản xuất HDD của Seagate (hình 6) có thể thấy rằng những công đoạn sản xuất yêu cầu công nghệ cao: sản xuất vật liệu bán dẫn, wafer và các đầu đọc thẻ đều do các chi nhánh tại Nhật Bản, Mỹ, Bắc Ailen. Còn lại các khâu lắp ráp, sản xuất media đều được Seagate đưa sang các nước Châu Á như Thái Lan, Singapore, Trung Quốc… Đông Nam Á là khu vực có nhiều lao động và nguồn lực giá rẻ nên nếu các công ty đầu tàu đặt tại Singapore sẽ có điều kiện thuận lợi tiếp cận với các nguồn lực này. Các công ty Singapore (ví dụ MMI) và một số công ty Đài Loan (Delta Electronics) có thể liên kết với các cụm công nghiệp điện tử như là HDD ở Thái Lan và Máy tính cá nhân ở Penang, Malaysia. Hầu hết các nước Đông Nam Á là khu vực có chi phí sản xuất thấp, để đảm bảo tính cạnh tranh về giá của những nhà sản xuất đồ điện tử. Ví dụ, Penang đã có những bước phát triển trong các sản phẩm bán dẫn và sản xuất máy tính cá nhân. Năm 2000 Penang có 10 nhà máy sản xuất bán dẫn, công nghiệp điện tử chiếm 80% tổng xuất khẩu Malaysia [57].






