Quy trình lắp ngược lại với quy trình tháo với các chú ý trước khi lắp:
- Tra mỡ bôi trơn vào bánh răng và trục bánh răng của nam châm vĩnh cữu.
- Các đầu nối dây dẫn điện phải tiếp xúc tốt.
- Điều chỉnh góc đánh lửa sớm ban đầu của động cơ đúng kỹ thuật khi lắp cuộn kích.
B. THỰC HÀNH VÀ BÀI TẬP
I. Thực hành
1. Nơi làm việc:
Công việc thực hành bảo dưỡng hệ thống đánh lửa bằng điện tử điện dung được tiến hành tại xưởng Động lực với mỗi nhóm 2 học sinh và được tiến hành trên một mô hình động cơ ô tô.
2. Chuẩn bị dụng cụ:
- Dụng cụ thực hành bao gồm: các cờ lê có số từ 10 đến 19, kìm điện, đồng hồ đo điện vạn năng (multi-meter), đèn cân lửa (timing light), thước đo khe hở và khay đựng.
Có thể bạn quan tâm!
-
Bảo dưỡng sửa chữa điện động cơ Nghề Công nghệ ô tô - Cao đẳng Phần 2 - Trường CĐ nghề Đà Nẵng - 2 -
Hệ Thống Đánh Lửa Trực Tiếp Sử Dụng Một Bobin Cho 4 Xy Lanh. -
Một Số Cực (Chân) Của Hệ Thống Đánh Lửa Kết Nối Ecu -
Hiện Tượng Và Nguyên Nhân Hư Hỏng Của Bơm Xăng Điện. -
Bảo dưỡng sửa chữa điện động cơ Nghề Công nghệ ô tô - Cao đẳng Phần 2 - Trường CĐ nghề Đà Nẵng - 7 -
Quy Trình Và Yêu Cầu Tháo Lắp Hệ Thống Phun Xăng Điện Tử
Xem toàn bộ 102 trang tài liệu này.
- Vật tư gồm có: xăng, mỡ bôi trơn và giẻ lau.
3. Tháo lắp và bảo dưỡng:
3.1. Thực hiện tháo rời các bộ phận của đánh lửa bằng điện tử điện dung:
- Tiến hành theo quy trình đã học ở trên lớp (Mục III.1.)
- Yêu cầu kỹ thuật: chọn cờ lê đúng cỡ và tránh làm chạm chập điện (nên tháo cực âm ắc quy trước khi tháo các đầu cực dẫn điện khác)
3.2. Kiểm tra tình trạng kỹ thuật:
- Kiểm tra điện áp của cuộn dây điện từ khi khởi động, điện trở của bô bin cao áp, tụ điện, điện trở tiếp xúc của khoá điện và tiếp điểm, kiểm tra thông mạch của các dây dẫn và các đầu nối điện bằng đồng hồ đo điện vạn năng.
- Kiểm tra tình trạng kỹ thuật của tiếp điểm và các đầu cực đánh lửa của bugi.
- Kiểm tra độ rơ và độ mòn của bánh răng và trục của cơ cấu cam ngắt điện.
- Kiểm tra tình trạng kỹ thuật của các dây dẫn điện, nắp và bugi.
3.3. Bảo dưỡng và sửa chữa các chi tiết bộ phận:
- Mài sạch tiếp điểm.
- Đặt lửa cho động cơ.
- Nối dây mạch điện.
- Thay thế cuộn dây điện từ, bô bin, tiếp điểm, tụ điện, bô bin cao áp và bugi.
3.4. Thực hiện lắp lại các bộ phận hệ thống đánh lửa bằng điện tử điện dung lên động cơ:
Thực hiện ngược lại với quy trình tháo.
II. Câu hỏi và bài tập
1. Nêu nhiệm vụ của nam châm, khoá điện, cuộn dây điện từ, cuộn kích và bô bin cao áp ?
2. Giải thích công dụng của các linh kiện điện tử bên trong bộ điện tử điện dung (CDI) ?
3. Nêu ưu nhược điểm của hệ thống đánh lửa bằng điện tử điện dung so với hệ thống đánh lửa bằng điện tử không có tiếp điểm?
3. Kiểm tra bảo dưỡng bơm xăng
3.1. Nhiệm vụ, phân loại bơm xăng điều khiển điện tử
Ngày nay trên các xe sử dụng hệ thống phun xăng điện tử đa phần bơm xăng thường được bố trí ngay bên trong thùng chứa xăng để giảm tiếng ồn và rung động khi bơm làm việc đồng thời bơm cũng được làm mát bởi nhiên liệu có trong bình xăng.
3.1.1.Nhiệm vụ
Vận chuyển xăng từ thùng chứa qua bộ lọc xăng để cung cấp cho các vòi phun nhiên liệu với lưu lượng và áp suất quy định.
3.1.2.Phân loại
- Bơm xăng cơ khí kiểu màng (hệ thống cung cấp nhiên liệu cho động cơ xăng dùng bộ chế hòa khí)
- Bơm xăng điện kiểu màng (hệ thống cung cấp nhiên liệu cho động cơ xăng dùng bộ chế hòa khí)
- Bơm xăng điện loại mô tơ bi gạt (dùng cho những hệ thống phun xăng thế hệ cũ)
- Bơm xăng điện loại mô tơ cánh gạt tuabin (hiện nay đang được sử dụng trên các xe ô tô đời mới)
3.2 CẤU TẠO VÀ NGUYÊN LÝ LÀM VIỆC CỦA BƠM XĂNG ĐIỀU KHIỂN ĐIỆN TỬ
3.2.1 Bơm xăng điện loại mô tơ bi gạt
+ Đặc điểm cấu tạo của bơm xăng điện loại mô tơ bi gạt.
Bơm nhiên liệu là bơm điện thuộc loại bơm dùng bi gạt. Bơm và động cơ điện với nam châm vĩnh cửu tạo thành một khối. Dòng chảy xăng qua bơm có tác dụng làm mát động cơ điện 3 (hình 3.2). Trên bơm cáo lắp các van giới hạn áp suất bơm xăng 1, van một chiều 4 tránh cho xăng chảy ngược về bình chứa. Các bi gạt 2 được sử dụng để giảm ma sát và mài mòn khi bơm hoạt động. Đĩa rôto được ráp lệch tâm trong vỏ bơm. Quanh chu vi đĩa có các hốc lõm chứa bi gạt.
Hình 7-12. Bơm nhiên liệu loại mô tơ bi gạt.
1 - Van giới hạn áp suất; 2 - Bi gạt; 3 - Roto bơm; 4 - Van một chiều; 5 - Đĩa bơm; 6 - Vỏ bơm
+ Nguyên lý làm việc của bơm
Khi rôto quay, lực ly tâm sẽ ấn các bi gạt vào vách vỏ bơm để bao kín và bơm xăng đi từ lỗ hút ra lỗ thoát, theo dọc rô to bơm đi lên đường ống qua van một chiều 4.
Áp suất nhiên liệu do bơm cung cấp bao giờ cũng lớn hơn áp suất nhiên liệu cần thiết trong hệ thống, nhằm để duy trì áp lực nhất định và đảm bảo đủ nhiên liệu cho động cơ làm việc ở tải lớn. Áp suất nhiên liệu do bơm cung cấp rất lớn khoảng 5,5 - 6,8 kg/cm2, nhưng áp suất nhiên liệu trong hệ thống khoảng 2,5 - 3 kg/cm2 do sự khống chế áp suất của bộ điều áp.
3.2.2 Bơm xăng điện loại mô tơ cánh gạt
+ Đặc điểm cấu tạo
Bơm nhiên liệu là bơm điện thuộc loại bơm dùng cánh gạt. Bơm và động cơ điện với nam châm vĩnh cửu tạo thành một khối. Dòng chảy xăng qua bơm có tác dụng làm mát động cơ điện. Trên bơm có lắp các van an toàn, van một chiều tránh cho xăng chảy ngược về bình chứa. Cánh bơm có các lưỡi gạt để chứa xăng

Hình 7-13. Bơm nhiên liệu loại mô tơ cánh gạt.
+ Hoạt động của bơm xăng điện loại mô tơ cánhgạt.
Khi cấp điện cho bơm xăng mô tơ quay kéo cánh gạt quay xăng được hút từ thùng qua lưới lọc của bơm đi vào giữa các lưỡi gạt và thân bơm khi đó xăng được vận chuyển từ cửa vào sang cửa ra, sau đó đi qua mô tơ bơm đến van một chiều và đi lên đường ống phân phối. Van một chiều đóng lại khi bơm dừng hoạt động để duy trì áp suất trong đường ống nhiên liệu và làm cho việc khởi động động cơ được dễ dàng hơn.
Nếu không có áp suất dư, dễ xảy ra hiện tượng hóa hơi ở nhiệt độ cao làm cho việc khởi động lại khó khăn hơn.
Van an toàn mở khi áp suất phía cửa ra trở nên quá cao, để ngăn chặn áp suất nhiên liệu tăng lên quá cao.
3.2.3.Điều khiển bơm xăng

Vì lý do an toàn, bơm nhiên liệu trên xe có trang bị EOMH chỉ hoạt động khi động cơ đang
chạy. Nếu động cơ dừng ngay cả khi khóa điện bật (ON) bơm nhiên liệu cũng sẽ không hoạt động.
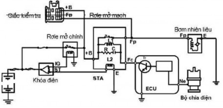
Hình 7-14. Mạch điều khiển bơm nhiên liệu bằng tín hiệu Ne của bộ chia điện. Với những động cơ dùng hệ thống phun xăng loại đo áp suất đường nạp thì tín hiệu điều khiển rơle mở mạch bơm xăng được lấy từ cảm biến tốc độ động cơ ở bộ chia điện. Khi ECU nhận được tín hiệu Ne từ bộ chia điện, Transistor ở bên trong bật lên. Kết quả là, dòng điện chạy qua cuộn dây L1 của rơle này và giữ tiếp điểm của nó luôn đóng khi động cơ đang chạy.
Mạch điều khiển bơm nhiên liệu bằng tín hiệu từ cảm biến vị trí trục cơ (tín hiệu Ne)
Sơ đồ mạch điện
Hình 7-15. Mạch điều khiển bơm nhiên liệu bằng tín hiệu từ cảm biến vị trí trục cơ (tín hiệu Ne).
Hoạt động
Ngày nay để điều khiển bơm nhiên liệu người ta thường sử dụng tín hiệu Ne của cảm biến vị trí trục khuỷu thông qua ECU để điều khiển đóng mạch cho rơ le bơm nhiên liệu.
Khi bật khóa điện ở vị trí IG rơ le EOMH hoạt động.
Khi khởi động động cơ quay, một tín hiệu STA (tín hiệu máy khởi động) được truyền đến ECU động cơ từ cực ST của khoá điện. Khi tín hiệu STA được đưa vào ECU động cơ, transistor sẽ mở dòng để cực Fc về mát. Từ đó, rơle bơm xăng đóng mạch dẫn dòng điện chạy vào bơm nhiên liệu để vận hành bơm.
Khi động cơ đã nổ máy, thì lúc đó ECU động cơ nhận tín hiệu NE từ cảm biến vị trí của trục khuỷu, làm cho tranzito của ECU tiếp tục duy trì hoạt động của bơm nhiên liệu. Trong trường hợp khoá điện bật ON, động cơ tắt máy, tín hiệu NE sẽ không còn, nên ECU động cơ sẽ ngắt tranzito này, khi đó cuộn dây của rơle bơm xăng bị ngắt, do tín hiệu điều khiển FC không còn tiếp mát nữa nên tiếp điểm của rơle bơm bị hở mạch, dòng điện đến bơm nhiên liệu bị ngắt, bơm ngừng hoạt động.
Điều khiển tốc độ của bơm nhiên liệu
Sơ đồ cấu tạo






