
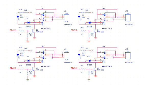
Hình 3.7 Mạch Relay
-Mạch gồm 4 relay dùng để bật tắt bóng đèn tự động.
-Dùng 4 diot zenno để ngăn dòng đảm bảo an toàn cho mạch.
-Dùng 4 BJT để kích dòng cho relay hoạt động
3.3.3 Mạch layout

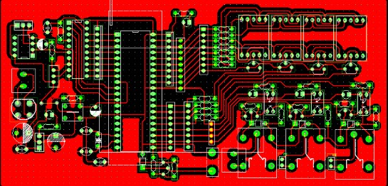
Hình 3.8 Lauout mạch cân bằng nhiệt độ

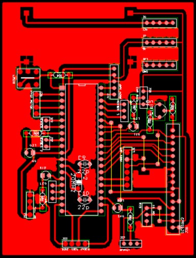
Hình 3.9 Layout mạch điều khiển chính
CHƯƠNG 4. KẾT QUẢ ĐẠT ĐƯỢC CỦA HỆ THỐNG
4.1 KẾT QUẢ ĐẠT ĐƯỢC
Hệ thống bật tắt thiết bị qua tin nhắn hoạt động ổn định, hệ thống đã thực hiện tốt việc bật tắt 4 thiết bị theo ý muốn.
Khi tin nhắn đến thì khối vi điều khiển sẽ thực thi và điều khiển relay bật tắt tự động theo lệnh điều khiển từ người sử dụng.
Sau khi thực hiện lệnh, vi điều khiển sẽ giao tiếp với module SIM900A và phát tin nhắn thiết bị đã được bật (tắt) đến điện thoại của người điều khiển.
Mạch cân bằng nhiệt hoạt động ổn định như mục tiêu đưa ra.
4.2 QUÁ TRÌNH HOẠT ĐỘNG CỦA SẢN PHẨM

Hình 4.1 Mạch hoàn thiện

Hình 4.2 Bật thiết bị 1

Hình 4.3 Thông báo đã bật thiết bị 1

Hình 4.4 Tắt thiết bị 1

Hình 4.5 Thông báo đã tắt thiết bị 1

Hình 4.6 Bật thiết bị 2

Hình 4.7 Thông báo đã bật thiết bị 2

Hình 4.8 Tắt thiết bị 2

Hình 4.9 Thông báo đã tắt thiết bị 2

Hình 4.10 Bật thiết bị 3

Hình 4.11 Thông báo đã bật thiết bị 3

Hình 4.12 Tắt thiết bị 3

Hình 4.13 Thông báo đã tắt thiết bị 3

Hình 4.14 Bật thiết bị 4

Hình 4.15 Thông báo đã bật thiết bị 4

Hình 4.16 Tắt thiết bị 4

Hình 4.17 Thông báo đã tắt thiết bị 4

Hình 4.18 Kiểm tra nhiệt độ phòng

Hình 4.19 Thông báo nhiệt độ phòng
KẾT LUẬN
Qua thời gian gần 2 tháng nghiên cứu thì đề tài cơ bản đã được hoàn thành, mạch đã được kiểm tra và chạy ổn định. Trong quá trình làm đề tài em xin gửi lời cảm ơn đến Cô Trần Thị Trà Vinh đã tận tình giúp đỡ em để em có thể hoàn thành để tài đúng tiến độ và đạt được mục tiêu đã đề ra.
Đề tài em thực hiện có một số ưu điểm và nhược điểm như sau:
Ưu điểm:
Sử dụng mạng viễn thông GSM.
Hệ thống có thể điều khiển thiết bị chỉ cần một tin nhắn.
Hệ thống có tính ứng dụng cao.
Nhược điểm:
Mạch chưa tự reset khi lỗi xảy ra.
Em sẽ tiếp tục cố gắng nghiên cứu phát triển hệ thống để nó có thể đáp ứng được nhu cầu thực tế hiện nay.
Em xin chân thành cảm ơn!
TÀI LIỆU THAM KHẢO
PHỤ LỤC
Code mạch cân bằng nhiệt:
#include
#include
// dinh nghia chan dieu khien led 7 doan
P3_0 P3_1 P3_2 | ||
#define LED_1 #define LED_2 #define LED_3 #define LED_4 | P2_4 P2_5 P2_6 P2_7 | |
#define RELAY1 #define RELAY2 | P2_0 P2_1 | |
#define KEY1 #define KEY2 #define KEY3 | P3_3 P3_4 P3_5 |
Có thể bạn quan tâm!
-
Bộ Eusart Hoạt Động Trong Chế Độ Bất Đồng Bộ -
Thiết Kế Mạch Tự Động Cân Bằng Nhiệt Độ Và Điều Khiển Thiết Bị Thông Qua Tin Nhắn Sms -
Sơ Đồ Khối Hệ Thống Điều Khiển Thiết Bị Bằng Sms -
Thiết kế mạch tự động cân bằng nhiệt độ và điều khiển thiết bị thông qua tin nhắn SMS - 9 -
Thiết kế mạch tự động cân bằng nhiệt độ và điều khiển thiết bị thông qua tin nhắn SMS - 10
Xem toàn bộ 80 trang tài liệu này.
// khai bao bien toan cuc
unsigned char code bang_ma[13] = {0xC0, 0xF9, 0xA4, 0xB0, 0x99, 0x92, 0x82, 0xF8, 0x80, 0x90 , 0x9c, 0xc6, 0xFF};// CODE CHAN LED 7 DOAN
unsigned char dem = 0, time = 0, giay = 0, phut = 0, gio = 0 ; char n1, n2 ,n3 , n4 ;
unsigned char value, temp, nhiet_do; char nhietdocd = 30;
bit caidat = 0;
char bat_dau = 0, mod = 0;





