3.1.3 Khảo sát sơ đồ chân và chức năng từng chân

Hình 3.2 Sơ đồ chân của Module SIM900A
Bảng 3.1 Bảng mô tả các chức năng từng chân của SIM900A
Thứ tự chân | Mô tả chức năng và các đặc tính | |
VBAT | 1 3 5 7 9 | chân của chip được dành riêng để kết nối tới nguồn cung cấp, nguồn cung cấp của SIM900A là nguồn đơn VDAT là 3,4 V – 4,5 V |
GND | 2 4 6 8 10 | Chân GND |
Có thể bạn quan tâm!
-
Nguyên Lý Hoạt Động Của Một Bộ So Sánh Đơn Giản -
Bộ Eusart Hoạt Động Trong Chế Độ Bất Đồng Bộ -
Thiết Kế Mạch Tự Động Cân Bằng Nhiệt Độ Và Điều Khiển Thiết Bị Thông Qua Tin Nhắn Sms -
Kết Quả Đạt Được Của Hệ Thống -
Thiết kế mạch tự động cân bằng nhiệt độ và điều khiển thiết bị thông qua tin nhắn SMS - 9 -
Thiết kế mạch tự động cân bằng nhiệt độ và điều khiển thiết bị thông qua tin nhắn SMS - 10
Xem toàn bộ 80 trang tài liệu này.
VCHG | 11 | |
ADC | 12 | Chân vào của bộ chuyển đổi tín hiệu tương tự sang số |
TEMP-BAT | 13 | |
VRTC | 14 | |
VCC-EXT | 15 | |
NETLIGHT | 16 | đầu ra dùng để chỉ báo mạng kết nối được hệ thống |
PWRKEY | 17 | chân này dùng để điều khiển hệ thống bật/tắt |
KBC | 18 20 22 24 26 | Kết nối bàn phím |
STATUS | 19 | báo trình trạng công việc |
GPIO | 21 35 | input/output port |
BUZZER | 23 | đầu ra chuông |
SIM VCC | 25 | nguồn cung cấp cho thẻ sim |
SIM RST | 27 | chân reset cho mạch sim |
KBR | 28 30 32 34 36 | chân kết nối với bàn phím |
SIM DATA | 29 | đầu ra dữ liệu chân sim |
SIM CLK | 32 | chân thời gian của sim |
SIM PRESENCE | 33 | chân dò tìm mạng |
DCD | 37 | |
DISP CS | 38 | |
DISP CLK | 40 | |
DISP DATA | 42 |
DISP D/C | 44 | |
DISP RST | 46 | chân ra giao tiếp với màn hình |
DTR | 39 | chân đầu cuối dữ liệu |
RXD | 41 | chân nhận dữ liệu |
TXD | 43 | chân truyền dữ liệu |
RTS | 45 | |
CTS | 47 | |
RI | 49 | |
DBG RXD | 48 | đầu ra dùng để điều chỉnh trong nhận dữ liệu |
DBG TXD | 50 | đầu ra dùng để điều chỉnh trong truyền dữ liệu |
AGND | 51 52 | Chân GND |
SPK1P SPK1N SPK2P SPK2N | 53 55 57 59 | chân output |
MIC1P MIC1N MIC2P MIC2N | 54 56 58 60 | chân input |
Ghi chú: I = input ; O = output ; I/O = input/output
3.1.4 Khảo sát tập lệnh AT của module SIM900A
Khi chúng ta xem trong RS232 port layout thì chuẩn RS232 miêu tả một kênh truyền thông với bộ kết nối 25 chân DB25, nó được thiết kế để thực thi quá trình truyền các lệnh đến modem được kết nối với nó. Thao tác này bao gồm cả các lệnh quay một số điện thoại nào đó. Không may đó là các quá trình dùng RS232 với chi phí thấp này chỉ thể hiện trên các máy tính ở các hộ gia đình trong những năm 70, và kênh truyền thông thứ 2 không được thực thi. Thế nên nhất thiết phải có một phương pháp được thiết lập để sử dụng kênh dữ liệu hiện tại để không chỉ truyền dữ liệu từ một điểm đầu cuối này tới một điểm đầu cuối khác mà nó còn nhắm tới modem duy nhất. Dennis Hayes đã đưa ra giải pháp cho vấn đề này trong năm 1977. Modem thông minh (Smartmodem) của ông sử dụng chuẩn truyền thông RS232 đơn giản kết nối tới một
máy tính để truyền cả câu lệnh và dữ liệu. Bởi vì mỗi lệnh bắt đầu với chữ AT trong chữ Attention nên ngôn ngữ điều khiển được định nghĩa bởi Hayes nhanh chóng được biết đến với bộ lệnh Hayes AT. Chính vị sự đơn giản và khả năng thực thi với chi phí thấp của nó, bộ lệnh Hayes AT nhanh chóng được sử dụng phổ biến trong các modem của các nhà sản xuất khác nhau. Khi chức năng và độ tích hợp của các modem ngày càng tăng cùng thời gian, nên làm cho ngôn ngữ lệnh Hayes AT càng phức tạp. Vì thế nhanh chóng mỗi nhà sản xuất modem đã sử dụng ngôn ngữ riêng của ông ấy. Ngày nay bộ lệnh AT bao gồm cả các lệnh về dữ liệu, fax, voice và các truyền thông SMS
Các lệnh AT là các hướng dẫn được sử dụng để điều khiển một modem. AT là một cách viết gọn của chữ Attention. Mỗi dòng lệnh của nó bắt đầu với “AT” hay “at”. Đó là lý do tại sao các lệnh modem được gọi là các lệnh AT. Nhiều lệnh của nó được sử dụng để điều khiển các modem quay số sử dụng dây mối (wired dial-up modems), chẳng hạn như ATD (Dial), ATA (Answer), ATH (Hool control) và ATO (return to online data state), cũng được hỗ trợ bởi các modem GSM/GPRS và các điện thoại di động.
Bên cạch bộ lệnh AT thông dụng này, các modem GSM/GPRS và các điện thoại di động còn được hỗ trợ bởi một bộ lệnh AT đặc biệt đối với hệ thống GSM. Nó bao gồm các lệnh liên quan tới SMS như AT+ CMGS (gửi tin nhắn SMS), AT+CMSS (gửi tin nhắn SMS từ một vùng lư trữ), AT+CMGL (chuỗi liệt kê các tin nhắn SMS) và AT+CMGR (đọc tin nhắn SMS).
Ngoài ra, các modem GSM còn hỗ trợ một bộ lệnh AT mở rộng. Những lệnh AT mở rộng này được định nghĩa trong các chuẩn của GSM. Với các lệnh AT mở rộng này, bạn có thể làm một số thứ như sau:
Đọc, viết, xóa tin nhắn
Gửi tin nhắn SMS
Kiểm tra chiều dài tín hiệu
Kiểm tra trạng thái sạc bin và mức sạc của bin.
Đọc, viết và tìm kiếm về các mục danh bạ
Số tin nhắn SMS có thể được thực thi bởi một modem SMS trên một phút thì rất thấp, nó chỉ khoảng từ 6 đến 10 tin nhắn SMS trên 1 phút.
3.2 XÂY DỰNG HỆ THỐNG
T.B 2
KHỐI CẢM BIẾN NHIỆT
KHỐI NGUỒN
KHỐI HIỂN THỊ
(LED 7 THANH)
KHỐI ĐIỀU KHIỂN THIẾT BỊ
VI SỬ LÝ
T.B 1
3.2.1 Phần tự động cân bằng nhiệt độ
Hình 3.2 Sơ đồ khối hệ thống tự cân bằng nhiệt
Khối nguồn
Tạo nguồn ổn định cung cấp cho vi xử lý.
Khối cảm biến nhiệt
Đo và thông báo nhiệt độ hiện tại cho vi xử lý.
Khối vi xử lý
Khối vi xử lý là khối trung tâm trong việc xử lý nhiệt độ và điều khiển thiết bị. Nhận và xử lý dữ liệu từ khối cảm biến nhiệt và thực thi các tập lệnh đã được lập trình.
Khối hiển thị led 7 thanh
Hiển thị hiệt độ thực tế đo được và mức nhiệt độ được người dung thiết lập.
Khối điều khiển thiết bị
Bao gồm 3 BJT C1815 có nhiệm vụ khuếch đại điện áp để kích cho relay bật tắt thiết bị.
3.2.2 Phần điều khiển bằng tin nhắn SMS

Hình 3.3 Sơ đồ khối hệ thống điều khiển thiết bị bằng SMS
CHỨC NĂNG TỪNG KHỐI:
Khối SIM900A
Có chức năng gửi nhận tin nhắn SMS cho việc điều khiển các thiết bị. Khối này cần 1 thiết bị điện thoại di động và 1 Module SIM900A.
- Thiết bị điện thoại di động : dành cho người sử dụng. Người sử dụng cần phải đăng kí dịch vụ viễn thông đối với các nhà cung cấp dịch vụ trong nước.
- GSM Module SIM900A: Module này phải được gắn Sim của nhà cung cấp dịch vụ và cũng cần phải có chức năng như một điện thoại di động để kết nối với vi điều khiển PIC16F887.
Khối vi xử lý
Khối xử lý phần cứng là khối trung tâm trong việc xử lý và điều khiển phần cứng. Khối do một vi điều khiển PIC16F887 đảm nhận và có nhiệm vụ gửi nhận dữ liệu với Module SIM900A một cách liên tục. Khi Module SIM900A gửi thông tin điều khiển thì Khối xử lý phần cứng sẽ được lập trình để thực thi.
Khối hiển thị LCD
Gồm TEXT LCD 16x2, có nhiệm vụ hiện thị các thông tin có liên quan tới việc điều khiển, giúp cho giao diện giữa người dùng và thiết bị trực quan hơn.
Khối điều khiển thiết bị
Khối này bao gồm 4 BJT C1815 có nhiệm vụ khuếch đại điện áp để kích cho relay. Khối công suất với dòng thấp, đáp ứng tải tiêu tụ công suất dân dụng như bóng đèn.
Khối nguồn
Tạo nguồn với hai mức điện áp 12V cấp cho vi điều khiển và 4V cho module SIM900A.
3.3 THIẾT KẾ PHẦN CỨNG
3.3.1 Sơ đồ mạch
3.3.1.1 Nguồn

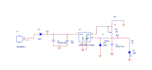
Hình 3.4 Mạch nguồn
- Dùng IC LM2576 để tạo ra nguồn 3.3V cho mạch và đảm bảo điện áp ra cung cấp cho mạch luôn ổn đinh.
- Dùng các tụ hóa ở đầu vào và đầu ra để lọc nhiễu cho nguồn vào và nguồn ra của bộ tạo nguồn, chọn tụ đầu vào là 10 uF và đầu ra là 1000 uF
- Dùng đèn led để hiển trị trạng thái của nguồn.
3.3.1.2 Mạch cân bằng nhiệt

Hình 3.5 Mạch cân bằng nhiệt
3.3.1.3 Mạch điều khiển

Hình 3.6 Mạch điều khiển chính
Khi nhận được tín hiệu điều khiển thông qua tin nhắn, vi điều khiển sẽ xử lý tín hiệu rồi giao tiếp với GSM để làm nhiệm vụ phát tin nhắn với nội dung và lệnh được lập trình sẵng.
GSM có nhiệm vụ phát tin nhắn như chiếc điện thoại di động bình thường, nó sẽ phát đi tin nhắn thiết bị đã được bật tới điện thoại di động của người điều khiển.
3.3.1.4 Relay






