tổng của từng than đo đều lớn hơn 0,3. Điều này cho thấy các thang đo khi phân tích độ tin cậy lần 2 đều có ý nghĩa thống kê, đảm bảo điều kiện thực hiện phân tích các bước tiếp theo.
4.3.2. Phân tích khám phá nhân tố EFA
Nghiên cứu sử dụng phương pháp trích Principal Axis Factoring với phép xoay Promax (Gerbing và Erson, 1988) với hệ số tải ≥ 0.5 (Hair và cộng sự, 1998) đối với cả biến độc lập và biến phụ thuộc. Thực hiện kiểm định Barlett xem xét giả thuyết về độ tương quan giữa các biến quan sát.
Phân tích khám phá EFA lần 1 với đủ 26 biến quan sát ta có kết quả sau:
Hệ số KMO = 0,889 > 0.5 chứng tỏ phân tích khám phá nhân tố là phù hợp; kiểm định Bartlett có ý nghĩa thống kê do Sig. < 0,05 (0.000) chứng tỏ các biến quan sát có tương quan với nhau trong tổng thể, tổng phương sai trích bằng 70,391% > 50%, vì vậy phân tích EFA là phù hợp. Hệ số Eigenvalues là 1,270 > 1, điều này có ý nghĩa tại hệ số điểm dừng là 1,270 thì các nhân tố giải thích 70,391% độ biến thiên của dữ liệu (Phụ lục 3.2)
Kết quả phân tích độ tin cậy cho thấy biến TL6 không đủ điều kiện nên không phù hợp cho nghiên cứu khám phá nhân tố, biến này bị loại khỏi mô hình nghiên cứu. Kết quả phân tích khám phá nhân tố EFA lần 2 với 25 biến quan sát như sau:
Bảng 4.9. Kết quả kiểm định KMO và Bartlett's Test
of Sampling Adequacy. | .885 | |
Approx. Chi-Square | 2731.566 | |
Bartlett's Test of Sphericity | Df | 136 |
Sig. | .000 |
Có thể bạn quan tâm!
-
Đặc Điểm Tổ Chức Quản Lý Và Tổ Chức Kế Toán Tại Các Doanh Nghiệp Sản Xuất Thức Ăn Chăn Nuôi Ở Việt Nam -
Hệ Thống Các Chỉ Tiêu Phân Tích Cvp Tại Các Doanh Nghiệp Cbtacn -
Thực Trạng Nội Dung Phân Tích Cvp Trong Việc Ra Quyết Định Kinh Doanh Tại Các Doanh Nghiệp Cbtacn Ở Việt Nam -
Hệ Số Hồi Quy Của Các Mối Quan Hệ Trong Mô Hình -
Định Hướng Và Mục Tiêu Phát Triển Của Các Doanh Nghiệp Chế Biến Thức -
Khuyến Nghị Giải Pháp Nhằm Tăng Cường Vận Dụng Phân Tích Mối Quan Hệ Chi Phí – Khối Lượng – Lợi Nhuận Trong Việc Ra Quyết Định Kinh Doanh Tại Các
Xem toàn bộ 212 trang tài liệu này.
Nguồn: Kết quả từ số liệu điều tra của tác giả
Kết quả phân tích từ 6 nhân tố ban đầu với 26 biến quan sát, loại bỏ 1 biến quan sát không đủ điều kiện thì ta có hệ số KMO = 0,885 > 0,5 chứng tỏ phân tích khám phá 6 nhân tố là phù hợp; kiểm định Bartlett có Sig. < 0,05 (0.000), tổng phương sai trích bằng 73,196 > 50%, vì vậy phân tích EFA là phù hợp. Hệ số Eigenvalues là 1,269
> 1, điều này có ý nghĩa tại hệ số điểm dừng là 1,269 thì các nhân tố giải thích 73,196% độ biến thiên của dữ liệu (Phụ lục 3.2). Hệ số tải của các biến quan sát đều
>0,5 đối với cả biến độc lập và phụ thuộc chứng tỏ đảm bảo mức ý nghĩa thiết thực của kiểm định khám phá nhân tố EFA.
Bảng 4.10. Kết quả phân tích EFA thang đo các biến nghiên cứu
Nhóm | nhân tố | |||||
sát | 1 | 2 | 3 | 4 | 5 | 6 |
HI1 | .711 | |||||
HI2 | .838 | |||||
HI3 | .797 | |||||
HI4 | .816 | |||||
HI5 SD1 | .801 | .727 | ||||
SD2 | .795 | |||||
SD3 | .793 | |||||
SD4 XH1 | .772 | .876 | ||||
XH2 | .866 | |||||
XH3 TL1 | .817 | .682 | ||||
TL2 | 797 | |||||
TL3 | .800 | |||||
TL4 | .820 | |||||
TL5 DD1 | .795 | .766 | ||||
DD2 | .838 | |||||
DD3 | .799 | |||||
DD4 VD1 | .840 | .782 | ||||
VD2 | .765 | |||||
VD3 | .799 | |||||
VD4 | .758 |
Nguồn: Kết quả từ số liệu điều tra của tác giả
Sa khi tiến hành phân tích nhân tố khám phá và đánh giá sơ bộ độ tin cậy của các thang đo (Phụ lục 3.3), tác giả tiến hành đặt tên cho các nhân tố như sau:
Nhân tố 1: “Nhận thức tính hữu ích” (HUUICH) bao gồm các biến quan sát HI1, HI2, HI3, HI4, HI5. Nội dụng của các quan sát này phản ảnh cảm nhận về tính hữu ích của vận dụng phân tích CVP vào việc ra quyết định kinh doanh của doanh nghiệp. Đây là nhân tố đã đề xuất trong mô hình ban đầu. Kết quả phân tích khám phá đã loại đi biến quan sát HI6, các hệ số tải đều lớn hơn 0,5 và không hình thành nhóm mới.
Nhân tố 2: “Nhận thức tính dễ sử dụng” (DESUDUNG) bao gồm các biến quan sát SD1, SD2, SD3, SD4. Nội dung các biến quan sát này thể hiện tính dễ sử dụng và
có thể học hỏi để thực hiện của phân tích CVP và vận dụng phân tích này vào việc ra quyết định kinh doanh. Đây là nhân tố được đề xuất trong mô hình lý thuyết ban đầu. Kết quả phân tích khám phá nhân tố không loại biến quan sát nào trong thang đo đối với nhân tố này, các biến quan sát đều có hệ số tải lớn hơn 0,5 và không hình thành nhóm mới.
Nhân tố 3: “Ảnh hưởng xã hội” (XAHOI) gồm các biến quan sát XH1, XH2, XH3, phản ánh sự ảnh hưởng của những người xung quanh đối với cá nhân thực hiện vận dụng phân tích CVP. Đây là nhân tố được đề xuất trong mô hình lý thuyết ban đầu. Kết quả phân tích khám phá nhân tố không loại biến quan sát nào trong thang đo đối với nhân tố này, các biến quan sát đều có hệ số tải lớn hơn 0,5 và không hình thành nhóm mới.
Nhân tố 4: “Điều kiện thuận lợi” (THUANLOI) gồm các biến quan sát TL1, TL2, TL3, TL4, TL5. Nội dung của các biến quan sát này thể hiện sự thuận lợi về cơ sở vật chất hay nhân sự khi vận dụng phân tích mối quan hệ CVP. Đây là nhân tố đã đề xuất trong mô hình ban đầu. Kết quả phân tích khám phá đã loại đi biến quan sát TL6, các hệ số tải đều lớn hơn 0,5 và vẫn giữ nguyên nhóm cũ.
Kết quả EFA cho thấy các biến quan sát đảm bảo giá trị hội tụ và giá trị phân biệt. Mô hình lý thuyết ban đầu không thay đổi.
4.3.3. Phân tích khẳng định nhân tố CFA
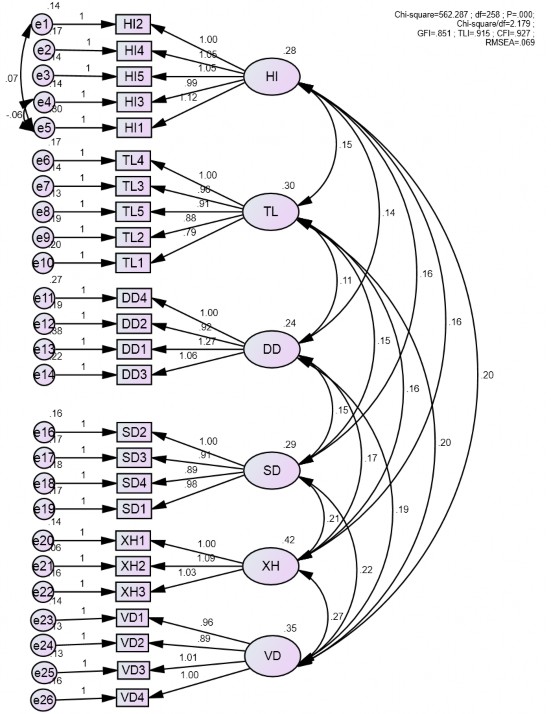
Kết quả CFA mô hình nghiên cứu cho thấy mô hình nghiên cứu phù hợp với thông tin thị trường. Kết quả P-value của các biến quan sát biểu diễn các nhân tố đều có giá trị Sig=0,000 do đó các biến quan sát được khẳng định có khả năng biểu diễn tốt cho nhân tố mô hình CFA. Kết quả phân tích được mô tả ở Hình 4.6.
Mức độ phù hợp chung
Kết quả phân tích nhân tố khẳng định CFA cho thấy: Chi-square điều chỉnh theo bậc tự do df (Chi-square/df) là 2,179 nhỏ hơn 3, giá trị Sig.=0,000 cho thấy không có sự khác biệt giữa mô hình lý thuyết và mô hình thực tế. Chỉ số độ phù hợp GFI=0,851; chỉ số Tucker & Lewis TLI=0,915 và chỉ số thích hợp so sánh CFI=0,927 lớn hơn 0,9 cho thấy mô hình được xem là rất tốt. RMSEA=0,069 nhỏ hơn 0,08 cho thấy mô hình lý thuyết được xem là rất tốt, tương thích với dữ liệu thị trường.
Giá trị hội tụ và tính đơn nguyên
Mức độ phù hợp của mô hình với dữ liệu thị trường cho chúng ta điều kiện cần và đủ để tập biến quan sát đạt tính đơn nguyên (Steenkamp và van Trijp, 1991). Gerbring và Anderson (1988) cho rằng thang đo đạt được giá trị hội tụ khi các trọng số chuẩn hóa của thang đo đều cao (>0,5) và có ý nghĩa thống kê (P-value < 0,05).
Các trọng số chuẩn hóa đều > 0,5 và các trọng số chưa chuẩn hóa đều có ý nghĩa thống kê (Sig.=0,000) (Phụ lục 3.4) nên các khái niệm đạt được giá trị hội tụ. Mô hình đo lường này phù hợp với dữ liệu thị trường và không có tương quan giữa các sai số đo lường nên đạt được tính đơn nguyên.

Hình 4.13. Sơ đồ chuẩn hóa CFA mô hình nghiên cứu
Giá trị phân biệt
Để kiểm định giá trị phân biệt của các khái niệm trong mô hình mà các khái niệm nghiên cứu được tự do quan hệ với nhau thì kiểm định hệ số tương quan của từng cặp khái niệm có thực sự khác biệt với 1 hay không. Nếu thực sự khác biệt với 1 thì các thang đo đạt được giá trị phân biệt. Hệ số tương quan của từng cặp khái niệm khác biệt so với 1 ở độ tin cậy 95% (Giá trị P-value = 0,000), do đó các khái niệm đạt được giá trị phân biệt. (Phụ lục 3.4)
Bảng 4.11. Kết quả kiểm định giá trị phân biệt (hệ số tương quan)
Quan hệ các biến Estimate S.E. C.R. P
<--> | THUANLOI | .145 | .024 | 5.985 | .000 | |
HUUICH | <--> | DUDINH | .137 | .024 | 5.740 | .000 |
HUUICH | <--> | DESUDUNG | .158 | .025 | 6.370 | .000 |
HUUICH | <--> | XAHOI | .160 | .027 | 5.895 | .000 |
THUANLOI | <--> | DUDINH | .107 | .023 | 4.647 | .000 |
THUANLOI | <--> | DESUDUNG | .149 | .025 | 5.894 | .000 |
THUANLOI | <--> | XAHOI | .160 | .028 | 5.662 | .000 |
DUDINH | <--> | DESUDUNG | .146 | .025 | 5.809 | .000 |
DUDINH | <--> | XAHOI | .167 | .029 | 5.855 | .000 |
DESUDUNG | <--> | XAHOI | .207 | .030 | 6.823 | .000 |
HUUICH | <--> | VANDUNG | .204 | .028 | 7.246 | .000 |
THUANLOI | <--> | VANDUNG | .204 | .029 | 7.006 | .000 |
DUDINH | <--> | VANDUNG | .194 | .029 | 6.647 | .000 |
DESUDUNG | <--> | VANDUNG | .224 | .030 | 7.424 | .000 |
XAHOI | <--> | VANDUNG | .273 | .035 | 7.845 | .000 |
Nguồn: Kết quả phân tích dữ liệu điều tra của tác giả bằng phần mềm AMOS
Kết quả ở bảng 4.11 cho thấy hệ số tương quan nhỏ hơn 1, hệ số tương quan của từng cặp quan hệ biến khác biệt so với 1 ở mức độ tin cậy 95%, hệ số P-value = 0,000 cho thấy giữa các biến quan sát có tỷ lệ trả lời là khác nhau. Do đó khái quan hệ biến đạt được giá trị phân biệt, có nghĩa là kết quả khảo sát thực tế cho thấy không có biến quan sát nào có kết quả trả lời trùng nhau hoàn toàn. Điều này hoàn toàn phù hợp vì trước khi phân tích thì các phiếu khảo sát có câu trả lời một phương án giống nhau cho tất cả các câu hỏi cẩm nhận, làm giảm sự trùng lợp giữa các câu trả lời.
Kiểm định độ tin cậy sau phân tích khám phá nhân tố
Để đánh giá độ tin cậy của thang đo, ngoài hệ số Cronbach’s Alpha dùng đo lường độ tin cậy của tập hợp các biến quan sát đo lường một khái niệm, trong CFA còn đánh giá độ tin cậy của thang đo thông qua hệ số tin cậy tổng hợp và phương sai trích.
Theo Hair (1998), phương sai trích của mỗi khái niệm nên vượt quá 0,5 thì đảm bảo độ tin cậy, nó phản ánh lượng biến thiên chung của các biến quan sát được tính toán bởi biến tiềm ẩn. Theo Fornell & Larcker (1981) độ tin cậy tổng hợp và tổng phương sai trích phải đạt yêu cầu từ 0,5 trở lên.
Bảng 4.12. Kết quả kiểm định độ tin cậy của thang đo sau phân tích CFA
Số biến Nhân tố quan | Độ tin cậy Cronbach’s | Độ tin Phương | |||
sát | Alpha | hợp | |||
Tính hữu ích | 5 | 0.894 | 0.856 | 0.631 | Thỏa mãn |
Tính dễ sử dụng | 4 | 0.860 | 0.795 | 0.704 | Thỏa mãn |
Ảnh hưởng xã hội | 3 | 0.917 | 0.742 | 0.858 | Thỏa mãn |
Điều kiện thuận lợi | 5 | 0.880 | 0.883 | 0.589 | Thỏa mãn |
Dự định vận dụng | 4 | 0.874 | 0.794 | 0,615 | Thỏa mãn |
Vận dụng | 4 | 0.903 | 0.819 | 0.776 | Thỏa mãn |
cậy tổng
sai trích Kết luận
Nguồn: phân tích kêt quả dữ liệu điều tra
Kiểm định Cronbach’s Alpha cho thấy hệ số Cronbach’s Alpha của từng nhân tố đều có giá trị > 0.7, hệ số tương quan biến tổng lớn hơn 0.3, độ tin cậy tổng hợp và phương sai trích của từng nhân tố đều có giá trị lớn hơn 0.5 (Bảng 4.12). Do đó tất cả các nhân tố trong mô hình là đảm bảo độ tin cậy.
Kết quả phân tích hệ số tương quan cho thấy giữa dự định vận dụng và các nhân tố ảnh hưởng đến dự định vận dụng phân tích CVP có mối tương quan.
Như vậy, kết quả đo lường cho thấy mô hình tác giả đề xuất có tính thống nhất, có độ tin cậy, có giá trị hội tụ, có giá trị phân biệt, hoàn toàn phù hợp để phân tích mô hình cấu trúc SEM.
Bảng 4.13. Bảng hệ số tương quan
HUUICH | THUANLOI | DESUDUNG | XAHOI | |
HUUICH | 1.000 | |||
THUANLOI | .486 | 1.000 | ||
DESUDUNG | .536 | .476 | 1.000 | |
XAHOI | .460 | .432 | .566 | 1.000 |
4.3.4. Mô hình cấu trúc tuyến tính SEM
Sau nhiều lần chạy mô hình cấu trúc SEM và loại bỏ các mối quan hệ không có ý nghĩa thống kê, tác giả lựa chọn được mô hình tốt nhất với các nhân tố ảnh hưởng đến ý định vận dụng và mức độ vận dụng phân tích CVP theo hình 4.13 Các giá trị trong mô hình thu được gồm: Chi-square/df=2,229 nhỏ hơn 3; giá trị Sig.=0,000. Chỉ số độ phù hợp GFI=0,839; chỉ số Tucker & Lewis TLI=0,893 xấp xỉ 0,9 và chỉ số thích hợp so sánh CFI=0,907 cho thấy mô hình được xem là tốt. Chỉ số RMSEA=0,07 nhỏ hơn 0,08. Mặc dù không phải tất cả các chỉ số thích hợp trong mô hình đều đạt, tuy nhiên có thể kết luận mô hình tương thích với dữ liệu thị trường và có thể dùng để kiểm định mối quan hệ được kỳ vọng và đã nêu ra trong môi hình giả thuyết.
Kết quả dạng bảng số liệu về hệ số hồi quy của mô hình cho thấy một số nhân tố có giá trị sig. > 0,05, do vậy các mối quan hệ đó không có ý nghĩa thống kê (Hình 4.14)

Hình 4.14. Mô hình cấu trúc tuyến tính SEM
Kết quả ước lượng hệ số hồi quy của các quan hệ trong mô hình được trình bày trong bảng, kết quả này cho thấy tất cả các quan hệ đều có ý nghĩa thống kê (P-value < 0,05). Tuy nhiên quan hệ giữa biến CHUYENNGANH (Chuyên ngành đào tạo) với VANDUNG (Vận dụng phân tích CVP) có hệ số Beta âm (β = -.163) cho thấy quan hệ giữa biến Chuyên ngành đào tạo và Vận dụng phân tích mối quan hệ CVP ngược chiều, chứng tỏ người được đào tạo theo chuyên ngành Kế toán kiểm toán đánh giá cao sự vận dụng phân tích mối quan hệ CVP trong việc ra quyết định kinh doanh, nên sẽ thực hiện vận dụng phân tích CVP cao hơn. Quan hệ giữ biến QUYMO (Quy mô






