Trong khi giữ tốc độ động cơ ở 2.000 vòng/phút, kiểm tra chỉ số đọc Ampe kế và Vôn kế.
Cường độ dòng điện tiêu chuẩn: 10 A trở xuống Điện áp tiêu chuẩn: Từ 13.2 đến 14.8 V
Nếu kết quả không như tiêu chuẩn, hãy thay thế máy phát.
2.1.8. Kiểm tra mạch nạp có tải
- Khi động cơ đang chạy với tốc độ 2.000 vòng/phút, hãy bật đèn pha ở chế độ chiếu xa và bật công tắc quạt bộ sưởi ấm đến vị trí HI.
- Kiểm tra chỉ số của ampe kế.
Cường độ dòng điện tiêu chuẩn: 30 A trở lên
Nếu chỉ số của Ampe kế nhỏ hơn giá trị dòng điện tiêu chuẩn, hãy thay thế máy phát.
CHÚ Ý: Nếu ắc quy đã được nạp đầy, chỉ số Ampe có thể nhỏ hơn dòng điện tiêu chuẩn. Trong trường hợp này, hãy cho môtơ gạt mưa và bộ sấy kính hoạt động để tăng phụ tải và sau đó kiểm tra lại mạch nạp.
2.2. Cầu chì khởi động: Đo điện trở cầu chì ST, Điện trở tiêu chuẩn: Dưới 1 Ω
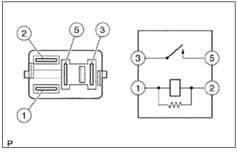
2.3. Rơ le khởi động:
- Đo điện trở theo các giá trị trong bảng dưới đây.

Điện trở tiêu chuẩn:
Điều kiện kiểm tra | Điện trở | |
3 - 5 | Khi cấp điện áp ắc quy đến cực 1 và 2 | Dưới 1 Ω |
Khi không cấp điện áp ắc quy | 10 kΩ trở lên |
Có thể bạn quan tâm!
-
Kiểm Tra Lắp Ráp Cảm Biến (Cảm Biến Vị Trí Trục Khuỷu) -
Kiểm Tra Dây Điện Và Giắc Nối (Bô Bin Đánh Lửa - Mass Thân Xe) -
Đọc Giá Trị Bằng Máy Chẩn Đoán (Vị Trí Chân Ga Số 1 Và Số 2) -
Chẩn đoán điện điều khiển động cơ Nghề Công nghệ ô tô - Cao đẳng - Trường Cao đẳng nghề Đồng Tháp - 13 -
Lập Quy Trình Chẩn Đoán Động Cơ Không Nổ Của Động Cơ Xe Hyundai I10 -
Chẩn đoán điện điều khiển động cơ Nghề Công nghệ ô tô - Cao đẳng - Trường Cao đẳng nghề Đồng Tháp - 15
Xem toàn bộ 137 trang tài liệu này.
Hình 12.3. Kiểm tra rơ le khởi động
Nếu kết quả không như tiêu chuẩn, hãy thay thế rơle máy khởi động.
2.4. Công tắc khởi động ở chân ly hợp
- Kiểm tra điện trở giữa các cực khi bấm công tắc ON và OFF.

Hình 12.4. Kiểm tra công tắc chân ly hợp
Điện trở tiêu chuẩn:
Trạng thái của công tắc | Điều kiện tiêu chuẩn | |
1-2 | ON (ấn vào) | Dưới 1Ω |
1-2 | OFF (Nhả) | 10 kΩ trở lên |
2.5. Công tắc vị trí trung gian/ Đỗ xe

Hình 12.5. Giắc công tắc vị trí trung gian
- Đo điện trở khi cần số được chuyển đền từng vị trí.
Điện trở tiêu chuẩn:
Vị Trí Chuyển Số | Điều Kiện Tiêu Chuẩn | |
4 (B) - 5 (L) | P hay N | Dưới 1 Ω |
Trừ vị trí P và N | 10 kΩ trở lên | |
2 (RB) - 6 (PL) | P | Dưới 1 Ω |
Trừ vị trí P | 10 kΩ trở lên | |
1 (RL) - 2 (RB) | R | Dưới 1 Ω |
Trừ vị trí R | 10 kΩ trở lên | |
2 (RB) - 9 (NL) | N | Dưới 1 Ω |
Trừ vị trí N | 10 kΩ trở lên | |
2 (RB) - 7 (DL) | D hay 3 | Dưới 1 Ω |
Trừ vị trí D và 3 | 10 kΩ trở lên | |
2 (RB) - 3 (2L) | 2 | Dưới 1 Ω |
Trừ vị trí 2 | 10 kΩ trở lên | |
2 (RB) - 8 (LL) | L | Dưới 1 Ω |
Trừ vị trí L | 10 kΩ trở lên |
Nếu điện trở không như tiêu chuẩn, hãy thay thế công tắc vị trí trung gian / đỗ xe
2.6. Máy khởi động
- Kiểm tra cụm ro to máy khởi động
- Kiểm tra Stato máy khởi động
- Kiểm tra chổi than
- Kiểm tra ly hợp máy khởi động
- Kiểm tra cụm công tắc từ máy khởi động
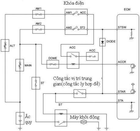
2.7. Mạch điện hệ thống khởi động
Kiểm tra dây điện và giắc nối

Hình 12.6. Mạch khởi động động cơ 1NZ-FE
Câu hỏi và bài tập :
1. Trình bày quy trình chẩn đoán hệ thống khởi động
2. Lập quy trình chẩn đoán hệ thống khởi động xe Hyundai i10
BÀI 13: CHẨN ĐOÁN TÌNH TRẠNG ĐỘNG CƠ KHÔNG NỔ Mã bài: CMĐ 30-13
Giới thiệu:
Hệ thống điều khiển trên động cơ phun xăng điện tử là một hệ thống toàn diện bao gồm các thiết bị đầu vào (các cảm biến) và đầu ra (hệ thống đánh lửa, phun nhiên liệu,…). Hệ thống điều khiển bằng máy tính là sau khi ECM động cơ xử lý các tín hiệu vào từ các cảm biến và truyền các tín hiệu điều khiển đến các bộ chấp hành (đánh lửa, phun nhiên liệu,…)
Trong quá trình sử dụng, hệ thống điều khiển trên động cơ luôn xảy ra các hư hỏng bất thường cần phải được kiểm tra, sửa chữa kịp thời, nhằm duy trì tình trạng kỹ thuật của động cơ ở trạng thái làm việc với độ tin cậy và an toàn cao nhất.
Vì vậy công việc chẩn đoán, kiểm tra, sửa chữa các hư hỏng của động cơ cần được tiến hành nhanh chóng và chính xác để đảm bảo các yêu cầu kỹ thuật về tính năng vận hành và nâng cao tuổi thọ của động cơ.
Mục tiêu:
- Giải thích và phân tích đúng những hiện tượng, nguyên nhân động cơ không nổ
- Chẩn đoán phát hiện và sừa chữa được các hư hỏng động cơ khởi động không nổ
Nội dung chính:
1. Hiện tượng, nguyên nhân hư hỏng
1.1. Hiện tượng: Khởi động cơ không nổ
1.2. Nguyên nhân hư hỏng:
- Mạch nguồn ECM
- Cảm biến vị trí trục khuỷu
- Hệ thống đánh lửa
- Hệ thống nhiên liệu
- ECM
2. Kiểm tra và sửa chữa
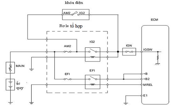
2.1 Mạch nguồn ECM

Hình 13.1. Mạch nguồn ECM
- Kiểm tra cầu chì EFI
- Kiểm tra rơ le EFI
- Kiểm tra dây điện và giắc nối (ECM – Mass thân xe)
- Kiểm tra cầu chì IGN
- Kiểm tra ECM (Điện áp chân IGSW)
Ngắt các giắc nối của ECM.
Bật khoá điện ON.
Đo điện áp theo các giá trị trong bảng dưới đây.
Điện áp tiêu chuẩn:
Điều kiện kiểm tra | Điều kiện tiêu chuẩn | |
A20-28 (IGSW) - C23-104 (E1) | Khoá điện ON | Từ 11 đến 14 V |

Hình 13.1. Giắc ECM
- Kiểm tra khóa điện
Tháo khóa điện.
Đo điện trở theo các giá trị trong bảng dưới đây.
Điện trở tiêu chuẩn:
Trạng thái của công tắc | Điều kiện tiêu chuẩn | |
- | LOCK | 10 kΩ trở lên |
2 - 4 | ACC | Dưới 1 Ω |
1 - 2 - 4 | ON | |
5 - 6 | ||
1 - 3 - 4 | START | |
5 - 6 - 7 |

Hình 13.2. Khóa điện
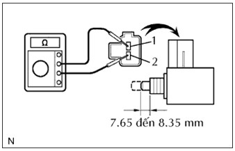
2.2 Cảm biến vị trí trục khuỷu

Hình 13.3. Đo điện trở cảm biến vị trí trục khuỷu
- Đo điện trở theo các giá trị trong bảng dưới đây.
Điện trở tiêu chuẩn: (động cơ 1NZ-FE)
Điều kiện kiểm tra | Điều kiện tiêu chuẩn | |
1 - 2 | Lạnh | Từ 985 đến 1600 Ω |
1 - 2 | Nóng | Từ 1265 đến 1890 Ω |
CHÚ Ý:
Khái niệm “Lạnh” và “Nóng” là nhiệt độ của các cuộn dây. "Lạnh" có nghĩa là nhiệt độ của cuộn dây trong khoảng từ -10°C đến 50.00 °C (14°F to 50 °C). "Nóng" có nghĩa là nhiệt độ của cuộn dây trong khoảng từ 50°C đến 100.00 °C (122°F đến 100 °C).
Nếu điện trở không như tiêu chuẩn, hãy thay thế cảm biến vị trí trục khuỷu.






