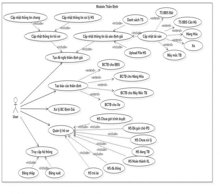
3.3.2. Module Thẩm định tài sản
Chứa các tính năng liên quan đến quy trình thẩm định giá. Bao gồm các nhóm chức năng: Lập hồ sơ thẩm định giá,Tạo báo cáo thẩm định, Quản lý hồ sơ. Đối với mỗi một loại tài sản khác nhau sẽ có các thuộc tính đưa ra để định giá là khác nhau, phương pháp định giá sẽ sử dụng cũng khác nhau. Vì vậy các hồ sơ thẩm định giá và báo cáo thẩm định là khác nhau theo từng loại tài sản. Tài sản bảo đảm dùng để định giá bao gồm: Bất động sản là đất, căn hộ, sạp chợ, hàng hóa, xe, máy móc thiết bị… sẽ tương ứng với các chức năng:
- Hồ sơ thẩm định cho tài sản bất động sản là đất Báo cáo định giá tài sản bất động sản là đất.
- Hồ sơ thẩm định cho tài sản bất động sản là căn hộ Báo cáo định giá tài sản bất động sản là căn hộ.
- Hồ sơ thẩm định cho tài sản bất động sản là sạp chợ Báo cáo định giá tài sản bất động sản là sạp chợ.
- Hồ sơ thẩm định cho tài sản hàng hóa Báo cáo định giá tài sản hàng hóa.
- Hồ sơ thẩm định cho tài sản xe Báo cáo định giá tài sản xe.
- Hồ sơ thẩm định cho tài sản máy móc thiết bị Báo cáo định giá tài sản máy móc thiết bị.
Biểu đồ Use-Case tổng quát của module Thẩm định tài sản:
Có thể bạn quan tâm!
-
Bài Toán Ứng Dụng Bi Trong Hỗ Trợ Thẩm Định Tài Sản Bảo Đảm Của Ngân Hàng -
Phương Pháp So Sánh Trực Tiếp Trong Bước Định Giá Giá Trị Của Tài Sản -
Sử Dụng Thuật Toán K-Nearest Neighbors (Knn) Để Dự Đoán Giá Trị Tài Sản Thẩm Định -
Use Casetạo Báo Cáo Thẩm Định Cho Bđs -
Lược Đồ Dữ Liệu Thông Tin Báo Cáo Thẩm Định Tài Sản Bảo Đảm -
Cập Nhật Thông Tin Pháp Lý Của Tài Sản Trong Hồ Sơ Thẩm Định
Xem toàn bộ 103 trang tài liệu này.

Hình 3- 6: Biểu đồ Use Case module Thẩm định tài sản
3.2.2.1. Use Case Quản lý hồ sơ
Mô tả tóm tắt
Đây là Ca sử dụng mô tả việc quản lý danh sách hồ sơ có liên quan đến người dùng. Nhằm mục đích theo dõi tiến trình xử lý hồ sơ và lựa chọn các tính năng xử lý hồ sơ.
Luồng các sự kiện
mình.
Luồng chính
Ca sử dụng bắt đầu khi người dùng muốn xem và xử lý hồ sơ được phân công tới
- Người dùng lựa chọn tính năng "Quản lý hồ sơ".
- Hệ thống mặc định hiển thị tất cả các hồ sơ trong tháng hiện tại. Với thông tin là các thông tin chung của hồ sơ.
- Người dùng có thể lựa chọn tìm kiếm hồ sơ theo trạng thái xử lý của hồ sơ.
- Hệ thống hiển thị danh sách hồ sơ theo điều kiện tìm kiếm của người dùng. Đồng thời hiển thị các tính năng cho phép người dùng thực hiện tương ứng với trạng thái mà người dùng tìm kiếm.
Luồng phụ
- Người dùng có thể click vào mã hồ sơ để xem chi tiết thông tin của hồ sơ.
- Người dùng lựa chọn các tính năng tương ứng với các trạng thái của hồ sơ. Chi tiết đã được mô tả trong Use Case "Cập nhật thông tin xử lý hồ sơ".
Yêu cầu đặc biệt
Không.
Điều kiện trước
Người dùng đã đăng nhập thành công và có quyền truy cập tính năng.
Điều kiện sau
Hệ thống chỉ hiển thị những hồ sơ có liên quan đến người dùng.
Điểm mở rộng
Không.
3.2.2.2. Use CaseCập nhật thông tin chung của hồ sơ
Mô tả tóm tắt
Đây là Ca sử dụng mô tả việc khai báo các thông tin cơ bản của hồ sơ thẩm định. Bao gồm: Thông tin chung về tài sản bảo đảm, thông tin khách hàng, thông tin liên quan đến hồ sơ thẩm định, thông tin về thành phần thẩm định.
Luồng các sự kiện
Luồng chính
Ca sử dụng được bắt đầu khi User muốn lập hồ sơ tạo đề nghị thẩm định giá cho một tài sản:
- User truy cập chức năng "Tạo thẩm định giá", lựa chọn tính năng "Hồ sơ" để cập nhật các thông tin chung của hồ sơ thẩm định.
- Hệ thống hiển thị form nhập liệu các thông tin chung của hồ sơ.
- User nhập liệu lần lượt các thông tin của hồ sơ:
o Thông tin chung về yêu cầu thẩm định: Tiêu đề (Tên tài sản/BĐS), Loại tài sản, Kiểu thẩm định (Định giá mới/ Tái định giá).
o Thông tin khách hàng: Địa chỉ (Tỉnh/thành phố, quận/huyện, phường/xã, đường, số nhà), Chủ sở hữu (Tên - SĐT), Khách hàng (Tên - SĐT), Mối quan hệ giữa khách hàng vay với chủ sở hữu, Số tiền vay dự kiến, Người hướng dẫn thẩm định (Tên - SĐT), Số tiền vay dự kiến.
o Thông tin liên quan đến phối hợp thẩm định: Tài sản thẩm định, Mục đích thẩm định, Đơn vị yêu cầu thẩm định, Chuyên viên QHKH (Tên, SĐT,Email), Email nhận kết quả thẩm định, Ngày yêu cầu thẩm định, Phương tiện di duyển dự kiến (Xe ô tô khách hàng, xe ô tô ĐVKD, Đơn vị tự túc, Khác), Thời gian phân công hồ sơ (Mặc định ngày hiện tại), Thời gian đi thẩm định, Thời gian lập báo cáo khảo sát, Ngày lập biên bản, Trạng thái hồ sơ đính kèm đã đầy đủ (Y/N), Ghi chú.
o Thông tin về thành phần thẩm định: Đơn vị thẩm định, Nhân viên trực tiếp thẩm định (Tên - Chức vụ), Thành viên tham gia (Tên- Chức vụ). Thành viên kiểm soát (Tên - Chức vụ).
o Upload danh sách giấy tờ, tài liệu liên quan đến tài sản: Tên tài liệu, Loại tài liệu, Mô tả tài liệu, Đường dẫn file upload.
- Sau khi hoàn thành nhập liệu User lựa chọn "Lưu lại" để chấp nhận khởi tạo hồ sơ thẩm định.
- Hệ thống ghi nhận thông tin User nhập liệu nếu User lựa chọn "Lưu lại" và lưu trữ trong kho dữ liệu của hệ thống.
Luồng phụ
- Khi User không muốn tạo hồ sơ thẩm định: User lựa chọn "Bỏ qua". Hệ thống sẽ quay trở lại trang chủ của chương trình.
- Khi User chưa nhập liệu các thông tin bắt buộc của hồ sơ thẩm định. Hệ thống sẽ gửi thông báo yêu cầu nhập liệu các thông tin bắt buộc trước khi lựa chọn "Lưu lại".
Yêu cầu đặc biệt
Không có.
Điều kiện trước
User phải login vào hệ thống trước khi Use case bắt đầu và User đã được cấp quyền thực hiện chức năng.
Điều kiện sau
Nếu việc cập nhật thông tin thành công, hồ sơ đã được tạo sẽ hiển thị trong danh sách hồ sơ theo dõi của User.
Điểm mở rộng
Không.
3.2.2.2. Use CaseDanh sách tài sản
Mô tả tóm tắt
Đây là Ca sử dụng mô tả việc theo dõi danh sách tài sản được thẩm định để đưa vào làm tài sản bảo đảm trong mỗi hồ sơ thẩm định. Hiển thị danh sách tài sản của hồ sơ bao gồm các thông tin: Mã hồ sơ, Tên hồ sơ, Mã tài sản, tên tài sản, loại tài sản. Cho phép xem chi tiết, xóa và cập nhật tài sản.
Luồng các sự kiện
Luồng chính
Ca sử dụng được bắt đầu khi User muốn xem chi tiết thông tin danh sách tài sản cần thẩm định để dùng làm tài sản bảo đảm.
- User truy cập chức năng "Danh sách tài sản".
- Hệ thống hiển thị danh sách tài sản bao gồm các thông tin: Mã hồ sơ, Tên hồ sơ, Mã tài sản, tên tài sản, loại tài sản.
Luồng phụ
User khi xem xong danh sách tài sản, có thể lựa chọn:
- "Xóa" tài sản: Hệ thống sẽ xóa tài sản khỏi danh sách tài sản của hồ sơ thẩm định.
- "Xem chi tiết","Cập nhật" tài sản: Tùy thuộc vào loại tài sản hệ thống sẽ trả lại màn hình phù hợp với loại tài sản đó. Chi tiết sẽ được mô tả trong các use case "Use Case Cập nhật tài sản định giá- xx".
Yêu cầu đặc biệt
Không.
Điều kiện trước
Người dùng đã đăng nhập vào hệ thống và được phép nhìn thấy các hồ sơ thẩm định có liên quan đến người dùng.
Điều kiện sau
Không.
Điểm mở rộng
Không.
3.2.2.4. Use CaseCập nhật tài sản định giá - BĐS là Đất
Mô tả tóm tắt
Đây là Ca sử dụng mô tả việc cập nhật các thông tin liên quan đến tài sản dùng để định giá- cụ thể tài sản là đất. Ca sử dụng này được dùng khi chuyên viên thẩm định muốn báo cáo về tài sản thẩm định.
Luồng các sự kiện
Luồng chính
Ca sử dụng được bắt đầu khi User muốn cập nhật thông tin tài sản cần thẩm định để dùng làm tài sản bảo đảm.
- User truy cập chức năng "Quản lý hồ sơ" và chọn trạng thái của hồ sơ/hoặc xem tất cả, lựa chọn hồ sơ cần cập nhật thông tin tài sản và chọn "Cập nhật tài sản".
- Hoặc người dùng truy cập chức năng "Danh sách tài sản" lựa chọn "Cập nhật".
- Hệ thống hiển thị màn hình cho phép người dùng cập nhật các thông tin liên quan đến đất như sau:
- Cập nhật thông tin pháp lý liên quan đến đất:
o Giấy chứng nhận quyền sử dụng đất: số … do … cấp ngày … tháng … năm
… Cập nhật biến động mới nhất ngày ... tháng ... năm ... về nội dung: thay đổi diện tích/ chủ sở hữu...).
o Bản đồ hiện trạng vị trí/ trích lục:số … do ... cấp ngày … tháng … năm …
o Tờ khai lệ phí trước bạ:số … do … cấp ngày ... tháng ... năm ...
o Giấy tờ khác (nếu có),Số thửa, Tờ bản đồ số.
o Diện tích khuôn viên (m2), ngang (m), dài (m), sử dụng chung (m2), sử dụng riêng (m2).
o Mục đích sử dụng đất, Thời hạn sử dụng đất, Hình thức giao đất.
o Cập nhật thông tin pháp lý liên quan đến các tài sản gắn liền với đất:Giấy phép xây dựng:số … do … cấp ngày … tháng … năm …, Giấy tờ khác (nếu có).
o Cập nhật thông tin thực trạng của đất:
Vị trí (địa chỉ thực tế):số nhà, đường, phường, quận, tỉnh.
Cấp hẻm, vị trí hẻm, độ rộng hẻm (m).
Khoảng cách tới mặt tiền đường gần nhất (m).
Lô giới quy hoạch hiện hữu (m), mặt đường.
Diện tích khuôn viên (m2), ngang (m), dài(m), diện tích vi phạm lộ giới (m2), diện tích phù hợp quy hoạch (m2), sử dụng chung (m2), sư dụng riêng (m2).
Hướng thửa đất.
Tọa độ thửa đất.
Hạ tầng kỹ thuật
o Thực trạng tài sản gắn liền với đất:
Tổng diện tích sàn xây dựng (m2), ngang (m), dài(m), diện tích phù hợp (m2), diện tích vi phạm (m2).
Kết cấu, số lầu/tầng, cấp nhà.
Kiến trúc xây dựng, năm xây dựng.
Chất lượng còn lại (%), đơn giá xây dựng mới (Đ/m2).
Hiện trạng sử dụng: Để ở/đang cho thuê/làm trụ sở/khác.
Tranh trấp về tài sản: Có/không/có nghi ngờ.
Tình trạng thế chấp tài sản: Đang thế chấp/Chưa thế chấp.
Môi trường xung quanh: Tài sản thuộc khu vực (Dân cư hiện hữu/Dân cư đô thị mới/Dân cư vượt lũ/Thuần sản xuất nông nghiệp/Khu công nghiệp/khác.
Tình trạng ô nhiễm: Không/Có.
Thông tin quy hoạch khu vực tài sản tọa lạc: Có/Không/Nghi ngờ.
o Ước tính giá trị tài sản bảo đảm:
Sau khi người dùng nhập đầy đủ các thông tin thì lựa chọn "Lưu lại".
Hệ thống sẽ ước tính giá trị tài sản bảo đảm của BĐS và hiển thị thông tin lên cho người dùng xem xét và chỉnh sửa:Đơn giá quyền sử dụng đất, Giá trị quyền sử dụng đất, Giá trị tài sản gắn liền trên đất,Tổng giá trị tài sản.
o Xếp hạng tài sản:
Người dùng có thể tham khảo giá của các tài sản so sánh để điều chỉnh giá của tài sản thẩm định. Bằng cách lựa chọn chức năng "Thuyết minh giá". Chức năng này sẽ được mô tả trong use case " Thuyết minh giá".
Sau khi người dùng hoàn tất nhập liệu và điều chỉnh, có thể lựa chọn "Lưu lại".
Hệ thống sẽ trở về chức năng "Quản lý hồ sơ"/"Danh sách tài sản" mà trước đó người dùng truy cập.
Luồng phụ






