4. Kết quả phân tích nhân tố EFA cho khái niệm Trách nhiệm xã hội và Giá trị thương hiệu – Nhóm khách hàng
Number of obs = | 356 | |
Method: principal-component factors | Retained factors = | 5 |
Rotation: (unrotated) | Number of params = | 100 |
Có thể bạn quan tâm!
-
Nghiên cứu mối quan hệ giữa trách nhiệm xã hội, giá trị thương hiệu và hiệu quả tài chính của các ngân hàng thương mại cổ phần tại đồng bằng sông Cửu Long - 24 -
Nghiên cứu mối quan hệ giữa trách nhiệm xã hội, giá trị thương hiệu và hiệu quả tài chính của các ngân hàng thương mại cổ phần tại đồng bằng sông Cửu Long - 25 -
Thống Kê Mô Tả Về Địa Bàn Khảo Sát Theo Tỉnh Nhóm Khách Hàng -
Nghiên cứu mối quan hệ giữa trách nhiệm xã hội, giá trị thương hiệu và hiệu quả tài chính của các ngân hàng thương mại cổ phần tại đồng bằng sông Cửu Long - 28 -
Nghiên cứu mối quan hệ giữa trách nhiệm xã hội, giá trị thương hiệu và hiệu quả tài chính của các ngân hàng thương mại cổ phần tại đồng bằng sông Cửu Long - 29
Xem toàn bộ 237 trang tài liệu này.
Eigenvalue | Difference | Proportion | Cumulative | |
Factor1 | 6.08196 | 3.98417 | 0.2765 | 0.2765 |
Factor2 | 2.09779 | 0.23488 | 0.0954 | 0.3718 |
Factor3 | 1.86290 | 0.49062 | 0.0847 | 0.4565 |
Factor4 | 1.37228 | 0.27457 | 0.0624 | 0.5189 |
Factor5 | 1.09772 | 0.16770 | 0.0499 | 0.5688 |
Factor6 | 0.93001 | 0.08291 | 0.0423 | 0.6110 |
Factor7 | 0.84710 | 0.02080 | 0.0385 | 0.6495 |
Factor8 | 0.82630 | 0.09648 | 0.0376 | 0.6871 |
Factor9 | 0.72982 | 0.07706 | 0.0332 | 0.7203 |
Factor10 | 0.65276 | 0.02498 | 0.0297 | 0.7499 |
Factor11 | 0.62778 | 0.06619 | 0.0285 | 0.7785 |
Factor12 | 0.56159 | 0.01725 | 0.0255 | 0.8040 |
Factor13 | 0.54434 | 0.02068 | 0.0247 | 0.8287 |
Factor14 | 0.52367 | 0.02015 | 0.0238 | 0.8525 |
Factor15 | 0.50352 | 0.01007 | 0.0229 | 0.8754 |
Factor16 | 0.49344 | 0.05947 | 0.0224 | 0.8979 |
Factor17 | 0.43397 | 0.03455 | 0.0197 | 0.9176 |
Factor18 | 0.39942 | 0.01411 | 0.0182 | 0.9357 |
Factor19 | 0.38531 | 0.02766 | 0.0175 | 0.9533 |
Factor20 | 0.35765 | 0.01196 | 0.0163 | 0.9695 |
Factor21 | 0.34569 | 0.02075 | 0.0157 | 0.9852 |
Factor22 | 0.32495 | . | 0.0148 | 1.0000 |
LR test: independent vs. saturated: chi2(231) = 2505.63 Prob>chi2 = 0.0000
Rotated factor loadings (pattern matrix) and unique variances
Factor1 | Factor2 | Factor3 | Factor4 | Factor5 | Uniqueness | |
csr101 | 0.6445 | 0.4731 | ||||
csr102 | 0.4923 | |||||
csr103 | 0.7464 | 0.4160 | ||||
csr104 | 0.7608 | 0.4097 | ||||
csr105 | 0.7447 | 0.3482 | ||||
csr201 | 0.4620 | |||||
csr202 | 0.5797 | |||||
csr203 | 0.6141 | 0.4545 | ||||
csr204 | 0.7075 | 0.4191 | ||||
csr205 | 0.6770 | 0.4181 | ||||
csr206 | 0.6547 | 0.4129 | ||||
csr301 | 0.7746 | 0.3569 | ||||
csr302 | 0.6054 | 0.5470 | ||||
csr303 | 0.6894 | 0.4852 | ||||
csr304 | 0.7279 | 0.4214 | ||||
csr305 | 0.7041 | 0.4576 | ||||
csr401 | 0.8106 | 0.2869 | ||||
csr402 | 0.8552 | 0.2433 | ||||
csr403 | 0.7780 | 0.3475 | ||||
csr501 | 0.7067 | 0.4233 | ||||
csr502 | 0.6385 | 0.5084 | ||||
csr503 | 0.5242 |
(blanks represent abs(loading)<.6)
Kaiser-Meyer-Olkin measure of sampling adequacy
kmo | |
csr101 | 0.8847 |
csr102 | 0.8924 |
csr103 | 0.8970 |
csr104 | 0.8163 |
csr105 | 0.8992 |
csr201 | 0.8995 |
csr202 | 0.8958 |
csr203 | 0.8921 |
csr204 | 0.8927 |
csr205 | 0.9036 |
csr206 | 0.9042 |
csr301 | 0.8429 |
csr302 | 0.8662 |
csr303 | 0.8328 |
csr304 | 0.8588 |
csr305 | 0.8653 |
csr401 | 0.6566 |
csr402 | 0.6871 |
csr403 | 0.7662 |
csr501 | 0.8829 |
csr502 | 0.9063 |
csr503 | 0.9024 |
Overall | 0.8675 |
Number of obs = | 356 | |
Method: principal-component factors | Retained factors = | 1 |
Rotation: (unrotated) | Number of params = | 11 |
Eigenvalue | Difference | Proportion | Cumulative | |
Factor1 | 5.58596 | 4.87478 | 0.5078 | 0.5078 |
Factor2 | 0.71118 | 0.03122 | 0.0647 | 0.5725 |
Factor3 | 0.67996 | 0.07602 | 0.0618 | 0.6343 |
Factor4 | 0.60395 | 0.00790 | 0.0549 | 0.6892 |
Factor5 | 0.59605 | 0.01313 | 0.0542 | 0.7434 |
Factor6 | 0.58291 | 0.06309 | 0.0530 | 0.7964 |
Factor7 | 0.51983 | 0.02753 | 0.0473 | 0.8436 |
Factor8 | 0.49230 | 0.02480 | 0.0448 | 0.8884 |
Factor9 | 0.46750 | 0.06174 | 0.0425 | 0.9309 |
Factor10 | 0.40576 | 0.05116 | 0.0369 | 0.9678 |
Factor11 | 0.35460 | . | 0.0322 | 1.0000 |
LR test: independent vs. saturated: chi2(55) = 1627.35 Prob>chi2 = 0.0000
Kaiser-Meyer-Olkin measure of sampling adequacy
kmo | |
cbbe01 | 0.9335 |
cbbe02 | 0.9463 |
cbbe03 | 0.9297 |
cbbe04 | 0.9346 |
cbbe05 | 0.9463 |
cbbe06 | 0.9467 |
cbbe07 | 0.9554 |
cbbe08 | 0.9392 |
cbbe09 | 0.9470 |
cbbe10 | 0.9496 |
cbbe11 | 0.9365 |
Overall | 0.9420 |
item-test item-rest interitem
Obs | Sign | correlation | correlation | covariance | alpha | |
csr101 | 356 | + | 0.7333 | 0.5128 | .3467769 | 0.7547 |
csr103 | 356 | + | 0.7945 | 0.6093 | .3025874 | 0.7042 |
csr104 | 356 | + | 0.7680 | 0.5739 | .3239885 | 0.7231 |
csr105 | 356 | + | 0.7957 | 0.6179 | .3043229 | 0.7001 |
Test scale | .3194189 0.7751 | |||||
average item-test item-rest interitem
Obs | Sign | correlation | correlation | covariance | alpha | |
csr203 | 356 | + | 0.7677 | 0.5566 | .2641663 | 0.6924 |
csr204 | 356 | + | 0.7782 | 0.5828 | .2596244 | 0.6778 |
csr205 | 356 | + | 0.7434 | 0.5427 | .284929 | 0.7006 |
csr206 | 356 | + | 0.7449 | 0.5184 | .2787414 | 0.7141 |
Test scale | .2718653 0.7536 | |||||
average item-test item-rest interitem
Obs | Sign | correlation | correlation | covariance | alpha | |
csr301 | 356 | + | 0.8117 | 0.5420 | .1424355 | 0.3816 |
csr302 | 356 | + | 0.7357 | 0.3992 | .2470328 | 0.5861 |
csr303 | 356 | + | 0.7276 | 0.3829 | .2592815 | 0.6087 |
Test scale | .2162499 0.6298 | |||||
average item-test item-rest interitem
Obs | Sign | correlation | correlation | covariance | alpha | |
csr304 | 356 | + | 0.7657 | 0.5350 | .2156354 | 0.6459 |
csr305 | 356 | + | 0.7347 | 0.4917 | .2350636 | 0.6726 |
csr501 | 356 | + | 0.7467 | 0.5406 | .2320462 | 0.6445 |
csr502 | 356 | + | 0.7081 | 0.4786 | .2528459 | 0.6790 |
Test scale | .2338978 0.7221 | |||||
5. Kết quả phân tích nhân tố khẳng định CFA nhóm khách hàng
Value | Description | |
Likelihood ratio chi2_ms(413) p > chi2 chi2_bs(465) p > chi2 | 747.092 | model vs. saturated |
0.000 | ||
4892.782 | baseline vs. saturated | |
0.000 | ||
Population error RMSEA 90% CI, lower bound upper bound pclose | 0.048 | Root mean squared error of approximation |
0.042 | ||
0.053 | ||
0.755 | Probability RMSEA <= 0.05 | |
Information criteria | ||
AIC | 22976.344 | Akaike's information criterion |
BIC | 23418.086 | Bayesian information criterion |
Baseline comparison | ||
CFI | 0.925 | Comparative fit index |
TLI | 0.915 | Tucker-Lewis index |
Size of residuals SRMR | 0.047 | Standardized root mean squared residual |
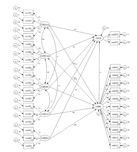
7. Kết quả phân tích SEM nhóm khách hàng
Structural equation model Number of obs = 356
Estimation method = ml
Log likelihood = -11400.603
( 1) [cbbe01]CBBE = 1
( 2) [roa2017]FPER = 1
( 3) [csr101]CSRCum = 1
( 4) [csr203]CSREmp = 1
( 5) [csr304]CSROth = 1
( 6) [csr301]CSRCus = 1
( 7) [csr401]CSRSha = 1
OIM Coef. Std. Err. z P>|z| [95% Conf. Interval] | |||||||
Structural | |||||||
CBBE <- | |||||||
CSRCum | .1426604 | .0795259 | 1.79 | 0.073 | -.0132075 | .2985284 | |
CSREmp | .0147553 | .1021407 | 0.14 | 0.885 | -.1854368 | .2149474 | |
CSROth | .4476677 | .1058722 | 4.23 | 0.000 | .2401621 | .6551734 | |
CSRCus | .4575567 | .0889883 | 5.14 | 0.000 | .2831428 | .6319706 | |
CSRSha | .057017 | .0463064 | 1.23 | 0.218 | -.0337418 | .1477758 | |
FPER <- | |||||||
CBBE | .313213 | .0836326 | 3.75 | 0.000 | .1492962 | .4771299 | |
CSRCum | -.1997352 | .0706214 | -2.83 | 0.005 | -.3381507 | -.0613197 | |
CSREmp | .1778681 | .0871279 | 2.04 | 0.041 | .0071006 | .3486357 | |
CSROth | .3725097 | .0979305 | 3.80 | 0.000 | .1805694 | .56445 | |
CSRCus | -.3586716 | .0891109 | -4.03 | 0.000 | -.5333257 | -.1840175 | |
CSRSha | .1086774 | .0388431 | 2.80 | 0.005 | .0325463 | .1848086 |
Value | Description | |
Likelihood ratio chi2_ms(418) p > chi2 chi2_bs(465) p > chi2 | 799.955 | model vs. saturated |
0.000 | ||
4892.782 | baseline vs. saturated | |
0.000 | ||
Population error RMSEA 90% CI, lower bound upper bound pclose | 0.051 | Root mean squared error of approximation |
0.045 | ||
0.056 | ||
0.412 | Probability RMSEA <= 0.05 | |
Information criteria | ||
AIC | 23019.207 | Akaike's information criterion |
BIC | 23441.574 | Bayesian information criterion |
Baseline comparison | ||
CFI | 0.914 | Comparative fit index |
TLI | 0.904 | Tucker-Lewis index |
Size of residuals SRMR | 0.073 | Standardized root mean squared residual |
8. MÔ HÌNH SEM NHÓM KHÁCH HÀNG

9. PHÂN TÍCH ĐA NHÓM KHÁCH HÀNG THEO GIỚI TÍNH
Coef. | OIM Std. Err. | z | P>|z| | [95% Conf. | Interval] | |||
Structural | ||||||||
CBBE <- | ||||||||
CSRCum | ||||||||
0 | .2490368 | .1401374 | 1.78 | 0.076 | -.0256274 | .523701 | ||
1 | .0627137 | .0967504 | 0.65 | 0.517 | -.1269136 | .252341 | ||
CSREmp | ||||||||
0 | -.0537043 | .1593342 | -0.34 | 0.736 | -.3659936 | .2585849 | ||
1 | .0638577 | .1332224 | 0.48 | 0.632 | -.1972535 | .3249688 | ||
CSROth | ||||||||
0 | .4169699 | .1626411 | 2.56 | 0.010 | .0981991 | .7357407 | ||
1 | .4558414 | .1315779 | 3.46 | 0.001 | .1979535 | .7137293 | ||
CSRCus | ||||||||
0 | .5027422 | .1440538 | 3.49 | 0.000 | .220402 | .7850823 | ||
1 | .4415832 | .0988274 | 4.47 | 0.000 | .2478851 | .6352813 | ||
CSRSha | ||||||||
0 | .0780351 | .0684986 | 1.14 | 0.255 | -.0562196 | .2122898 | ||
1 | .0296339 | .0660268 | 0.45 | 0.654 | -.0997762 | .1590441 | ||
FPER <- | ||||||||
CBBE | ||||||||
0 | .3701066 | .1137112 | 3.25 | 0.001 | .1472368 | .5929764 | ||
1 | .2753504 | .1481104 | 1.86 | 0.063 | -.0149407 | .5656415 | ||
CSRCum | ||||||||
0 | -.4476162 | .1374752 | -3.26 | 0.001 | -.7170625 | -.1781698 | ||
1 | -.0788155 | .0898113 | -0.88 | 0.380 | -.2548424 | .0972113 | ||
CSREmp | ||||||||
0 | .3658894 | .1421407 | 2.57 | 0.010 | .0872987 | .64448 | ||
1 | .0891578 | .1205944 | 0.74 | 0.460 | -.1472029 | .3255184 | ||
CSROth | ||||||||
0 | .4952217 | .1506015 | 3.29 | 0.001 | .2000482 | .7903952 | ||
1 | .3613795 | .1412502 | 2.56 | 0.011 | .0845342 | .6382248 | ||
CSRCus | ||||||||
0 | -.4805147 | .1570493 | -3.06 | 0.002 | -.7883257 | -.1727037 | ||
1 | -.3257992 | .1212256 | -2.69 | 0.007 | -.5633971 | -.0882013 | ||
CSRSha | ||||||||
0 | .1613037 | .0522535 | 3.09 | 0.002 | .0588887 | .2637187 | ||
1 | .0660299 | .0607018 | 1.09 | 0.277 | -.0529435 | .1850033 | ||
10. KIỂM ĐỊNH SỰ KHÁC BIỆT NHÓM KHÁCH HÀNG THEO GIỚI TÍNH
. estat ginvariant
Tests for group invariance of parameters
chi2 | Wald | Test df | p>chi2 | chi2 | Score | Test df | p>chi2 | |
Structural CBBE <- CSRCum CSREmp CSROth CSRCus CSRSha | 1.199 0.319 0.038 0.146 0.257 | 1 1 1 1 1 | 0.2736 0.5720 0.8458 0.7025 0.6119 | . . . . . | . . . . . | . . . . . | ||
FPER <- | CBBE CSRCum CSREmp CSROth CSRCus CSRSha | 0.265 5.070 2.244 0.454 0.669 1.429 | 1 1 1 1 1 1 | 0.6068 0.0243 0.1341 0.5006 0.4134 0.2319 | . . . . . . | . . . . . . | . . . . . . | |
11. KẾT QUẢ PHÂN TÍCH TÁC ĐỘNG TRỰC TIẾP GIÁN TIẾP NHÓM KHÁCH HÀNG
Tác động trực tiếp – Nhóm khách hàng
CSRCum .1426604 .0795259 1.79 0.073 -.0132075 .2985284 | ||||||
CSREmp | .0147553 | .1021407 | 0.14 | 0.885 | -.1854368 | .2149474 |
CSROth | .4476677 | .1058722 | 4.23 | 0.000 | .2401621 | .6551734 |
CSRCus | .4575567 | .0889883 | 5.14 | 0.000 | .2831428 | .6319706 |
CSRSha | .057017 | .0463064 | 1.23 | 0.218 | -.0337418 | .1477758 |
R <- | ||||||
Structural CBBE <-
FPE
.313213 | .0836326 | 3.75 | 0.000 | .1492962 | .4771299 | |
CSRCum | -.1997352 | .0706214 | -2.83 | 0.005 | -.3381507 | -.0613197 |
CSREmp | .1778681 | .0871279 | 2.04 | 0.041 | .0071006 | .3486357 |
CSROth | .3725097 | .0979305 | 3.80 | 0.000 | .1805694 | .56445 |
CSRCus | -.3586716 | .0891109 | -4.03 | 0.000 | -.5333257 | -.1840175 |
CSRSha | .1086774 | .0388431 | 2.80 | 0.005 | .0325463 | .1848086 |
Tác động gián tiếp – Nhóm khách hàng
CSRCum 0 (no path) | ||
CSREmp | 0 | (no path) |
CSROth | 0 | (no path) |
CSRCus | 0 | (no path) |
CSRSha | 0 | (no path) |
R <- | ||
Structural CBBE <-
FPE
0 | (no path) | |||||
CSRCum | .0446831 | .0291195 | 1.53 | 0.125 | -.0123901 | .1017563 |
CSREmp | .0046216 | .0318665 | 0.15 | 0.885 | -.0578357 | .0670788 |
CSROth | .1402154 | .0438012 | 3.20 | 0.001 | .0543667 | .2260641 |
CSRCus | .1433127 | .0541252 | 2.65 | 0.008 | .0372292 | .2493962 |
CSRSha | .0178585 | .0151082 | 1.18 | 0.237 | -.0117531 | .04747 |
Tổng tác động – Nhóm khách hàng
CSRCum .1426604 .0795259 1.79 0.073 -.0132075 .2985284 | ||||||
CSREmp | .0147553 | .1021407 | 0.14 | 0.885 | -.1854368 | .2149474 |
CSROth | .4476677 | .1058722 | 4.23 | 0.000 | .2401621 | .6551734 |
CSRCus | .4575567 | .0889883 | 5.14 | 0.000 | .2831428 | .6319706 |
CSRSha | .057017 | .0463064 | 1.23 | 0.218 | -.0337418 | .1477758 |
R <- | ||||||
Structural CBBE <-
FPE
.313213 | .0836326 | 3.75 | 0.000 | .1492962 | .4771299 | |
CSRCum | -.1550521 | .0700175 | -2.21 | 0.027 | -.292284 | -.0178203 |
CSREmp | .1824897 | .0890752 | 2.05 | 0.040 | .0079054 | .357074 |
CSROth | .5127251 | .0944607 | 5.43 | 0.000 | .3275855 | .6978646 |
CSRCus | -.2153589 | .0643588 | -3.35 | 0.001 | -.3414999 | -.0892179 |
CSRSha | .1265359 | .0401089 | 3.15 | 0.002 | .047924 | .2051478 |
PHỤ LỤC 6
KẾT QUẢ XỬ LÝ SỐ LIỆU NHÓM NHÂN VIÊN QUẢN LÝ
1. Thống kê mô tả về địa bàn khảo sát theo tỉnh nhóm nhân viên quản lý
Freq. | Percent | Cum. | |
AG | 21 | 6.10 | 6.10 |
BL | 15 | 4.36 | 10.47 |
BT | 21 | 6.10 | 16.57 |
CM | 16 | 4.65 | 21.22 |
CT | 139 | 40.41 | 61.63 |
DT | 11 | 3.20 | 64.83 |
HG | 15 | 4.36 | 69.19 |
KG | 11 | 3.20 | 72.38 |
ST | 55 | 15.99 | 88.37 |
TG | 13 | 3.78 | 92.15 |
TV | 1 | 0.29 | 92.44 |
VL | 26 | 7.56 | 100.00 |
Total | 344 | 100.00 |
2. Thống kê mô tả về địa bàn khảo sát theo ngân hàng nhóm nhân viên quản lý
Freq. | Percent | Cum. | |
ABB | 5 | 1.45 | 1.45 |
ACB | 14 | 4.07 | 5.52 |
BAB | 1 | 0.29 | 5.81 |
BID | 26 | 7.56 | 13.37 |
BVB | 5 | 1.45 | 14.83 |
EXI | 8 | 2.33 | 17.15 |
HDB | 8 | 2.33 | 19.48 |
KLB | 27 | 7.85 | 27.33 |
LPB | 14 | 4.07 | 31.40 |
MBB | 13 | 3.78 | 35.17 |
MSB | 23 | 6.69 | 41.86 |
NAM | 2 | 0.58 | 42.44 |
NCB | 7 | 2.03 | 44.48 |
OCB | 15 | 4.36 | 48.84 |
PGB | 3 | 0.87 | 49.71 |
PVB | 11 | 3.20 | 52.91 |
SAC | 34 | 9.88 | 62.79 |
SCB | 6 | 1.74 | 64.53 |
SEA | 6 | 1.74 | 66.28 |
SGB | 11 | 3.20 | 69.48 |
SHB | 3 | 0.87 | 70.35 |
TEC | 9 | 2.62 | 72.97 |
TPB | 6 | 1.74 | 74.71 |
VAB | 7 | 2.03 | 76.74 |
VCB | 29 | 8.43 | 85.17 |
VIB | 4 | 1.16 | 86.34 |
VIE | 5 | 1.45 | 87.79 |
VPB | 10 | 2.91 | 90.70 |
VTB | 32 | 9.30 | 100.00 |
Total | 344 | 100.00 |





