mask: mặt nạ ứng với các phím đăng ký, là sự kết hợp giữa các giá trong bảng dưới đây:
Bảng 5.1: Hằng số đăng ký phím trên remote-control
Nhóm phím | ||
RED | 0x1 | Red |
GREEN | 0x2 | Green |
YELLOW | 0x4 | Yellow |
BLUE | 0x8 | Blue |
NAVIGATION | 0x10 | Up, Down, Left, Right, Enter ,Back |
VCR | 0x20 | Play, Pause, Stop, Next, Prev Fast_Forward, Rewind, Play_Pause |
SCROLL | 0x40 | Page Up, Page Down |
INFO | 0x80 | Info |
NUMERIC | 0x100 | Các phím số từ 0…9 |
ALPHA | 0x200 | Các phím ký tự |
Có thể bạn quan tâm!
-
Vòng Đời Của Một Ứng Dụng Liên Quan Tới Quảng Bá -
Cấu Trúc Thông Tin Bổ Sung Của Transport_Protocol_Label (Truyền Qua Oc)[8] -
Tìm Hiểu Môi Trường Triển Khai Và Xây Dựng Ứng Dụng Minh Họa Hbbtv -
Nghiên cứu mô hình truyền hình lai ghép HbbTV và xây dựng ứng dụng minh họa - 11
Xem toàn bộ 89 trang tài liệu này.
Ví dụ đăng ký các phím màu và nhóm phím di chuyển:
var appManager = document.getElementById("applicationManager"); var currentApp = appManager.getOwnerApplication(document);
var remoteControlKeys = currentApp.privateData.keyset; remoteControlKeys.setValue(remoteControlKeys.RED+ remoteControlKeys.GREEN+remoteControlKeys.YELLOW+ remoteControlKeys.BLUE + remoteControlKeys.NAVIGATION);
Sử dụng font
Hầu hết các trang web sử dụng chỉ vài font thông dụng để hiển thị nội dung. Những font này thường có sẵn trên máy tính. Thỉnh thoảng một số trang sử dụng font đặc biệt cho mục đích trang trí. Trong môi trường máy tính, cài đặt font chữ là việc đơn giản đối với đa số người dùng. Hay trên điện thoại thông minh cũng có thể dễ dàng cài thêm font bằng công cụ có sẵn.
Mục đích ban đầu khi xây dựng chuẩn HbbTV là hướng đến thị trường châu Âu. HbbTV sử dụng font mặc định Teresias. Font này bao gồm bộ ký tự Latin cơ bản và thêm một số ký tự unicode cho những ngôn ngữ đặc biệt trong khối. Vì thế nhiều ký tự có dấu trong tiếng Việt không được bao gồm đầy đủ trong font này.
Cài đặt font chữ trong môi trường TV không mở như trên máy tính hay điện thoại thông minh. Hiện tại chưa thể cài thêm font cho thiết bị. Hoặc đầu thu phải
được tích hợp font riêng cho tiếng Việt. Hoặc môi trường thực thi ứng dụng (hay trình duyệt trên đầu thu) sẽ tự tải font về cùng lúc khi trang được tải. Người dùng mặc nhiên có thể truy cập ứng dụng mà không cần quan tâm đến font chữ. Trong trường hợp sau, thủ tục nhúng font sử dụng khai báo @font-face do CSS quy định cho biết vị trí font cần tham chiếu. Kỹ thuật này có thể sử dụng font định dạng TrueType (.ttf) rất phổ biến trên máy tính. Tùy vào kích thước bộ nhớ đệm của thiết bị sẽ hạn chế nạp lại font thường xuyên.
Nhận và xử lý sự kiện đồng bộ
Như đã trình bày trong báo cáo trong chương 4, thông tin đồng bộ (nếu có) được chèn vào dòng truyền tại mỗi thời điểm đồng bộ. Để được đầu thu thông báo sự kiện nào đó từ dòng truyền, trước tiên ứng dụng HbbTV phải đăng ký nhận sự kiện với trình quản lý ứng dụng thông qua gọi hàm addStreamEventListener. Hàm này thuộc đối tượng video/broadcast của ứng dụng (đề cập ở phần trên). Tương tự, ứng dụng gọi thủ tục removeStreamEventListener với cùng tham số để hủy đăng ký nhận sự kiện.
targetURL | Nơi đối tượng sự kiện được định nghĩa: Trong OC: tên đối tượng sự kiện (ví dụ “TestEvent.obj”) Trong file (băng rộng): đường dẫn file xml |
eventName | Tên sự kiện (theo định nghĩa) |
listener | Hàm lắng nghe và xử lý sự kiện |
Khi phát hiện sự kiện, đầu thu gửi thông báo sự kiện đến listener của tất cả các ứng dụng có đăng ký sự kiện này. Gói thông tin gửi đến hàm xử lý sự kiện có cấu trúc streamevent như sau:
StreamEvent {
readonly attribute String name; readonly attribute String data; readonly attribute String text;
name | Tên sự kiện nhận được. |
data | Dữ liệu gốc của sự kiện được mã hóa theo dạng hexa. |
text | Chuỗi dữ liệu được chuyển mã (từ data) theo định dạng UTF-8. |
status | Có trị “trigger” khi nhận được sự kiện. Hoặc “error” khi: - Không tìm thấy đối tượng sự kiện đăng ký (targetURL) trong OC hoặc qua băng rộng; - Tên sự kiện đăng ký (eventName) không được định nghĩa; - Không đọc được OC - Không tìm thấy dòng con mang sự kiện Bất kỳ khi nào trạng thái lỗi được gửi tới, trình xử lý tự động hủy đăng ký nhận sự kiện với đầu thu. |
5.2 Xây dựng ứng dụng minh họa trên nền tảng HbbTV
5.2.1 Giới thiệu chung về ứng dụng.
Như trong báo cáo chương trước, ứng dụng HbbTV hiển thị ở 2 dạng ứng dụng là độc lập quảng bá và liên quan quảng bá. Hệ thống minh họa sẽ hiển thị 2 dạng ứng dụng này.
Ở dạng liên quan quảng bá, tín hiệu ứng dụng xuất hiện theo từng thời gian cụ thể ở góc phải màn hình Tivi khi người dùng đang xem chương trình phát sóng (broadcast). Nếu người dùng quan tâm có thể sử dụng nút xanh trên remote để kích hoạt ứng dụng du lịch để có thể xem các thông tin về các địa điểm du lịch hoặc bấm nút đỏ để xem danh sách các ứng dụng khác nhau, quá trình này sẽ được lặp đị lặp lại trong lúc phát sóng truyền hình.
Ở dạng độc lập quảng bá, khi người dung kích hoạt sự kiện bằng phím xanh, giao diện ứng dụng du lịch sẽ hiển thị và hệ thống trả về tất cả thông tin về lịch trình của tour đã chọn.
5.2.2 Tóm tắt các chức năng ứng dụng
Người Dùng (Người xem truyền hình)
- Kích hoạt Redbutton
- Kích hoạt ứng dụng
- Chọn địa điểm du lịch
- Xem giới thiệu
- Xem hình ảnh
- Xem điều kiện
- Xem thông tin địa điểm du lịch
- Xem chương trình truyền hình.
Hệ thống
- Gửi tín hiệu ứng dụng
- Gửi tín hiệu Redbutton.
5.2.3 Thiết kế chức năng ứng dụng
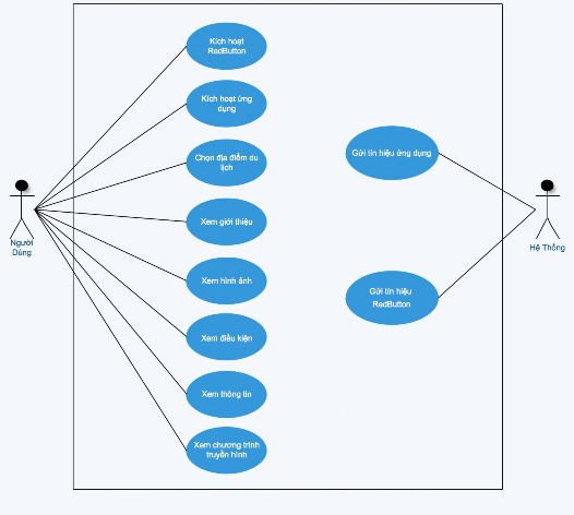
Sơ đồ chức năng biểu diễn bằng sơ đồ Use Case

Hình 5.1: Sơ đồ Use Case mô tả chức năng hệ thống
Đặc tả chức năng hệ thống:
Kích hoạt ứng dụng: Khi chương trình phát sóng, tín hiệu ứng dụng được hiển thị ở góc phải màn hình Tivi, người dùng có thể kích hoạt ứng dụng bằng nút xanh trên remote.
Kích hoạt RedButton: Khi chương trình phát sóng, tín hiệu ứng dụng RedButton được hệ thống trả về, người dùng có thể dùng nút đỏ để kích hoạt tín hiệu. Khi tín hiệu được kích hoạt, danh sách ứng dụng sẽ được hiển thị người dùng.
Chọn địa điểm du lịch: Khi người dùng đang xem truyền hình về du lịch, tín hiệu ứng dụng liên quan đến du lịch hiển thị ở góc phải màn hình, khi người
dùng chọn phím màu xanh trên remote, ứng dụng sẽ được kích hoạt, và hệ thống trả về danh sách các tour du lịch.
Xem giới thiệu: Khi kích hoạt ứng dụng, người dùng có thể chọn các địa điểm mong muốn bằng các phím trái, phải trên remote và để xem giới thiệu chi tiết về tour du lịch đã chọn, người dùng sử dụng phím OK, hệ thống trả về thông tin
Xem hình ảnh: Để xem hình ảnh về địa điểm du lịch đã chọn, người dùng sử dụng phím trái, phải, lên, xuống trên remote để xem danh sách hình ảnh liên quan.
Xem lịch trình, xem điều kiện, xem thông tin: Để xem các thông tin này, người dùng chỉ cần dùng các phím lên xuống trái phải để có thể xem thông tin chi tiết và điều kiện để đăng ký tour.
Xem chương trình truyền hình: Khi người dùng mở ứng dụng để xem thông tin về tour đã chọn vẫn có thể xem song song được chương trình truyền hình hiển thị ở góc trái màn hình Tivi.
Gửi tín hiệu ứng dụng: Hệ thống sẽ gửi tín hiệu du lịch ở góc màn hình theo từng thời gian quy định, khi người dùng kích hoạt phím xanh trên remote, hệ thống trả về ứng dụng du lịch.
Gửi tín hiệu Redbutton: Hệ thống sẽ gửi đi tín hiệu Redbutton, hoặc ẩn dưới broadcast, khi người dùng muốn kích hoạt có thể nhấn nút đỏ trên remote, khi đó danh sách các ứng dụng HbbTV sẽ được hiển thị.
Sơ đồ triển khai hệ thống.
1. Sơ đồ triển khai thực tế cung cấp hệ thống dịch vụ HbbTV

Hình 5.2: Sơ đồ hệ thống cung cấp dịch vụ HbbTV Hệ thống cung cấp dịch vụ HbbTV gồm 2 thành phần chính:
- OC Playout: có nhiệm vụ quản lý ứng dụng, thiết lập đồng bộ, tạo AIT, OC và các dòng dữ liệu con.
- Webserver: Máy chủ web cung cấp các dịch vụ HbbTV
2. Sơ đồ mô phỏng cung cấp dịch vụ HbbTV

Hình 5. 3: Sơ đồ hệ thống cung cấp dịch vụ HbbTV trên môi trường giả lập
5.2.4 Một số hình ảnh ứng dụng
Hiển thị tín hiệu ứng dụng: Trong hình 5.4 đưa ra dạng ứng dụng liên quan quảng bá trong truyền hình lại ghép HbbTV. Khi người dùng đang xem chương trình truyền hình, hệ thống gửi tín hiệu ứng dụng ngày góc màn hình, người dùng có thể truy cập ngay vào ứng dụng bằng cách bấm nút xanh trên remote TV.
Hình 5.4: Hiển thị tín hiệu ứng dụng
Hiển thị danh sách các tour du lịch: Khi người dùng chon nút xanh để kích hoạt tín hiệu ứng dụng, hệ thống trả về danh sách các tour du lịch có thể chọn, bên cạnh đó người dùng vẫn có thể xem truyền hình mà không bị ngắt quãng.


![Cấu Trúc Thông Tin Bổ Sung Của Transport_Protocol_Label (Truyền Qua Oc)[8]](https://tailieuthamkhao.com/uploads/2023/02/18/nghien-cuu-mo-hinh-truyen-hinh-lai-ghep-hbbtv-va-xay-dung-ung-dung-minh-hoa-8-1-120x90.jpg)

