Tổng hợp PNS-APTES-Succinic-Gelatin (PNS-APTES-COOH-GE)
Cho 0,3 g gelatin phân tán trong 5 mL nước trong 1 giờ, điều chỉnh pH 7,4.
Cân 0,2 g PNS-APTES-COOH vào 75 mL nước, khuấy khoảng 50 phút, điều chỉnh pH 3,5. Sau đó, cho 10 μL EDC vào, tiếp tục khuấy thêm khoảng 10 phút.
Cho từ từ dung dịch gelatin vào dung dịch PNS-APTES-COOH, cho phản ứng ở nhiệt độ phòng trong 2 giờ.
Hỗn hợp được thẩm tách và đông khô, thu được sản phẩm cuối cùng dạng bột, màu trắng, mịn là hệ mang thuốc.

Hình 2.11. Qui trình tổng hợp PNS-APTES-COOH-GE
Có thể bạn quan tâm!
-
Ứng Dụng Công Nghệ Nano Làm Chất Dẫn Truyền Thuốc Chống Ung Thư -
Biến Tính Pns Bằng Gelatin (Tổng Hợp Pns-Aptes-Cooh-Ge Là Chất Mang 4) Tổng Hợp Pns-Aptes- Anhydridesuccinic -
Sơ Đồ Qui Trình Tổng Hợp Nano Silica Xốp (Pns) Bằng Phương Pháp Sol-Gel -
Quy Trình Khảo Sát Hoạt Tính Gây Độc Bằng Phương Pháp Srb -
Ảnh Tem Của Pns-Gptms (A, A’) Và Pns-Gptms-Hydrazine (B, B’) Phân Tích Kết Quả Phổ Ftir (Hình 3.9): -
Phổ Ftir Của (A) Pns, (B) Pns-Aptes (C) Pns-Aptes-Cooh, (D) Gel- Mpeg, And (E) Pns-Gel-Mpeg
Xem toàn bộ 137 trang tài liệu này.
2.2.2.4. Biến tính PNS bằng gelatin-mPEG (tổng hợp PNS-APTES-COOH-GEL-mPEG hay còn gọi là PNS -GEL-mPEG là chất mang thuốc 5)
Sau khi biến tính PNS với gelatin, nghiên cứu tiếp tục phát triểnbằng cách gắn thêm mPEG lêngelatintrước khi biến tính lên bề mặt nano silica xốp (PNS) nhằm mục đích tăng khả năng tan trong nước cũng như tăng tính tương hợp sinh học và duy trì thời gian thuốc lưu thông của thuốc trong cơ thể
Tổng hợp gelatin-mPEG
Qui trìnhtổng hợp gelatin-mPEGđược tiến hành 2 bước:
Hoạt hóa mPEG bằng p-nitrophenyl carbonate (NPC)

Hình 2.12. Hoạt hóa mPEG bằng NPC.
- Cân 0,25g mPEG (5.000 Da) cho vào bình cầu 3 cổ và sau đó gia nhiệt lên 65-70˚C cho mPEG chảy ra. Trong quá trình gia nhiệt cần hút chân không để tạo môi trường chân không cho phản ứng.
- Sau khi mPEG chảy ra hoàn toàn thì cân 16 mg NPC (201.56 Da) cho vào. Khi cân NPC thì lưu ý vì NPC khá nhạy với nước nên thao tác cần nhanh để tránh trường hợp NPC bị thủy phân. Để hệ phản ứng ổn định ở nhiệt độ từ 65-70˚C, trong môi trường chân không trong vòng 6 giờ, tốc độ khuấy 300 vòng/phút.
- Sau 6 giờ phản ứng ở nhiệt độ 65-70˚C, hạ nhiệt độ hệ phản ứng xuống 40˚C. Cho tiếp vào 5 mL THF vào và tiếp tục khuấy ở tốc độ 300 vòng/phút trong khoảng hơn 1giờ.
- Rửa hỗn hợp phản ứng bằng diethyl ether 3 lần. Gạn bỏ phần nước phía trên và thu lấy phần chất rắn trắng kết tủa phía dưới. Tiếp theo đem cô quay phần chất rắn trắng để loại bỏ hết dung môi hữu cơ. Thu được mPEG đã hoạt hóa.
Biến tính Gelatin với mPEG
Ban đầu mPEG được hoạt hóa bằng cách cho tác dụng với NPC để thu được mPEG- NPC. Tác chất này sau đó phản ứng với Gelatin để thu được sản phẩm Gelatin-mPEG.
Trong phản ứng này, do gelatin có cấu trúc khá lớn nên ảnh hưởng lập thể, vì vậy phải pha loãng gelatin.
Qui trình thực hiện như sau:
- Dung dịch Gelatin được hòa tan trong nước.
- Nhỏ từng giọt dung dịch mPEG đã hoạt hóa vào dung dịch Gelatin theo tỉ lệ khối lượng 1:5, khuấy 300 rpm trong vòng 24 giờ.
- Dung dịch Gelatin-mPEG thu được sẽ được thẩm tách bằng màng (MW 12.000-
14.000 Da) trong nước cất 3 ngày.
- Đông cô dung dịch Gelatin-mPEG thu được sản phẩm dạng bột, màu trắng.

Hình 2.13. Qui trình tổng hợp Gelatin-mPEG
Tổng hợp PNS-APTES-COOH-GEL-mPEG (PNS-APTES-Succinic-Gelatin-mPEG)
Cho 0,3 g Gelatin-mPEG phân tán trong 5 mL nước trong 1 giờ, điều chỉnh pH 7,4. Thu được dung dịch A.
Cân 0,2 g PNS-APTES-COOH vào 75 mL nước, khuấy khoảng 50 phút, điều chỉnh pH 3,5. Sau đó, cho 10 μL EDC vào, tiếp tục khuấy thêm khoảng 10 phút. Thu được dung dịch B.
Cho từ từ dung dịch A vào B, cho phản ứng ở nhiệt độ phòng trong 2 giờ.
Hỗn hợp được thẩm tách và đông khô, thu được sản phẩm cuối cùng dạng bột, màu trắng, mịn là hệ mang thuốc.

Hình 2.14. Qui trình tổng hợp PNS-APTES-COOH-GEL-mPEG
Sau khi quá trình tổng hợp hoàn thành, sản phẩm thu được sẽ là vật liệu có kích thước nano PNS-APTES-COOH-Ge-mPEG (có thể gọi tắt là PNS-Ge-mPEG). Vật liệu này được tổng hợp với kích thước mong muốn là 20nm < d < 100nm, trong đó d là đường kính hạt. Ngoài ra vật liệu được tổng hợp sẽ có cấu trúc dạng tổ ong nên sẽ có nhiều lỗ xốp, nhờ vậy khi thực hiện quá trình mang thuốc các hạt thuốc sẽ có thể được hấp phụ trên bề mặt vật liệu trong các lỗ xốp.
2.2.2.5. Biến tính bằng SS-CS-PEG (tổng hợp PNS-SS-CS-PEG (là chất mang thuốc 6)
Gắn cầu nối disulfide, hình thành PNS-SS-COOH
Cho 1 g PNS-APTES vào cốc 100mL có chứa sẵn 20mL nước deion, khuấy đều 30 phút, sau đó thêm vào 0,14mL EDC trước khi tiến hành phản ứng 5 phút (cốc 1).
Cho 0,16g DTDP vào cốc 50mL có chứa sẵn 20mL DMF, khuấy đều đến tan (cốc 2). Cho cốc (2) vào (1) và tiến hành phản ứng 24 giờ.
Cho dung dịch vào màng 6 – 8 kDa và thẩm tách 4 ngày trong nước cất. Đem dung dịch thu được đi đông khô, ta thu được PNS-SS-COOH
Lưu ý: Tất cả các quá trình được thực hiện ở nhiệt độ phòng, tốc độ khuấy duy trì ở 300 (vòng/phút).
Tổng hợp PNS@CS-PEG
Cho 150 mg PNS-SS-COOH hòa tan trong 20 mL nước deion, khuấy đều 30 phút ở tốc độ 300 rpm, nhiệt độ phòng. Điều chỉnh pH của dung dịch PNS-SS-COOH trong khoảng pH 4-5 bằng dung dịch HCl hoặc NaOH.
Thêm 50µg/L EDC (1-3 Dimethylamino-5-ethyl carbodimide) vào để hoạt hóa nhóm COOH trong 15 phút.
Cho 10 mL dung dịch CS-PEG (108 mg) vào và thực hiện phản ứng 24 giờ ở nhiệt độ phòng trong điều kiện N2
Thẩm tách bằng màng 6–8 kDa trong môi trường nước 4 ngày. Dung dịch được đem đông khô và thu được PNS-SS-CS-PEG
2.2.3. Khảo sát quá trình mang giải phóng của vật liệu
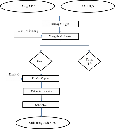
2.2.3.1. Khảo sát quá trình mang thuốc 5-FU và giải phóngthuốc
Tiến hành mang thuốc 5-FU
Phương pháp 1[56]:
- Hòa tan riêng lẻ thuốc và chất mang vào nước khử ion thành 2 dung dịch riêng. Khuấy và siêu âm tạo 2 hỗn hợp cho đồng nhất trong khoảng 30 phút.
- Cho từ từ hỗn hợp thuốc vào chất mang. Duy trì khuấy từ trong khoảng thời gian cho thuốc vào. Tiếp tục khuấy trong 24 giờ.
- Tiến hành chia ra 6 màng để thẩm tách loại thuốc tự do.
- Đo HPLC để xác định thuốc chưa mang nhận thấy với phương pháp này không thể mang được thuốc 5-FU vào vật liệu nano silica dù đã thử nhiều lần với tất cả chất mang được biến tính, hút chân không cẩn thận chất mang trước khi mang thuốc…
Với khó khăn trên, chúng tôi tìm cách mang được thuốc 5-FU vào vật liệu bằng cách bắt chước nguyên lý của sắc ký cột, dùng áp lực nén thuốc vào chất mang. Phương pháp này xin tạm gọi là phương pháp 2.
Phương pháp 2:
- Cân 60 mg chất mang cho vào ống nhỏ giọt, (dùng muỗng inox nhỏ lấy chất mang cho vào ống nhỏ giọt).
- Cho cẩn thận 12 mL nước cất hòa tan 15 mg thuốc trong becher, khuấy từ trong 1giờ, lấy 1 mL để đo HPLC trước khi mang thuốc (dung dịch A), còn lại 11mL dung dịch A.
- Tiếp theo, cho dung dịch thuốc (dung dịch A) vào ống nhỏ giọt thủy tinh chứa sẵn chất mang, lấy 1 mL nước đề ion tráng chai đựng thuốc, cho chảy qua cột (ống nhỏ giọt ) trong 2 ngày (nên dùng thêm 1 ống nhỏ giọt khác lấy thuốc để tránh thất thoát).
- Hứng dung dịch qua cột (ống nhỏ giọt ) nhiều lần, thực hiện trong 2 ngày (dung dịch hứng được sau 2 ngày này gọi là dung dịch B).
- Sau đó lấy toàn bộ hỗn hợp chất mang và thuốc trong ống nhỏ giọt cho vào becher, khuấy hỗn hợp 30 phút với 20 mL nước khử ion
- Tiến hành chia ra 6 màng để thẩm tách loại thuốc tự do.
Đo HPLC để xác định thuốc chưa mang từ đó tính hiệu suất mang thuốc và khả năng chứa thuốc của vật liệu dựa trên công thức sau [56, 57]:
Hiệu suất mang thuốc (DLE)
DLE (%) =
Lượng thuốc chứa trong mẫu
Tổng lượng thuốc ban đầu x 100%
Khả năng chứa thuốc của chất mang (DLC)
Lượng thuốc chứa trong mẫu
DLC (%) = Tổng lượng chất mang và lượng thuốc trong mẫux 100%
Khảo sát quá trình giải phóng thuốc
Mẫu nano silica biến tính đã mang thuốc được sử dụng để khảo sát quá trình giải phóng trong 2 môi trường dung dịch đệm phosphat (pH 7,4) và đệm acetat (pH 4,5). Cách thực hiện như sau:
Mỗi túi thẩm tách chứa 2 mL hệ nano silica mang thuốc trên, tiến hành thẩm tách với 18 mL dung dịch đệm PBS và Acetat. Lấy mẫu trong thời gian 4 ngày theo thời gian 1giờ, 2 giờ, 3 giờ, 6 giờ, 12 giờ, 24 giờ, 36 giờ, 48 giờ, 72 giờ, 84 giờ và 96 giờ. Nồng độ 5-FU được giải phóng ra môi trường được xác định bằng phương pháp HPLC.
Để đảm bảo kết quả tính được chính xác mẫu đo được lấy giá trị trung bình.
Sau đó đo HPLC dung dịch A, B, và các chai đựng mẫu giải phóng.

Hình 2.15. Sơ đồ quy trình mang 5-FU
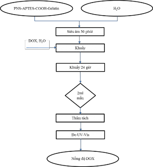
2.2.3.2. Khảo sát khả năng mang và giải phóng DOX trên vật liệu Khảo sát tỉ lệ giữa thuốc DOX và chất mang [58]
Trước khi tiến hành mang thuốc, chúng tôi tiến hành khảo sát tỉ lệ giữa thuốc và chất mang sau đó chọn tỉ lệ tối ưu nhất để thực hiện mang thuốc cho các mẫu.
Pha dung dịch bao gồm 10mg chất mang với 10 mL nước cất và siêu âm hỗn hợp trong khoảng 30 phút.
Cho cẩn thận 2 mL nước cất hòa tan thuốc theo từng tỉ lệ. Trộn 2 dung dịch trên khuấy từ trong 24 giờ ở nhiệt độ phòng.
Sau khi khuấy, lấy các dung dịch cho vào các túi thẩm tách 3.000-5.000 Da trong nước
cất
Lấy dung dịch thẩm tách 6 giờ, 12 giờ và 24 giờ để đo hàm lượng thuốc chưa mang.
Khảo sát quá trình mang thuốc DOX [35, 51, 58]
Tiến hành chuẩn bị dung dịch 1 bằng cách pha dung dịch bao gồm 60 mg chất mang PNS đã biến tính với 10mL nước cất và đánh siêu âm hỗn hợp trong khoảng 30 phút.
Cho cẩn thận 2mL nước cất hòa tan 15 mg thuốc, khuấy hỗn hợp trong khoảng 30 phút.
ta sẽ thu được dung dịch 2.
Tiếp theo cho cẩn thận dung dịch 2 vào dung dịch 1 và khuấy từ trong 24 giờ ở nhiệt độ phòng. Sau khi khuấy, lấy 2mL dung dịch để đo nồng độ ban đầu.
Sau đó cho mẫu còn lại vào 3 túi thẩm tách 3.000-5.000 Da, mỗi túi có 2 mL hỗn hợp.
Trong 12 giờ đầu, 6 giờ thẩm tách sản phẩm 1 giờ 1 lần với 18 mL nước. (1 giờ lấy 18 mL nước ra rồi cho vào 18 mL nước mới). Thẩm tách tương tự trong 12 giờ tiếp. Trích giữ nước thẩm tách để đo hàm lượng thuốc chưa mang.
Khảo sát quá trình giải phóng thuốc DOX
Mẫu nano silica biến tính đã mang thuốc được sử dụng để khảo sát quá trình giải phóng trong 2 môi trường dung dịch đệm phosphat (PBS) và đệm acetat. Cách thực hiện như sau:
Mỗi túi thẩm tách chứa 2 mL hệ nano silica mang thuốc trên, tiến hành thẩm tách với 18 mL dung dịch đệm PBS (pH 7,4) và Acetat (pH 4,5). Lấy mẫu trong thời gian 4 ngày theo thời gian 1giờ, 2 giờ, 3 giờ, 6 giờ, 12 giờ, 24 giờ, 36 giờ, 48 giờ, 72 giờ, 84 giờ và 96 giờ. Nồng độ DOX được giải phóng ra môi trường được xác định bằng phương pháp UV-Vis.
Để đảm bảo kết quả tính được chính xác mẫu đo được lấy giá trị trung bình.

Hình 2.16. Sơ đồ quy trình mang DOX
2.2.3. Thử nghiệm độc tính tế bào
Qui trình xác định hoạt tính gây độc tế bào được thực hiện tại phòng thí nghiệm Sinh học Phân tử, Bộ môn Di truyền, Khoa Sinh học Phân tử, Đại học Khoa học Tự nhiên.






