Estimate | S.E. | C.R. | P | Label | |||
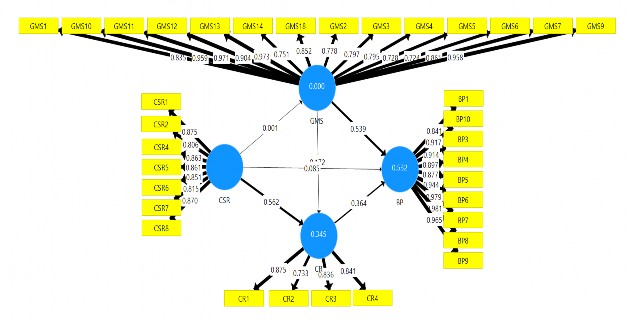
GMS6 | <--- | GMS | 1.014 | .092 | 11.028 | *** | |
GMS7 | <--- | GMS | .940 | .078 | 12.093 | *** | |
GMS9 | <--- | GMS | .954 | .069 | 13.912 | *** | |
GMS10 | <--- | GMS | .978 | .070 | 13.884 | *** | |
GMS11 | <--- | GMS | 1.007 | .070 | 14.378 | *** | |
GMS12 | <--- | GMS | .965 | .076 | 12.741 | *** | |
GMS13 | <--- | GMS | 1.007 | .070 | 14.462 | *** | |
GMS14 | <--- | GMS | .745 | .080 | 9.301 | *** | |
GMS18 | <--- | GMS | .794 | .077 | 10.298 | *** | |
BP1 | <--- | BP | .869 | .056 | 15.548 | *** | |
BP10 | <--- | BP | .936 | .051 | 18.336 | *** | |
CSR4 | <--- | CSR | 1.046 | .079 | 13.314 | *** | |
CSR2 | <--- | CSR | .895 | .067 | 13.394 | *** | |
CSR1 | <--- | CSR | .864 | .058 | 14.790 | *** | |
CSR6 | <--- | CSR | 1.000 | ||||
CSR7 | <--- | CSR | .878 | .077 | 11.425 | *** | |
CSR8 | <--- | CSR | 1.119 | .081 | 13.888 | *** | |
CR4 | <--- | CR | .882 | .103 | 8.564 | *** | |
CR1 | <--- | CR | 1.518 | .141 | 10.732 | *** | |
CR2 | <--- | CR | 1.152 | .116 | 9.947 | *** | |
CR3 | <--- | CR | 1.000 |
Có thể bạn quan tâm!
-
Mối quan hệ giữa trách nhiệm xã hội, chiến lược marketing xanh, danh tiếng doanh nghiệp và kết quả kinh doanh - Nghiên cứu doanh nghiệp du lịch lữ hành tại TP. Hồ Chí Minh - 22 -
Mối quan hệ giữa trách nhiệm xã hội, chiến lược marketing xanh, danh tiếng doanh nghiệp và kết quả kinh doanh - Nghiên cứu doanh nghiệp du lịch lữ hành tại TP. Hồ Chí Minh - 23 -
Mối quan hệ giữa trách nhiệm xã hội, chiến lược marketing xanh, danh tiếng doanh nghiệp và kết quả kinh doanh - Nghiên cứu doanh nghiệp du lịch lữ hành tại TP. Hồ Chí Minh - 24
Xem toàn bộ 204 trang tài liệu này.
Model Fit Summary CMIN
NPAR | CMIN | DF | P | CMIN/DF | |
Default model | 77 | 1136.849 | 484 | .000 | 2.349 |
Saturated model | 561 | .000 | 0 |
NPAR | CMIN | DF | P | CMIN/DF | |
Independence model | 33 | 9313.762 | 528 | .000 | 17.640 |
RMR, GFI
RMR | GFI | AGFI | PGFI | |
Default model | .130 | .765 | .728 | .660 |
Saturated model | .000 | 1.000 | ||
Independence model | .651 | .132 | .077 | .124 |
Baseline Comparisons
NFI Delta1 | RFI rho1 | IFI Delta2 | TLI rho2 | CFI | |
Default model | .878 | .867 | .926 | .919 | .926 |
Saturated model | 1.000 | 1.000 | 1.000 | ||
Independence model | .000 | .000 | .000 | .000 | .000 |
Parsimony-Adjusted Measures
PRATIO | PNFI | PCFI | |
Default model | .917 | .805 | .849 |
Saturated model | .000 | .000 | .000 |
Independence model | 1.000 | .000 | .000 |
NCP
NCP | LO 90 | HI 90 | |
Default model | 652.849 | 558.256 | 755.137 |
Saturated model | .000 | .000 | .000 |
Independence model | 8785.762 | 8476.022 | 9101.905 |
FMIN
FMIN | F0 | LO 90 | HI 90 | |
Default model | 5.239 | 3.009 | 2.573 | 3.480 |
Saturated model | .000 | .000 | .000 | .000 |
FMIN | F0 | LO 90 | HI 90 | |
Independence model | 42.921 | 40.487 | 39.060 | 41.944 |
RMSEA
RMSEA | LO 90 | HI 90 | PCLOSE | |
Default model | .079 | .073 | .085 | .000 |
Independence model | .277 | .272 | .282 | .000 |
AIC
AIC | BCC | BIC | CAIC | |
Default model | 1290.849 | 1319.461 | 1551.455 | 1628.455 |
Saturated model | 1122.000 | 1330.459 | 3020.702 | 3581.702 |
Independence model | 9379.762 | 9392.025 | 9491.451 | 9524.451 |
ECVI
ECVI | LO 90 | HI 90 | MECVI | |
Default model | 5.949 | 5.513 | 6.420 | 6.080 |
Saturated model | 5.171 | 5.171 | 5.171 | 6.131 |
Independence model | 43.225 | 41.797 | 44.682 | 43.281 |
HOELTER
HOELTER .05 | HOELTER .01 | |
Default model | 103 | 107 |
Independence model | 14 | 15 |
PHỤ LỤC 9
KẾT QUẢ PHÂN TÍCH ĐA NHÓM
Phân tích đa nhóm theo loại hình kinh doanh chính
Loại hình kinh doanh chính: Nội địa

Loại hình kinh doanh chính: Inbound

Loại hình kinh doanh chính: Outbound

Phân tích đa nhóm theo quy mô doanh nghiệp
Quy mô doanh nghiệp: Siêu nhỏ

Quy mô doanh nghiệp: Nhỏ

Quy mô doanh nghiệp: Vừa




