2.2 Khái niệm sự hài lòng của khách hàng về chất lượng dịch vụ
2.2.1 Dịch vụ
2.2.1.1 Khái niệm về dịch vụ
Dịch vụ là một khái niệm phổ biến trong kinh doanh. Tuy nhiên đến nay có nhiều cách định nghĩa khác nhau về dịch vụ:
- Theo Philip Kotler “ Dịch vụ là mọi hoạt động và kết quả mà một bên có thể cung cấp cho bên kia và chủ yếu là vô hình, không dẫn đến quyền sở hữu cái gì đó. Sản phẩm của nó có thể có hay không gắn liền với sản phẩm vật chất”.
- Theo Valarie A Zeithaml và Mare J Bitner (2000) thì “ Dịch vụ là những hành vi quá trình và cách thức thực hiện một hành vi nào đó nhằm tạo giá trị sử dụng cho khách hàng làm thõa mãn nhu cầu và mong đợi của khách hàng”.
- Theo Kotler & Amstrong (2004) “ Dịch vụ là những hoạt động hay lợi ích mà doanh nghiệp có thể cống hiến cho khách hàng nhằm thiết lập, củng cố và mở rộng những mối quan hệ, hợp tác lâu dài với khách hàng”.
- “ Dịch vụ là một quá trình gồm các hoạt động hậu đài và các hoạt động phía trước, nơi mà khách hàng và nhà cung cấp dịch vụ tương tác với nhau. Mục đích của việc tương tác này là nhầm thỏa mãn nhu cầu và mong muốn của khách hàng theo cách khách hàng mong đợi, cũng như tạo giá trị cho khách hàng” ( Bùi Nguyên Hùng, 2004).
- Dịch vụ là một sản phẩm kinh tế không phải là một vật phẩm mà là công việc của con người dưới hình thái lao động thể lực, kiến thức và kỹ năng chuyên nghiệp, khả năng tổ chức và thương mại. ( Theo giáo trình kinh tế các ngành thương mại dịch vụ - Trường Đại học Kinh tế Quốc dân 2003).
Trong nghiên cứu này dịch vụ vận chuyển được hiểu là toàn bộ quá trình vận chuyển hàng hóa đến tay người nhận theo yêu cầu của khách hàng đến nơi mà họ mong muốn. Đồng thời cung cấp các dịch vụ giá trị gia tăng đi kèm nhằm đáp ứng nhu cầu của khách hàng một cách tốt nhất.
2.2.1.2 Đặc tính của dịch vụ
a. Tính vô hình
Dịch vụ không có hình dạng cụ thể không thể sờ mó, cân đo đóng đếm một cách cụ thể như đối với các sản phẩm vật chất hữu hình. Khi mua sản phẩm vật chất, khách hàng
có thể yêu cầu kiểm định, thí nghiệm chất lượng trước khi mua những sản phẩm dịch vụ thì không thể tiến hành đánh giá như thế. Do tính chất vô hình dịch vụ không có “mẫu” và cũng không có “dùng thử” như sản phẩm vật chất. Chỉ thông qua việc sử dụng dịch vụ, khách hàng mới có thể cảm nhận và đánh giá dịch vụ một cách đúng đắn nhất. Khách hàng chỉ có thề cảm nhận về chất lượng dịch vụ khi họ sử dụng nó và không thể biết trước chất lượng dịch vụ. Hay nói cách khác chất lượng dịch vụ phụ thuộc nhiều vào cảm nhận chủ quan của người sử dụng, rất khó để có thể đo lường một cách chính xác bằng các chỉ tiêu kỹ thuật cụ thể.
b. Tính không đồng nhất
Đặc tính này còn được gọi là tính khác biệt của dịch vụ. Theo đó, việc thực hiện dịch vụ thường khác nhau tùy thuộc vào cách thức phục vụ, nhà cung cấp dịch vụ, người phục vụ, đối tượng phục vụ. Hơn thế, cùng một loại dịch vụ cũng có nhiều mức độ thực hiện từ “cao cấp”, “phổ thông”, đến “thứ cấp”. Vì vậy, việc đánh giá chất lượng dịch vụ hoàn hảo hay yếu kém khó có thể xác định dựa vào một thước đo chuẩn mà phải xét đến nhiều yếu tố liên quan khác trong trường hợp cụ thể.
c. Tính không thể tách rời
Tính không thể tách rời của dịch vụ thể hiện ở việc khó phân chia dịch vụ thành hai giai đoạn rạch ròi là giai đoạn sản xuất và giai đoạn sử dụng. Sự tạo thành và sử dụng dịch vụ thường diễn ra đồng thời cùng lúc với nhau. Nếu hàng hóa thường được sản xuất, lưu kho, phân phối và sau cùng mới đến tay người tiêu dùng thì dịch vụ được tạo ra và sử dụng ngay trong suốt quá trình tạo ra nó. Đối với sản phẩm hàng hóa, khách hàng chỉ sử dụng sản phẩm ở giai đoạn cuối cùng, còn đối với dịch vụ, khách hàng đồng hành trong suốt hoặc một phần của quá trình tạo ra dịch vụ. Nói cách khác, sự gắn liền của hai quá trình này làm cho dịch vụ trở nên hoàn tất.
d. Tính không thể cất trữ
Dịch vụ không thể cất trữ, lưu kho rồi đem bán như những hàng hóa khác. Chúng ta có thể ưu tiên thực hiện dịch vụ theo thứ tự trước sau nhưng không thể đem cất dịch vụ rồi sau đó đem ra sử dụng vì dịch vụ sử dụng xong là hết, không thể để dành cho việc “tái sử dụng” hay “phục hồi” lại. Chính vì vậy, dịch vụ là sản phẩm được tạo thành và kết thúc ngay sau đó.
2.2.2 Chất lượng dịch vụ
2.2.2.1 Khái niệm về chất lượng dịch vụ
Chất lượng dịch vụ có nhiều cách định nghĩa khác nhau tùy thuộc vào đối tượng nghiên cứu và môi trường nghiên cứu và việc tìm hiểu chất lượng dịch vụ là cơ sở cho việc thực hiện các biện pháp cải thiện chất lượng dịch vụ của doanh nghiệp. Vì vậy, việc định nghĩa chất lượng dịch vụ không chỉ quan trọng trong việc xây dựng mục tiêu phát triển mà còn định hướng cho doanh nghiệp phát huy được thế mạnh của mình một cách tốt nhất.
- Theo Advardsson, Thomasson và Ovretveit (1994) cho rằng “Chất lượng dịch vụ là dịch vụ đáp ứng được sự mong đợi của khách hàng và là nhận thức của họ khi sử dụng dịch vụ”.
- Theo Juran (1988) “ Chất lượng là sự phù hợp của nhu cầu”.
- Theo American Society for Quality (ASQ) “ Chất lượng thể hiện sự vượt trội của hàng hóa và dịch vụ, đặc biệt đạt đến mức độ mà người ta có thể thỏa mãn mọi nhu cầu và làm hài lòng khách hàng”.
- Theo Feigenbaum(1991) “ Chất lượng dịch vụ là quyết định của khách hàng dựa trên kinh nghiệm thực tế đối với sản phẩm hoặc dịch vụ, được đo lường những yêu cầu của khách hàng , những yêu cầu này có thể được nêu ra hoặc không nêu ra, được ý thức hoặc đơn giản là cảm nhận, hoàn toàn chủ quan hoặc mang tính chuyên môn và luôn đại diện cho mục tiêu động trong một môi trường cạnh tranh”.
- Theo Lewis & Mitchell (1990) và Dotchin & Oakland(1994) “Chất lượng dịch vụ liên quan đến khả năng dịch vụ đó đáp ứng nhu cầu hoặc kì vọng của khách hàng”.
- Theo Russell (1999) “ Chất lượng dịch vụ thể hiện sự vượt trội của hàng hóa và dịch vụ, đặc biệt đạt đến mức độ mà người ta có thể hài lòng mọi nhu cầu và làm hài lòng khách hàng”.
- Theo Parasuraman (1985, 1988) “ Chất lượng dịch vụ được xác định bởi sự khác biệt giữa sự mong đợi của khách hàng về dịch vụ đánh giá cuả họ và dịch vụ mà họ nhận được”. Các nhà nghiên cứu này cho rằng, bất kì dịch vụ nào, chất lượng của dịch vụ cảm nhận bởi khách hàng có thể mô tả thành 10 thành phần, đó là:
1. Tin cậy (reliability) nói lên khả năng thực hiện dịch vụ phù hợp và đúng thời hạn ngay đầu tiên.
2. Đáp ứng ( responsiveness) nói lên sự mong muốn và sẵn sàng của nhân viên phục vụ cung cấp dịch vụ cho khách hàng.
3. Năng lực phục vụ ( competence) nói lên trình độ chuyên môn để thực hiện dịch vụ. Khả năng chuyên môn này cần thiết cho nhân viên tiếp xúc với khách hàng, nhân viên trực tiếp thực hiện dịch vụ, khả năng nghiên cứu để nắm bắt thông tin liên quan cần thiết cho việc phục vụ khách hàng.
4. Tiếp cận ( access) liên quan đến việc tạo mọi điều kiện dễ dàng cho khách hàng trong việc tiếp cận với dịch vụ như rút ngắn thời gian chờ đợi của khách hàng, địa điểm phục vụ và giờ mở cửa thuận lợi cho khách hàng.
5. Lịch sự ( courtesy) nói lên tính cách phục vụ niềm nở, tôn trọng và thân thiện với khách hàng.
6. Thông tin ( communication) liên quan đến việc giao tiếp, truyền đạt cho khách hàng bằng ngôn ngữ họ dễ dàng hiểu được và lắng nghe họ về những vấn đề liên quan đến họ như giải thích dịch vụ, chi phí, giải quyết khiếu nại, thắc mắc.
7. Tín nhiệm ( credibility) nói lên khả năng tạo niềm tin cho khách hàng, làm cho khách hàng tin cậy vào công ty. Khả năng này thể hiện qua tên tuổi và tiếng tăm của công ty, nhân cách của nhân viên phục vụ giao tiếp trực tiếp với khách hàng.
8. An toàn ( sercurity) liên quan đến khả năng đảm bảo sự an toàn cho khách hàng thể hiện qua sự an toàn về vật chất, tài chính cũng như bảo mật về thông tin.
9. Hiểu biết khách hàng ( understanding/knowing the customer) thể hiện qua khả năng hiểu biết nhu cầu của khách hàng thông qua việc tìm hiểu những nhu cầu của khách hàng.
10. Phương tiện hữu hình ( tangibles) thể hiện qua ngoại hình, trang phục của nhân viên phục vụ, các trang thiết bị phục vụ cho dịch vụ.
Mô hình 10 thành phần của chất lượng dịch vụ nêu trên có ưu điểm là bao quát hầu hết mọi khía cạnh của dịch vụ. Hơn nữa, trong mô hình này mang tính lí thuyết, có thể sẽ có nhiều thành phần cuả mô hình chất lượng dịch vụ này không đạt giá trị phân biệt. Chính vì vậy, các nhà nghiên cứu này đã nhiều lần kiểm định mô hình này và đi đến kết luận là chất lượng dịch vụ bao gồm 5 thành phần cơ bản, đó là:
1. Tin cậy ( reliability) thể hiện qua khả năng thực hiện dịch vụ phù hợp đúng hạn ngay từ lần đầu tiên.
2. Đáp ứng ( responsiveness) thể hiện qua sự mong muốn và sẵn sàng của nhân viên phục vụ cung cấp dịch vụ kịp thời cho khách hàng.
3. Năng lực phục vụ ( competence): thể hiện qua trình độ chuyên môn và cung cách phục vụ lịch sự, niềm nở với khách hàng.
4. Đồng cảm ( empathy): thể hiện qua sự quan tâm chăm sóc đến từng cá nhân khách hàng.
5. Phương tiện hữu hình ( tangibles): thể hiện qua trang phục, ngoại hình của nhân viên phục vụ, các trang thiết bị phục vụ cho dịch vụ.
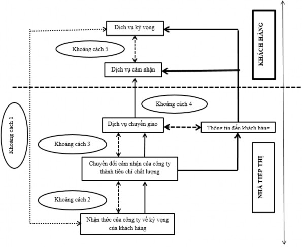
Khi nói đến chất lượng dịch vụ không thể không nhắc đến mô hình nghiên cứu của
A. Parasumana, Valarie A.Zeithaml & Leonard L.Berry (1985) đã đưa ra mô hình 5 khoảng cách (GAP) để đo lường chất lượng dịch vụ.
Sơ đồ 2.2. Mô hình 5 khoảng cách chất lượng dịch vụ của Parasuraman ( Nguồn: Parasurama & ctg – theo Nguyễn Đình Thọ và ctg năm 2003)

Khoảng cách thứ nhất: Xuất hiện khi có sự khác biệt giữa kì vọng của khách hàng về chất lượng dịch vụ và nhà quản trị dịch vụ cảm nhận về kỳ vọng này của khách
hàng. Điểm cơ bản của sự khác biệt này là do công ty dịch vụ không hiểu biết hết những đặc điểm nào tạo nên chất lượng dịch vụ của mình cũng như cách thức chuyển giao chúng cho khách hàng để hài lòng nhu cầu của họ.
Khoảng cách thứ 2: xuất hiện khi công ty dịch vụ gặp khó khăn trong việc chuyển đổi nhận thức của mình về kỳ vọng của khách hàng thành những đặc tính chất lượng của dịch vụ. Trong nhiều trường hợp, công ty luôn có thể chuyển đổi kỳ vọng của khách hàng nhưng không phải công ty luôn có thể chuyển đổi kỳ vọng này thành những tiêu chí cụ thể về chất lượng và chuyển giao chúng theo đúng kỳ vọng của khách hàng. Nguyên nhân chính của vấn đề này là khả năng chuyên môn của đội ngũ nhân viên dịch vụ cũng như dao động quá nhiều của cầu về dịch vụ. Có những lúc cầu về dịch vụ quá cao làm công ty không thể đáp ứng kịp.
Khoảng cách thứ 3: xuất hiện khi nhân viên dịch vụ không chuyển giao dịch cho khách hàng theo những tiêu chí đã được xác định. Trong dịch vụ, các nhân viên có liên hệ trực tiếp với khách hàng và đóng vai trò rất quan trọng trong quá trình tạo ra chất lượng. Tuy nhiên, không phải lúc nào và tất cả các nhân viên đều có thể hoàn thành nhiệm vụ theo các tiêu chí đã đề ra.
Khoảng cách thứ 4: phương tiện quảng cáo và truyền thông cũng tác động vào kỳ vọng của khách hàng về chất lượng dịch vụ. Những hứa hẹn trong các chương trình quảng cáo, khuyến mãi có thể làm gia tăng kỳ vọng của khách hàng nhưng cũng sẽ làm giảm chất lượng mà khách hàng cảm nhận được khi chúng không được thực hiện theo đúng những gì đã hứa hẹn.
Khoảng cách thứ 5: xuất hiện khi có sự khác biệt giữa chất lượng kỳ vọng bởi khách hàng và chất lượng mà họ cảm nhận được. Chất lượng dịch vụ phụ thuộc vào khoảng cách thứ 5 này, một khi khách hàng nhận thấy không có sự khác biệt giữa chất lượng họ kỳ vọng và chất lượng cảm nhận được khi tiêu dùng một dịch vụ được xem là hoàn hảo.
Parasuraman và ctg (1985) cho rằng chất lượng dịch vụ là hàm số của khoảng cách thứ 5. Khoảng cách thứ 5 này phụ thuộc vào các khoảng cách trước nó, nghĩa là các khoảng cách 1, 2 ,3, 4. Vì thế, để rút ngắn khoảng cách thứ 5 hay làm tăng chất lượng dịch vụ, nhà quản trị dịch vụ phải nỗ lực rút ngắn các khoản cách này.
2.3 Lý thuyết và định đề liên quan đến, sự hài lòng của khách hàng
2.3.1 Sự hài lòng của khách hàng
2.3.1.1 Khái niệm về sự hài lòng của khách hàng
Có nhiều quan điểm đánh giá khác nhau về sự hài lòng của khách hàng:
- Sự hài lòng của khách hàng chính là trạng thái, cảm nhận của khách hàng đối với nhà cung cấp dịch vụ sau khi đã sử dụng dịch vụ đó ( Terrence Levesque và Gordon H.G Mc Dougall, 1996).
- Sụ hài lòng là hàm số mong đợi, cảm nhận cùng với khoảng cách giữa cảm nhận và mong đợi ( Oliver, 1980, dẫn theo King, 2000).
- Theo Jamal và cộng sự ( 2002) đã mô tả sự hài lòng của khách hàng là sự đáp ứng đầy đủ nhất mong đợi của khách hàng. Thêm nữa, Jamal và Kamal(2002) cho rằng sự hài lòng cuả khách hàng là cảm nhận thái độ của khách hàng sau khi sử dụng một sản phẩm hoặc dịch vụ.
- Theo Philip Kotler (2007), sự hài lòng của khách hàng là mức độ cảm giác của một người bắt nguồn từ việc so sánh kết quả thu được từ việc tiêu dùng sản phầm dịch vụ với những kì vọng của anh ta. Mức độ hài lòng phụ thuộc sự khác biệt giữa kết quả nhận được và kì vọng.
Một lí thuyết thông dụng để xem xét sự hài lòng của khách hàng là lí thuyết “ kỳ vọng - xác nhận”. Lý thuyết được phát triển bởi Oliver ( 1980) và được dùng để nghiên cứu sự hài lòng của khách hàng đối với chất lượng của các dịch vụ hay sản phẩm của một tổ chức. Lý thuyết đó bao gồm hai quá trình nhỏ có tác động độc lập đến sự hài lòng của khách hàng: kỳ vọng về dịch vụ trước khi mua và cảm nhận về dịch vụ sau khi đã trãi nghiệm. Theo lý thuyết này có thể hiểu sự hài lòng của khách hàng là quá trình như sau:
Đầu tiên, khách hàng hình thành trong suy nghĩ của mình những kỳ vọng về những yếu tố cấu thành nên chất lượng dịch vụ mà nhà cung cấp có thể mang lại cho họ trước khi họ sử dụng dịch vụ.
Sau đó việc mua và sử dụng dịch vụ đóng góp vào niềm tin của khách hàng về hiệu năng của dịch vụ mà họ sử dụng.
Sự thỏa mãn đi đến sự hài lòng của khách hàng chính là kết quả của sự so sánh hiệu quả mà dịch vụ này mang lại giữa những gì mà họ kỳ vọng trước khi mua dịch vụ và những gì mà họ đã nhận được sau khi sử dụng nó, sẽ có 3 kết quả:
+ Sự hài lòng được xác nhận nếu hiệu quả của dịch vụ đó hoàn toàn trùng với kỳ vọng của khách hàng.
+ Sẽ thất vọng nếu hiệu quả dịch vụ không phù hợp với kỳ vọng mong đợi của khách hàng.
+ Sẽ hài lòng nếu như những gì họ cảm nhận và trãi nghiệm sau khi đã sử dụng dịch vụ vượt quá những gì mà họ mong đợi và kỳ vọng trước khi mua dịch vụ.
2.3.1.2 Tại sao phải làm hài lòng khách hàng?
Sự hài lòng của khách hàng có thể giúp doanh nghiệp đạt được lợi thế cạnh tranh đáng kể. Doanh nghiệp hiểu được khách hàng có cảm giác như thế nào sau khi mua sản phẩm hay dịch vụ và cụ thể là liệu sản phẩm hay dịch vụ có đáp ứng được mong đợi của khách hàng. Khách hàng chủ yếu hình thành mong đợi của họ thông qua những kinh nghiệm mua hàng trong quá khứ, thông tin miệng từ gia đình, bạn bè và đồng nghiệp và thông tin được chuyển giao thông qua các hoạt động marketing, như quảng cáo hoặc quan hệ công chúng. Nếu sự mong đợi của khách hàng không được đáp ứng, họ sẽ không hài lòng và rất có thể họ sẽ kể những người khác nghe về điều đó. Trung bình khách hàng gặp sự cố sẽ kể cho 9 người khác nghe về sự cố này và chỉ 4% khách hàng không hài lòng sẽ phàn nàn. Sự hài lòng khách hàng đã trở thành một yếu tố quan trọng tạo nên lợi thế cạnh tranh. Mức độ hài lòng cao có thể đem lại nhiều lợi ích bao gồm: lòng trung thành, tiếp tục mua thêm sản phẩm, giới thiệu cho khách hàng mới, giảm chi phí phục vụ,...
2.3.1.3 Vì sao cần đo lường sự thỏa mãn của khách hàng?
Các Doanh nghiệp hiện nay nhận ra rằng nền kinh tế toàn cầu mới đã làm mọi thứ luôn luôn thay đổi. Sự cạnh tranh ngày càng gay gắt, thị trường đông đúc tấp nập và tình hình kinh doanh ngày càng khó khăn đã làm cho các doanh nghiệp hiểu rằng họ phải thay đổi cách nhìn và nhận ra rằng đo lường thỏa mãn khách hàng là điều then chốt. Chỉ bằng cách đó thì công ty mới giữ được khách hàng cũ và biết được làm thế nào để thu hút thêm khách hàng mới. Các công ty thành công nhận ra rằng thỏa mãn khách hàng là một vũ khí chiến lược quyết định có thể giúp làm tăng thị phần và tăng lợi nhuận .Việc đo lường thỏa mãn của khách hàng giúp đạt được các mục đích: nâng cao thỏa mãn của khách hàng, so sánh với đối thủ cạnh tranh, thực hiện phân tích so sánh để vượt trội đối thủ.
2.3.1.4 Mối quan hệ giữa sự thỏa mãn và sự chấp nhận dịch vụ của khách hàng:
Thông thường các nhà kinh doanh dịch vụ thường cho rằng chất lượng của dịch vụ chính là mức độ thỏa mãn của khách hàng. Tuy nhiên, nhiều nhà nghiên cứu cho thấy, chất lượng dịch vụ và sự thỏa mãn của khách hàng là hai khái niệm phân biệt (Zeithaml & Bitner 2000). Sự thỏa mãn của khách hàng là một khái niệm tổng quát, nói lên sự hài lòng của họ khi tiêu dùng một dịch vụ. Trong khi đó, chất lượng dịch vụ chỉ tập trung vào các thành phần cụ thể của dịch vụ. Trong lĩnh vực dịch vụ, hai khái niệm “sự thỏa mãn của khách hàng” và “chất lượng dịch vụ” có sự khác nhau cơ bản dựa trên việc phân tích những quan hệ nhân quả giữa chúng. Sự thỏa mãn của khách hàng nhìn chung là một khái niệm rộng lớn hơn chất lượng dịch vụ. Với cách nhìn này ta có thể xem chất lượng dịch vụ như là một yếu tố tác động vào sự thỏa mãn của khách hàng.
2.3.2 Các định đề liên quan đến sự hài lòng của khách hàng
2.3.2.1 Mô hình SERVQUAL
Năm 1988 Parasuraman và cộng sự đã đưa ra mô hình SERVQUAL được ứng dụng trong lĩnh vực bán lẻ và dịch vụ bao gồm 5 yếu tố như sau:
- Độ tin cậy: là sự tin cậy về các thỏa thuận dịch vụ được cung cấp từ doanh nghiệp, tổ chức: đúng hạn, kịp thời, không sai sót…
- Đáp ứng: là sự mong muốn và sẵn sàng của hệ thống nhân sự trong việc cung cấp dịch vụ cho khách hàng.
- Năng lực phục vụ: thể hiện năng lực, trình độ chuyên môn của nhân viên khi cung cấp dịch vụ, kỹ năng giải quyết công việc, thái độ phục vụ, ý thức, trách nhiệm phục vụ.
- Mức độ cảm nhận: Thể hiện mức độ thấu hiểu, tìm hiểu quan tâm đển nhu cầu riêng biệt của khách hàng, quan tâm đến kỳ vọng của khách hàng.
- Phương tiện hữu hình: là các điều kiện phương tiện, công cụ phục vụ quá trình cung cấp dịch vụ của doanh nghiệp, tổ chức tới khách hàng.
Thang đo SERVQUAL đã nhanh chóng trở thành mô hình phổ biến nhất để đo lường chất lượng dịch vụ
2.3.2.2 Mô hình SERVPERF
Trên cơ sở mô hình SERVQUAL của Parasuraman, Croin và Taylor (1992) đã khắc phục và cho ra đời mô hình SERVPERF , một biến thể của SERVQUAL thì Chất
lượng dịch vụ = Mức độ cảm nhận. Kết luận này đã nhận được sự đồng tình bởi các nghiên cứu của Lee và ctg ( 2000), Brady và ctg (2002). Bộ thang đo này cũng gồm 5 thành phần:
- Tin cậy (Reliabiity): thể hiện khả năng thực hiện đúng ngay từ lần đầu tiên.
- Đáp ứng ( Reponsiveness): thể hiện qua sự mong muốn, sẳn sàng của nhân viên phục vụ cung cấp dịch vụ kịp thời cho khách hàng.
- Năng lực phục vụ ( Assurance): thể hiện qua trình độ chuyên môn và cung cách phục vụ lịch sự, niềm nở với khách hàng.
- Sự cảm thông ( Empathy): thể hiện sự quan tâm, chăm sóc khách hàng.
- Phương tiện hữu hình ( Tangibles): thể hiện qua ngoại hình, trang phục của nhân viên, các trang thiết bị phục vụ cho dịch vụ.
2.3.2.3 Mô hình chỉ số hài lòng của khách hàng Mỹ - ACSI
Năm 1994, chỉ số thõa mãn khách hàng của Mỹ được công bố - American Customer Satisfaction Index ( ASCI ) ( Fornell, 1996). Mô hình ACSI được công bố đã đánh dấu bước phát triển của hệ thống CSI khi giới thiệu các biến số nguyên nhân của sự thỏa mãn khách hàng, đó là sự mong đợi, chất lượng cảm nhận và giá trị cảm nhận của khách hàng. Kết quả của sự nghiên cứu sự hài lòng của khách hàng chính là việc phát hiện lòng trung thành hoặc những phàn nàn của họ đối với sản phẩm nhằm hoạch định những chiến lược thích hợp.
Trong mô hình này, giá trị cảm nhận chịu tác động bởi chất lượng cảm nhận và sự mong đợi của khách hàng. Khi đó, sự mong đợi của khách hàng có tác động trực tiếp đến chất lượng cảm nhận. Thực tế, khi mong đợi càng cao có thể tiêu chuẩn về chất lượng cảm nhận càng cao và ngược lại.
Sơ đồ 2.3. Mô hình chỉ số hài lòng của khách hàng Mỹ - ACSI
SỰ MONG ĐỢI
(Expectation)
SỰ THAN PHIỀN
( Customer Complains)
GIÁ TRỊ CẢM NHẬN
(Perceived value)
SỰ HÀI LÒNG CỦA KHÁCH
HÀNG (SI)
CHẤT LƯỢNG CẢM NHẬN
(Perceived quality)
SỰ TRUNG THÀNH
( Customer loyalty)
2.4 Các nhân tố ảnh hưởng đến sự hài lòng về chất lượng dịch vụ của công ty TNHH Quantium Việt Nam
Do đặc thù kinh doanh của công ty là công ty vận chuyển nên các nhân tố ảnh hưởng đến sự hài lòng về chất lượng dịch vụ của công ty cũng khác những ngành khác:
1. Giá cả là yếu tố quan trọng hàng đầu khi khách hàng cân nhắc đến việc sử dụng dịch vụ. Giá cả có hợp lí đối với từng loại hình và phương thức vận chuyển. Yếu tố giá có đủ sức cạnh tranh với các đối thủ cùng ngành.
2. Hiệu quả phục vụ cuả đội ngũ nhân viên công ty giao hàng theo đúng thời gian cam kết cho khách hàng. Đội ngũ nhân viên luôn sẵn sàng tiếp nhận đơn hàng cũng như là giải đáp mọi thắc mắc cho khách hàng trong quá trình khách hàng sử dụng dịch vụ của công ty.
3. Sự đảm bảo và tín nhiệm của công ty mang lại cho khách hàng, khi khách hàng giao hàng hóa nhờ vận chuyển, cũng như tín nhiệm về chất lượng dịch vụ vận chuyển của công ty thông qua hình ảnh, thương hiệu và sự trãi nghiệm trực tiếp từ những lần sử dụng dịch vụ trước.
4. Dịch vụ tiện ích mà công ty mang lại kịp thời đáp ứng nhu cầu chuyển giao hàng hóa cho khách hàng đến những nơi xa xôi hơn, cũng như bảo quản hàng hóa tốt hơn trong quá trình vận chuyển.
5. Đội ngũ nhân viên của công ty luôn lắng nghe và giải quyết mọi nhu cầu vận chuyển cho khách hàng với thái độ ân cần và niềm nở.
6. Công ty luôn đáp ứng đúng mọi chất lượng vận chuyển cho khách hàng đúng như cam kết ban đầu, cũng như giải quyết mọi phản ánh của khách hàng trong quá trình sử dụng dịch vụ, mang lại sự tin cậy cho khách hàng khi trãi nghiệm dịch vụ vận chuyển tại công ty.
2.5 Kết quả chất lượng dịch vụ của công ty đối với sự hài lòng của khách hàng tác động đến doanh thu và chi phí cùa công ty vận chuyển
Khi công ty vận chuyển đáp ứng được các mong muốn và kỳ vọng về chất lượng dịch vụ của khách hàng sẽ dẫn đến sự hài lòng về dịch vụ mà họ vừa trãi nghiệm thông qua đó:
- Nâng cao được cảm nhận của khách hàng đối với dịch vụ của công ty theo chiều hướng tích cực hơn trước, vì chúng ta tạo ra được sự thiện cảm và hình thành trong suy nghĩ của khách hàng một Công ty vận chuyển uy tín, chất lượng về cảm giác thõa mãn khi họ vừa trãi nghiệm dịch vụ.
- Khi xảy ra so sánh về chất lượng dịch vụ của ta so với đối thủ cùng ngành, đương nhiên ta có ưu thế hơn vì thực tế khách hàng đã trãi nghiệm và mang lại sự hài lòng mong đợi cho họ. Từ đó, ta tạo ra được sự trung thành trong sử dụng dịch vụ của khách hàng, khi nhắc đến vận chuyển thì ý nghĩ duy nhất của họ là công ty chúng ta. Người tiêu dùng thường có tâm lý ngại thay đổi, thích cái cũ hơn cái mới vì trạng thái e dè sợ việc thay đổi có tốt như dịch vụ cũ đã từng sử dụng hay không. Nắm bắt được tâm lí đó, buộc các công ty vận chuyển phải tạo ra sự hài lòng cho khách hàng ngay từ lần sử dụng đầu tiên, từ đó chúng ta sẽ tạo ra được sự kết nối khắng khít giữa công ty và khách hàng.
- Sự hài lòng của khách hàng không chỉ dừng lại ở việc họ chỉ sử dụng dịch vụ của chúng ta, mà khách hàng còn là một phương tiện truyền thông giúp công ty truyền bá, quảng cáo hình ảnh và chất lượng dịch vụ qua phương thức truyền miệng. Việc truyền miệng rỉ tai của khách hàng giúp doanh nghiệp thu hút được nguồn khách hàng tiềm năng, quảng bá được dịch vụ mà không cần tiêu hao chi phí cho quảng cáo mà đem lại kết quả bất ngờ.
- Trong quá trình vận chuyển do bị các yếu tố khách quan bên ngoài hay bên trong tác động xảy ra sự cố trong quá trình vận chuyển, khách hàng sẽ bớt khắt khe và dễ dàng cảm thôngvà cho qua vì những nguyên nhân không lường trước được. Tất cả là nhờ sự hài lòng về dịch vụ mà công ty mang lại cho khách hàng trong những lần sử dụng dịch vụ trước đó của họ.
- Sự hài lòng về chất lượng dịch vụ tạo ra cho người sử dụng cảm giác thích thú, thoải mái, tin tưởng và an tâm mỗi khi quyết định sử dụng dịch vụ của công ty.
Tóm lại, khi chất lượng dịch vụ mang đến sự hài lòng cho khách hàng, sẽ thu hút được khách hàng trung thành thường xuyên sử dụng dịch vụ của công và lượng khách hàng tiềm năng trong tương lai. Điều đó tác động đến doanh thu, chi phí của công ty vận chuyển:
- Doanh thu = Giá cung cấp dịch vụ * Số lượng người sử dụng. Việc khách hàng hài lòng làm số lượng người sử dụng dịch vụ tăng lên dẫn đến tăng doanh thu cung cấp dịch vụ của doanh nghiệp đó là trong trường hợp nếu giá cả không đổi. Nếu doanh nghiệp có thề điều chỉnh được yếu tố giá khi chúng ta thu hút được nhiều khách hàng hơn nếu giá cả thay đổi theo chiều hướng tăng thì doanh thu của ta sẽ tăng lên ( khi thực hiện theo khuyến nghị này phải cân nhắc thật chính xác vì nếu có sai sót sẽ dẫn đến việc khách hàng tìm một nhà cung cấp dịch vụ khác). Nếu quyết định điều chỉnh theo giá giảm thì đồng nghĩa với việc giá cả của công ty chúng ta hấp dẫn hơn các công ty khác sẽ thu hút được lượng lớn khách hàng tham gia sử dụng mở rộng được thị trường, và số lượng khách hàng gia tăng này phải bằng hoặc lớn hơn sự chênh lệch giữa giá cũ và giá vừa điều chỉnh thì như vậy mới có tác động hiệu quả đến doanh thu của doanh nghiệp. Tùy vào trường hợp cụ thể mà quyết định điều chỉnh tăng hay giảm giá cho phù hợp để góp phiền tăng doanh thu cho doanh nghiệp.
- Để góp phần làm gia tăng lợi nhuận thì công ty cần có các chính sách cắt giảm chi phí cho thật hợp lí, khi thu hút được một lượng lớn khách hàng tham gia dịch vụ, sẽ có một lượng khách hàng có nhu cầu vận chuyển đến những nơi gần nhau, điều đó giúp tiết kiệm chi phí xăng dầu, tiết kiệm được thời gian vận chuyển cũng như tận dụng được tối đa nguồn lực nhân viên giao nhận khi làm việc. Song song đó
công ty cần có những chính sách để hạn chế chi phí ở các khâu khai thác, chăm sóc khách hàng …….mà vẫn phát huy được lợi ích tối đa.
- Lợi nhuận = Doanh thu - chi phí, sự hài lòng giúp gia tăng được doanh thu do thu hút được nhiều nguồi sử dụng cũng như có chiến lược điều chỉnh giá cho phù hợp. Bên cạnh có hoạch định việc cắt giảm chi phí không cần thiết để hạn chế chi phí sẽ giúp công ty gia tăng lợi nhuận trong thời gian tới.
Việc đánh giá được các yếu tố tác động đến sự hài lòng của khách hàng sẽ giúp công ty vận chuyển đưa ra được những chiến lược kinh doanh cụ thể để nâng cao sự hài lòng của khách hàng nhằm tăng doanh thu, cắt giảm chi phí, gia tăng lợi nhuận, giúp công ty kinh doanh một cách có hiệu quả nhất.
Thông qua kết quả chạy mô hình ở chương 4, giúp biết rõ yếu tố nào tác mạnh nhiều hơn đến sự hài lòng của khách hàng qua đó sẽ giúp công ty có kế hoạch điều chỉnh cụ thể.
CHƯƠNG 3. PHƯƠNG PHÁP NGHIÊN CỨU
3.1 Phương pháp nghiên cứu
Phương pháp khảo sát thực tế: khảo sát trực tiếp tiếp xúc khách hàng đến công ty giao dịch.
Phương pháp điều tra: luận văn sử dụng phương pháp điều tra chọn mẫu thông qua bảng câu hỏi khảo sát. Dựa trên số liệu thu thập được từ bảng câu hỏi khảo sát, sẽ phân tích dữ liệu với phần mềm SPSS 22.0
Phương pháp chuyên gia: nhờ các anh chị trong công ty có chuyên môn đánh giá và cho nhận xét để hoàn thành bảng khảo sát.
Ngoài ra, luận văn còn sử dụng phương pháp thống kê, tổng hợp và so sánh để có kết luận chính xác hơn về vấn đề nghiên cứu.
Quy trình nghiên cứu
Nghiên cứu được làm theo các bước dưới đây:
Bảng 3.1 - Quy trình nghiên cứu.
Bước | Hoạt động |
1 | Xác định làm rõ vấn đề nghiên cứu |
2 | Nghiên cứu các lý thuyết liên quan và các mô hình đánh giá |
3 | Thiết lập mô hình nghiên cứu |
4 | Xây dựng thang đo, bảng câu hỏi cho nghiên cứu |
5 | Điều tra, thu thập dữ liệu nghiên cứu |
6 | Phân tích dữ liệu nghiên cứu |
7 | Trình bày các kết quả nghiên cứu |
8 | Kết luận và kiến nghị hoàn thành luận văn |
Có thể bạn quan tâm!
-
Các nhân tố ảnh hưởng đến doanh thu và lợi nhuận của doanh nghiệp thông qua sự hài lòng về chất lượng dịch vụ vận chuyển của Công ty TNHH quantium Việt Nam - 1 -
Các nhân tố ảnh hưởng đến doanh thu và lợi nhuận của doanh nghiệp thông qua sự hài lòng về chất lượng dịch vụ vận chuyển của Công ty TNHH quantium Việt Nam - 3 -
Các nhân tố ảnh hưởng đến doanh thu và lợi nhuận của doanh nghiệp thông qua sự hài lòng về chất lượng dịch vụ vận chuyển của Công ty TNHH quantium Việt Nam - 4 -
Các nhân tố ảnh hưởng đến doanh thu và lợi nhuận của doanh nghiệp thông qua sự hài lòng về chất lượng dịch vụ vận chuyển của Công ty TNHH quantium Việt Nam - 5
Xem toàn bộ 78 trang tài liệu này.
(nguồn: nghiên cứu của tác giả)




