157. Saoussen, B. K,, Samir, J., Nabil, Z., 2013. Application of statistical experimental design for optimisation of bioinsecticides production by sporeless Bacillus thuringiensisstrain on cheap medium. Brazilian Journal of Microbiology 44 (3) : 927 – 933.
158. Sousa, M.E.C, Santos, F.A.B., Teixeira, W.V., 2010. Histopathology and ultrastructure of midgut of Alabama argillacea (Hubner) (Lepidoptera: Noctuidae) fed Bt-cotton. Journal of Insect Physiology 56, 1913 – 1919.
159. Stanford, K., Harvey, A., Barbieri, R., Xu, S., Reuter, T., Amoaka, K.K., Selinger, L.B. and McAllister, T.A., 2015. Heat and desiccation are the predominant factor affecting inactivation of Bacillus licheninformis and Bacillus thuringiensis spores during simulated composting. Jounal of Applied Microbiology 120: 90 – 98.
160. Sun, H., Xiang, X., Li, Q., Lin, H., Wang, X., Sun, J., Luo, L., Zheng, A., 2021. Comparative genome analysis of Bacillus thuringiensis strain HD521 and HS18-1. Scientific Reports 11 : 16590.
161. Sun, Y., Park, H.W., 2010. Proteomic analysis of the crystal and spore mixture from Bacillus thuringiensis strains to search for novel mosquitocidal proteins. Journal Plant Biotechnology, 1 – 9.
162. Swamy, Khedher, S.B., Jaoua, S.N., 2011. Application of statistical experimental design for optimisation of bioinsecticides production by sporeless Bacillus thuringiensis strain on cheap medium. Brazilian Journal of Microbiology 44, 927 – 933.
163. Tabashnik, B.E., Dennehy, T.J., Sims, M.A., Larkin, K., Head, G.P., Moar, W.J., Carrière, Y., 2002. Control of resistant pink bollworm (Pectinophora gossypiella) by transgenic cotton that produces Bacillus thuringiensis toxin Cry2Ab. Applied and environmental microbiology 68, 3790 – 3794.
164. Tanada, Y., and Kaya, H.H, 1993. Insect Pathology. Academic Press.
Có thể bạn quan tâm!
-
Nghiên cứu sự đa dạng và độc tính của vi khuẩn Bacillus thuringiensis var. kurstaki trên sâu ăn lá hại rau ở Việt Nam - 17 -
Nghiên cứu sự đa dạng và độc tính của vi khuẩn Bacillus thuringiensis var. kurstaki trên sâu ăn lá hại rau ở Việt Nam - 18 -
Nghiên cứu sự đa dạng và độc tính của vi khuẩn Bacillus thuringiensis var. kurstaki trên sâu ăn lá hại rau ở Việt Nam - 19 -
Đặc Điểm Khuẩn Lạc, Tinh Thể Và Gen Độc Của Các Chủng Vi Khuẩn Bacillus Thuringiensis -
Thí Nghiệm Đánh Giá Hiệu Quả Của Các Dòng Vi Khuẩn Trong Điều Kiện Nhà -
Nghiên cứu sự đa dạng và độc tính của vi khuẩn Bacillus thuringiensis var. kurstaki trên sâu ăn lá hại rau ở Việt Nam - 23
Xem toàn bộ 262 trang tài liệu này.
165. Tinatin, D., Andreas, L,, Saykal, B., Christina, S., 2018. Biodiversity of Bacillus thuringiensis Strains and Their Cry Genes in Ecosystems of Kyrgyrstan. Advances in Bioscience and Biotechnology 9, 107– 126.
166. Tigue, N. J., Jacoby, J., Ellar, D. J., 2001. The ŀ-Helix 4 Residue, Asn135, Is Involved in the Oligomerization of Cry1Ac1 and Cry1Ab5 Bacillus thuringiensis Toxins. Applied and Environmental Microbiology, 67 : 5715- 5720.
167. Toumanoff, C., Vago, C., 1953. Etude histopathologique des vers a soieatteints de Bacillus cereus var. alesti for silkworm. Annales de I’InstitutePasteur Paris, 376 – 388.
168. Travers R.S., Martin P.A., Reichelderfer C.F. 1987. Selective process for efficient isolation of soil Bacillus spp.. Applied and Environmental Microbiology 53, 1263 – 1266.
169. Trần Văn Mão, 2008. Sử dụng côn trùng và vi sinh vật tập 2. Nhà xuất bản Nông nghiệp.
170. Uribe D, Martinez W, Ceron J., 2003. Distribution and diversity of cry genes in native strains of Bacillus thuringiensis obtained from different ecosystems from Colombia. Journal of Invertebrate Pathology 82, 119 – 127
171. Vasquez, M., Parra, C., Hubert, E., Espinoza, P., Theoduloz, C., Meza-Basso, L., 1995. Specificity and insecticidal activity of Chilean strains of Bacillus thuringiensis. Journal of Invertebrate Pathology 66, 143–148.
172. Vecht-Lifshitz, S.E., Braun, S., 1989. Fermentation broth of Bacillus thuringiensis as a source of precursors for production of nikkomycins. Journal of Applied Microbiology, 9 (2), 79.
173. Võ Thị Thứ, Nguyễn Kim Thoa, 2000. Đặc điểm phân loại của các chủng Bacillus thuringiensis israelensis phân lập ở Việt Nam. Tạp chí Sinh học 22, 53 – 58.
174. Xu, H., Wang, X., Chi, G., Tan, B., Wang, J., 2019. Effects of Bacillus thuringiensis genetic engineering on incluced voltile organic compounds emission in maize and the attractiveness to a parasitic wasp. Frontiers in Bioengineering and Biotechnology 7 : 160, 1 – 9.
175. Xue, Y., Nicholson, W.L., 1996. The two major spore DNA repair pathways, nucleotide excision repair and spore photoproduct lyase, are sufficient for the resistance of Bacillus subtilis spores to arti- ficial UV-C and UV-B but not to solar radiation. Applied of environmental microbiolology 62 : 2221 – 2227.
176. Yu X., Zheng A., Zhu J., Wang S., Wang L., Deng Q., & Li P., 2011. Characterization of vegetative insecticidal protein vip genes of Bacillus thuringiensis from Sichuan Basin in China. Current Microbiology 62, 752- 757.
177. Zaidi, M.A., Mohammadi, M., Pstel, S., Masson, L., Altosaar, I., 2005. The Bt gene cry2Aa2 driven by a tissue specific ST-LS1 promoter from potato effectively controls Heliothis virescens. Associated with the International Society for Transgenic Technologies, 289 – 298.
178. Zhang J.T., J.-P. Yan, D.-S. Zheng, Y.-J. Sun, Z.-M. Yuan, 2007. Expression of mel gene improves the UV resistance of Bacillus thuringiensis. The Society for Applied Microbiology, Journal of Applied Microbiology 105, 151 – 157.
179. Zhang J., Pan Z. Z., Xu L., Liu B., Chen Z., Li J., 2017. Proteolytic ac tivation of Bacillus thuringiensis Vip3Aa protein by Spodoptera exigua midgut protease. Int. Journal Biology. Macromol. 107, 1220–1226.
180. Zhaodong Liang, Hao Zhong, Yan Zhou, Youzhi Li, 2011. Identification of Bacillus thuringiensis Isolates Highly Toxic to Plutella xylostella. Bt Research, 1 – 8.
181. Zothansanga, L., Kumar N.S., Gurusubramanian, G. 2011. PCR pathotyping of native Bacillus thuringiensis from Mizoram, India. Sciense Vision 11:171- 176
182. Zouari, N., Dhouib, A., Ellouz, R., Jaoua, S., 1998. Nutritional requirements of a strain of Bacillus thuringiensis subsp kurstaki and use of gruel hydrolysate, for the formulation of a new medium for delta-endotoxin production. Applied Biochemical Biotechnology 69, 41-52.
183. Zouari N, Achour O, Jaoua S., 2002. Production of delta-endo-toxin by Bacillus thuringiensis subsp. kurstaki and over-come of catabolite repression, by using highly concentrated gruel and fish meal media in 2 and 20 l fermenters. Journal of Chemical Technology and Biotechnology 77, 877-82.
184. Wang, J., Boets, A., Van Rie, J., Ren, G., 2003. Characterization of cry1, cry2, and cry9 genes in Bacillus thuringiensis isolates from China. Journal of Invertebrate Pathology 82, 63 – 71.
185. Wellman-Desbiens, E., Cote, J.C., 2005. Development of a Bacillus thuringiensis-based assay on Lygus hesperus. Journal of Economic Entomology 98, 1469 – 1479.
186. Wojciechowska, J.A., Lewitin, E., Revina, L.P., Zalunin, I.A., Chestukhina, G.G., 1999. Two novel delta-endotoxin gene families cry26 and cry28 from Bacillus thuringiensis ssp. finitimus. FEBS Lett 453: 46–48.
187. < www.atcc.org/~/media/70BDA34940D548198A83655E2CF69BC5.ashx>
DANH MỤC CÁC CÔNG TRÌNH ĐÃ CÔNG BỐ
Các bài báo khoa học
Dương Kim Hà, Trương Phước Thiên Hoàng, Châu Thanh Phong, Trần Thị Mộng Xinh, Trần Thị Anh Thương, Phạm Nhật QuǶnh, Trần Thị Hồng Nhung, Đoàn Thị Thùy Linh và Lê Đình Đôn, 2017. Phân Lập và đánh giá độc tính đối với côn trùng gây hại của Bacillus thuringiensis phân lập từ mẫu đất. Tạp chí Bảo vệ thực vật. 6: 23 – 27, (ISSN 2354 – 0710).
Trương Phước Thiên Hoàng, Dương Kim Hà, Tôn Bảo Linh, Lê Đình Đôn Trần Thị Hồng Nhung, Đặng Thị Thủy và HuǶnh Nguyễn Chí Linh, 2019. Xác định gen cry2 trong mẫu vi khuẩnBacillus thuringiensis phân lập tại các tỉnh thành khu vực miền nam Việt Nam. Tạp chí Nông nghiệp và Phát triển, 18(1): 106 – 116. (pISSN 2615 – 9503, eISSN 2615 – 949X)
Dương Kim Hà, Trương Phước Thiên Hoàng, Trần Thị Kim Oanh, Trần Thị Hồng Nhung và Lê Đình Đôn, 2019. Xác định gen Vip3A trong vi khuẩn Bacillus thuringiensis var. kurstaki bằng kỹ thuật sinh học phân tử và độc tính gây bệnh đối với côn trùng gây hại. Tạp chí Bảo vệ thực vật, 4 : 33 – 38. (ISSN 2354 – 0710)
Dương Kim Hà, Trương Phước Thiên Hoàng, Lê Hoàng Phúc, Nguyễn Khoa Thảo, Nguyễn Vǜ Phong và Lê Đình Đôn, 2021. Chọn dòng vi khuẩn Bacillus thuringiensis var. kurstaki kháng UV có khả năng diệt sâu tơ. Tạp chí Bảo vệ thực vật, (ISSN 2354 – 0710).
Dương Kim Hà, Trương Phước Thiên Hoàng, Đổng Hắc Thanh Thi, Nguyễn Thị Lệ Thương, Võ Thí Thúy Huệ, Nguyễn Vǜ Phong, Lê Đình Đôn. 2021. Tối ưu hóa điều kiện lên men tăng sinh vi khuẩn Bacillus thuringiensis var. kurstaki phân lập ở Việt Nam bằng phương pháp đáp ứng bề mặt. Tạp chí Khoa học và Công nghệ.
Bài Hội thảo
Duong Kim Ha, Ton Bao Linh, Truong Phuoc Thien Hoang, Tran Thi Kim Oanh, Nguyen Bao Quoc and Le Dinh Don, 2018. Generation gene toxic of Bacillus thuringiensis var. kurstaki by PCR and SDS-PAGE method (Poster). 1st INDO – ASEAN Conference on Innovative Approaches in Applied Sciences and Technologies. The Journal of Agriculture and Development.
Dương Kim Hà, Trần Thị Kim Oanh, Trần Thị Hồng Nhung, Trương Phước Thiên Hoàng, Nguyễn Bảo Quốc và Lê Đình Đôn, 2019. Xác định mẫu Bacillus thuringiensis var. kurstaki có hoạt tính sinh học dựa vào VIP3A. Hội thảo Quốc gia bệnh hại thực vật Việt Nam. Nhà Xuất bản Nông nghiệp, 43 – 48. ISBN 978-604- 60-2664-8.
PHỤ LỤC 1.
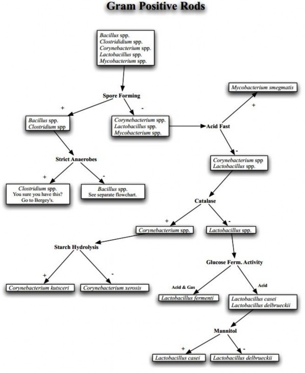
Sơ đồ phản ứng sinh hóa định danh vi khuẩn của Bergey

Sơ đồ phân loại vi khuẩn Bacillus spp.







