2. Sơ đồ mạch điện
2.1. Loại không có điều khiển từ xa

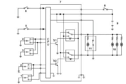
Hình 8.3 Sơ đồ nguyên lý mạch điện điều khiển khóa cửa không điều khiển từ xa
1. Công tắc mở cửa bằng chìa bên phụ; 2. Công tắc mở bằng chìa cửa bên lái;
3. Công tắc điều khiển khóa cửa bên phụ; 4. Công tắc điều khiển khóa cửa bên lái;
5. Cảm biến vị trí chìa khóa động cơ; 6. Công tắc cửa bên người lái;
7. ECU; 8. Khóa điện; 9. Ắc-qui; 10. Mô tơ khóa mở cửa bên phụ và cửa sau;
11. Mô tơ điều khóa cửa bên lái va công tắc khóa cửa
2.2. Loại có chức năng điều khiển từ xa

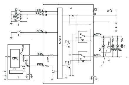
Hình 8.5 Sơ đồ mạch điện khóa điện điều khiển từ xa của Toyota
1. Bộ nhận tín hiệu điều khiển của; 2. Công tắc cảnh báo mở khóa bằng chìa;
3. Các công tắc cửa; 4. ECU điều khiển khóa cửa;
5. Mô tơ điều khiển khóa cửa; 6. Công tắc vị trí khóa cửa

Hình 8.6 Sơ đồ mạch điện khóa của điện điều khiển từ xa của Giordon
1. Rơ le điều khiển cửa lái ; 2. Công tắc cửa ;
3. Rơ le trung tâm ; 4,5,6, Rơ le điều khiển của hành khách
Đây là loại dùng cho xe khóa cửa cơ khí cải tiến lên khóa điều khiển từ xa
3. Triệu chứng và khu vực nghi ngờ
Khu vực nghi ngờ | |
Tất cả các cửa không thể khoá-mở khoá đồng thời | - Công tắc điều khiển cửa - Cụm khoá cửa trước trái - Cụm khoá cửa trước phải - Dây điện - ECU điện thân xe |
Chỉ có chức năng khóa-mở khóa cửa lái không hoạt động | - Cụm khoá cửa trước trái - Dây điện - ECU điện thân xe |
Chỉ có chức năng khóa-mở khóa cửa hành khách | - Cụm khoá cửa trước phải - Dây điện - ECU điện thân xe |
Chỉ có chức năng khóa/mở khóa cốp xe không hoạt động | - Khoá cửa hậu - Dây điện - ECU điện thân xe |
Chức năng chống quên chìa trong xe không làm việc chính xác (Có chức năng hoạt động không tự động và chức năng liên kết với chìa) | - Cụm công tắc cửa trước bên trái - Công tắc cảnh báo mở khoá - Dây điện - ECU điện thân xe |
Có thể bạn quan tâm!
-
Thực hành điện thân xe - 16 -
Trình Tự Tháo, Lắp, Kiểm Tra Và Sửa Chữa -
Thực hành điện thân xe - 18 -
Thực hành điện thân xe - 20 -
Thực hành điện thân xe - 21
Xem toàn bộ 177 trang tài liệu này.
4. Trình tự tháo, lắp, kiểm tra và sửa chữa
4.1. Công tắc điều khiển khóa cửa
4.1.1. Trình tự tháo


4.1.2. Trình tự kiểm tra

Công tắc điều khiển khóa mở cửa nằm trong cụm công tắc chính
4.1.3. Trình tự lắp
- Tháo tấm đỡ tựa tay
+ Tháo vít.
+ Nhả khớp 7 vấu và 2 kẹp và tháo tấm đỡ trên tựa tay phía trước.
+ Ngắt giắc nối.
- Tháo cụm công tắc chính
- Tháo ba vít và tháo rời cụm công tắc
Dùng một ômkế, đo điện trở và kiểm tra kết quả theo những giá trị trong bảng sau
Chế độ làm việc | Tiêu chuẩn | |
2 (L) - 1 (E) | Khóa | <1 Ω |
2 (L) - 1 (E) | OFF | >10 kΩ |
9 (UL) - 1 (E) | OFF | >10 kΩ |
9 (UL) - 1 (E) | Mở | <1 Ω |
Nếu kết quả không như tiêu chuẩn, thay công tắc chính điều khiển cửa sổ điện
- Lắp cụm công tắc khóa-mở cửa
- Lắp giắc nối.
+ Cài các khớp nhựa và kẹp rồi đặt tấm đỡ trên đế tựa tay trước.
+ Lắp tấm đễ tựa tay trước bằng cách siết 3 vít

4.2. Công tắc cảnh báo khóa điện động cơ đang trong ổ khóa
4.2.1. Trình tự tháo



4.2.2. Trình tự kiểm tra

4.2.3. Trình tự lắp

- Tháo nắp che trục lái
Tháo 3 vít , nhả 2 vấu, nhả cần nghiêng trục vô lăng và tháo nắp dưới trục lái
- Nhả khớp vấu và tháo nắp che phía trên trục lái
- Tháo giắc điện của công tắc cảnh báo khóa điện động cơ đang trong ổ khóa
- Tháo công tắc cảnh báo khóa điện động cơ đang trong ổ khóa
+ Cắm chìa khoá vào ổ khoá điện.
+ Ngắt giắc nối.
+ Dùng một tô vít có bọc băng dính ở đầu, nhả khớp 2 vấu và tháo công tắc khóa mở khóa
Dùng một Ômkế, đo điện trở và kiểm tra kết quả theo những giá trị trong bảng sau.
Tiêu chuẩn
Chế độ làm việc | Tiêu chuẩn | |
1 - 2 | Nhả chốt công tắc ra | >10 kΩ |
1 - 2 | Ấn chốt công tắc vào | <1 Ω |
Nếu kết quả không như tiêu chuẩn, hãy thay công tắc báo mở khóa.
- Đặt 2 khóa cài để lắp công tắc cảnh báo khóa điện động cơ trong ổ khóa vào khóa động cơ
- Lắp giắc nối.

- Cài vấu để lắp nắp che phía trên trục lái

4.3. Cụm khóa cửa bên lái
4.3.1. Trình tự tháo


- Cài khớp 2 vấu hãm để lắp nắp che phía dưới trục lái.
- Lắp 3 vít.
- Tháo cụm nâng hạ kính (xem bài 5.)

- Tháo nắp tay nắm ngoài cửa trước
+ Tháo cao su chắn nước
+ Dùng chìa vặn hoa khế T30, nới lỏng vít và tháo nắp với ổ khoá đang được lắp vào.
- Tháo khóa cửa trước
- Dùng các khẩu đầu hoa khế T30, nới lỏng 3 vít. Chú ý: Không làm rơi hay hỏng khóa cửa trước khi tháo các vít.
Di chuyển khóa cửa trước xuống dưới, tháo thanh nối khung tay nắm ngoài và tháo khóa cửa trước.
Chú ý: Tháo khoá cửa trước qua lỗ sửa chữa
- Nhả 3 khóa cài và mở nắp.
Chú ý : Tháo bộ phận cố định vỏ dây cáp trước, sau đó sẽ đẩy dây cáp về phía rãnh tháo dây cáp rồi lấy tháo dây cáp ra khỏi cụm mô tơ điều khiển khóa và mở cửa
- Tháo cáp điều khiển khóa cửa trước từ xa và cáp khóa bên trong cửa trước.
- Tháo gioăng dây điện khóa cửa.

4.3.2. Trình tự kiểm tra khóa cửa bên lái
- Kiểm tra hoạt động.

+ Nối cực dương ắc quy với cực 4 (L) và cực âm với cực 1 (UL) chắc chắn cụm khóa ở chế độ khóa
+ Nối dây (+) ắc quy vào cực 1 (UL) và dây âm ắc quy vào cực 4 (L), chắc chắn cụm khóa ở chế độ mở
- Kiểm tra điện trở của công tắc phát hiện mở khóa. (có hệ thống chống trộm)
Dùng một Ômkế, đo điện trở và kiểm tra kết quả
Chế độ làm việc | Tiêu chuẩn | |
7 (E) - 8 (LSSR) | Khoá lại | >10 kΩ |
7 (E) - 8 (LSSR) | Mở khoá | <1 Ω |
Nếu kết quả không như tiêu chuẩn, hãy thay cụm khóa

- Kiểm tra điện trở của công tắc khóa và mở khóa cửa.
Dùng một Ômkế, đo điện trở và kiểm tra kết quả theo những giá trị trong bảng sau.
Chế độ làm việc | Tiêu chuẩn | |
7 (E) - 9 (L) | Khoá lại | <1 Ω |
7 (E) - 9 (L) | Mở khoá | >10 kΩ |
7 (E) - 10 (UL) | Khoá lại | >10 kΩ |
7 (E) - 10 (UL) | Mở khoá | <1 Ω |
Nếu kết quả không như tiêu chuẩn, hãy thay cụm khóa
4.3.3. Trình tự kiểm tra khóa cửa hành khách trước

- Kiểm tra hoạt động.
+Nối cực dương ắc quy với cực 4 (L) và cực âm với cực 1 (UL), chắc chắn cụm khóa ở chế độ mở
+ Nối dây (+) ắc quy vào cực 1 (UL) và dây âm ắc quy vào cực 4 (L), chắc chắn rằng cụm khóa ở chế độ khóa
- Kiểm tra điện trở của công tắc phát hiện mở khóa. Dùng một Ômkế, đo điện trở và kiểm tra kết quả theo những giá trị trong bảng sau
Điện trở tiêu chuẩn

4.3.4. Trình tự lắp



Vị trí đo | Chế độ làm việc | Tiêu chuẩn |
7 (LSSR) - 8 (E) | Khoá | >10 kΩ |
7 (LSSR) - 8 (E) | Mở | <1 Ω |
Nếu kết quả không như tiêu chuẩn, hãy thay cụm khóa
Kiểm tra điện trở của công tắc khóa và mở khóa. Dùng một Ômkế, đo điện trở và kiểm tra kết quả theo những giá trị trong bảng sau.
Chế độ làm việc | Tiêu chuẩn | |
7 (E) - 9 (L) | Khoá lại | <1 Ω |
7 (E) - 9 (L) | Mở khoá | >10 kΩ |
7 (E) - 10 (UL) | Khoá lại | >10 kΩ |
7 (E) - 10 (UL) | Mở khoá | <1 Ω |
Nếu kết quả không như tiêu chuẩn, hãy thay cụm khóa
- Nếu dùng lại khóa cửa đã bị tháo ra, hãy thay thế mới đệm ở phần nối.
- Chắc chắn rằng không có mỡ hay chất bẩn bám vào bề mặt đệm trong phần nối.
- Bôi mỡ MP vào các phần trượt và quay của khoá cửa trước
- Nối cáp điều khiển khóa cửa trước từ xa và cáp khóa bên trong cửa trước.
- Cài khớp 3 vấu hãm và đóng nắp che
Chú ý : Trong trường hợp khó cài vấu hãm phải xem lại các vị trí cố định vỏ dây kéo, lắp đúng các vị trí cố định nếu không dây cáp kéo luôn bị căng làm cho hệ thống không làm việc
- Cắm thanh mở khóa cửa vào trong khóa cửa trước, sau đó đặt nó vào trong cửa.
Chú ý:
- Chắc chắn rằng thanh nối khung tay nắm ngoài được ăn khớp chặt với khóa cửa.



4.4. Cụm khóa cửa hành khách sau
Chú ý : Kiểm tra sự hoạt động, nếu không được thì lại phải nhả các vấu hãm và làm lại
- Bôi keo vào các ren của vít.
- Dùng chìa hoa khế (T30), lắp cụm khoá cửa trước bằng 3 vít.
Mômen: 5.0 N*m
- Dùng chìa hoa khế T30, lắp nắp cùng với ổ khoá cửa. Mômen: 4.0 N*m
Chú ý: Chắc chắn rằng thanh nối ổ khoá cửa đã được cắm vào.
-Lắp cụm nâng hạ kính (xem bài 5 )
Trình tự tháo và lắp ứng dụng cho cụm khóa hành khách sau trái và sau phải
4.4.1. Trình tự tháo
-Tháo cụm kính cửa sau (xem bài 5)

- Tháo khóa cửa sau
- Dùng các khẩu đầu hoa khế T30, tháo 3 vít.
Chú ý:
Không làm rơi hay hỏng khóa cửa sau khi tháo các vít.
- Dịch cụm khoá cửa sau xuống dưới và kéo tấm nhả ra ngoài khung tay nắm phía ngoài cửa sau và tháo khóa cửa sau.
Chú ý:Tháo khóa cửa sau ra khỏi nắp lỗ sửa chữa
![]()
- Nhả khớp khóa cài và mở 2 nắp.





