Bước 3: Đánh giá hệ số xác định R2 Bước 4: Đánh giá hệ số tác động f 2
Bước 5: Đánh giá mức ý nghĩa và sự liên quan của các mối quan hệ trong mô hình cấu trúc
Đánh giá các vấn đề về cộng tuyến
Sự cộng tuyến được đánh giá qua hệ số phóng đại phương sai (Variance Inflation Factor – VIF). Theo Henseler & cộng sự (2009) VIF khi vượt quá 5 là dấu hiệu đa cộng tuyến.
Kết quả phân tích thể hiện trong Bảng 3.14 cho thấy hệ số VIF của tất cả các biến quan sát đều nhỏ hơn 5. Vì vậy, hiện tượng đa cộng tuyến không tìm thấy trong mô hình này.
Bảng 3.14. Hệ số phóng đại phương sai (VIF)
VIF | VIF | VIF | |||
KH1 | 1.441 | NB1 | 2.629 | TC1 | 2.043 |
KH2 | 1.973 | NB2 | 2.628 | TC2 | 1.602 |
KH3 | 2.143 | NB3 | 3.162 | TC3 | 2.608 |
KH4 | 2.392 | NB4 | 2.549 | TC4 | 3.156 |
KH5 | 2.431 | NB5 | 2.704 | TC5 | 2.691 |
KH6 | 2.425 | NB6 | 1.952 | XH1 | 2.883 |
KH7 | 2.577 | NB7 | 2.654 | XH10 | 1.551 |
KH8 | 2.252 | NB8 | 1.923 | XH11 | 2.031 |
KT1 | 1.838 | XH12 | 3.698 | ||
KT2 | 2.177 | PT1 | 3.304 | XH13 | 3.068 |
KT3 | 1.536 | PT10 | 2.050 | XH14 | 3.977 |
KT4 | 2.405 | PT11 | 2.537 | XH15 | 3.729 |
KT5 | 1.812 | PT12 | 1.915 | XH2 | 2.897 |
KT6 | 2.290 | PT2 | 3.112 | XH3 | 2.097 |
KT7 | 2.069 | PT3 | 2.605 | XH4 | 2.232 |
MT1 | 1.423 | PT4 | 2.952 | XH5 | 1.996 |
MT2 | 1.747 | PT5 | 2.137 | XH6 | 1.969 |
Có thể bạn quan tâm!
-
Thành Quả Hoạt Động Của Các Doanh Nghiệp Ở Việt Nam -
Thành Quả Hoạt Động Ở Khía Cạnh Học Hỏi Và Phát Triển -
Sự Tác Động Của Tnxh Đến Thành Quả Hoạt Động Của Doanh Nghiệp -
Tnxh Tác Động Đến Thành Quả Tài Chính Thông Qua Trung Gian Là Thành Quả Phi Tài Chính -
Một Số Khuyến Nghị Và Hàm Ý Chính Sách -
Hạn Chế Và Định Hướng Nghiên Cứu Trong Tương Lai
Xem toàn bộ 279 trang tài liệu này.
VIF | VIF | VIF | |||
MT3 | 2.051 | PT6 | 1.935 | XH7 | 2.178 |
MT4 | 1.463 | PT7 | 2.852 | XH8 | 1.628 |
MT5 | 1.259 | PT8 | 2.280 | XH9 | 2.722 |
Nguồn: Tác giả tổng hợp
Như vậy các biến quan sát trong mô hình nghiên cứu không bị đa cộng tuyến và thoả mãn điều kiện để thực hiện phân tích tiếp theo.
Đánh giá sự phù hợp của mô hình cấu trúc
Để đo lường mức độ phù hợp của mô hình với thực tế nghiên cứu, chỉ số SRMR (standardized root mean square residual) cần được xem xét phù hợp với trường hợp phân tích PLS-SEM (Hair & cộng sự, 2017). SRMR được xác định như là sự khác biệt căn bậc hai giữa các tương quan được quan sát và các tương quan của mô hình được đánh giá. Bởi vì SRMR là một đo lường sự phù hợp mô hình tuyệt đối, giá trị 0 cho thấy sự phù hợp hoàn hảo. Theo Hu & Bentler (1999) thì chỉ số SRMR phải đạt giá trị nhỏ hơn 0.08 hoặc 0.1. Ngoài ra, Hair & cộng sự (2014) cũng cho rằng chỉ số SRMR là chỉ số goodness of fit của mô hình PLS-SEM có thể được sử dụng để tránh hiện tượng sai lệch thông số trong mô hình.
Bảng 3.15. Kết quả sự phù hợp của mô hình với số liệu nghiên cứu
Mô hình bão hoà | Mô hình ước tính | |
SRMR | 0.089 | 0.092 |
d_ULS | 14.438 | 15.469 |
d_G | 2.931 | 2.966 |
Chi-Square | 5493.686 | 5545.137 |
NFI | 0.639 | 0.636 |
Nguồn: Tác giả tổng hợp
Kết quả phân tích ở Bảng 3.15 cho thấy giá trị SRMR của mô hình ước tính là
0.092 < 0.1 do đó mô hình được đánh giá là phù hợp.
Đánh giá hệ số xác định R2
Thông thường hệ số xác định (giá trị R2) được sử dụng để đánh giá mô hình cấu trúc (Hair & cộng sự, 2017). Hệ số này là thước đo dự báo mô hình và được tính bằng bình phương tương quan giữa giá trị được dự báo và giá trị của biến nghiên cứu nội sinh cụ thể. Hệ số đại diện cho tác động kết hợp của biến tiềm ẩn ngoại sinh lên biến tiềm ẩn nội sinh. Kết quả về hệ số xác định R2 của mô hình được trình bày trong Bảng 3.16.
Bảng 3.16. Giá trị hệ số R2
R2 | R2 hiệu chỉnh | |
KH | 0.495 | 0.489 |
NB | 0.592 | 0.587 |
PT | 0.322 | 0.316 |
TC | 0.517 | 0.511 |
Nguồn: Tác giả tổng hợp
Kết quả độ chính xác dự đoán của mô hình (R2) được trình bày trong Bảng
3.17 cho thấy giá trị R2 của biến NB là cao nhất (0.587) và biến PT là thấp nhất (0.316). Qua đó cho thấy các biến trong mô hình giải thích được 58,7 % sự biến thiên của thành quả hoạt động ở khía cạnh quy trình nội bộ (Biến NB), 51.1% sự biến thiên của thành quả hoạt động ở khía cạnh tài chính (Biến TC). Trong khi đó, sự biến thiên của thành quả hoạt động ở khía cạnh học hỏi và phát triển (Biến PT), ở khía cạnh khách hàng (Biến KH) chỉ được giải thích lần lượt là 31.60% và 48.9% bởi các biến trong mô hình.
Đánh giá hệ số tác động f2
Hệ số tác động f2 đo lường sự tác động của một biến ngoại sinh cụ thể lên một biến nội sinh, đánh giá sự thay đổi trong giá trị R2 khi một biến ngoại sinh cụ thể bị bỏ qua khỏi mô hình (Hair & cộng sự, 2014). Hướng dẫn đánh giá f2 là các giá trị 0.02, 0.15 và 0.35, tương ứng đại diện cho tác động nhỏ, trung bình và lớn của biến tiềm ẩn ngoại sinh. Giá trị nhỏ hơn 0.02 minh chứng rằng không có sự tác động (Hair & cộng sự, 2014).
Kết quả hệ số tác động f2 cho tất cả các mối quan hệ trực tiếp trong mô hình cấu trúc được thể hiện trong Bảng 3.17.
Dựa vào kết quả của Bảng 3.17, cho thấy các biến ngoại sinh đều có sự tác động đến các biến nội sinh thể hiện qua giá trị hệ số tác động f2 đều khác 0. Đặc biệt, trường hợp sự tác động của biến MT lên biến KH và biến TC là nhỏ (tương ứng với
0.03 và 0.019). Trái lại, sự tác động của biến NB đến biến KH là trung bình, nhưng đạt giá trị cao nhất trong mô hình (0.165).
Bảng 3.17. Giá trị hệ số tác động f2
KH | NB | PT | TC | |
KH | 0.063 | |||
KT | 0.023 | 0.071 | 0.032 | 0.131 |
MT | 0.003 | 0.115 | 0.051 | 0.019 |
NB | 0.165 | |||
PT | 0.116 | |||
TC | ||||
XH | 0.038 | 0.030 | 0.043 | 0.024 |
Nguồn: Tác giả tổng hợp
Đánh giá sự tác động của TNXH đến thành quả hoạt động: biến KT có tác động mạnh mẽ nhất đến biến TC (0.131) và yếu nhất đến biến KH (0.023). Trong khi đó, biến MT tác động lớn nhất đến biến NB (0.115), trong khi có tác động rất yếu đến KH và TC. Biến XH tác động lớn nhất đến biến PT (0.043), trong khi tác động này khá yếu đối với biến TC (0.024). Ngoài ra, TNXH ở các khía cạnh xã hội, môi trường, kinh tế có tác động nhiều nhất đến thành quả ở khía cạnh học hỏi và phát triển.
Đối với thành quả hoạt động: biến NB chịu tác động mạnh nhất từ biến PT (0.116), biến NB tác động nhiều nhất đến biến KH. Tuy nhiên, biến KH lại tác động nhỏ đến biến TC (0.063) và biến TC lại chịu tác động mạnh mẽ nhất từ biến KT. Những phân tích chi tiết về mức độ tác động và ý nghĩa thống kê được trình bày trong phần kiểm định giả thuyết tiếp theo.
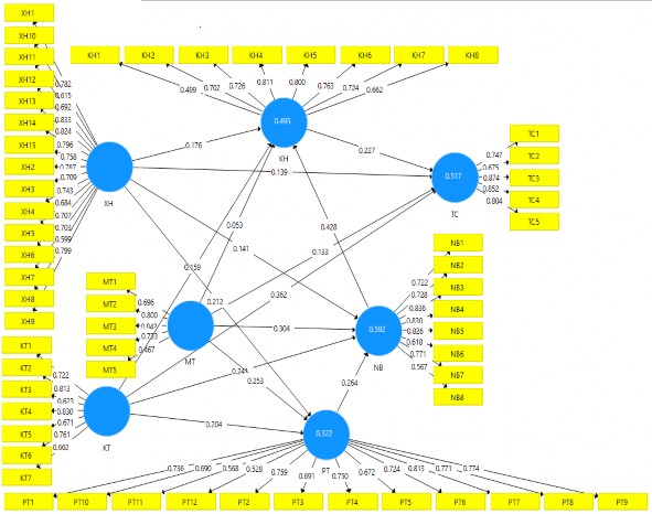
Đánh giá mức ý nghĩa và sự liên quan của các mối quan hệ trong mô hình cấu trúc
Mô hình đề xuất được ước tính bằng cách sử dụng PLS-SEM để có được ước lượng về mối quan hệ của mô hình cấu trúc (hệ số đường dẫn), đại diện cho mối quan hệ giả thuyết của các biến nghiên cứu trong mô hình. Hệ số đường dẫn có giá trị chuẩn hóa gần đúng giữa -1 và 1 (Hair & cộng sự, 2017), có ý nghĩa thống kê phụ thuộc vào sai số chuẩn của nó thông qua phương pháp “bootstrapping”. Qua đó, giá trị t thực nghiệm và giá trị p cho tất cả hệ số đường dẫn trong mô hình cấu trúc được tính toán theo sai số chuẩn bootstrap. Khi giá trị t thực nghiệm lớn hơn giá trị tới hạn, hệ số có ý nghĩa thống kê ở một mức ý nghĩa. Theo Chin & cộng sự (1996), giá trị t tới hạn đối với kiểm định hai – đuôi (two tailed) là 1.65 (mức ý nghĩa 10%), 1.96 (mức ý nghĩa 5%) và 2.57 (mức ý nghĩa 1%).

Hình 3.2. Kết quả hệ số đường dẫn mô hình cấu trúc PLS-SEM
Nguồn: Phân tích của tác giả
Kết quả ước lượng của mô hình cấu trúc đề xuất được mô tả trong Hình 3.2, trong đó hệ số trên các đường dẫn giữa các biến nội sinh và ngoại sinh là hệ số đường dẫn. Hệ số trên đường dẫn của biến quan sát và biến nghiên cứu là hệ số tải. Các số trong các biến nội sinh là hệ số xác định R2. Kết quả trong cho thấy rằng tất cả các hệ số đường dẫn đều có giá trị dương (+) chứng tỏ sự tác động của các biến trong mô hình đều là cùng chiều. Phân tích tác động của các biến trong mô hình được đánh giá theo tác động trực tiếp và tác động gián tiếp.
(1) Tác động trực tiếp của TNXH đến thành quả hoạt động
Để phân tích tác động cụ thể, các số liệu để đánh giá mức ý nghĩa và sự liên quan của các biến trong mô hình thông qua phương pháp “bootstrap” được trình bày trong Bảng 3.18.
Bảng 3.18. Kết quả ước lượng “Bootstrap” của mô hình cấu trúc
Mối quan hệ | Hệ số đường dẫn Mẫu gốc (O) | Hệ số đường dẫn Trung bình mẫu (M) | Độ lệch chuẩn (STDEV) | Giá trị t (Bootstrap) | Giá trị p | Kết quả | |
Tác động của TNXH đến thành quả hoạt động (Giả thuyết H1, H2, H3, H4) | |||||||
H1a | XH -> TC | 0.139 | 0.141 | 0.045 | 3.069 | 0.002 | Chấp nhận |
H1b | MT -> TC | 0.133 | 0.133 | 0.068 | 1.985 | 0.047 | Chấp nhận |
H1c | KT -> TC | 0.362 | 0.361 | 0.059 | 6.180 | 0.000 | Chấp nhận |
H2a | XH -> PT | 0.212 | 0.212 | 0.064 | 3.293 | 0.001 | Chấp nhận |
H2b | MT -> PT | 0.253 | 0.257 | 0.064 | 3.986 | 0.000 | Chấp nhận |
H2c | KT -> PT | 0.204 | 0.205 | 0.071 | 2.885 | 0.004 | Chấp nhận |
H3a | XH -> NB | 0.141 | 0.140 | 0.050 | 2.838 | 0.005 | Chấp nhận |
MT -> NB | 0.304 | 0.303 | 0.059 | 5.174 | 0.000 | Chấp nhận | |
H3c | KT -> NB | 0.241 | 0.238 | 0.058 | 4.150 | 0.000 | Chấp nhận |
H4a | XH -> KH | 0.176 | 0.177 | 0.057 | 3.066 | 0.002 | Chấp nhận |
H4b | MT -> KH | 0.053 | 0.058 | 0.058 | 0.901 | 0.368 | Bác bỏ |
H4c | KT -> KH | 0.159 | 0.159 | 0.057 | 2.761 | 0.006 | Chấp nhận |
Quan hệ nhân quả của thành quả hoạt động ở các khía cạnh (Giả thuyết H5, H6, H7) | |||||||
H5 | PT -> NB | 0.264 | 0.269 | 0.064 | 4.150 | 0.000 | Chấp nhận |
H6 | NB -> KH | 0.428 | 0.426 | 0.062 | 6.936 | 0.000 | Chấp nhận |
H7 | KH -> TC | 0.227 | 0.227 | 0.055 | 4.130 | 0.000 | Chấp nhận |
Nguồn: Phân tích của tác giả
Bảng 3.19 trình bày kết quả ước lượng theo phương pháp “bootstrap” của mô hình cấu trúc với các tác động trực tiếp. Qua kết quả cho thấy trong mười lăm giả thuyết đưa ra ở trên thì có tám giả thuyết được chấp nhận ở mức ý nghĩa 1% do giá trị p < 0.01 và giá trị t > 2.57 (Giả thuyết H1c, H2a, H2b, H3b, H3c, H5, H6, H7), bốn giả thuyết được chấp nhận ở mức ý nghĩa 5% do giá trị p < 0.05 và t > 1.96 (Giả thuyết H1a, H2c, H3a, H4a), một giả thuyết được chấp nhận ở mức ý nghĩa 10% do p < 0.1, t >
1.65 (Giả thuyết H4c). Đồng thời có một giả thuyết H4b chưa đủ căn cứ để kết luận sự tác động của TNXH ở khía cạnh môi trường đến thành quả hoạt động ở khía cạnh khách hàng (p = 0.368 > 0.1, t = 0.901).
Nghiên cứu đã chỉ ra được mối quan hệ giữa các biến tiềm ẩn nội sinh và các biến ngoại sinh trong mô hình cấu trúc. Trước hết, Giả thuyết H1 được chấp nhận. Việc thực hiện TNXH của các doanh nghiệp ở Việt Nam mang lại nhiều lợi ích trong đó phải kể đến lợi ích đáng kể về mặt tài chính. Trước hết, khi thực hiện tốt TNXH ở khía cạnh tài chính, tức là doanh nghiệp đảm bảo tốt các nghĩa vụ với nhà nước về thuế thì sẽ giảm bớt các khoản nộp phạt; hoặc doanh nghiệp quan tâm đảm bảo lương
thưởng cho người lao động sẽ tạo nhiều động lực để họ làm việc tốt hơn, đóng góp cho doanh nghiệp nhiều hơn (Giả thuyết H1a). Ngoài ra, các hoạt động TNXH ở khía cạnh môi trường sẽ giúp tiết kiệm được chi phí nguyên vật liệu, giảm các chi phí xử lý môi trường, giảm chi phí xử phạm vi phạm về xả thải, do đó cũng giúp doanh nghiệp tăng thành quả tài chính (Giả thuyết H1b). Hơn thế nữa, TNXH ở khía cạnh xã hội thể hiện việc đảm bảo an sinh phúc lợi, điều kiện an toàn cho người lao động thì doanh nghiệp, sự hài lòng về môi trường làm việc đảm bảo sức khoẻ nghề nghiệp của người lao động tốt hơn; hoặc hoạt động đào tạo nhân viên tốt hơn sẽ giúp doanh nghiệp tăng được chất lượng nguồn nhân lực và đạt được nhiều thành quả tài chính (Giả thuyết H1c). Điều này cũng được giải thích bởi lý thuyết Các bên liên quan (Stakeholder Theory) với luận điểm cho rằng khi doanh nghiệp đảm bảo lợi ích của các bên liên quan đến hoạt động của doanh nghiệp thì sẽ đạt được hiệu quả hoạt động cao hơn. Kết quả này đồng quan điểm với nghiên cứu của nhiều nghiên cứu trên thế giới như Mishra & Suar (2010); và nghiên cứu ở Việt Nam như Hồ Thị Vân Anh (2018), Châu Thị Lệ Duyên (2018), Phan Thị Thu Hiền (2019). Tuy nhiên, kết quả trái ngược với nghiên cứu của Wagner (2005) khi nghiên cứu các doanh nghiệp châu Âu trong ngành bột giấy và nghiên cứu của McWilliams & Siegel (2000) và Elijido- Ten (2007).
Giả thuyết H2 được chấp nhận. Mối quan hệ giữa TNXH và việc đào tạo nhân viên, tạo động lực thu hút và giữ chân nhân viên là hợp lý. Điều này có nghĩa là khi người lao động làm việc ở một môi trường phát triển bản thân, đối xử công bằng, sự an toàn và sức khoẻ nghề nghiệp được quan tâm thì họ sẽ cảm giác yên tâm, thoải mái từ đó sẽ cống hiến hết mình và cam kết lâu dài với doanh nghiệp. Do vậy, việc luân chuyển, đổi việc, nghỉ việc cũng giảm đáng kể (Giả thuyết H2a). Việc tuyên truyền bảo vệ môi trường hoặc các biện pháp tiết kiệm và sử dụng hiệu quả nguồn tài nguyên thiên nhiên cùng với việc ứng dụng các công nghệ hiện đại trong hoạt động sản xuất kinh doanh sẽ tạo nên điều kiện tốt để người lao động tăng năng suất (Giả thuyết H2b). Bên cạnh đó, doanh nghiệp đảm bảo mức lương cho người lao động, có nhiều đóng góp với cộng đồng về kinh tế sẽ tạo nên văn hoá tốt và cũng là một trong






