Chuẩn CE-HTML phiên bản mới nhất được giới thiệu năm 2007, dựa trên bộ chuẩn dùng W3C cho internet, thêm vào phần đặc tả HTML dùng riêng cho các thiết bị gia dụng Profile trình duyệt này cũng tương ứng với nền tảng kỹ thuật của HbbTV, dựa trên XHTML 1.0, DOM 2, CSS TV profile 1.0, JavaScript và được tối ưu hiển thị trên thiết bị gia dụng. XMLHttpRequest cũng được hỗ trợ để phát triển các ứng dụng tương đương ứng dụng web. Tất cả các tương thích giúp cho việc phát triển ứng dụng HbbTV gần giống với ứng dụng web hiện nay. Tuy nhiên CE- HTML không bao gồm bất kỳ thành phần nào thể hiện sự kết nối với môi trường quảng bá DVB. Điều này được bổ sung thông qua chuẩn OIPF (Open IPTV Forum) vào đầu năm 2009. Mặc dù được định nghĩa cho các ứng dụng trong mạng IPTV, nhưng OIPF bao gồm nhiều thư viện API có thể áp dụng cho môi trường lai ghép. Chuẩn định nghĩa nhiều chức năng như: tích hợp nội dung TV vào trang HTML, chuyển kênh TV/Radio, ghi chương trình, truy xuất dữ liệu SI từ hệ thống DVB (EIT now/next).
Chức năng quan trọng được bổ sung từ chuẩn DVB là báo hiệu và truyền tải ứng dụng trong môi trường lai ghép. DVB kiểm soát làm thế nào các ứng dụng được báo hiệu trong dòng ghép kênh MPEG2. Chức năng này được thực hiện thông qua bảng thông tin ứng dụng AIT, được khai báo trong bảng ánh xạ chương trình PMT của kênh chương trình tương ứng. AIT sẽ liệt kê tất cả các ứng dụng có thể thực thi cùng với kênh. Những ứng dụng khác không thuộc kênh sẽ bị dừng. Với cách này sẽ bảo đảm ứng dụng không bị các ứng dụng trong kênh khác xen lấn.
Việc sử dụng các chuẩn web dễ dàng đáp ứng khả năng truy cập băng thông rộng. Bên cạnh đó HbbTV cũng hỗ trợ DSM-CC cho phép truyền ứng dụng qua kênh quảng bá. DSM-CC được sử dụng trong các chuẩn tương tác phổ biến như MHP và MHEG-5. Mặc dù bao gồm các kỹ thuật phức tạp nhưng DSM-CC dựa trên nguyên lý đơn giản là phát lặp (carousel) các file và thư mục của ứng dụng trong dòng quảng bá theo chu kỳ xác định. Do dung lượng có thể truyền qua kênh này bị giới hạn nên chỉ thích hợp cho một số ứng dụng nhỏ, đơn giản. Tất cả đầu thu đều có thể thu được ngay cả khi kết nối kênh ngược chưa sẵn sàng.
Ngoài ra, DSM-CC còn bao gồm thành phần dữ liệu đặc biệt được truyền đồng thời với ứng dụng. Với dữ liệu này, các câu hỏi hoặc câu trả lời có thể truyền ngay lúc gameshow diễn ra. Việc đồng bộ thời gian giữa nội dung quảng bá và nội dung tương tác thông qua kết nối internet có thể khó đạt được khi Server phải xử lý hàng triệu kết nối cùng lúc. Sử dụng kênh quảng bá sẽ hiệu quả hơn đối với các ứng dụng dạng này.
3.2 Phiên bản HbbTV 1.5
3.2.1 Mô hình hệ thống HbbTV 1.5
Phiên bản HbbTV 1.5 được ra đời vào năm 2012, về mô hình hệ thống, mô hình thiết bị về cơ bản vẫn giống các phiên bản 1.0 trước đây, nhưng được bổ sung thêm tính năng hỗ trợ các chuẩn web mới như HTML 5, CSS3, Jquery… và đặc biệt mang lại nhiều cải tiến trong việc truyền tải dữ liệu với việc giới thiệu chuẩn MPEG-DASH.

Có thể bạn quan tâm!
-
Các Dịch Vụ Hbbtv Trên Thế Giới Và Khả Năng Triển Khai Cho Mạng Quảng Bá -
Thách Thức Của Kết Nối Băng Rộng Đến Truyền Hình Quảng Bá -
Nghiên cứu mô hình truyền hình lai ghép HbbTV và xây dựng ứng dụng minh họa - 5 -
Vòng Đời Của Một Ứng Dụng Liên Quan Tới Quảng Bá -
Cấu Trúc Thông Tin Bổ Sung Của Transport_Protocol_Label (Truyền Qua Oc)[8] -
Tìm Hiểu Môi Trường Triển Khai Và Xây Dựng Ứng Dụng Minh Họa Hbbtv
Xem toàn bộ 89 trang tài liệu này.
Hình 3.4: Mô hình hệ thống tiêu chuẩn HbbTV phiên bản 1.5 [6]
3.2.2 Mô hình thiết bị HbbTV HbbTV 1.5

Hình 3.5: Mô hình thiết bị hỗ trợ HbbTV phiên bản 1.5 [6]
Quá trình hoạt động của thiết bị hỗ trợ phiên bản HbbTV 1.5 không khác gì so với phiên bản trước HbbTV 1.0, cũng có khả năng xử lý và ghép 2 luồng song song. Ở phiên bản này chỉ cải thiện, nâng cấp phần cứng hỗ trợ các chuẩn web mới và đặc biệt hỗ trợ đọc file định dạng MPEG-DASH, giúp cho việc truyền tải dữ liệu video được nhanh hơn.
3.2.3 Mô hình tiêu chuẩn HbbTV phiên bản 1.5

Hình 3.6: Mô hình tiêu chuẩn kỹ thuật phiên bản HbbTV 1.5 [6]
Tiêu chuẩn của hệ thống HbbTV phiên bản 1.5 được mô tả trong hình 3.6, bao gồm các phần kế thừa lại các kỹ thuật của phiên bản trước đây (HbbTV 1.0) và bổ sung thêm các chuẩn công nghệ mới nhằm đáp ứng nhu cầu thị trường và hỗ trợ chuẩn định dạng Audio/Video mới. Cũng như phiên bản sơ khai (HbbTV 1.0) thành phần tiêu chuẩn của phiên bản 1.5 cũng dựa trên 3 chuẩn chính.
OIPF (Open IPTV forum): là tập hợp các chuẩn truyền hình internet như: định dạng media, môi trường ứng dụng (DAE). Trong môi trường ứng dụng bao gồm các quy định các chuẩn về web TV. Vào tháng 6/2014 OIPF đã tham gia vào hiệp hội truyền hình băng thông rộng.
CEA-2014 (Consumer electronics Association): các chuẩn của hiệp hội điện tử tiêu dùng.
DVB (Digital video Broadcast): chuẩn truyền dẫn phát sóng, là tập hợp các tiêu chuẩn để xác định các kỹ thuật phát sóng bằng cách sử dụng vệ tinh hiện có: cáp và cơ sở hạ tầng mặt đất. Trong phiên bản HbbTV 1.5 bổ sung thêm chuẩn DVB-SI, là một tiêu chuẩn kỹ thuật về thông tin dịch vụ hệ thống DVB.
Điểm nổi bật của HbbTV 1.5 so với phiên bản trước đây là MPEG-DASH đây là một tiêu chuẩn được định nghĩa bởi ISO (ISO/IEC 23009-1). DASH là một tiêu chuẩn dành cho việc phân phối linh hoạt các dòng video bitstream thông qua giao thức HTTP, cải thiện chất lượng hình ảnh video với các đường truyền internet yếu. Nó cũng cho phép các nhà cung cấp bảo vệ nội dung với công nghệ DRM dựa trên tiêu chuẩn kỹ thuật MPEG CENT.
3.3 Phiên bản HbbTV 2.0
3.3.1 Mô hình hệ thống phiên bản HbbTV 2.0

Hình 3.7: Mô hình hệ thống HbbTV phiên bản 2.0 [7]
Phiên bản HbbTV 2.0 được đưa ra vào tháng 11/2015 với phiên bản này ngoài việc cải thiện các tính năng trên các phiên bản trước đây (HbbTV 1.0, HbbTV 1.5), nó còn được hỗ trợ chuẩn công nghệ web mới như : HTML5, DOM3, Canvas 2D, Web Messaging, Web Sockets… và cập nhật thêm dịch vụ mới như Push VoD, Subtitle, hỗ trợ thêm các định dạng video và điều đặc biệt ở phiên bản HbbTV 2.0 là nó có thêm tính năng màn hình thứ 2 như là một ứng dụng HbbTV 2.0 trên TV hoặc SBT có thể ghép đôi với ứng dụng tương thích trên smarphone hoặc tablet được thể hiện trong hình 3.7. Điều này giúp cho người dùng thao tác dễ dàng hơn trên màn hình TV.
3.3.2 Mô hình thiết bị hỗ trợ phiên bản HbbTV 2.0

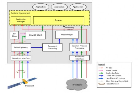
Hình 3.8: Mô hình thiết bị đầu cuối hỗ trợ HbbTV Phiên bản 2.0 [7]
Về cơ bản các thành phần chức năng chính trên thiết bị STB hay TV hỗ trợ phiên bản HbbTV 2.0 không thay đổi nhiều so với phiên bản trước đây (HbbTV 1.0 và HbbTV 1.5) cấu trúc các tính năng trong thiết bị STB của phiên bản HbbTV 2.0 được thể hiện trong hình 3.8. Qua giao diện broadcast thiết bị đầu cuối nhận các luồng dữ liệu: bảng thông tin ứng dụng AIT (Application Information Table), nội dung A/V broadcast , nội dung A/V tuyến tính (VOD theo yêu cầu), dữ liệu ứng dụng và các sự kiện luồng. Hai luồng dữ liệu (luồng sự kiện và dữ liệu ứng dụng) được chuyển đổi tới môi trường chạy thực (Runtime environment) bằng cách sử dụng một đối tượng lặp vòng DSM-CC (Digital Storage Media – Comand and Control), về cơ bản DSM-CC có nhiệm vụ đóng gói file, thư mục ứng dụng và truyền chúng theo cơ chế lặp mà đầu thu có thể dễ dàng nhận được từng thành phần dữ liệu riêng. DSM-CC Client cần khôi phục lại dữ liệu từ đối tượng lặp vòng tương ứng để cung cấp dữ liệu tới môi trường chạy thực (Runtime environment). Môi trường chạy thực có thể được xem như là một bảng kết quả mà ở đó giao diện ứng dụng có thể được hiển thị và thực hiện. Trình duyệt, trình quản lý ứng dụng và giao diện màn hình song song hợp nhất tạo thành môi trường Runtime. Trình quản
lý ứng dụng có nhiệm vụ quản lý bảng thông tin AIT để kiểm soát vòng đời cho một ứng dụng tương tác. Trình duyệt có nhiệm vụ hiển thị và thực hiện một ứng dụng tương tác.
Đối với nội dung A/V broadcast được xử lý theo phương thức giống như các thiết bị đầu cuối thông thường. Nó bao gồm thành phần chức năng có tên là Broadcast Processing bao gồm tất cả các chức năng của thiết bị đầu cuối DVB thông thường. Ngoài ra có thêm một số thông tin và chức năng khác từ thành phần xử lý nội dung broadcast (Broadcast Processing), những thông tin này có thể được truy cập qua môi trường chạy thực (ví dụ: thông tin danh sách các kênh, bảng thông tin sự kiện AIT, các chức năng cho việc điều chỉnh). Ngoài ra một ứng dụng có thể được mở rộng bằng việc tắt hoặc nhúng nội dung A/V broadcast trong giao diện người dùng. Các chức năng này được cung cấp bởi một công cụ đa phương tiện (Media Player).
Qua giao diện broadband thiết bị đầu cuối có thể kết nối internet. Việc kết nối này cung cấp con đường thứ 2 cho việc yêu cầu dữ liệu ứng dụng từ các máy chủ của nhà cung cấp. Ngoài ra các kết nối này được sử dụng để nhận các nội dung A/V (ví dụ: đối với ứng dụng, nội dung theo yêu cầu). Thành phần xử lý giao thức mạng (Internet Protocol Processing) bao gồm tất cả chức năng được cung cấp bởi thiết bị đầu cuối để xử lý dữ liệu đến từ internet. Thông qua các thành phần này các dữ liệu sẽ được cung cấp đến môi trường chạy thực. Nội dung A/V được gửi đến một công cụ đa phương tiện (Media Player) theo một phương thức khác có thể được điều khiển bởi môi trường chạy thực, do đó nó có thể được nhúng vào giao diện người dùng qua một ứng dụng. Sự kết hợp của 2 module Media Player và Synchronization Manager có thể đồng bộ hóa nội dung được phân phối đến thiết bị lai ghép thông qua giao diện broadband và nội dung cũng có thể được phân phối tới thiết bị lai ghép giao diện broadcast.
Giao diện màn hình song song (CS) có nhiệm vụ kích hoạt thiết bị đầu cuối để các thiết bị màn hình (smartphone, tablet) hoặc các thiết bị đầu cuối khác có thể giao tiếp với nhau. Qua đó các ứng dụng tương tác đang chạy trong trình duyệt (Browser) của thiết bị đầu cuối có thể yêu cầu một ứng dụng được cài đặt hoặc khởi
chạy trên màn hình thiết bị khác (smartphone, tablet) và ngược lại một ứng dụng đang chạy trên màn hình thiết bị smartphone, tablet... cũng có thể yêu cầu một ứng dụng trên thiết bị đầu cuối có thể khởi chạy bắt đầu một ứng dụng tương tác. Để làm được điều này, nó cung cấp một máy chủ Websocket để các màn hình có thể giao tiếp với nhau. Giao diện màn hình song song và Media Player cùng cho phép đồng bộ hóa nội dung phân phối tới thiết bị lai ghép.
Qua giao diện CI Plus, thiết bị đầu cuối yêu cầu một dữ liệu ứng dụng từ Auxiliary File System được cung cấp bới CICAM. Một tiêu chuẩn bảo mật của hệ thống HbbTV ở phiên bản 2.0.
Dưới đây là một số tính năng hỗ trợ chính và các dịch vụ có thể triển khai tốt trên phiên bản HbbTV 2.0 phiên bản mới trong truyền hình lai ghép:
- Cập nhật công nghệ web HTML5 và các kỹ thuật web mới liên quan: Phiên bản HbbTV 2.0 sử dụng HTML5 và các công nghệ web mới liên quan bao gồm nhiều module tương thích như CSS3, DOM3, Canvas 2D, Web Messaging, Web Sockets, Web Workers, Server-Send Events và Web Storeage tương phản với phiên bản HbbTV 1.0/1.5 sử dụng HTML4, CSS2, DOM2 và các công nghệ web cũ hơn. Các kỹ thuật này giúp tạo ra các ứng dụng thân thiện hơn với người dùng và cải thiện tốc độ tải dữ liệu rất nhiều so với trước đây.
- Hỗ trợ định dạng chuẩn nén video HEVC: Đối với TV và STB hỗ trợ HEVC, phiên bản HbbTV 2.0 sẽ định nghĩa việc sử dụng nó qua băng thông rộng. HEVC có thể sử dụng cho cả nội dung UHD và HD, nội dung được phân phối qua băng thông ít hơn rất nhiều so với AVC nhưng cho chất lượng tương đồng.
- Phụ đề cho nội dung được phân phối qua băng thông rộng: Phiên bản HbbTV
2.0 hỗ trợ thêm tính năng phụ đề cho nội dung qua băng thông rộng.
- Khởi chạy một ứng dụng màn hình song song (smartphone, tablet): Một ứng dụng trên TV hoặc STB có thể khởi chạy hay kích hoạt một ứng dụng trên trên smartphone hoặc tablet. Điều này giúp cho người dùng thao tác dễ dàng hơn trên màn hình TV.





![Cấu Trúc Thông Tin Bổ Sung Của Transport_Protocol_Label (Truyền Qua Oc)[8]](https://tailieuthamkhao.com/uploads/2023/02/18/nghien-cuu-mo-hinh-truyen-hinh-lai-ghep-hbbtv-va-xay-dung-ung-dung-minh-hoa-8-1-120x90.jpg)
