1.4. Cấu trúc của khóa luận. Khóa luận gồm 5 chương:
Chương I: Mở Đầu: Đặt vấn đề nêu ra sự cần thiết của khóa luận, giới hạn của khóa luận, mục đích, phạm vi không gian, thời gian và cấu trúc nghiên cứu của khóa luận.
Chương II: Tổng quan về công ty, khái quát chung về các hoạt động của Công ty, Lịch sử hình thành và phát triển, cơ cấu tổ chức, tình hình hoạt động của các phòng ban, tình hình sản xuất kinh doanh của Công ty.
Chương III: Nội dung và phương pháp nghiên cứu. Tìm hiểu về khái niệm, vai trò, quá trình phát triển nguồn nhân lực. Vận dụng kiến thức, vận dụng lý luận và nêu ra phuơng pháp nghiên cứu cụ thể. Từ đó áp dụng những lý thuyết này để nghiên cứu tình hình quản trị nguồn nhân lực tại Công ty.
Chương IV: Kết quả nghiên cứu và thảo luận, chương này chủ yếu đề cập đến công tác quản trị, các chính sách và đánh giá hoạt động quản trị của Công ty. Từ đó nêu ra một số giải pháp và đề xuất để giúp công tác quản trị nguồn nhân lực trong Công ty ngày càng hoàn thiện.
Chương V: Kết luận về kết quả nghiên cứu và đưa ra những kiến nghị đối với Công ty và đối với Nhà nước.
CHƯƠNG 2 TỔNG QUAN
Có thể bạn quan tâm!
-
Một số giải pháp hoàn thiện quản trị nguồn nhân lực tại Công ty Cổ phần đầu tư xây dựng và vật liệu Đồng Nai - 1 -
Một số giải pháp hoàn thiện quản trị nguồn nhân lực tại Công ty Cổ phần đầu tư xây dựng và vật liệu Đồng Nai - 2 -
Kết Quả Hoạt Động Sản Xuất Kinh Doanh Của Công Ty Cổ Phần Đầu Tư Xây Dựng Và Vật Liệu Đồng Nai. -
Một số giải pháp hoàn thiện quản trị nguồn nhân lực tại Công ty Cổ phần đầu tư xây dựng và vật liệu Đồng Nai - 5 -
Các Yếu Tố Thúc Đấy Và Duy Trì Công Nhân Làm Việc
Xem toàn bộ 116 trang tài liệu này.
2.1. Khái quát về Công ty
2.1.1. Giới thiệu chung về Công ty
Tên gọi: Công ty Cổ Phần Đầu Tư Xây Dựng và Vật Liệu Đồng Nai .
Tên tiếng Anh: Dong Nai Material And Building Invesment Joint Stock Company. Tên viết tắt: DNC
Địa chỉ trụ sở chính: 138, đường Nguyễn Ái Quốc, phường Trảng Dài, TP Biên Hoà, tỉnh Đồng Nai.
Điện thoại: 061. 3899886 Fax: 061.3997894
Website: http://www.donasand.com.vn Email: dnc@donasand.com.vn
Vốn Điều lệ hiện tại: 88.340.000.000 đồng
Số lượng cổ phiếu đăng ký niêm yết: 883.400 cổ phiếu Mã số thuế: 36000259352

Phương châm hoạt động: Chất lượng ổn định – Phương thức phục vụ tốt Giá cả hợp lý.
Logo Công ty:
2.1.2. Lịch sử hình thành và phát triển của Công ty
Bất kỳ
công ty nào dù còn non trẻ
hay đã trưởng thành cũng đều có một
nguồn cội, một điểm bắt đầu để xuất phát. Đối với Công ty Cổ phần Đầu tư Xây dựng và Vật liệu Đồng Nai cũng vậy.
Công ty Cổ phần Đầu tư Xây dựng và Vật liệu Đồng Nai mang tiền thân là
ợc thà
ng lĩnh
Xí nghiệp khai thác cát Đồng Nai đư nh lập từ tháng 09/1983 trực thuộc Sở
Xây dựng Đồng Nai và hoạt động tro vực khai thác khoáng sản là cát.
Ngày 27/12/1996 theo quyết định số 6157/ Quyết định (QĐ) Ủy ban Tỉnh (UBT) của Chủ tịch ủy ban nhân dân (UBND) tỉnh Đồng Nai về việc hợp nhất 03 đơn vị là : Xí nghiệp Khai thác cát Đồng Nai; Xí nghiệp sản xuất vật liệu xây dựng Vĩnh An và Công ty Xây dựng và sản xuất vật liệu Long Thành, thành Công ty Khai thác cát Đồng Nai với tổng vốn điều lệ là 7.579.443.803 đồng. Ngành nghề kinh doanh của Công ty là khai thác kinh doanh cát, đất, đá và thi công san lắp mặt bằng.
Năm 1998 Công ty đầu tư một trạm trộn sản xuất kinh doanh bê tông thương phẩm với công suất 60m3/h với mức vốn đầu tư trên 15 tỷ đồng. Ngoài ra, Công ty còn mở rộng thêm lĩnh vực kinh doanh nhà đất tại các khu quy hoạch nhà ở Trảng Dài, Hóa An (Biên Hòa) và khu quy hoạch nhà ở thị trấn Long Thành.
Năm 2000 Công ty tiến hành đầu tư nhà máy ngói màu, với sản phẩm là
Gạch màu và Ngói màu. Ngói màu được sản xuất trên dây chuyền công nghệ tiên tiến hiện đại được nhập về từ Italy. Tổng mức đầu tư là 7 tỉ đồng.
Thực hiện theo quyết định 1842/QĐ CT UBT, ngày 12/05/2005 của UBNN
tỉnh Đồng Nai về việc phê duyệt phương án cổ phần hóa Công ty Khai thác cát
Đồng Nai thành Công ty Cổ phần Đầu tư Xây dựng và Vật liệu Đồng Nai. Ngày 29/09/2005 Công ty chính thức đi vào hoạt động theo hình thức Công ty cổ phần với tổng vốn điều lệ là 134 tỷ đồng.
Sau khi đi vào cổ phần hóa, lĩnh vực Khai thác cát đã phải ngưng hoạt động vì giấy phép khai thác cát hết hạn. Để tiếp tục lĩnh vực Khai thác, Công ty tiến hành liên doanh, liên kết với các đơn vị tại Bà Rịa Vũng Tàu như góp 50% vốn với Công ty trách nhiệm hữu hạn (TNHH) Hoàng Linh để thành lập công ty liên doanh Cát Hoàng đồng thời liên kết với Công ty xây dựng công trình giao thông 610 thành phố
Hồ Chí Minh để liên kết khai thác tại mỏ đá Phước Tân.
Xí nghiệp khai thác đất Vĩnh Cửu được thành lập theo Quyết định số 31/QĐ
DNC/2007, ngày 26/02/2007 của Tổng Giám đốc Công ty Cổ phần Đầu tư Xây dựng và Vật liệu Đồng Nai.
Khi Công ty Cổ phần Đầu tư Xây dựng và Vật liệu Đồng Nai được thành lập, trong những năm đầu, với số vốn còn ít ỏi khiến công ty gặp không ít khó khăn
trong kinh doanh và điều đáng lo ngại là đội ngũ nhân viên còn non trẻ chưa có
nhiều kinh nghiệm, cơ sở vật chất còn thiếu thốn nhưng với sự lãnh đạo của Ban Giám đốc công ty cùng với sự quyết tâm và nhiệt tình của cán bộ công nhân viên đã đưa công ty vượt qua khó khăn phát triển không ngừng.
Công ty Cổ phần Đầu tư Xây dựng và Vật liệu Đồng Nai ngày càng đa dạng hóa các lĩnh vực kinh doanh dần dần công ty đã mở thêm các loại hình dịch vụ đầu tư tài chính và liên kết với các công ty khác trong tổ hợp Sonadezi. Với những định hướng hiện có cũng như thực lực và sự quyết tâm của Ban lãnh đạo cùng toàn thể cán bộ công nhân viên thì trong tương lai không xa, Công ty có thể phát triển mạnh hơn nữa và trở thành một trong những thương hiệu mạnh trong các lĩnh vực kinh doanh của mình.
2.1.3 Lĩnh vực hoạt động kinh doanh của công ty:
Khai thác, kinh doanh cát, đất, đá các loại. Sản xuất bê tông thương phẩm.
Sản xuất gạch tuynel, gạch thủ công; Ngói xi măng màu. Mua bán, xuất nhập khẩu vật liệu xây dựng.
Xây dựng công trình dân dụng, công nghiệp, giao thông thủy lợi. San lấp mặt bằng công trình.
Đầu tư xây dựng, kinh doanh cơ sở hạ tầng khu công nghiệp, khu dân cư. Đầu tư xây dựng khu công nghiệp, khu dân cư, trung tâm thương mại, nhà hàng cao ốc, văn phòng cho thuê.
2.1.4. Chức năng, nhiệm vụ và quyền hạn của công ty
a. Chức năng:
Thi công và sửa chữa các công trình dân dụng, công nghiệp, thủy lợi, giao thông, cấp thoát nước, hệ thống điện chiếu sáng trung hạ thế 35kv…
Tư vấn về quy hoạch, thiết kế hạ tầng kỹ thuật dân dụng, công nghiệp, giao thông và thủy lợi.
Thực hiện đầu tư xây dựng và kinh doanh các khu dân cư, khu đô thị, khu thương mại, khu công nghiệp, khu du lịch…
Sản xuất gạch ngói, mua bán xuất nhập khẩu vật liệu xây dựng.
b. Nhiệm vụ:
Xây dựng kế
hoạch, tổ
chức thực hiện, chỉ
đạo hoạt động kinh doanh của
Công ty và các đơn vị trực thuộc theo quy chế hiện hành. Đảm bảo kinh doanh có hiệu quả, bảo tồn và phát triển nguồn vốn ngân sách hiện có, đảm bảo đúng mục đích kinh doanh.
Thực hiện các nguyên tắc quản lý tài chính, quản lý vật tư, hàng hóa,…
Đảm bảo việc thực hiện nộp ngân sách Nhà nước. Xây dựng và thực hiện các
chiến lược, kế hoạch kinh doanh theo đường lối, chính sách của Đảng và Nhà
nước, nhằm đạt hiệu quả kinh tế ngày càng cao.
-Tăng cường đầu tư cơ sở vật chất, áp dụng các tiến bộ khoa học kỹ thuật vào sản xuất kinh doanh.
-Nghiên cứu khả năng sản xuất và nhu cầu thị trường để thông qua hoạt động kinh doanh đẩy mạnh quan hệ hợp tác thương mại, đầu tư với đối tác và mở rộng thị trường.
Thực hiện quá trình sản xuất kinh doanh phải đảm bảo an toàn lao động, bảo vệ môi trường, tuân thủ những quy định của Nhà nước về ngành nghề kinh doanh.
Thực hiện đúng thỏa ước lao động tập thể giữa người lao động và người sử dụng lao động.
c. Quyền Hạn:
Được chủ động giao dịch, đàm phán, ký kết và thực hiện các hợp đồng mua bán ngoại thương, hợp đồng kinh tế và các văn bản về hợp tác liên doanh với các bạn hàng trong và ngoài nước theo nội dung hoạt động của công ty.
Hợp tác liên doanh với các tổ chức kinh tế thuộc các thành phần kinh tế trong và ngoài nước theo quy chế của pháp luật.
Được tham gia vào các hội chợ triển lãm, quảng cáo hàng hóa, tham giam các
hội nghị
, hội nghị, hội thảo chuyên đề
có liên quan đến hoạt động của công ty
trong và ngoài nước.
Được cử cán cán bộ của công ty đi công tác nước ngoài hoặc mời bên nước ngoài vào Việt Nam để giao dịch, đàm phán, ký kết các vấn đề thuộc nội dung hoạt động của công ty.
2.2. Cơ cấu tổ chức bộ máy của Công ty
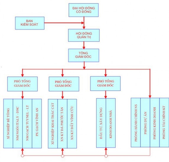
2.2.1. Sơ đồ tổ chức
Hình 2.1. Sơ Đồ Tổ Chức Bộ Máy Quản Lý Của Công Ty

Nguồn: Phòng Nhân Sự
2.2.2. Chức năng của các phòng ban
a) Đại hội đồng cổ đông: Đại hội đồng cổ đông trong công ty có những chức năng và nhiệm vụ sau: Quyết định loại cổ phần và tổng số cổ phần của từng loại được quyền chào bán; quyết định mức cổ tức hàng năm của từng loại cổ phần; Bầu, miễn nhiệm, bãi nhiệm thành viên HĐQT, thành viên Ban kiểm soát; Quyết định đầu tư hoặc bán số tài sản có giá trị bằng hoặc lớn hơn 50% tổng giá trị tài sản được ghi trong báo cáo tài chính gần nhất của Công ty.
b) Hội đồng quản trị: Hội đồng quản trị là cơ quan quản lý công ty, có toàn quyền nhân danh công ty để quyết định. Hội đồng Quản trị có các quyền và nhiệm vụ: Quyết định chiến lược, kế hoạch phát triển trung hạn và kế hoạch kinh
doanh hằng năm của công ty; quyết định giá chào bán cổ phần và trái phiếu của
công ty; giám sát, chỉ đạo Tổng giám đốc và người quản lý khác trong điều hành công việc kinh doanh hằng ngày của công ty; quyết định cơ cấu tổ chức, quy chế quản lý nội bộ công ty; quyết định thành lập công ty con, lập chi nhánh, văn phòng đại diện và việc góp vốn, mua cổ phần của doanh nghiệp khác; duyệt chương trình, nội dung tài liệu phục vụ họp Đại hội đồng cổ đông, triệu tập họp Đại hội đồng cổ đông hoặc lấy ý kiến để Đại hội đồng cổ đông thông qua quyết định,Trình báo cáo quyết toán tài chính hằng năm lên Đại hội đồng cổ đông.
c) Ban kiểm soát: Kiểm tra tính hợp lý, hợp pháp, tính trung thực và
mức độ cẩn trọng trong quản lý, điều hành hoạt động kinh doanh, trong tổ chức công tác kế toán, thống kê và lập báo cáo tài chính.Thẩm định báo cáo tình hình kinh
doanh, báo cáo tài chính theo các định kỳ của công ty, báo cáo đánh giá công tác
quản lý của Hội đồng quản trị lên Đại hội đồng cổ đông tại cuộc họp thường niên. Thành viên Ban kiểm soát không được giữ các chức vụ quản lý công ty.
d) Chủ tịch hội đồng quản trị: Ông Nguyễn Hữu Thực là đứng đầu
hội đồng quản trị kiêm tổng giám đốc, chịu trách nhiệm trực tiếp xử lý các quyết định trong lĩnh vực được phân công, chịu trách nhiệm trước hội đồng quản trị.
e) Phó tổng giám đốc:
Phó tổng giám đốc: Ông Trương Cường phụ trách xí nghiệp khai thác cát, xí
nghiệp khai thác đất Vĩnh Cửu, xí nghiệp khai thác đá Phước Tân.
Phó tổng giám đốc: Bà Vũ Thị Xuân Mai phụ trách đầu tư xây dựng, kinh doanh nhà.
Phó tổng giám đốc: Ông Nguyễn Thế Phòng phụ trách nhà máy ngói ITALYDNC, nhà máy gạch TUYNELLT, xí nghiệp bê tông, phân xưởng gạch Vĩnh An.
Phó tổng giám đốc: có quyền triển khai các quyết định của giám đốc , giúp giám đốc điều hành công ty, tạo sự nhịp nhàng, thống nhất và chịu trách nhiệm trước giám đốc và lập báo cáo định kỳ lên giám đốc.
chính.
f) Bộ
phận hành chính nhân sự:
gồm phòng nhân sự
và phòng hành





