động, sự phát triển khoa học công nghệ, hệ thống kết cấu hạ tầng hiện đại…). Duy trì lợi thế so sánh động mới đảm bảo tính cạnh tranh cao cho người sản xuất, cho hàng hóa. Lợi thế so sánh động quyết định đến chỉ số RCA [44, tr.36].
Có thể nói, những tiêu chí đánh giá sức cạnh tranh của hàng hóa còn có những điểm chưa rò ràng, mà phần nhiều dựa vào kinh nghiệm, sự quan sát của các tác giả. Nhiều tiêu chí định tính đan xen với tiêu chí định lượng, ít có tính hệ thống, logic.
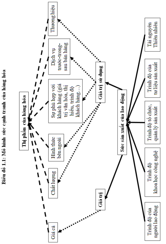
Từ bản chất của cạnh tranh hàng hóa và khái niệm “sức cạnh tranh của hàng hóa”, tác giả luận văn này cho rằng, tiêu chí hàng đầu để đánh giá sức cạnh tranh của hàng hóa chính là: giá trị hàng hóa và giá trị sử dụng hàng hóa. Tất nhiên là, với mỗi hàng hóa khác nhau còn có những tiêu chí riêng với mức độ quan trọng khác nhau do thị trường từng hàng hóa có tính đặc thù, nhưng hai tiêu chí cơ bản, chung cho mọi hàng hóa có sức cạnh tranh cao là: hàng hóa có giá trị thấp và giá trị sử dụng cao. Tuy nhiên, những tiêu chí trừu tượng ấy cần phải được cụ thể hóa thành những biểu hiện bên ngoài nhìn thấy được để đánh giá sức cạnh tranh của hàng hóa.
Tiêu chí giá trị biểu hiện ra bên ngoài là giá cả hàng hóa. Vì thế, trong điều kiện kinh tế ổn định, giá trị thấp sẽ biểu hiện ra bên ngoài thành giá cả hàng hóa thấp hơn so với hàng hóa cùng loại. Khi đó, hàng hóa sẽ có sức hấp dẫn đối với khách hàng, tạo điều kiện cho họ tiếp cận được hàng hóa mà chỉ phải chi phí ít hơn khi mua hàng hóa cùng loại. Vậy là, giá cả thấp sẽ giúp hàng hóa có sức cạnh tranh cao hơn trong sự ganh đua để đáp ứng nhu cầu khách hàng.
Giá trị sử dụng cao được thể hiện trên nhiều khía cạnh: Thứ nhất, chất lượng tốt: các công dụng của hàng hóa có độ bền dài hạn, ổn định, đáp ứng được nhu cầu khách hàng. Thứ hai, hình thức bên ngoài hấp dẫn: Khách hàng thường tin tưởng những hàng hóa có hình thức bên ngoài đẹp sẽ có chất lượng
tốt, có thể đáp ứng nhu cầu của họ. Thứ ba, phù hợp với điều kiện tiêu dùng của khách hàng, đặc biệt là giá trị sử dụng dựa trên bản sắc văn hóa, đặc điểm riêng, trình độ của khách hàng. Muốn thỏa mãn tốt nhất nhu cầu của người sử dụng thì hàng hóa (đặc biệt là hàng hóa công nghệ cao: điện thoại, máy vi tính, thiết bị đa phương tiện…) phải được khách hàng ưa thích, phải tiện lợi, dễ sử dụng, dễ bảo quản, phải phù hợp với tính cách của từng đối tượng. Hàng hóa phù hợp với người này nhưng có thể không phù hợp với người khác, do vậy, hàng hóa đó có giá trị sử dụng cao với nhóm người này nhưng có thể không có giá trị sử dụng đối với nhóm người khác. Ví dụ, chiếc áo có in hình ngôi sao nổi tiếng, dòng chữ ngộ nghĩnh… rất hấp dẫn thanh niên, thiếu niên, nhưng lại không phù hợp với người trung niên ưa sự nghiêm túc, chín chắn. Thứ tư, các dịch vụ trước-trong-sau bán hàng được gắn kèm với hàng hóa, như: vận chuyển nhanh, an toàn, thanh toán thuận tiện, tư vấn sử dụng hàng hóa đúng cách, bảo hành, sửa chữa hàng hóa khi gặp sự cố…. Ví dụ, cà-vạt của hãng Marinella luôn được ưa chuộng trên toàn thế giới không phải do sản phẩm của Marinella có chất lượng vượt trội so với cà-vạt của hãng khác, mà vì, hãng này luôn tiếp đón trọng thị mọi khách hàng, tư vấn sản phẩm phù hợp nhất tùy theo nhu cầu dùng vào việc tiếp khách, đi chơi, đi dạ hội… [94]. Như vậy, dịch vụ trước-trong-sau bán hàng không chỉ mang lại sự hài lòng ngắn hạn mà còn giúp đáp ứng nhu cầu dài hạn của khách hàng bằng cách khai thác tối ưu những công dụng, tính năng của hàng hóa. Thứ năm, thương hiệu của hàng hóa, sự nổi tiếng của thương hiệu kích thích khách hàng lựa chọn và chấp nhận, làm sức cạnh tranh của hàng hóa tăng lên.
Tiêu chí tổng hợp đánh giá sức cạnh tranh về giá trị và giá trị sử dụng của hàng hóa là Thị phần của hàng hóa trên thị trường (cách tính thị phần như thế nào phải tùy thuộc vào tính đặc thù của từng loại thị trường). Hàng hóa chiếm thị phần lớn có nghĩa là giá trị sử dụng đáp ứng được nhu cầu của đa số người sử dụng và giá trị đủ thấp để đa số người tiêu dùng chấp nhận
mức hao phí lao động đã bỏ ra. Ngược lại, những hàng hóa giữ thị phần nhỏ là do hạn chế về giá trị sử dụng hoặc giá trị.
Những yếu tố quyết định giá trị và giá trị sử dụng chính là những yếu tố quyết định sức cạnh tranh của hàng hóa. Trong khi đó, giá trị bị quyết định bởi lao động trừu trượng, giá trị sử dụng bị quyết định bởi lao động cụ thể. Vậy, lao động trừu tượng và lao động cụ thể là những yếu tố ảnh hưởng đến sức cạnh tranh của hàng hóa, đến lượt mình, quá trình lao động chịu sự quy định của sức sản xuất của lao động. Tóm lại, sức sản xuất của lao động càng cao thì càng tạo ra được nhiều hàng hóa, với chủng loại đa dạng trong một đơn vị thời gian, đồng thời, giá trị hàng hóa cũng giảm xuống. Như vậy, nâng cao sức sản xuất của lao động sẽ làm tăng sức cạnh tranh của hàng hóa. Sức sản xuất của lao động được quyết định bởi: trình độ khéo léo trung bình của người công nhân, mức độ phát triển của khoa học và trình độ áp dụng khoa học vào quy trình công nghệ, sự kết hợp xã hội của quá trình sản xuất, quy mô và hiệu suất của tư liệu sản xuất, và các điều kiện tự nhiên [6, tr.69]. Năm yếu tố trên có ảnh hưởng khác nhau đến giá trị và giá trị sử dụng, do vậy, đóng vai trò khác nhau trong sự hình thành sức cạnh tranh của hàng hóa. Trong đó, những yếu tố liên quan đến con người ảnh hưởng mạnh nhất: sức cạnh tranh của hàng hóa tỷ lệ thuận với trình độ lao động, trình độ nghiên cứu và ứng dụng khoa học công nghệ vào sản xuất, trình độ tổ chức và quản lý sản xuất. Ngoài ra, quy mô và hiệu suất của tư liệu sản xuất, quy mô và mức sẵn có của tài nguyên thiên nhiên sẽ hỗ trợ người sản xuất tạo ra hàng hóa có sức cạnh tranh cao hơn. Chẳng hạn, diện tích đất màu mỡ ở Nhật Bản rất hạn chế làm cho giá trị cá biệt của nông sản Nhật Bản, đặc biệt là gạo, rất cao. Vì thế, gạo Nhật Bản không thể cạnh tranh được về giá cả so với gạo Việt Nam và Thái Lan. Sự khan hiếm tài nguyên có thể được khắc phục bằng cách nhập khẩu tài nguyên nhưng việc này luôn gặp phải rào cản lớn từ chi phí vận chuyển và

Có thể bạn quan tâm!
-
Lý luận hàng hóa của C.Mác và vấn đề nâng cao sức cạnh tranh của hàng hóa Việt Nam - 1 -
Lý luận hàng hóa của C.Mác và vấn đề nâng cao sức cạnh tranh của hàng hóa Việt Nam - 2 -
Giá Cả Hàng Hóa – Biểu Hiện Bằng Tiền Của Giá Trị Hàng Hóa -
Biểu Hiện Mới Của Giá Trị Hàng Hóa Trong Nền Kinh Tế Hiện Đại -
Kinh Nghiệm Về Nâng Cao Sức Cạnh Tranh Của Hàng Hóa -
Từ Chỗ Đề Cao Giá Trị Sử Dụng, Coi Nhẹ Giá Trị Đến Chỗ Coi Trọng Hai Thuộc Tính Của Hàng Hóa Ở Việt Nam
Xem toàn bộ 143 trang tài liệu này.
Biểu đồ 1.1: Mô hình sức cạnh tranh của hàng hóa
khai thác cao, sự bất hợp tác của quốc gia sở hữu tài nguyên, những rủi ro trong quá trình vận chuyển và khai thác…
1.2 Những biểu hiện mới của giá trị sử dụng và giá trị trong quá trình nâng cao sức cạnh tranh của hàng hóa trên thị trường hiện đại
1.2.1 Những biểu hiện mới của giá trị sử dụng
Nền kinh tế hiện đại là nền kinh tế thị trường với xu thế toàn cầu hóa và sự phát triển khoa học công nghệ mạnh mẽ, tiệm cận kinh tế tri thức. Trong nền sản xuất này, sức sản xuất được nâng cao làm gia tăng các loại giá trị sử dụng, đồng thời, những nhu cầu xã hội về giá trị sử dụng cũng ngày càng đa dạng hơn, biểu hiện trên những điểm sau:
Thứ nhất, sự phong phú, đa dạng của giá trị sử dụng
Sự đa dạng của giá trị sử dụng thể hiện ở chủng loại hàng hóa xuất hiện trên thị trường ngày càng phong phú. Chẳng hạn, so với trước Đổi Mới, hệ thống ngành kinh tế Việt Nam đã đa dạng hơn rất nhiều, được chia 5 cấp, 21 ngành cấp 1, 88 ngành cấp 2, 242 ngành cấp 3, 437 ngành cấp 4, 642 ngành cấp 5. Trong mỗi ngành cấp 5 lại bao gồm nhiều lĩnh vực hoạt động khác nhau, ví dụ, ngành cấp 5.29100 sản xuất xe có động cơ gồm: ô tô chở khách, xe động cơ thương mại (xe tải, xe kéo…), xe buýt, động cơ xe, gầm xe có động cơ… [47, tr.171].
Khi kinh tế thị trường phát triển, giá trị sử dụng được đa dạng hóa do: Một là, sự phân công lao động xã hội ngày càng chi tiết, từ đó, lao động cụ thể chung sẽ được tách thành các lao động cụ thể nhỏ hơn, riêng biệt và tạo ra những giá trị sử dụng riêng, mới. Hai là, nỗ lực sáng tạo công nghệ làm xuất hiện thêm nhiều lao động cụ thể mới. Kết quả là, nhiều hàng hóa mới lần đầu tiên xuất hiện trên thị trường: điện thoại di động cảm ứng sử dụng bằng cách chạm ngón tay vào màn hình, ô tô dùng năng lượng mặt trời…
Sự phong phú của giá trị sử dụng phản ánh nhu cầu khách hàng ngày càng đa dạng, đồng thời, điều này tạo ra cơ hội mới: Người sản xuất có nhiều cơ hội cạnh tranh, có nhiều sự lựa chọn cung cấp những giá trị sử dụng mà họ có
khả năng sản xuất tốt nhất. Mặt khác, sự chia nhỏ lao động cụ thể sẽ làm xuất hiện trên thị trường những hàng hóa có mối liên hệ mật thiết với nhau. Chẳng hạn, khi điện thoại di động xuất hiện trên thị trường thì thúc đẩy các ngành sản xuất, dịch vụ khác phát triển theo: dịch vụ sửa chữa điện thoại, cung cấp linh kiện, phụ kiện cho điện thoại di động, sản xuất phần mềm điện thoại đi động, dịch vụ giá trị gia tăng cho điện thoại đi động…. Khi thâm nhập thị trường Việt Nam, hãng sản xuất điện thoại BlackBerry không bày bán từng chiếc điện thoại đơn lẻ mà kết hợp với hãng dịch vụ viễn thông Viettel để cung cấp nhóm sản phẩm điện thoại BlackBerry – dịch vụ di động Viettel [71]. Như vậy, luôn có cơ hội hợp tác giữa những hãng sản xuất các giá trị sử dụng bổ trợ cho nhau. Sự hợp tác này sẽ làm tăng khả năng cạnh tranh và đảm bảo sự tồn tại của các hãng trên thị trường.
Trong nhóm giá trị sử dụng mới, hàng hóa tiêu dùng nhanh (Fast Moving Consumer Goods – FMCG) xuất hiện ngày càng phổ biến. Hàng hóa tiêu dùng nhanh là hàng hóa có mức giá cả thấp, chỉ sử dụng trong khoảng thời gian ngắn từ vài ngày đến vài tuần. Do vậy, hàng hóa tiêu dùng nhanh được trao đổi với tần suất lớn trên thị trường. Các hàng hóa tiêu dùng nhanh phổ biến là: mỹ phẩm, thực phẩm, các sản phẩm làm sạch, vệ sinh, sản phẩm chăm sóc sức khỏe, hàng điện tử dân dụng… được cung cấp bởi các hãng lớn trên thế giới như tập đoàn Coca-cola, Pepsi, công ty thực phẩm và giải khát Nestlé, tập đoàn Unilever…[117]. Tại Việt Nam, các nhà sản xuất hàng tiêu dùng nhanh tiêu biểu là công ty thực phẩm Kinh Đô Foods, công ty dinh dưỡng Nutifood, hãng Vinacafe Biên Hòa [72]…. Theo nghiên cứu của công ty nghiên cứu thị trường TNS Việt Nam, người tiêu dùng Việt Nam có xu hướng gia tăng sử dụng những hàng tiêu dùng nhanh, đặc biệt là sản phẩm phục vụ sức khỏe và nâng cao chất lượng cuộc sống [96]. Trong năm 2008, Tăng trưởng tiêu dùng các sản phẩm tiêu dùng nhanh tại Việt Nam đạt mức
nhanh nhất châu Á với mức 19% so với Trung Quốc (16%), Thái Lan (10%)…, đến quý I/2009, mức tăng trưởng này đạt 7,7% [83].
Thứ hai, đáp ứng các nhu cầu đặc thù của từng nhóm đối tượng (theo giới tính, lứa tuổi, dân tộc, tôn giáo…).
Do cạnh tranh, nhiều người sản xuất sẽ gặp khó khăn nếu cùng cung cấp những giá trị sử dụng giống hệt nhau. Để tồn tại, một số nhà sản xuất tập trung vào việc tạo ra những giá trị sử dụng phù hợp với nhu cầu đặc thù theo giới tính, lứa tuổi, dân tộc, tôn giáo… thay vì việc chỉ cung cấp đại trà một vài loại giá trị sử dụng cho tất cả khách hàng. Với cách này, người sản xuất sẽ thỏa mãn tốt hơn nhu cầu của khách hàng do giá trị sử dụng đã bám sát những nhu cầu ấy. Ví dụ: trên thị trường thời trang, thị hiếu người tiêu dùng đóng vai trò cực kỳ quan trọng vì người ta chỉ khoác lên người những bộ quần áo phù hợp sở thích của họ. Do vậy, những sản phẩm thời trang trên thị trường trở nên rất phong phú: thời trang dành cho nam/nữ, các nhóm lứa tuổi, đặc biệt là thời trang cho thiếu niên – thanh niên, thời trang dành cho các dân tộc dựa theo các nét văn hóa đặc trưng của dân tộc ấy. Chẳng hạn, áo dài Việt Nam được cách điệu biến đổi cho các đối tượng khách hàng khác nhau từ các quốc gia khác nhau, sử dụng trong các sự kiện khác nhau.
Mặt khác, sự phân công lao động ngày càng phiến diện làm cho nhu cầu người sản xuất ngày càng đa diện. Do đó, sự khác biệt giữa nhu cầu của khách hàng gia tăng, điều này làm cho nhu cầu xã hội bị phân hóa sâu sắc và đòi hỏi sản xuất xã hội phải đáp ứng bằng cách tạo ra giá trị sử dụng đặc thù phù hợp với từng nhu cầu ấy. Ví dụ, nhu cầu về sử dụng ôtô của từng cá nhân ngày càng khác biệt do mỗi khách hàng đòi hỏi khác nhau về: tiết kiệm nhiên liệu, thân thiện với môi trường, nội thất sang trọng, khả năng tăng tốc tốt, kiểu dáng đẹp, thời gian sử dụng dài… Do đó, ôtô phải được cá tính hóa để phù hợp các nhu cầu riêng trên. Điều này đặt ra yêu cầu cấp bách về sự linh hoạt trong khả năng sản xuất.
Thứ ba, tiêu chuẩn hóa sản phẩm về chất lượng, hình thức bên ngoài, yêu cầu đảm bảo vệ sinh - môi trường của giá trị sử dụng
Trong nền kinh tế thị trường phát triển cao, hàng hóa được tiêu chuẩn hóa về chất lượng, mẫu mã, bao bì, yêu cầu đảm bảo vệ sinh, yêu cầu thân thiện với môi trường…Chất lượng hàng hóa được định lượng rò ràng bằng các tiêu chuẩn kỹ thuật tùy theo đặc điểm từng loại hàng hóa [99]. Sự tiêu chuẩn hóa các hàng hóa là để đảm bảo rằng, nhà sản xuất đã cung cấp giá trị sử dụng tốt và ổn định cho người sử dụng thông qua việc áp dụng những quy trình sản xuất đủ tiêu chuẩn.
Thị trường đòi hỏi khắt khe hơn về sự an toàn của hàng hóa đối với sức khỏe con người, sự thân thiện với môi trường của quá trình sản xuất… của hàng hóa. Chẳng hạn, trên thị trường dệt may tại EU, bên cạnh những tiêu chí chất lượng hàng hóa, thị trường này còn đỏi hỏi hàng hóa phải đảm bảo những yêu cầu như: không chứa thuốc nhuộm azo nghi gây ung thư, hạn chế thuốc nhuộm màu xanh nước biển, hạn chế sử dụng Cadimi trong pigment, chất ổn định cho chất dẻo, chất mạ điện, hạn chế sử dụng chất chống cháy trong sản phẩm dệt may... [78]. Nếu giá trị sử dụng không đáp ứng được những yêu cầu trên thì hàng hóa không thể thâm nhập và cạnh tranh trên thị trường.
Do yêu cầu phải cung cấp hàng hóa đủ tiêu chuẩn nên các quy trình chuẩn sản xuất hàng hóa đó cũng được hình thành. Như vậy, muốn tạo ra giá trị sử dụng đạt tiêu chuẩn thì các quy trình tạo ra giá trị sử dụng ấy cũng cần được tiêu chuẩn hóa. Ví dụ, trong sản xuất rau, hoa, quả, để cung cấp nông sản có chất lượng cao, an toàn vệ sinh thực phẩm, và sự sản xuất ít gây hại đến môi trường thì người sản xuất phải áp dụng quy trình “Thực hành nông nghiệp tốt” (Good Agriculture Practices – GAP). Mặc dù xuất hiện chưa lâu, Quy trình GAP đã được phổ biến trên thế giới, tiêu biểu là Quy trình GlobalGAP (được áp dụng tại trên 80 quốc gia, hơn 94.000 nhà sản xuất nông






