
Hình 4.2: Hình dáng tín hiệu với bit 1.
Tiếp theo ta cải tiến mô hình bộ phát với kiểu điều chế BPSK như hình 4.11.

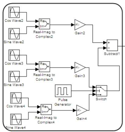
Hình 4.3: Bộ điều chế có dữ liệu
Thành phần độ Sin & Cos thứ 3 đại diện cho bit 1 với pha bằng 0, còn thành phần Sin và cos thứ 4 đại diện cho bit 0 với pha bằng π. Bộ phát xung có tốc độ trên thực tế là tốc độ bit điều khiển 2 thành phần dưới, nhưng để dễ quan sát cũng như thời gian mô phỏng ta chọn tốc độ một cách thích hợp.
Các kết quả về hình dáng tín hiệu và phổ được diễn tả như hình 4.12 và 4.13.
Có thể bạn quan tâm!
-
Mh Dùng Cặp Tần Số (Ƒ1,ƒm +1) Khi Di Chuyển Từ Picocell 1 Sang Picocell 2 -
Rof Ứng Dụng Cho Mạng Truy Nhập Vô Tuyến Ở Ngoại Ô, Nông Thôn -
nghiên cứu về kỹ thuật truyền sóng vô tuyến qua sợi quang Radio over Fiber - RoF - 9
Xem toàn bộ 89 trang tài liệu này.

Hình 4.4: Hình dáng tín hiệu dữ liệu với các bit 1-0 lần lượt (isignal).

Hình 4.5: Phổ của tín hiệu dữ liệu.
Dựa vào hình trên ta thấy phổ tín hiệu vẫn không thay đổi do phương pháp điều chế là BPSK, chỉ gồm một vạch phổ tại 57.5GHz. Tuy nhiên khi có dữ liệu thì hình dáng của tín hiệu khác với ban đầu. Thời gian của một bit trong mô phỏng là 2×10-9 giây, như trong hình vẽ 4.12 thì khoảng thời gian mỗi bít vẫn như cũ nhưng có bị trễ một thời gian là 1.7×10-9 giây, đó là do tác động của bộ lọc thông dải tác động đến độ trễ.
4.6. PHÂN TÍCH BER CỦA TUYẾN
f
LO
Thành phần gây nhiễu nhiều nhất đối với sợi quang đó là hiện tượng tán sắc, suy hao và nhiễu pha. Nó tác động tới tín hiệu làm suy giảm CNR của tín hiệu khi đến đầu thu. Các thành phần fLO và fsub có thể phân tích theo kỹ thuật heterodyne, thì tác động của tán sắc, suy vào và nhiễu pha trên thành phần của sợi quang sẽ làm giảm SNR đi một lượng so với ở điểm phát là:
2 exp
P
v
DL
x
2 f c
f sub
(4.13)
Với Δv là bề rộng 3dB ngõ ra của laser, D là tán sắc của sợi quang, Lf là suy hao.
Mặc khác, giả sử nhiễu pha có phân bố Guassian thì variance của nó là:
LO
v
2 2B
DL f
n
2 f
fsub
2
(4.14)
c
Với Bn là băng thông nhiễu tương đương của bộ thu sóng mm. Sau khi giải điều chế BPSK thì BER của tín hiệu sẽ là:
1 CNR cos2
Pe
erfcx
(4.15)
2 2
Với CNRx là CNR của tín hiệu tại đầu thu bao gồm cả mất mát tính bởi công thức (4.11). Như vậy BER của hệ thống có thể được tính bởi công thức:
1
P
erfc
2
CNR cos
2
x
2
e 22
(4.16)
e 2 2
Công thức (4.16) công thức xấp xỉ BER cho toàn tuyến uplink.
4.7. KẾT LUẬN CHƯƠNG
Với những kết quả thu được, ta thấy rằng tuyến sử dụng kỹ thuật OSSBC bằng bộ điều chế ngoài và kỹ thuật tách sóng heterodyne nên đã có được một cấu hình BS khá đơn giản với những linh kiện rẻ tiền, giảm giá thành cho BS, đưa nó đến gần với thực tế hơn.
KẾT LUẬN
Qua đề tài trên đã cho ta một cái nhìn tổng quan về kỹ thuật truyền dẫn tín hiệu vô tuyến qua sợi quang, một kỹ thuật mới ra đời nhằm khắc phục cho những bất cập mà thông tin vô tuyến hiện nay đang mắc phải. Thông qua đề tài này chúng ta có thể nắm bắt được các thành phần cơ bản cấu thành nên một tuyến RoF, tìm hiểu các kỹ thuật để đưa ra một cấu hình tốt nhất cho tuyến.
Dùng giao diện Simulink của Matlab để mô phỏng tuyến xuống từ trạm CS tới BS. Với những thiết bị có sẵn cùng với khả năng thay đổi dễ dàng các thông số phần mềm này đã cho ta một cái nhìn cụ thể và trực quan về một tuyến RoF. Qua đó ta có thể so sánh đánh giá và thấy được ưu nhược điểm của hệ thống, từ đó ta sẽ có được giải pháp để nâng cao chất lượng tín hiệu khi triển khai một tuyến cụ thể.
HƯỚNG PHÁT TRIỂN ĐỀ TÀI
Về hướng phát triển của đề tài cũng cho nhiều hướng để làm đề tài hoàn chỉnh và có nội dung phong phú hơn:
(1) Tìm hiểu sâu hơn về các kỹ thuật đang được ứng dụng hay tìm hiểu các kỹ thuật mới được ứng dụng trong kỹ thuật RoF được đề cập trong các tài liệu.
(2) Tìm hiểu các cấu hình của mạng có sử dụng kỹ thuật RoF. Mỗi cấu hình như vậy đều có những ưu nhược điểm riêng và ứng dụng phù hợp cho một số loại mạng. Các kết quả mô phỏng được sẽ chứng minh cho kỹ thuật đó.
(3) Hoặc tìm hiểu những ứng dụng của kỹ thuật RoF vào các mạng truy nhập khác hoặc có thể tìm hiểu sâu hơn về các kỹ thuật trong một mạng truy nhập để bổ sung cho các ứng dụng của mạng truy nhập. Và khi một kỹ thuật có nhiều ứng dụng trong thực tế thì ý nghĩa của kỹ thuật đó càng lớn.
Cuối cùng, em xin chân thành cảm ơn các thầy, cô đã để thời gian đọc những vấn đề được trình bày trong đồ án của em.
TÀI LIỆU THAM KHẢO
[1 ] Tiến sĩ Nguyễn Văn Tuấn, “ Thông tin sợi quang”, Nhà xuất bản giáo dục Việt Nam 2010
[2] website:http://www.nxbgd.com.vn/2013/03/nam-2014-so-thue-bao-di-dong- bang-dan-so-the-gioi/
[3] Hong bong kim, “Radio over Fiber based Network Architecture” , Berlin,
2005
[4] Radio over Fiber Technology for the next Generation, Al-Raweshidy
[5] Anthony Ng’oma, “ Radio-over-Fiber Technology for Broadband Wireless
Communication Systems”, 2005
[6] International Telecommunication Union, “ World Telecommunication/ ICT Development Report 2010 Monitering the wsis targets …”
[7] Website, http://en.wikipedia.org/wiki/IEEE_802.11
[8] ‘Radio over Fiber: Application, basic design and impact on resource management’, István Frigyes. Budapest University of Technology and
Economics.



