lamda_optimize(i)=lamda(j); end
end end
end
figure(1); % Vẽ đồ thị BER theo công suất phát ở tốc độ 1.25Gbps, 1550nm
BER_1250M_1550nm=BER(6,73,:) ; % BER cho toc do 1Gbps va bước sóng 1550nm
plot(P_transmit(:),BER_1250M_1550nm(:)); xlabel('Transmit power (dBm)') ylabel('BER')
title('BER at 1.25Gbps & 1550nm')
text(-pi/4,sin(-pi/4),'leftarrow sin(-pidiv4)',... 'HorizontalAlignment','left') figure(2); % Vẽ đồ thị BER theo công suất phát ở tốc độ 100Mbps, 830nm
BER_100M_830nm=BER(2,1,:) ; % BER cho toc do 1Gbps va bước sóng 830nm
Có thể bạn quan tâm!
-
Mô Hình Một Bộ Thu Phát Laser Dùng Trong Hệ Thống Fso -
Hàm Thời Gian Sống Của Diode Giảm Theo Chiều Tăng Nhiệt Độ -
Mô Tả Ngày Sương Mù Bình Quân Tại Các Tỉnh Thành Trên Cả Nước (Nguồn Từ Trung Tâm Khí Tượng Thủy Văn Quốc Gia ) -
Hệ thống thông tin quang không dây và vấn đề thiết kế, tính toán, tối ưu tuyến trong điều kiện khí hậu Việt Nam - 9
Xem toàn bộ 72 trang tài liệu này.
plot(P_transmit(:),BER_100M_830nm(:)); xlabel('Transmit power (dBm)') ylabel('BER')
title('BER at 100Mbps & 830nm')
text(-pi/4,sin(-pi/4),'leftarrow sin(-pidiv4)',... 'HorizontalAlignment','left')
figure(3);
BER_625M_1300=BER(4,48,:) ;% BER cho toc do 1Gbps va buoc song 1300nm
plot(P_transmit(:),BER_625M_1300(:)); xlabel('Transmit power (dBm)') ylabel('BER')
title('BER at 625Gbps & 1300nm')
text(-pi/4,sin(-pi/4),'leftarrow sin(-pidiv4)',... 'HorizontalAlignment','left')
Kết quả bằng đồ thị của chương trình tính toán bằng Matlab


Hình 4.2 BER thay đổi theo công suất phát ở 1550nm và tốc độ 1.25Gbps
Hình 4.3 Preceive thay đổi theo BER bước sóng 1550nm và tốc độ 1,25Gbps
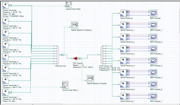
4.3.2 Mô phỏng tuyến FSO 1km bằng phần mềm Optisystem 7.0
Mô tả các thành phần trong tuyến:
Bộ phát: Gồm 8 bộ transmiter phát tương ứng 8 tần số sóng mang nằm trong dải 193.55THz - 194.95THz, cách đều nhau 200GHz so với tần số lân cận và được ghép lại thông qua bộ WDM MUX 8-1 để truyền qua kênh FSO, với đặc tính chung nhu sau:
- Công suất : 10dBm – 25dBm,
- Bit rate : 1.25Gbps
- Loại điều chế : RNZ
- Loại máy phát : EML

WDM MUX 8-1: Bộ ghép kênh phân chia theo bước sóng với 8 đầu vào.
Kênh truyền FSO
- Khoảng cách tuyến : 1km
- Độ suy hao tổng( tính từ chương trình Matlab) : 35.22dB/Km
- Bán kính miệng máy phát: 5cm
- Bán kính miệng máy thu : 20cm
- Độ trải rộng chùm tia : 2mrad

Bộ thu:
- Bộ tách sóng( photodetector) : PIN
- Hệ số khếch đại : 3 dB
- Hệ số đáp ứng quang điện : 0.6024A/W

- Bộ lọc thông thấp : Tần số cutoff = 0.75*Bit rate
- Tần số trung tâm : tương ứng với mỗi tần số máy phát
- Độ nhạy máy thu xấp xỉ : -18.491dBm

Bộ giải kênh DEMUX 1-8
Mô hình tuyến FSO 1km

Hình 4.4 Mô hình tuyến FSO 1km tại Việt Nam
Kết quả mô phỏng
Kênh 7:


Hình 4.5 Giản đồ mắt và min BER channel 7
Kênh 3:


Hình 4.6 Giản đồ mắt và channel kênh 3
Kết luận
Từ kết quả tính toán và mô phỏng, ta thấy tuyến FSO 1km, trong điều kiện mưa 100mm/h tín hiệu thu được đạt yêu cầu với BER 10-5– 10-6 (hình 4.5, 4.6), và kết quả này cũng đúng với tính toán bằng FSO. Trong điều kiện mưa trên 100mm/h chỉ xảy ra dưới 1% (4 ngày/năm) thì FSO là hoàn toàn có thể được áp dụng trong những trường hợp cụ thể với xác suất vận hành tốt là 99%.
Từ phần mô phỏng ta có thể thấy khả năng mở rộng băng thông của tuyến FSO cho những yêu cầu tốc độ cao. Và sau khi phát triển hoàn thiện chương trình tính toán bằng Matlab, ta có thể đưa ra những khuyến nghị các lựa chọn tối ưu cho một tuyến FSO tại một điều kiện ở Việt Nam.
KẾT LUẬN
Truyền thông quang không dây (FSO) là một công nghệ rất hứa hẹn đang ngày càng nhận được sự quan tâm của các nhà nghiên cứu. Dung lượng của hệ thống FSO tương đương với dung lượng của thông tin cáp quang, tuy nhiên giá thành để triển khai lại chỉ bằng một phần nhỏ so với FTTH.
Đồ án đã cung cấp được cái nhìn trực quan và dễ hiểu nhất về công nghệ truyền dẫn quang không dây FSO. Các khái niệm cơ bản nhất liên quan đên công nghệ FSO như ưu nhược điểm, mô hình cơ bản một hệ thống FSO,…; cũng như phân tích các vân đề về việc lắp đặt hệ thống quang không dây tại Việt Nam; phân tích kết quả trên chương trình Matlab 2009 và thực hiện thiết kế mô phỏng tuyến quang không dây trên phần mềm Optisystem 7.0 trong điều kiện khí hậu Việt Nam đã được trình bày khá đầy đủ.
Các kiến thức đã được chọn lọc từ rất nhiều tài liệu khác nhau để đưa ra những khái niệm chuẩn xác nhất liên quan đến FSO, góp phần tạo nền móng cho việc nghiên cứu, phát triển và ứng dụng công nghệ đầy hứa hẹn này ở Việt Nam.
Trong thời gian thực hiện và hoàn thành bài đồ án, em đã tích lũy dược rất nhiều kiến thức chuyên ngành cũng như được tiếp xúc với một khái niệm công nghệ thực sự mới mẻ. Tuy nhiên vì lượng kiến thức còn hạn chế nên sẽ không tránh khỏi sai sót, em rất mong nhận được ý kiến đóng góp của quý Thầy Cô. Một lần nữa em xin chân thành cảm ơn Thầy Dương Hữu Ái đã tận tình hướng dẫn em trong quá trình thực hiện đồ án này.
Em xin chân thành cảm ơn!
TÀI LIỆU THAM KHẢO
[1] http://dlib.ptit.edu.vn/bitstream/123456789/792/1/Tom%20tat%20LV%20ThS% 20Nguyen%20Van%20Tien.pdf. Ngày truy cập: 05/04/2016
[2] http://dlib.ptit.edu.vn/bitstream/123456789/1403/1/TT%20LV%20ThS%20Ngu yen%20Huu%20Hai%202014.pdf. Ngày truy cập: 05/04/2016
[3] http://luanvan.net.vn/luan-van/nghien-cuu-kythuat-thong-tin-quang-vo-tuyen- va-tinh-toan-thiet-ke-tuyen-quang-vo-tuyen-tai-thanh-pho-da-nang-52075/.
Ngày truy cập: 15/04/2016
[4] Đồ án “ Phân tích lỗi không đồng bộ không gian trong hệ thống thông tin quang không dây sử dụng biên độ cầu phương sóng mang” của …
[5] http://dlib.ptit.edu.vn/bitstream/123456789/1406/1/TT%20LV%20ThS%20Ngu yen%20Ba%20Luc%202014.pdf. Ngày truy cập: 05/05/2016
[6] Ghassemlooy, Z. and Popoola, W.O, Terrestrial Free-Space Optical Communications, Northumbria University, Newcastle upon Tyne, UK.
[7] http://thethao60s.com/index/2851006/29092010.aspx. Ngày truy cập: 07/05/2016
[8] http://dlib.ptit.edu.vn/bitstream/123456789/1403/1/TT%20LV%20ThS%20Ngu yen%20Huu%20Hai%202014.pdf. Ngày truy cập: 10/05/2016
[9] 123tailieu.com_tinh-toan-toi-uu-tuyen-thong-tin-quang-khong-day-ung-dung- trong-dieu-kien-khi-hau-viet-nam. Ngày truy cập: 15/05/2016
[10] ThS Dương Hữu Ái, năm 2014, Tập san: Phân tích tỷ lệ lỗi ký tự và đánh giá hiệu năng của hệ thống FSO/SC-QAM




