[48] S. D.B., “Mixing and chemical reaction in steady confined turbulent flames,”
Thirteenth symposium (International) on Combustion, , pp. 649-658 1971.
[49] S. D.B., “Development of the eddy-break up model of turbulent combustion,”
Sixteenth symposium (International) on Combustion, , pp. 1657-1663 1976.
[50] M. B. F. H. B.H.;, “On mathematical modeling of turbulent combustion with special emphasis on soot formation and combustion,” Sixteenth symposium (International) on Combustion, , pp. 719-729 1976.
[51] M. B. F. H. B. H. O. J. G. B. D., “Effects of turbulent structure and local concentrations on soot formation and combustion in C2112diffusion flames,” Sixteenth symposium (International) on Combustion, , pp. 1383-1393 1978.
[52] H. W. R. W. D. S. H. H.C., “Mixing and combustion in turbulent gas jets,” Third Symposium (International) on Combustion and Flame and Explosion phenomena, , pp. 266-288 1949.
[53] D. K. COOK, “A one-dimensional integral model of turbulent jet diffusion.,”
Combustion and Flame vol. 85, pp. 143-154 1991.
[54] C. D.K., “An integral model of turbulent non-premixed jet flames in a cross- flow,” Twenty third symposium (International) on Combustion,, pp. 653-660 1990.
[55] F. M. J. W. P. L. H. S. L. R.P., “Predictions of soot formation in turbulent non
-premixed propane flames,” Twentyfourth symposium (International) on Combustion, pp. 1067-1074 1992.
[56] B. D. G. P. H. G. X.J.;, “Application of a Reynolds stress, stretched flamelet, mathematical model to computation of turbulent burning velocities and comparison with experiments,” Combustion and Flame vol. 96, pp. 221-248 1994.
[57] C. S. M. G. A.;, “Non -premixed turbulent COIH2flames at local extinction conditions,” Twenty second symposium (International) on Combustion, , pp. 599-606 1990.
[58] F. TAMANINI, “An integral model of turbulent fire plumes.,” Eighteenth Symposium (International) on combustion, The Combustion Institute, pp. 1081-1089, 1981.
[59] F. TAMANINI, “Reaction rates, air entrainement and radiation in turbulent fire plumes,” Combustion and Flame vol. 30, pp. 85-101 1977.
[60] M. VACHON, CHAMPION, M., “Integral model of a flame with large buoyancy effects.,” Combustion and Flame vol. 63, pp. 269-278, 1986.
[61] S. K. B. K. N. C. M. LIEW, J. B., “A stretched laminar flamelet model of turbulent nonpremixed combustion,” Combustion and Flame vol. 56, pp. 199- 213 1984.
[62] E. S. E. P. W.M., “The theoretical and experimental study of turbulent diffusion flames in cylindrical furnaces,” Fifteenth Symposium(International) on Combustion, , pp. 1353-1365 1975.
[63] N. L. CRAUFORD, “Experimental and numerical simulation of a buoyant fire,” Combustion and Flame vol. 61, pp. 63 -67 1985.
[64] W. K. A. GEORGE, R. L.; TAMANINI, F., “International Journal of Heat Mass Transfer ”, vol. 20, pp. 1145-1154, 1977.
[65] H. J. T. NIELSEN, L. N., “The fire plume above a large free -burning fire,” Tenth Symposium (International) on combustion, The Combustion Institute pp. 965-972, 1965.
Website:
[66] https://vi.wikipedia.org/wiki/N%C4%83ng_l%C6%B0%E1%BB%A3ng_sinh_h%E1%BB%8Dc.
PHỤ LỤC
PHỤ LỤC 1. QUY TRÌNH THỰC NGHIỆM
Bước 1: Chuẩn bị thí nghiệm
Lắp đặt động cơ cần tiến hành thí nghiệm lên băng thử, lắp đặt các thiết bị phụ trợ như các cảm biến trên động cơ, hệ thống cung cấp nhiên liệu, hệ thống cung cấp nước, hệ thống khí nén, hệ thống quạt hút và thổi, hệ thống làm mát, hệ thống đo, đầu nối các thiết bị, khai báo lập trình...
Bước 2: Vận hành các thiết bị chính trong phòng thí nghiệm động cơ
1. Vận hành các thiết bị phụ trợ
2. Vận hành các trang thiết bị xác lập điều kiện thí nghiệm (Độ ẩm, nhiệt độ phòng, nhiệt độ nhiên liệu.)
3. Vận hành hệ thống làm mát nhiên liệu
4. Vận hành hệ thống đo tiêu hao nhiên liệu
5. Vận hành hệ thống điều hòa nhiệt độ nước làm mát cấp cho động cơ
6. Vận hành hệ thống điều hòa nhiệt độ dầu bôi trơn động cơ (554)
7. Vận hành hệ thống đo bồ hóng, khí xả động cơ
8. Kiểm tra động cơ và nối kết điện acqui cho hệ thống điều khiển động cơ
9. Chuẩn bị công tác PCCC và an toàn
10. Vận hành PUMA
Bước 3: Kích hoạt chế độ bằng tay

Hình PL.1: Bảng điều khiển Emcon 300

Hình PL.2: Các núm phim trên Emcon
Bước 4: Khởi động động cơ

Hình PL-3: Các num xoay trên Pano
Bước 5: Chọn bài thí nghiệm

Hình PL-4: Giao diện Stationary Step: Demand Values
Bước 6: Ghi và lưu kết quả đo

Hình PL-5: Giao diện Stationary Step; Measurement
Bước 7: Kết thúc
PHỤ LỤC 2. BIẾN ĐỔI
2
f , f '' a, fa
ĐỐI VỚI HÀM MẬT ĐỘ XÁC
XUẤT ĐA THỨC BẬC 2
Giá trị trung tâm fa và bề rộng a của hàm mật độ xác xuất được xác định từ giá trị trung bình và độ thăng giáng của f nhờ hai phương trình sau đây:
(PL.1) |
Có thể bạn quan tâm!
-
Quy Trình Chuẩn Bị Biogas Và Cung Cấp Nhiên Liệu Cho Động Cơ -
So Sánh Đường Đặc Tính Ngoài Mô Men Và Công Suất Cho Bởi Mô Hình Và Thực Nghiệm Khi Động Cơ Chạy Bằng Xăng (A), Biogas M7C3 (B) Và Nhiên Liệu M7C3- -
Nghiên cứu quá trình cháy và phát thải ô nhiễm động cơ hybrid biogas-xăng - 18 -
Nghiên cứu quá trình cháy và phát thải ô nhiễm động cơ hybrid biogas-xăng - 20 -
Nghiên cứu quá trình cháy và phát thải ô nhiễm động cơ hybrid biogas-xăng - 21 -
Nghiên cứu quá trình cháy và phát thải ô nhiễm động cơ hybrid biogas-xăng - 22
Xem toàn bộ 178 trang tài liệu này.
Hàm P(f) được xác định bởi biểu thức (2.46) và đa thức bởi biểu thức (2.47)
Chúng ta đặt:
( f ) được định nghĩa
(PL.2) | |
Π−(𝑓) = Π(𝑓) 𝑛ế𝑢 𝑓 < 𝑓𝑎 | (PL.3) |
Khi đó những biểu thức sau đây
(PL.4) |
Có thể viết dưới dạng tổng quát:
(PL.5) |
Đạo hàm riêng của biểu thức (PL.5) được cho bởi:
(PL.6) | |
Yl(a, f , f ). m(a, fa , f ) f1 m(a, f , f ). l(a, fa , f ) f1 f a f f a f f a a 2 a 2 | (PL.7) |
Trong đó f1 và f2 là các cận của tích phân. Các đại lượng này cũng là những hàm số của a và fa.
Trong trường hợp đa thức bậc 2 (n=2), các biểu thức (PL.4) được viết cụ thể như sau:
(PL.8) |
Hệ phương trình (PL.1) là tổ hợp của các đại lượng Yi và Zi do đó có thể giải bằng phương pháp số Newton.
PHỤ LỤC 3. MÔ PHỎNG QUÁ TRÌNH CẤP NHIÊN LIỆU VÀ QUÁ TRÌNH CHÁY TRONG ĐỘNG CƠ SỬ DỤNG NHIÊN LIỆU HYBRID BIOGAS-XĂNG
1. Tạo project trong Ansys Fluent
Khởi động chương trình ANSYS bằng cách kích chọn biểu tượng Workbench
16.0. Xuất hiện cửa sổ làm việc như hình PL-1, PL-2.
PL-1: Project trong Ansys fluent | PL-2: Lưu Project |
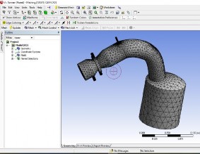
2. Thiết lập mô hình chia lưới trên Workbench
Lưu file chia lưới: Towner.msh
PL-3: Chia lưới mô hình | PL-4: Lưu kết quả mô hình chia lưới |
3. Tính toán mô phỏng quá nạp với phần mền FLUENT
Bước 2. Thiết lập tổng quát
a)Thiết lập chế độ tính toán và đơn vị
PL-5: Khởi động phần mềm Fluent | PL-6: Đọc file Towner.msh |
PL-7: Thiết lập thang đo | PL-8: Kiểm tra chương trình |
PL-9: chọn các đặc trưng cơ bản của Solver
b)Thiết lập các mặt cắt (Plane)
-Trong giao diện General, chọn thẻ Display
-Xuất hiện cửa sổ Mesh Display







