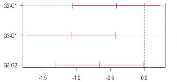
giai đoạn từ -0.159 đến -0.852 với khoảng tin cậy 95% ở mức thấp nhất là -
1.138 và cao nhất là 0.127, như vậy chỉ có giai đoạn 1 và giai đoạn 3, giai đoạn 2 và giai đoạn 3 là nhỏ hơn 0 với P<0.001, còn 1 cặp còn lại thì 0 đều thuộc khoảng xác định. Do vậy, thành tích Dẫn bóng tốc độ 20m (s) của nữ VĐV đội tuyển bóng rổ Quảng Ninh chỉ có sự khác biệt rò rệt giữa giai đoạn 2 và giai đoạn 3, giai đoạn 1 và giai đoạn 3. Kết quả này được đề tài biểu diễn trên biểu đồ 3.24.

Biểu đồ 3.24. Sự khác biệt về giá trị trung bình giữa các giai đoạn trong khoảng tin cậy 95% của test Dẫn bóng tốc độ 20m (s)
Bảng 3.27. Kết quả phân tích phương sai ANOVA của test Dẫn bóng luồn 5 cọc (s)
So sánh khác biệt giữa các giai đoạn | Tổng bình phương | Bình phương trung bình | Giá trị thống kê F | P | |
5.299 | 2.6493 | 8.754 | 0.0014 ** | ||
2 | So sánh khác biệt từng cặp giai đoạn | Khác biệt | Thấp | Cao | P |
GĐ2 - GĐ1 | -0.413 | -1.061 | 0.234 | 0.2675809 | |
GĐ3 - GĐ1 | -1.076 | -1.723 | -0.428 | 0.0010208 | |
GĐ3 - GĐ2 | -0.662 | -1.310 | -0.015 | 0.0443785 | |
Dấu hiệu ngưỡng: ‘***’ 0.001 ; ‘**’ 0.01 ; ‘*’ 0.05 ; ‘.’ 0.1 ; ‘ ’ 1 | |||||
Có thể bạn quan tâm!
-
Đánh Giá Hiệu Quả Hệ Thống Bài Tập Ném Rổ Từ Xa Đối Với Phát Triển Trình Độ Và Hiệu Suất Ghi Điểm Từ Xa Của Đội Tuyển Bóng Rổ Nữ Quảng -
Diễn Biến Thành Tích Cơ Lưng (Lần/20S) Qua 3 Giai Đoạn -
Sự Khác Biệt Về Giá Trị Trung Bình Giữa Các Giai Đoạn Trong Khoảng Tin Cậy 95% Của Test Bật Cao Tại Chỗ (Cm) -
So Sánh Kết Quả Xếp Loại Trình Độ Tập Luyện Giữa Các Giai Đoạn Của Vận Động Viên Đội Tuyển Nữ Bóng Rổ Quảng Ninh (N=9) -
Ths Đinh Đắc Thi, Ts Phạm Thế Vượng (2017), Ứng Dụng Bài Tập Phát Triển Kỹ Thuật Ném Rổ Từ Xa Cho Nữ Vận Động Viên Đội Tuyển Bóng Rổ Nữ Quảng Ninh -
Hệ thống hóa các bài tập nhằm phát triển sức mạnh tốc độ thực hiện kỹ thuật ném rổ từ xa đối với vận động viên nữ bóng rổ Đội tuyển Quảng Ninh - 23
Xem toàn bộ 203 trang tài liệu này.
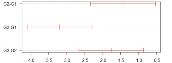
Kết quả thu được từ bảng 3.27 cho thấy F value = 8.754 tức là mức độ dao động thành tích Dẫn bóng luồn 5 cọc (s) giữa các lần kiểm tra cao gấp 8.754 lần so với phương sai giữa các giai đoạn. Còn chỉ số P = 0.0014 < 0.01 đã khẳng định có sự khác biệt về thành tích Dẫn bóng luồn 5 cọc (s) của nữ VĐV đội tuyển bóng rổ Quảng Ninh giữa các giai đoạn huấn luyện.
Thông qua phương pháp phân tích hậu định là Tukey’s Honest Significant Difference để tìm những khác biệt thực sự. Kết quả thu được thấy, chỉ số khác biệt thành tích Dẫn bóng luồn 5 cọc (s) giữa 3 cặp so sánh theo giai đoạn từ -0.413 đến -1.076 với khoảng tin cậy 95% ở mức thấp nhất là - 1.723 và cao nhất là 0.234, như vậy chỉ có giai đoạn 1 và giai đoạn 3, giai đoạn 2 và giai đoạn 3 là nhỏ hơn 0 với P<0.05, còn 1 cặp còn lại thì 0 đều thuộc khoảng xác định. Do vậy, thành tích Dẫn bóng luồn 5 cọc (s) của nữ VĐV đội tuyển bóng rổ Quảng Ninh chỉ có sự khác biệt rò rệt giữa giai đoạn 2 và giai đoạn 3, giai đoạn 1 và giai đoạn 3. Kết quả này được đề tài biểu diễn trên biểu đồ 3.25.

Biểu đồ 3.25. Sự khác biệt về giá trị trung bình giữa các giai đoạn trong khoảng tin cậy 95% của test Dẫn bóng luồn 5 cọc (s)
Bảng 3.28. Kết quả phân tích phương sai ANOVA của test Di chuyển chuyền bóng 30s (điểm)
So sánh khác biệt giữa các giai đoạn | Tổng bình phương | Bình phương trung bình | Giá trị thống kê F | P | |
268.8 | 134.4 | 18.66 | 1.29e-05 *** | ||
2 | So sánh khác biệt từng cặp giai đoạn | Khác biệt | Thấp | Cao | P |
GĐ2 - GĐ1 | 0.643 | -2.516 | 3.802 | 0.8679032 | |
GĐ3 - GĐ1 | 6.991 | 3.832 | 10.150 | 0.0000319 | |
GĐ3 - GĐ2 | 6.348 | 3.189 | 9.507 | 0.0001140 | |
Dấu hiệu ngưỡng: ‘***’ 0.001 ; ‘**’ 0.01 ; ‘*’ 0.05 ; ‘.’ 0.1 ; ‘ ’ 1 | |||||
Kết quả thu được từ bảng 3.28 cho thấy F value = 18.66 tức là mức độ dao động thành tích Di chuyển chuyền bóng 30s (điểm) giữa các lần kiểm tra cao gấp 18.66 lần so với phương sai giữa các giai đoạn. Còn chỉ số P = 1.29e- 05 < 0.001 đã khẳng định có sự khác biệt về thành tích Di chuyển chuyền bóng 30s (điểm) của nữ VĐV đội tuyển bóng rổ Quảng Ninh giữa các giai đoạn huấn luyện.
Thông qua phương pháp phân tích hậu định là Tukey’s Honest Significant Difference để tìm những khác biệt thực sự. Kết quả thu được thấy, chỉ số khác biệt thành tích Di chuyển chuyền bóng 30s (điểm) giữa 3 cặp so sánh theo giai đoạn từ 0.643 đến 6.991 với khoảng tin cậy 95% ở mức thấp nhất là -2.516 và cao nhất là 10.150, như vậy chỉ có giai đoạn 1 và giai đoạn 3, giai đoạn 2 và giai đoạn 3 là lớn hơn 0 với P<0.001, còn 1 cặp còn lại thì 0 đều thuộc khoảng xác định. Do vậy, thành tích Di chuyển chuyền bóng 30s (điểm) của nữ VĐV đội tuyển bóng rổ Quảng Ninh chỉ có sự khác biệt rò rệt giữa giai đoạn 2 và giai đoạn 3, giai đoạn 1 và giai đoạn 3. Kết quả này được đề tài biểu diễn trên biểu đồ 3.26.

Biểu đồ 3.26. Sự khác biệt về giá trị trung bình giữa các giai đoạn trong khoảng tin cậy 95% của test Di chuyển chuyền bóng 30s (điểm)
Bảng 3.29. Kết quả phân tích phương sai ANOVA của test Dẫn bóng số 8 lên rổ 5 lần (s)
So sánh khác biệt giữa các giai đoạn | Tổng bình phương | Bình phương trung bình | Giá trị thống kê F | P | |
46.15 | 23.076 | 39.47 | 2.58e-08 *** | ||
2 | So sánh khác biệt từng cặp giai đoạn | Khác biệt | Thấp | Cao | P |
GĐ2 - GĐ1 | -1.431 | -2.331 | -0.531 | 0.0015872 | |
GĐ3 - GĐ1 | -3.197 | -4.097 | -2.297 | 0.0000000 | |
GĐ3 - GĐ2 | -1.766 | -2.666 | -0.865 | 0.0001541 | |
Dấu hiệu ngưỡng: ‘***’ 0.001 ; ‘**’ 0.01 ; ‘*’ 0.05 ; ‘.’ 0.1 ; ‘ ’ 1 | |||||
Kết quả thu được từ bảng 3.29 cho thấy F value = 39.47 tức là mức độ dao động thành tích Dẫn bóng số 8 lên rổ 5 lần (s) giữa các lần kiểm tra cao gấp 39.47 lần so với phương sai giữa các giai đoạn. Còn chỉ số P = 2.58e-08 <
0.001 đã khẳng định có sự khác biệt về thành tích Dẫn bóng số 8 lên rổ 5 lần
(s) của nữ VĐV đội tuyển bóng rổ Quảng Ninh giữa các giai đoạn huấn luyện. Thông qua phương pháp phân tích hậu định là Tukey’s Honest Significant Difference để tìm những khác biệt thực sự. Kết quả thu được thấy, chỉ số khác biệt thành tích Dẫn bóng số 8 lên rổ 5 lần (s) giữa 3 cặp so sánh
theo giai đoạn từ -1.431 đến 3.197 với khoảng tin cậy 95% ở mức thấp nhất là
-4.097 và cao nhất là -0.531, như vậy đều nhỏ hơn 0 với P<0.01 và 0.001. Do vậy, thành tích Dẫn bóng số 8 lên rổ 5 lần (s) giữa các giai đoạn huấn luyện có sự khác biệt rò rệt. Kết quả này được đề tài biểu diễn trên biểu đồ 3.27.

Biểu đồ 3.27. Sự khác biệt về giá trị trung bình giữa các giai đoạn trong khoảng tin cậy 95% của test Dẫn bóng số 8 lên rổ 5 lần (s)
Bảng 3.30. Kết quả phân tích phương sai ANOVA test Sucides Drill (s)
So sánh khác biệt giữa các giai đoạn | Tổng bình phương | Bình phương trung bình | Giá trị thống kê F | P | |
61.16 | 30.581 | 65.53 | 1.89e-10 *** | ||
2 | So sánh khác biệt từng cặp giai đoạn | Khác biệt | Thấp | Cao | P |
GĐ2 - GĐ1 | -2.182 | -2.986 | -1.378 | 0.0000015 | |
GĐ3 - GĐ1 | -3.664 | -4.469 | -2.860 | 0.0000000 | |
GĐ3 - GĐ2 | -1.482 | -2.286 | -0.678 | 0.0003249 | |
Dấu hiệu ngưỡng: ‘***’ 0.001 ; ‘**’ 0.01 ; ‘*’ 0.05 ; ‘.’ 0.1 ; ‘ ’ 1 | |||||
Kết quả thu được từ bảng 3.30 cho thấy F value = 65.53 tức là mức độ dao động thành tích test Sucides Drill (s) giữa các lần kiểm tra cao gấp 65.53 lần so với phương sai giữa các giai đoạn. Còn chỉ số P = 1.89e-10 < 0.001 đã khẳng định có sự khác biệt về thành tích test Sucides Drill (s) của nữ VĐV đội tuyển bóng rổ Quảng Ninh giữa các giai đoạn huấn luyện.
Thông qua phương pháp phân tích hậu định là Tukey’s Honest Significant Difference để tìm những khác biệt thực sự. Kết quả thu được thấy, chỉ số khác biệt thành tích test Sucides Drill (s) giữa 3 cặp so sánh theo giai đoạn từ -3.664 đến -1.482 với khoảng tin cậy 95% ở mức thấp nhất là -4.469 và cao nhất là -0.678, như vậy đều nhỏ hơn 0 với P< 0.001. Do vậy, thành tích test Sucides Drill (s) của nữ VĐV đội tuyển bóng rổ Quảng Ninh giữa các giai đoạn huấn luyện có sự khác biệt rò rệt. Kết quả biểu diễn trên biểu đồ 3.28.

Biểu đồ 3.28. Sự khác biệt về giá trị trung bình giữa các giai đoạn trong khoảng tin cậy 95% của test Sucides Drill (s)
Bảng 3.31. Kết quả phân tích phương sai ANOVA của test Tại chỗ ném 3 điểm, 10x3 (quả vào)
So sánh khác biệt giữa các giai đoạn | Tổng bình phương | Bình phương trung bình | Giá trị thống kê F | P | |
54.89 | 27.444 | 37.05 | 4.6e-08 *** | ||
2 | So sánh khác biệt từng cặp giai đoạn | Khác biệt | Thấp | Cao | P |
GĐ2 - GĐ1 | 1.222 | 0.209 | 2.235 | 0.0160046 | |
GĐ3 - GĐ1 | 3.444 | 2.431 | 4.458 | 0.0000000 | |
GĐ3 - GĐ2 | 2.222 | 1.209 | 3.235 | 0.0000361 | |
Dấu hiệu ngưỡng: ‘***’ 0.001 ; ‘**’ 0.01 ; ‘*’ 0.05 ; ‘.’ 0.1 ; ‘ ’ 1 | |||||
Kết quả thu được từ bảng 3.31 cho thấy F value = 37.05 tức là mức độ dao động thành tích Tại chỗ ném 3 điểm, 10x3 (quả vào) giữa các lần kiểm tra cao gấp 37.05 lần so với phương sai giữa các giai đoạn. Còn chỉ số P = 4.6e- 08 < 0.001 đã khẳng định có sự khác biệt về thành tích Tại chỗ ném 3 điểm, 10x3 (quả vào) của nữ VĐV đội tuyển bóng rổ Quảng Ninh giữa các giai đoạn huấn luyện.
Thông qua phương pháp phân tích hậu định là Tukey’s Honest Significant Difference để tìm những khác biệt thực sự. Kết quả thu được thấy, chỉ số khác biệt thành tích Tại chỗ ném 3 điểm, 10x3 (quả vào) giữa 3 cặp so sánh theo giai đoạn từ 1.222 đến 3.444 với khoảng tin cậy 95% ở mức thấp nhất là 0.209 và cao nhất là 4.458, như vậy đều nhỏ hơn 0 với P<0.05 và
0.001. Do vậy, thành tích Tại chỗ ném 3 điểm, 10x3 (quả vào) của nữ VĐV đội tuyển bóng rổ Quảng Ninh giữa các giai đoạn huấn luyện có sự khác biệt rò rệt. Kết quả này được đề tài biểu diễn trên biểu đồ 3.29.

Biểu đồ 3.29. Sự khác biệt về giá trị trung bình giữa các giai đoạn trong khoảng tin cậy 95% của test Tại chỗ ném 3 điểm, 10x3 (quả vào)
Kết quả tăng trưởng TĐTL của Đội tuyển bóng rổ nữ Quảng Ninh ở lần kiểm tra thứ nhất, sau 6 tháng tập luyện. Từ tháng 1 đến tháng 6/2016), chuẩn bị cho Giải Cúp bóng rổ quốc gia (Sóc Trăng). Lần 2 cho giải bóng rổ 3x3
(Đà Nẵng) và ở lần kiểm tra thứ 3, trong tập luyện duy trì từ tháng 7 đến tháng 12/2016. Kết quả như trình bày ở bảng 3.32.
Bảng 3.32. Kết quả kiểm tra trình độ tập luyện qua các giai đoạn của vận động viên Đội tuyển nữ bóng rổ Quảng Ninh (n=9)
Test |
| W | |||||
GĐ1 | GĐ2 | GĐ3 | 1-2 | 2-3 | 1-3 | ||
1 | Lực bóp tay thuận (Kg) | 23.71 | 26.81 | 31.16 | 12.3 | 15.0 | 27.2 |
2 | Bật cao tại chỗ (cm) | 45.11 | 47.44 | 49.89 | 5.0 | 5.0 | 10.1 |
3 | Cơ lưng (lần/20s) | 25.14 | 26.33 | 27.89 | 4.6 | 5.8 | 10.4 |
4 | Chạy 20m XPC (s) | 3.48 | 3.24 | 2.81 | 7.1 | 14.2 | 21.3 |
5 | Chạy con thoi 4x10m (s) | 10.89 | 10.68 | 9.37 | 1.9 | 13.1 | 15.0 |
6 | Test Cooper (m) | 2117. 1 | 2201. 1 | 2347. 4 | 3.9 | 6.4 | 10.3 |
7 | Chạy chữ T (s) | 11.86 | 11.09 | 9.91 | 6.7 | 11.2 | 17.9 |
8 | Dẫn bóng tốc độ 20m (s) | 4.11 | 3.95 | 3.26 | 4.0 | 19.1 | 23.1 |
9 | Dẫn bóng luồn 5 cọc (s) | 11.09 | 10.68 | 10.02 | 3.8 | 6.4 | 10.1 |
10 | Di chuyển chuyền bóng 30s (điểm) | 24.11 | 24.76 | 31.11 | 2.7 | 22.7 | 25.4 |
11 | Dẫn bóng số 8 lên rổ 5 lần (s) | 31.8 | 30.37 | 28.6 | 4.6 | 6.0 | 10.6 |
12 | Test Sucides Drill (s) | 33.71 | 31.52 | 30.04 | 6.7 | 4.8 | 11.5 |
13 | Tại chỗ ném 3 điểm, 10x3 (quả vào) | 3.56 | 4.78 | 7.00 | 29.3 | 37.7 | 65.2 |
Kết quả thu được ở bảng 3.32 cho thấy, tất cả các test đều có tăng trưởng với mức nhịp tăng trưởng W% từ 10.1% đến 65.2%. Cụ thể:
Lực bóp tay thuận (Kg) tăng trưởng 27.2%. Bật cao tại chỗ (cm) tăng trưởng 10.1%.
Cơ lưng (lần/20s) tăng trưởng 10.4%. Chạy 20m XPC (s) tăng trưởng 21.3%.
Chạy con thoi 4x10m (s) tăng trưởng 15.0%.






