
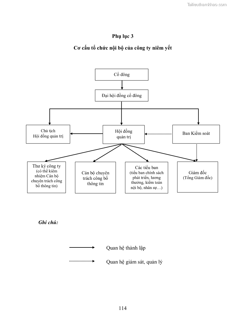
Luận văn thạc sĩ luật học Bảo vệ quyền và lợi ích hợp pháp của nhà đầu tư trong công ty niêm yết ở Việt Nam - 15 Trang 113
Có thể bạn quan tâm!
-
Luận văn thạc sĩ luật học Bảo vệ quyền và lợi ích hợp pháp của nhà đầu tư trong công ty niêm yết ở Việt Nam - 12 -
Luận văn thạc sĩ luật học Bảo vệ quyền và lợi ích hợp pháp của nhà đầu tư trong công ty niêm yết ở Việt Nam - 13 -
Luận văn thạc sĩ luật học Bảo vệ quyền và lợi ích hợp pháp của nhà đầu tư trong công ty niêm yết ở Việt Nam - 14

Trang 114

Trang 115

Trang 116

Trang 117



