
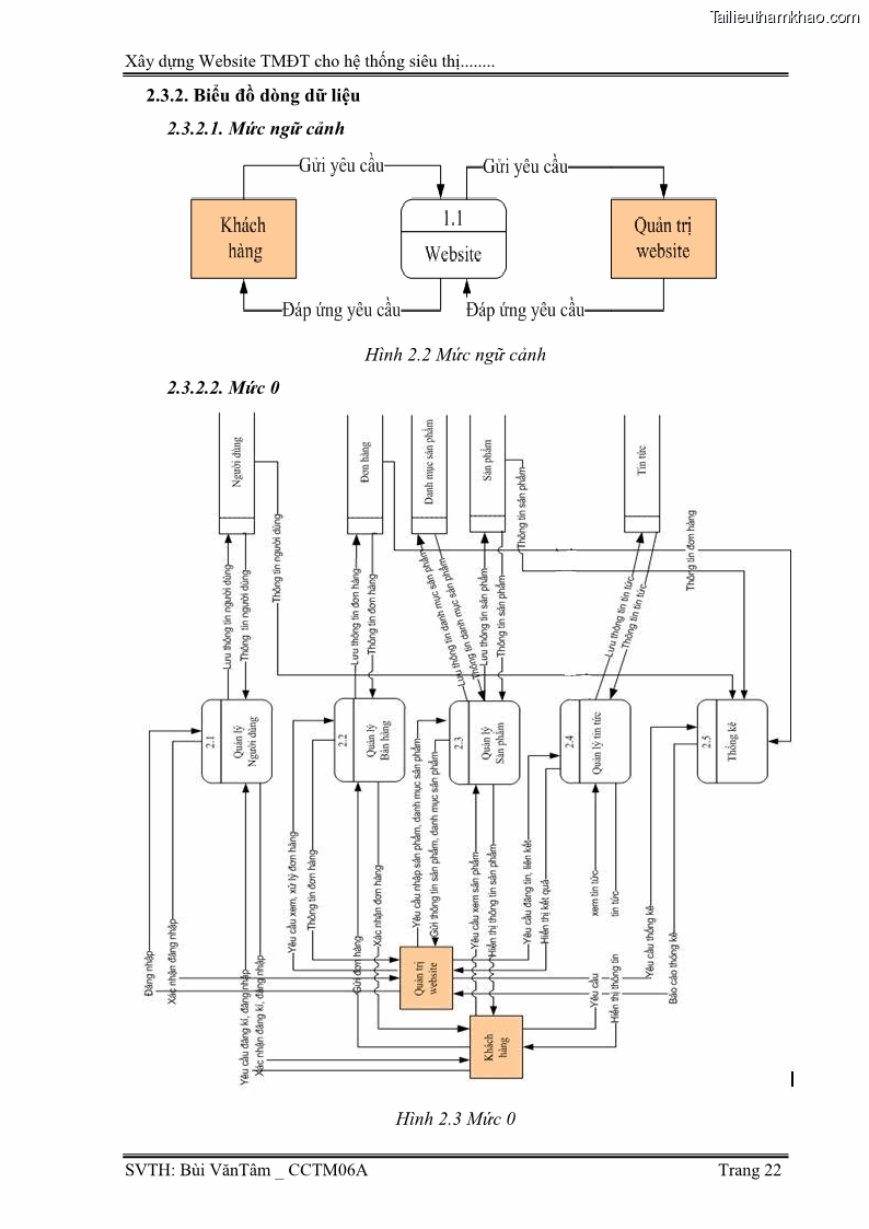
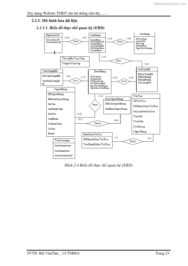
Đồ án tốt nghiệp quản trị kinh doanh Xây dựng Website thương mại điện tử cho hệ thống siêu thị điện máy Viettronimex Đà Nẵng - 3 Trang 25
Có thể bạn quan tâm!
-
Đồ án tốt nghiệp quản trị kinh doanh Xây dựng Website thương mại điện tử cho hệ thống siêu thị điện máy Viettronimex Đà Nẵng - 1 -
Đồ án tốt nghiệp quản trị kinh doanh Xây dựng Website thương mại điện tử cho hệ thống siêu thị điện máy Viettronimex Đà Nẵng - 2 -
Đồ án tốt nghiệp quản trị kinh doanh Xây dựng Website thương mại điện tử cho hệ thống siêu thị điện máy Viettronimex Đà Nẵng - 4 -
Đồ án tốt nghiệp quản trị kinh doanh Xây dựng Website thương mại điện tử cho hệ thống siêu thị điện máy Viettronimex Đà Nẵng - 5

Trang 26

Trang 27

Trang 28

Trang 29

Trang 30

Trang 31

Trang 32

Trang 33

Trang 34

Trang 35

Trang 36




